One of the unique features of β-cells is their relatively low expression of many antioxidant enzymes. This could render β-cells susceptible to oxidative damage but may also provide a system that is sensitive to reactive oxygen species as signals. In isolated mouse islets and INS-1(832/13) cells, glucose increases intracellular accumulation of H2O2. In both models, insulin secretion could be stimulated by provision of either exogenous H2O2 or diethyl maleate, which raises intracellular H2O2 levels. Provision of exogenous H2O2 scavengers, including cell permeable catalase and N-acetyl-l-cysteine, inhibited glucose-stimulated H2O2 accumulation and insulin secretion (GSIS). In contrast, cell permeable superoxide dismutase, which metabolizes superoxide into H2O2, had no effect on GSIS. Because oxidative stress is an important risk factor for β-cell dysfunction in diabetes, the relationship between glucose-induced H2O2 generation and GSIS was investigated under various oxidative stress conditions. Acute exposure of isolated mouse islets or INS-1(832/13) cells to oxidative stressors, including arsenite, 4-hydroxynonenal, and methylglyoxal, led to decreased GSIS. This impaired GSIS was associated with increases in a battery of endogenous antioxidant enzymes. Taken together, these findings suggest that H2O2 derived from glucose metabolism is one of the metabolic signals for insulin secretion, whereas oxidative stress may disturb its signaling function.
Insulin secretion is subject to control by nutrients and by hormonal, neural, and pharmacological factors. Among these, glucose is by far the most important regulator of the machinery of insulin secretion (1). It has been well documented that glycolytic and oxidative events leading to accelerated ATP generation are key transduction phenomena in β-cell signaling. However, the generation of reactive oxygen species (ROS) is also coupled to this glycolytic and respiratory metabolism in β-cells (2). Because ROS have emerged as physiological mediators of many cellular responses (3), this raises the possibility that these molecules could serve a signaling function in glucose responsiveness.
Traditionally, ROS have been thought of as useless by-products of respiratory metabolism in mitochondria and believed to be generally deleterious to biological systems (4). However, growing evidence indicates that, in many instances, ROS generation is not a useless or harmful process but, rather, an essential element for certain biological responses (3,5). In the process of cell respiration, there are at least three stages that are associated with increased superoxide (·O2−) generation. These include increased substrate supply, decreased ADP concentration, and increased intracellular Ca2+ concentration (6). The main sites of ·O2− generation in mitochondria are the inner mitochondrial membrane: NADH dehydrogenase at complex I and the interface between ubiquinone and complex III (7). ·O2− is a very reactive molecule, but it can be converted to less reactive H2O2 by superoxide dismutase (SOD) isoenzymes, and then to oxygen and water mainly by catalase (CAT), glutathione peroxidases (GPxs) and peroxiredoxin (8). β-Cells are equipped with moderate, but physiologically sufficient, catalytic capacities for conversion of ·O2− into H2O2 in cytoplasm and mitochondria (9). However, levels of the H2O2-inactivating enzymes GPxs and CAT are extremely low in β-cells, composing only 1% of the expression levels in the liver (10). This apparent imbalance between ·O2− and H2O2-inactivating enzymes in β-cells potentially makes them vulnerable to H2O2 accumulation.
Unlike ·O2−, H2O2 is a small, stable, uncharged, freely diffusible molecule that can be rapidly synthesized and destroyed in response to external stimuli (8). By this definition, H2O2 arguably meets the important criteria for an intracellular messenger. A growing body of evidence supports the notion that H2O2 is a ubiquitous intracellular messenger (3,11). To date, many important signal transduction molecules or processes in β-cells that potentially regulate insulin secretion have been recognized as downstream targets of H2O2. These include voltage-gated K+ channels (12), Ca2+ influx and release (13,14), tumor suppressor phosphatase PTEN and other protein phosphatases (15), c-Jun NH2-terminal kinase (16), extracellular signal-regulated kinases (17), nuclear factor-κB (18), and SIRT1 deacetylase (19).
Although ROS, such as H2O2, have been demonstrated to be critical factors in normal cellular signal transduction and have the potential to regulate glucose-stimulated insulin secretion (GSIS) in β-cells, excessive and/or sustained ROS production can directly or indirectly disturb the integrity and physiological function of cellular macromolecules, such as DNA, protein, or lipids. Such disturbances contribute to the pathogenesis of various diseases, including diabetes (20,21). To counteract these insults, most cells, including β-cells, have intricate mechanisms of defense against ROS toxicity. Among these, the transcription factor NF-E2–related factor 2 (Nrf2) is a pivotal component for protecting cells from oxidative damage (22). In response to oxidative stress, activation of Nrf2 dramatically increases intracellular antioxidant potential by directly increasing the transcription of many so-called antioxidant enzymes. Thus, the Nrf2-mediated induction of antioxidant enzymes is critically important for proper oxidation/reduction (redox) homeostasis to protect cells from irreversible oxidative damage (23). However, a possible consequence of this augmented cellular ROS-scavenging ability is the potential to blunt normal ROS signals. Despite intensive research focused on oxidative stress and diabetes (6,24), the role of cellular adaptive responses to increased oxidative stress in β-cell dysfunction remains incompletely understood. In the current study, we investigated the roles of low levels of H2O2 as putative signals mediating GSIS in INS-1 (832/13) cells and isolated mouse islets, and the impact of acute oxidative stress and subsequent cellular adaptive response on these events.
RESEARCH DESIGN AND METHODS
Regents.
H2O2 solution (30%), diethyl maleate (DEM), N-acetyl-l-cysteine (NAC), sodium arsenite, 4-hydroxynonenal (HNE), methylglyoxal (MGO), BSA (fatty acid free), CAT-polyethylene glycol (PEG-CAT), SOD-polyethylene glycol (PEG-SOD), HISTOPAQUE-1077, β-mercaptoethanol, glucose solution (45%), and monoclonal anti-CAT antibody were obtained from Sigma (St. Louis, MO). Antibodies for Nrf2 (H-300), heme oxygenase-1 (HO-1), and Sam68 were from Santa Cruz Biotechnology (Santa Cruz, CA). Anti-GPx 1 was purchased from LabFrontier (Seoul, Korea). SOD1 antibody was provided by Dr. Y. Kumagai (University of Tsukuba, Tsukuba, Ibaraki, Japan).
Cell culture.
INS-1 (832/13) cells were obtained from Dr. Christopher Newgard and were cultured in RPMI 1640 supplemented with 10% fetal bovine serum (FBS), 10 mmol/l glucose, 10 mmol/l HEPES, 2 mmol/l l-glutamine, 1 mmol/l sodium pyruvate, 50 μmol/l β-mercaptoethanol, 100 units penicillin/ml, and 100 μg streptomycin/ml. Cultures were maintained at 37°C in a humidified 5% CO2 atmosphere. Passage 47–49 was used for the current study. There were no differences in the glucose responsiveness of the cells among passages 47, 48, and 49. RPMI 1640, FBS, HEPES, l-glutamine, sodium pyruvate, penicillin, and streptomycin were from Invitrogen (Carlsbad, CA).
Islet isolation and primary culture.
Pancreatic islets were isolated from 3- to 4-month-old 129S1/SvImJ mice (The Jackson Laboratories, Bar Harbor, ME) by collagenase P (Roche Applied Science) digestion, as previously described (25). Islets were picked by hand four times in succession under a dissecting microscope and cultured overnight in RPMI 1640 supplemented with 5 mmol/l glucose, 10% FBS, 10 mmol/l HEPES, 2 mmol/l l-glutamine, 1 mmol/l sodium pyruvate, 50 μmol/l β-mercaptoethanol, 100 units penicillin/ml, and 100 μg streptomycin/ml. The animals were killed with CO2 asphyxiation. All procedures were performed in accordance with the Institutional Guidelines for Animal Care at The Hamner Institutes for Health Sciences.
Measurement of insulin secretion.
Experiments were performed in static incubation. Briefly, cells seeded onto 24-well plates or islets (seven to eight islets per tube) were preincubated for 30 min at 37°C in Kreb's buffer (140 mmol/l NaCl, 30 mmol/l HEPES, 4.6 mmol/l KCl, 1 mmol/l MgSO4, 0.15 mmol/l Na2HPO4, 5 mmol/l NaHCO3, 2 mmol/l CaCl2, and 0.05% BSA, pH 7.4) containing 3 mmol/l glucose. Then the plates or tubes were cooled down on ice water and the supernatants were replaced with cold Kreb's buffer containing various concentrations of glucose and/or other agents. After a 30-min incubation at 37°C, the insulin released into the supernatant was measured. Because the same number of INS-1 (832/13) cells were seeded into each well for the measurement of insulin secretion, the concentrations of insulin (ng/ml) in supernatants were directly used to evaluate insulin secretion. In contrast, levels of secreted insulin from islets were normalized to total insulin content. Insulin measurements were determined using a radioimmunoassay (RIA) kit (Linco Research, St. Charles, MO) with rat insulin as the standard.
ROS determination in INS-1 (832/13) cells and isolated islets.
Intracellular ROS levels were measured by flow cytometry (FACSort; Becton Dickinson, San Jose, CA) and confocal microscopy using the fluorescent probe 5-(and-6)-chloromethyl-2′, 7′-dichlorodihydrofluorescein diacetate, acetyl ester (CM-H2DCFDA; Molecular Probes, Eugene, OR) as described previously (22,26). The final concentration of CM-H2DCFDA used was 2 μmol/l, and the preloading times were 10 and 60 min for INS-1(832/13) cells and islets, respectively. In the measurements of flow cytometry, dead cells and clumps were eliminated based on forward scatter versus side scatter measurement, and untreated cells provided a source of comparison. The isolated islets were seeded onto 10% Matrigel (Invitrogen) in glass-bottomed culture dishes (MatTek, Ashland, MA). The fluorescence images were obtained using a laser scanning confocal microscope (LSM 510 NLO) mounted on an Axiovert 100M microscope (Carl Zeiss, Thornwood, NY), using the 488-nm laser for excitation and the LP 505 filter for emission. The software used for acquisition is Zeiss LSM510 version 3.2 for Windows 2000.
Measurement of ATP and antioxidants.
Cells were washed three times with ice-cold PBS and lysed in PBS with sonication followed by centrifugation at 12,000 × g for 5 min. The resulting supernatants were used immediately for measurement of ATP and antioxidants. ATP levels were measured using an ATP Bioluminescent Assay kit (Sigma). The ratio of glutathione to glutathione disulfide (GSH to GSSG) was measured by BIOXYTECH GSH/GSSG-412 kit (OxisResearch, Portland, OR). Samples for GSSG measurement were immediately mixed with thiol-scavenging reagent 1-methyl-2-vinyl-pyridium trifluoromethane sulfonate after centrifugation. Total antioxidant potential was determined using BIOXYTECH AOP-409 kit (OxisResearch). The assay is based on the reduction of Cu2+ to Cu+ by the combined action of all antioxidants present in the sample. A standard of known concentrations of uric acid, a water-soluble antioxidant, was used to create a calibration curve. Protein concentrations were determined by Bio-Rad protein assay (Bio-Rad, Hercules, CA) using BSA as a standard.
Preparation of protein extracts for Western blot.
Cells were washed three times with ice-cold PBS and whole-cell extracts were obtained by using Cell Lysis Buffer (Cell Signaling, Technology, Beverly, MA) with 0.5% of Protease Inhibitor Cocktail (Sigma) and 1% of Phosphatase Inhibitor Cocktail I (Sigma). Nuclear fractions were separated by TransFactor Extraction kit (BD Biosciences Clontech, Palo Alto, CA) according to the manufacturer's protocols. All of the protein fractions were stored at −70°C until use, at which time protein concentrations were determined by Bio-Rad protein assay.
Western blot analysis.
Proteins were separated by Novex Tris-Glycine Gel (Invitrogen) and transferred onto nitrocellulose membranes (Invitrogen). The blots were probed with primary antibodies (1:500–2000) followed by incubation with horseradish peroxidase–conjugated secondary antibodies. Antibody incubations were performed in Blocker BLOTTO in Tris-buffered saline (Pierce, Rockford, IL). Immunoreactive proteins were detected by chemiluminescence using ECL reagent (Amersham Pharmacia, Piscataway, NJ) and subsequent autoradiography. Quantitation of the results was performed by Bio-Rad Gel Doc 2000 Systems with Bio-Rad TDS Quantity One software.
Quantitative real-time RT-PCR analysis.
Total RNA was isolated with TRIzol (GIBCO/BRL Life Technologies) and then subjected to cleanup using RNase-Free DNase Set and RNeasy Mini kit (Qiagen, Valencia, CA). The resultant DNA-free RNA was quantitated by UV spectroscopy at 260 nm and stored in RNase-free H2O at −70°C. Quantitative real-time PCR was performed as follows. Briefly, total RNA from each sample was reverse transcribed with MuLV reverse transcriptase and Oligo d(T) primers (Applied Biosystems, Foster City, CA). The SYBR Green PCR Kit (Applied Biosystems) was used for quantitative real-time RT-PCR analysis. The primers were designed using Primer Express software (Applied Biosystems) and synthesized by MWG-BIOTECH (High Point, NC). Relative differences in gene expression between groups were expressed using cycle time (Ct) value. The Ct value of the measurements in the current study, including SOD1, SOD2, GPx1, HO-1, GCLC, and glutathione reductase, were all less than 26. These values were first normalized to 18S in the same sample and expressed as a percentage of controls. Real-time fluorescence detection was carried out using an ABI PRISM 7700 Sequence Detector (Applied Biosystems).
Statistical analysis.
Data are expressed as means ± SE. For comparisons between groups, a Student's t test was performed. A one-way ANOVA followed by a Tukey's or Dunnett's test was used to compare all groups or selected groups to control. A P value of ≤0.05 was considered significant.
RESULTS
Glucose stimulates intracellular H2O2 production in pancreatic β-cells.
The INS-1 (832/13) cell model is highly responsive to increasing glucose concentrations and has been widely used to evaluate mechanisms of GSIS in vitro (27). As shown in Fig. 1A, when challenged with 20 mmol/l glucose from a basal of 3 mmol/l in a 30-min static incubation, a 10-fold increase in insulin secretion was observed. This robust GSIS was accompanied by a significant increase in intracellular H2O2 levels (Fig. 1B) and decreased GSH-to-GSSG ratios (Fig. 1C). GSH is the most important, as well as abundant, redox buffer in cells (28). In its reaction to scavenge peroxides, GSH is converted by oxidation to GSSG. This disulfide can be reduced back to GSH by glutathione reductase. The balance between GSH and GSSG has been considered an important indicator of oxidative stress and redox signaling (29). Thus, the observed decrease in GSH-to-GSSG ratio in response to glucose stimulation is consistent with the generation of ROS after high glucose and may represent the quenching of the H2O2 signal. In isolated mouse islets, we observed a similar glucose-stimulated H2O2 accumulation that accompanied GSIS (Fig. 1D and E). The intracellular H2O2 levels in INS-1 (832/13) cells and islets were measured using CM-H2DCFDA as a probe by flow cytometry and confocal microscopy, respectively. Although CM-H2DCFDA has been used as a H2O2 marker (30), it can also react with other peroxides to form a product with identical spectral properties (31). We found that the stimulatory effect of glucose on fluorescence generation was prevented by pretreatment of INS-1 (832/13) cells with a relatively high concentration of cell permeable CAT (PEG-CAT; 5,000 units/ml) or NAC (0.4 mmol/l) (Fig. 1B), suggesting that this probe is specific for H2O2 in our system. In islets, NAC also diminished the fluorescence induced by glucose (Fig. 1E). The concurrent production of H2O2 in the course of GSIS in β-cells is consistent with the idea that H2O2 and/or other types of ROS are potential signals for glucose responsiveness.
Low concentrations of H2O2 stimulate insulin secretion.
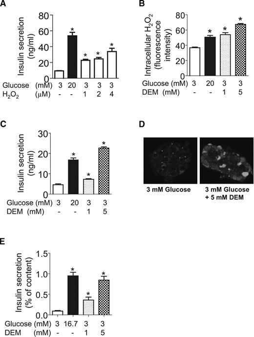
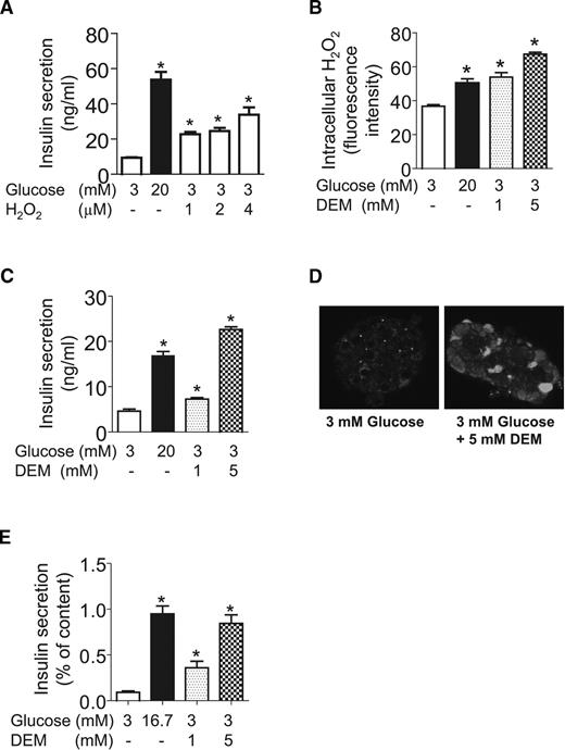
To determine a potential link between glucose-stimulated ROS accumulation and GSIS, we used INS-1 (832/13) cells and isolated mouse islets to measure how ROS affected insulin secretion. As shown in Fig. 2A, addition of low concentrations of H2O2 (1–4 μmol/l) to INS-1 (832/13) cells at 3 mmol/l glucose significantly increased insulin secretion. Higher concentrations of H2O2 were still effective but less so, perhaps because of some cytotoxicity (Supplementary Fig. S1, which is detailed in the online appendix [available at http://dx.doi.org/10.2337/db06-1601]). In contrast, the lipid peroxidation product HNE (10 μmol/l) and peroxynitrite donor SIN-1 (200 μmol/l) had no effect. An additional experiment showed that Ca2+-free conditions totally blocked insulin secretion in response to glucose and H2O2 stimulation (Supplementary Fig. S2), suggesting that H2O2-induced insulin secretion is an extracellular Ca2+-dependent process. Consistent with the stimulatory effect of H2O2 on insulin secretion in INS-1(832/13) cells, the sulfhydryl depletor DEM increased both intracellular H2O2 levels (Fig. 2B) and insulin secretion (Fig. 2C). Similarly, in isolated mouse islets, DEM was also a strong stimulator of intracellular H2O2 accumulation (Fig. 2D) and insulin secretion (Fig. 2E).
In the next experiment, we tested whether H2O2 scavengers would abrogate the secretory effect of glucose. Both NAC (0.4 mmol/l) and PEG-CAT (5,000 units/ml) effectively suppressed glucose-stimulated H2O2 accumulation (Fig. 3A) and inhibited GSIS (Fig. 3B) in INS-1(832/13) cells. In contrast, cell permeable SOD (PEG-SOD), which metabolizes ·O2− into H2O2, had no inhibitory effects on GSIS or KCl-induced insulin release (Fig. 3C). In addition, in isolated mouse islets, these H2O2 scavengers were also effective inhibitors for glucose-stimulated H2O2 accumulation (Fig. 1E) and GSIS (Fig. 3D). It should be noted that both NAC and PEG-CAT marginally inhibit KCl-induced insulin secretion in INS-1(832/13) cells and islets (Fig. 3B and D). The reason for this is not clear but could either represent a small nonspecific effect on secretion or indicate that H2O2 is also involved in some aspect of secretion after Ca2+ influx. Taken together, these results further support the notion that H2O2 is a mediator of GSIS.
A possible confounding technical factor in our analysis was a nonspecific effect of thiol compounds, such as NAC, which might interfere with the RIA of insulin, because the insulin protein is composed of two chains held together by disulfide bonds. In this regard, Ammon et al. (32) reported that high concentrations of thiol compounds can affect the accuracy of the RIA used for insulin determination. The GSIS samples that we collected for insulin assay were diluted between 5 and 20 times before the RIA was performed, therefore the final concentrations of NAC and DEM in the samples for RIA were <80 μmol/l and <1 mmol/l, respectively. Nevertheless, to exclude the possibility that NAC and DEM may have affected our insulin assay, a range of insulin concentrations (0.1–10 ng/ml) were incubated with 0.4 mmol/l NAC or 5 mmol/l DEM for 30 min before RIA. As shown in Supplementary Fig. S3, neither NAC nor DEM has any obvious influence on the insulin assay we used (Rat Insulin RIA kit; LINCO).
Oxidative stress that increases expression of intracellular antioxidant enzymes inhibits GSIS.
INS-1 (832/13) cells were exposed to a collection of diverse oxidative stressors for 6 h. These included HNE, MGO, and arsenite. Each of these agents resulted in significant nuclear accumulation of Nrf2 (Fig. 4A) and induction of its target genes, such as HO-1, NAD(P)H:quinone oxidoreductase 1 (NQO-1), and γ-glutamate cysteine ligase catalytic subunit (GCLC) (Supplementary Table S1). All of these enzymes are involved in ROS scavenging either directly or indirectly (33,34). In effect, in these cells treated with HNE, MGO, or arsenite, total antioxidant potential was significantly increased (Fig. 4B). In keeping with their antioxidant function, the ability of glucose to stimulate intracellular H2O2 accumulation was noticeably inhibited (Fig. 4C) and GSIS was dampened by 36, 27, and 40%, respectively (Fig. 4D). Similar results were obtained using isolated islets, as shown in Fig. 4E–H. A low concentration of arsenite (1 μmol/l) dramatically increased gene expression of many antioxidant enzymes by 6 h (Fig. 4E) and their protein levels (Fig. 4F) when measured at 15 h. Also at this time point, when these antioxidant enzymes were elevated, glucose-induced H2O2 accumulation and GSIS was simultaneously suppressed (Fig. 4G and H). Under 3 mmol/l–glucose conditions, arsenite-treated islets revealed higher levels of H2O2 than controls. These findings are highly consistent with our previous report studying human keratinocytes, indicating that arsenite enhances intracellular H2O2 accumulation and activates the Nrf2-mediated antioxidant response (22). Taken together, these results further support our hypothesis that H2O2 is a crucial factor regulating GSIS and oxidative stress, whereas increases in basal ROS and expression of antioxidant enzymes may blunt these ROS signals.
Because HNE, MGO, and arsenite are well-studied oxidative stressors, exposure of INS-1 (832/13) cells or isolated islets to these agents might induce oxidative damage and affect GSIS. To exclude this possibility, we measured the effects of these compounds on cell viability as a general assessment of toxicity. As shown in Supplementary Fig. S4, a 24-h exposure of INS1 (832/13) cells to HNE (20 μmol/l), MGO (0.4 mmol/l), or arsenite (5 μmol/l) has no effect on cell viability. A similar 24-h exposure of isolated mouse islets to 1 μmol/l arsenite also did not affect viability (Supplementary Fig. S4D).
DISCUSSION
One of the unique features of pancreatic β-cells is their relatively low expression and activity of many of the enzymes involved in antioxidant defense, which renders β-cells susceptible to oxidative damage but provides a system sensitive to ROS/redox signaling. Although ROS generation occurs in response to glucose stimulation in β-cells (2,35), compared with other metabolites, relatively little attention has been paid to the potential role of ROS in glucose sensing and insulin secretion. In this study, we found that a brief high-glucose challenge to isolated mouse islets and INS-1 (832/13) cells resulted in a significant accumulation of intracellular H2O2 at a time when insulin secretion was robust. Importantly, exogenous H2O2 and DEM were also able to increase insulin secretion in these in vitro models. Furthermore, H2O2 scavengers, such as NAC and PEG-CAT, significantly suppressed GSIS.
Previous studies (2) employed the ·O2−-mediated oxidation of hydroethidine to ethidium to assess the relative rates of mitochondrial ·O2− generation in real time in isolated islets after glucose stimulation. Although they did not examine insulin secretion per se, they found that ·O2− generation in β-cells is coupled to mitochondrial metabolism. In the current study, we found that glucose-induced intracellular H2O2 accumulation coincides with GSIS in a 30-min static incubation. In addition, our in vitro experiments (Supplementary Fig. S5) indicate that glucose autoxidation is a powerful source of H2O2 generation (36–38). Even in 5 min, glucose-induced H2O2 accumulation could be detected using the Amplex Red Assay. Thus, although we could not provide direct experimental data on the time course of appearance of intracellular H2O2 relative to insulin release due to methodological limitations, accumulating indirect evidence suggests that glucose-induced intracellular H2O2 accumulation is a very fast process and possibly occurs before insulin release.
Several other reports are consistent with our findings. Wollheim's group found in rat islets that H2O2 and alloxan, another agent like DEM that can increase intracellular H2O2, caused a rapid and transient elevation of intracellular Ca2+ accompanied by insulin release at basal nonstimulatory glucose concentrations (39,40). Similarly, Ebelt et al. (41) reported that short-term exposure of isolated rat islets to alloxan and xanthine oxidase/hypoxanthine, a well-known ·O2− generating system, evoked an acute elevation in insulin release. Additional indirect support for the notion that ROS in β-cells might contribute to GSIS also comes from Leloup et al. (42), who recently reported that mitochondrial ROS are required for hypothalamic glucose sensing. They found that glucose significantly increased ROS production and that antioxidants, such as CAT and Trolox, significantly suppressed arcuate neuronal activity and hypothalamic insulin release in response to intracarotid glucose infusion. Thus, β-cells and hypothalamus might share ROS as a common element in glucose sensing. However, differences between these models also exist. For example, Leloup et al. (42) found that mitochondrial complex blockers that increase ROS, such as antimycin and rotenone, could mimic the effects of glucose on neuronal activity and insulin release, despite a block in ATP generation. In contrast, inhibiting the mitochondrial electron transport chain in INS-1 (832/13) cells by these same agents led to increased ROS accumulation, but GSIS and ATP generation were totally blocked (Supplementary Fig. S6). These results show that in β-cells, the glucose-induced rise in ROS alone cannot promote insulin release and is consistent with the wealth of literature showing that glucose-induced elevations in ATP are necessary for GSIS (43,44). All together, these findings support the idea that ROS is a glucose-dependent metabolic signal that contributes to GSIS.
Identification of the downstream targets of ROS that modulate GSIS is critical for a full understanding of the roles of ROS in β-cell glucose responsiveness. The consensus model explaining how glucose generates a triggering signal in β-cells involves the following steps: entry of glucose by facilitated diffusion, metabolism of glucose by oxidative glycolysis, rise in ATP-to-ADP ratio, closure of KATP channels, depolarization of the plasma membrane potential, opening of voltage-operated Ca2+ channels, influx of Ca2+, rise in cytosolic Ca2+, and activation of exocytotic machinery (43,44). However, the triggering action of Ca2+ does not seem to completely explain the stimulation of insulin secretion by glucose (45). In 2000, Henquin (43) proposed an amplifying pathway of GSIS, which augments the efficacy of Ca2+ on the exocytotic machinery. The amplifying signals produced in β-cells are believed to enhance the magnitude of the secretory response, particularly during the sustained phase of stimulation (43). Because influx of Ca2+ is a major event to activate the insulin exocytotic machinery in the early phase of GSIS, the Ca2+ dependence of H2O2-stimulated insulin secretion was investigated. Our results indicate that H2O2-stimulated insulin secretion is an extracellular Ca2+-dependent process, suggesting that H2O2 may be involved in Ca2+ influx. In contrast, the evidence that exogenous antioxidants marginally inhibit KCl-induced insulin release could either represent a small, nonspecific effect on secretion or indicate that H2O2 is also involved in some aspect of secretion after Ca2+ influx.
Although at physiological concentrations, endogenous ROS are proposed to play roles in cell signaling in several ways (3,21), ROS clearly possess the capacity to behave in a destructive fashion. Having evolved in an oxygen environment, cells have acquired intricate mechanisms to counteract oxidative stress and defend against ROS toxicity. A family of antioxidant/detoxification enzymes that enhance cellular ROS-scavenging capacity is a key element in the maintenance of cellular redox homeostasis and in reducing oxidative damage (23,46). These enzymes include NQO-1, HO-1, GCLC, GR, GPx, CAT, SOD, and many others. The transcription factor Nrf2 is a central regulator of these genes, which are coordinately controlled through antioxidant response elements in their promoter regions (23). In the face of oxidative stress, Nrf2 activation is critical for cells to reduce oxidative damage. However, the Nrf2-driven expression of endogenous antioxidants might actually have the potential to perturb the ability of ROS to behave as signals. For example, a persistently elevated level of antioxidant enzymes might quickly and efficiently eliminate any ROS that is generated (47). By this reasoning, if ROS signaling triggered by glucose is a bona fide component of the machinery of insulin secretion, then the presence of sustained oxidative stress may raise endogenous antioxidants and blunt such a signal, resulting in reduced GSIS. In support of this idea, we developed an ordinary differential equation-based model of the Nrf2-mediated adaptive response to oxidative stress (48). Using this model, we investigated in silico whether pre-existing oxidative stress conditions might interfere with subsequent ROS signaling, as triggered, for instance, by glucose. In the absence of oxidative stress, a stimulus-mimicking glucose treatment causes a large spike in intracellular H2O2 concentration (Supplementary Fig.S7, blue line). However, when the cell is under continuous oxidative stress (from 0000 to 0200 h), the same glucose-mimicking stimulus at 0100 h (a time when the cell has largely adapted to the stress) triggers an increase in H2O2 of much lower magnitude (black line). Importantly, an even higher level of stress is predicted to dampen H2O2 elevation more profoundly (red line). Note that the oxidative stress beginning at 0 h also causes an increase in H2O2 initially, but this increase soon decays to near basal level as the cell becomes adapted to the stress by elevating the expression of antioxidant genes. The high expression of these antioxidant enzymes at 0100 h (as simulated by the model; not shown) predicts a scenario wherein these enzymes are responsible for the reduction in the H2O2 response to the stimulus. Consistent with this idea, our experimental findings indicate that acute exposure of INS-1 (832/13) cells and isolated islets to prooxidants, such as HNE or arsenite, dramatically increased the expression of Nrf2 target genes and elevated the total cellular antioxidant potential. Under these conditions, both glucose-stimulated H2O2 accumulation and GSIS were depressed. Although not an exact proof, this is at least consistent with the idea that oxidative stress–induced increases in antioxidant capacity in β-cells may impair ROS signaling and GSIS.
Although accumulating evidence, including our findings in the current study, suggests that low concentrations of ROS are a part of the signaling events triggering GSIS, chronic oxidative stress (accumulation of ROS) that is caused, for instance, by glucose toxicity and lipotoxicity has been increasingly implicated in the impaired state of the β-cells in diabetes (24,49). One of the mechanisms by which excessive ROS can impair β-cell function is via decreased levels of two transcriptional factors, Pdx-1 and MafA (50). Oxidative stress–induced dysfunction of Pdx-1 and MafA is associated with decreased insulin gene expression, insulin content, and insulin secretion (49). Taken all together, as illustrated in Fig. 5, our data support a concept that ROS, and perhaps H2O2 in particular, is one of the integral metabolic signals of glucose sensing and insulin secretion. On a chronic basis, however, oxidative stress may lead to induction of endogenous antioxidant enzymes to blunt ROS signaling and GSIS in addition to the cell damage and deterioration of islet function that is known to occur (24,49).
Glucose-induced intracellular H2O2 accumulation coincides with GSIS. GSIS (A) and H2O2 (B) accumulation in INS-1(832/13) cells after PEG-CAT (5,000 units/ml) or NAC (0.4 mmol/l) for 1 h before glucose. C: Effect of glucose on GSH-to-GSSG ratio. D: GSIS in islets. E: Representative confocal images of H2O2 fluorescence in islets. NAC (0.4 mmol/l) treatment was 1 h before probe loading. Values are means ± SE; n = 3–13. *P < 0.05 vs. 3 mmol/l glucose; #P < 0.05 vs. 20 mmol/l glucose alone.
Glucose-induced intracellular H2O2 accumulation coincides with GSIS. GSIS (A) and H2O2 (B) accumulation in INS-1(832/13) cells after PEG-CAT (5,000 units/ml) or NAC (0.4 mmol/l) for 1 h before glucose. C: Effect of glucose on GSH-to-GSSG ratio. D: GSIS in islets. E: Representative confocal images of H2O2 fluorescence in islets. NAC (0.4 mmol/l) treatment was 1 h before probe loading. Values are means ± SE; n = 3–13. *P < 0.05 vs. 3 mmol/l glucose; #P < 0.05 vs. 20 mmol/l glucose alone.
Exogenous H2O2 stimulates insulin secretion. A: Effects of H2O2 on insulin secretion in INS-1(832/13) cells; n = 4. DEM increases intracellular H2O2 (B) and insulin secretion (C) in INS-1(832/13) cells; n = 3–6. DEM increases intracellular H2O2 (D) and insulin secretion (E) in islets; n = 3–6. *P < 0.05 vs. 3 mmol/l glucose alone.
Exogenous H2O2 stimulates insulin secretion. A: Effects of H2O2 on insulin secretion in INS-1(832/13) cells; n = 4. DEM increases intracellular H2O2 (B) and insulin secretion (C) in INS-1(832/13) cells; n = 3–6. DEM increases intracellular H2O2 (D) and insulin secretion (E) in islets; n = 3–6. *P < 0.05 vs. 3 mmol/l glucose alone.
Exogenous scavengers of H2O2 inhibit GSIS. A: INS-1(832/13) cells were pretreated with NAC (0.4 mmol/l) or PEG-CAT (5,000 units/ml) (1 h) followed by glucose (30 min). H2O2 accumulation is shown as fluorescence intensity in 20 mmol/l glucose (n = 3–7) minus mean fluorescence intensity in 3 mmol/l glucose (n = 3–7). *P < 0.05 vs. untreated. B: Cells pretreated with NAC (0.4 mmol/l) or PEG-CAT (5,000 units/ml) (1 h) followed by secretagogues with or without scavengers (30 min); n = 4–6. C: Effect of cell-permeable SOD (PEG-SOD; 30 units/ml) by the same protocol as in B; n = 4. D: Mouse islets treated with NAC or PEG-CAT as in B; n = 4–6. *P < 0.05 vs. 3 mmol/l glucose with same pretreatments; #P < 0.05 vs. control stimulated with 20 mmol/l glucose.
Exogenous scavengers of H2O2 inhibit GSIS. A: INS-1(832/13) cells were pretreated with NAC (0.4 mmol/l) or PEG-CAT (5,000 units/ml) (1 h) followed by glucose (30 min). H2O2 accumulation is shown as fluorescence intensity in 20 mmol/l glucose (n = 3–7) minus mean fluorescence intensity in 3 mmol/l glucose (n = 3–7). *P < 0.05 vs. untreated. B: Cells pretreated with NAC (0.4 mmol/l) or PEG-CAT (5,000 units/ml) (1 h) followed by secretagogues with or without scavengers (30 min); n = 4–6. C: Effect of cell-permeable SOD (PEG-SOD; 30 units/ml) by the same protocol as in B; n = 4. D: Mouse islets treated with NAC or PEG-CAT as in B; n = 4–6. *P < 0.05 vs. 3 mmol/l glucose with same pretreatments; #P < 0.05 vs. control stimulated with 20 mmol/l glucose.
Inhibitory effects of endogenous antioxidants on GSIS. A: Nrf2 protein levels in nuclear fractions of INS-1(832/13) cells treated for 6 h with various pro-oxidants: HNE (20 μmol/l), MGO (0.4 mmol/l), arsenic (AS) (5 μmol/l), or control (C); n = 3. B: Total antioxidant activity in INS-1(832/13) cells treated with pro-oxidants for 6 h; n = 3–5. *P < 0.05 vs. control. C and D: Acute exposure of INS-1 (832/13) cells to pro-oxidants. C: Glucose-stimulated H2O2 accumulation; n = 3. D: GSIS; n = 6. *P < 0.05 vs. control or 3 mmol/l glucose alone; #P < 0.05 vs. 20 mmol/l glucose alone. Effect of arsenite (1 μmol/l) for 7 or 15 h on gene expression (E) and protein levels (F) of antioxidative enzymes in islets (E, n = 6; F, n = 3). *P < 0.05 vs. control. G: H2O2 fluorescence in islets measured by confocal microscopy; n = 2–4. H: GSIS in arsenite-treated (1 μmol/l, 15 h) islets; n = 6. *P < 0.05 vs. 16.7 mmol/l glucose alone.
Inhibitory effects of endogenous antioxidants on GSIS. A: Nrf2 protein levels in nuclear fractions of INS-1(832/13) cells treated for 6 h with various pro-oxidants: HNE (20 μmol/l), MGO (0.4 mmol/l), arsenic (AS) (5 μmol/l), or control (C); n = 3. B: Total antioxidant activity in INS-1(832/13) cells treated with pro-oxidants for 6 h; n = 3–5. *P < 0.05 vs. control. C and D: Acute exposure of INS-1 (832/13) cells to pro-oxidants. C: Glucose-stimulated H2O2 accumulation; n = 3. D: GSIS; n = 6. *P < 0.05 vs. control or 3 mmol/l glucose alone; #P < 0.05 vs. 20 mmol/l glucose alone. Effect of arsenite (1 μmol/l) for 7 or 15 h on gene expression (E) and protein levels (F) of antioxidative enzymes in islets (E, n = 6; F, n = 3). *P < 0.05 vs. control. G: H2O2 fluorescence in islets measured by confocal microscopy; n = 2–4. H: GSIS in arsenite-treated (1 μmol/l, 15 h) islets; n = 6. *P < 0.05 vs. 16.7 mmol/l glucose alone.
Model of ROS as a signal in GSIS and relationship to oxidative stress. 1) Glucose stimulates intracellular ROS generation leading to insulin secretion. 2) Oxidative stress increases expression of endogenous antioxidant enzymes, protecting cells from oxidative damage. The byproduct is that enhanced activities of antioxidant enzymes may negatively affect ROS signaling. 3) Severe oxidative stress may result in oxidative damage and/or decreased insulin gene expression and directly diminish β-cell function.
Model of ROS as a signal in GSIS and relationship to oxidative stress. 1) Glucose stimulates intracellular ROS generation leading to insulin secretion. 2) Oxidative stress increases expression of endogenous antioxidant enzymes, protecting cells from oxidative damage. The byproduct is that enhanced activities of antioxidant enzymes may negatively affect ROS signaling. 3) Severe oxidative stress may result in oxidative damage and/or decreased insulin gene expression and directly diminish β-cell function.
Published ahead of print at http://diabetes.diabetesjournals.org on 27 March 2007. DOI: 10.2337/db06-1601.
Additional information for this article can be found in an online appendix at http://dx.doi.org/10.2337/db06-1601.
The costs of publication of this article were defrayed in part by the payment of page charges. This article must therefore be hereby marked “advertisement” in accordance with 18 U.S.C. Section 1734 solely to indicate this fact.
Article Information
B.E.C. has received National Institutes of Health grant DK-35914. S.C. has received National Institutes of Health grant DK-54024.
We are grateful to Dr. Ann-Marie Richard and Joy Johnson for their contribution to this study and to Dr. Christopher Newgard for the INS-1(832/13) cells, Dr. Yoshito Kumagai for SOD antibodies, and Donald Guth for administrative and graphics support.




