OBJECTIVES—To investigate a B-cell–depleting strategy to reverse diabetes in naïve NOD mice.
RESEARCH DESIGN AND METHODS—We targeted the CD22 receptor on B-cells of naïve NOD mice to deplete and reprogram B-cells to effectively reverse autoimmune diabetes.
RESULTS—Anti-CD22/cal monoclonal antibody (mAb) therapy resulted in early and prolonged B-cell depletion and delayed disease in pre-diabetic mice. Importantly, when new-onset hyperglycemic mice were treated with the anti-CD22/cal mAb, 100% of B-cell–depleted mice became normoglycemic by 2 days, and 70% of them maintained a state of long-term normoglycemia. Early therapy after onset of hyperglycemia and complete B-cell depletion are essential for optimal efficacy. Treated mice showed an increase in percentage of regulatory T-cells in islets and pancreatic lymph nodes and a diminished immune response to islet peptides in vitro. Transcriptome analysis of reemerging B-cells showed significant changes of a set of proinflammatory genes. Functionally, reemerging B-cells failed to present autoantigen and prevented diabetes when cotransferred with autoreactive CD4+ T-cells into NOD.SCID hosts.
CONCLUSIONS—Targeting CD22 depletes and reprograms B-cells and reverses autoimmune diabetes, thereby providing a blueprint for development of novel therapies to cure autoimmune diabetes.
Although B-cells have been primarily considered antibody-producing cells, recent studies demonstrate that they participate in the priming of autoimmune responses (1,2). Many investigations have examined the role of B-cells as antigen-presenting cells (APCs) in the generation of autoreactive T-cell responses (3,4). The role of B-cells in one of the most classical autoimmune disorders, type 1 diabetes, a disease characterized by insulin deficiency resulting from the autoimmune destruction of β-cells, is controversial (5). Most individuals affected by type 1 diabetes exhibit multiple features associated with impaired B-cell function, including autoantibodies against a variety of islet cell antigens (6,7). Data from different groups using NOD mice, the best animal model for the study of type 1 diabetes, have confirmed the importance of B-cells in the onset of diabetes (2–4,8,9). NOD mice that are deficient in B-cells have been shown to be protected from autoimmune diabetes (3,10,11) and are deficient in the development of a T-cell response to major autoantigens (such as 65-kDa glutamate decarboxylase) (3,10,11). In humans, the production of autoantibodies to islet antigens is well documented as an early indicator of disease onset (12). These observations render B-cell targeting a particularly attractive and novel strategy for the treatment of type 1 diabetes (13–15). Unfortunately, this strategy has not been fully described in naïve NOD mice. Only recently did a publication show the positive effects of an anti-CD20–based B-cell–depleting strategy in transgenic NOD mice expressing the humanized CD20 receptor on B-cells (8). Interestingly, use of B-cell depletion as a therapy for human autoimmune disease (16–20), including in patients with new-onset type 1 diabetes, is ongoing (21,22).
We made use of a newly developed reagent (anti-CD22 calicheamicin-conjugated monoclonal antibody [anti-CD22/cal mAb]) that efficiently depletes mature B-cells in mice (13) to establish a therapeutic approach for type 1 diabetes. Our main hypothesis was that depleting B-cells by targeting CD22 should prevent diabetes onset and restore normoglycemia in newly hyperglycemic NOD mice. Furthermore, we hypothesize that our approach will generate a pool of reemerging B-cells that may function to regulate the autoimmune response in vivo, establishing a state of long-term tolerance toward autoantigens.
RESEARCH DESIGN AND METHODS
A complete description of our methods is available in an online appendix at http://dx.doi.org/10.2337/db08-0420.
RESULTS
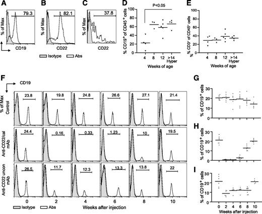
CD22 is widely expressed on mature B-cells in NOD mice.
B-cells represent the majority of infiltrating cells in the pancreata of NOD mice.
The kinetics of CD45+CD19+ (B-cells) infiltration in the pancreata of NOD mice showed a significant increase at 8 weeks, when the mice began to exhibit islet peri-infiltration (from 22.8 ± 7.8% at 4 weeks up to 65.1 ± 5.0% at 8 weeks of age, P < 0.01) (Fig. 1D). This increase was not observed for CD45+CD3+ cells (T-cells) (Fig. 1E). The percentage of CD45+CD19+ cells (B-cells) was significantly higher than CD45+CD3+ cells (T-cells) in the pancreata of 8-week-old NOD mice (B-cells, 65.1 ± 5.0 vs. T-cells, 30.2 ± 3.2%, P = 0.004) (Fig. 1E).
Anti-CD22/cal mAb produces a profound depletion of B-cells in NOD mice.
We first treated NOD mice with anti-CD22/cal mAb to evaluate whether our antibody can successfully deplete B-cells in NOD mice. Two injections (160 μg/kg i.p. 5 days apart, D0–D5) of anti-CD22/cal mAb elicited a quick and profound depletion of B-cells in the peripheral blood of 10-week-old NOD mice; the effect appears at 1 week and lasts for 5–7 weeks (Fig. 1F and H). Control NOD mice did not appear to be depleted of B-cells (Fig. 1F and G), whereas the group treated with an equivalent dose of unconjugated anti-CD22 mAb (0.2 mg/injection i.p. 5 days apart, D0–D5) showed transient and partial B-cell depletion (Fig. 1F and I). B-cell recovery was complete by 8–10 weeks after therapy (Fig. 1F and H). No B-cell depletion was evident when using the control mAb, a mouse IgG1 anti-rat very-late antigen 4 mAb that does not bind to mouse cells and is conjugated to calicheamicin (GG5/cal) (data not shown).
Anti-CD22/cal mAb delays diabetes onset in pre-diabetic NOD mice.
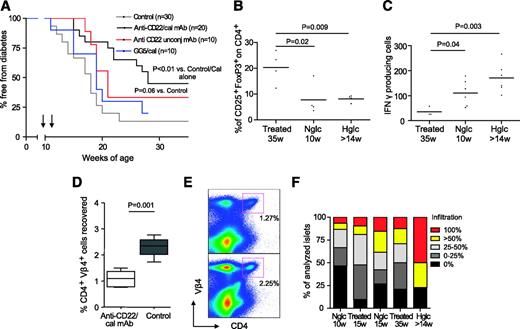
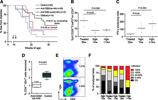
The effect of anti-CD22/cal mAb treatment on diabetes onset was evaluated in female 10-week-old NOD mice. NOD mice were treated with two injections of 160 μg/kg anti-CD22/cal mAb 5 days apart and were monitored for diabetes development. As shown in Fig. 2A, we observed a significant delay in diabetes onset in the anti-CD22/cal mAb–treated mice (n = 20 mice, 50% protected in the long term) compared with untreated controls (n = 30 mice, P < 0.01, 10% protected in the long term) and with the group treated with calicheamicin alone (GG5/cal) (n = 10 mice, P < 0.01) (Fig. 2A).
We also treated 10-week-old female NOD mice with the unconjugated anti-CD22 mAb that only partially depletes B-cells (n = 20) (Fig. 1F and I). Diabetes onset was slightly delayed compared with controls (P = 0.06; Fig. 2A). This indicates that complete B-cell depletion is required to induce long-term protection from diabetes and stable tolerance toward autoantigens.
Anti-CD22/cal mAb treatment in pre-diabetic mice is associated with an increase in the percentage of CD4+CD25+FoxP3+ cells percentage in the pancreatic lymph nodes.
We also examined the effect of B-cell depletion on T-cell phenotype in NOD mice. A significant increase in the percentage of CD4+CD25+FoxP3+ cells is evident at 35 weeks of age (but not at 15 weeks) in the pancreatic lymph nodes of normoglycemic treated mice compared with both untreated hyperglycemic and normoglycemic untreated control NOD mice (anti-CD22/cal mAb treated, 20.3 ± 3.1 vs. normoglycemic control, 8.1 ± 0.6, P = 0.02, and vs. hyperglycemic control, 7.7 ± 3.1%, P = 0.009; Fig. 2B).
Hyporesponsiveness of CD4+ T-cells toward autoantigen in anti-CD22/cal mAb–treated NOD mice.
We sought to determine whether B-cell depletion can modify BDC2.5 peptide-driven interferon-γ (IFN-γ) production of T-cells, which can be considered an index of the T-cell anti-islet response (23). CD4+ T-cells extracted from splenocytes of normoglycemic anti-CD22/cal mAb–treated and normoglycemic control NOD mice were isolated at 15 and 35 weeks of age and were challenged with the BDC2.5 peptide and syngeneic dendritic cells in an ELISpot assay to evaluate IFN-γ production. Only at 35, but not at 15, weeks of age was the frequency of CD4+ T-cells extracted from normoglycemic treated animals responding to autoantigen significantly were reduced compared with responding CD4+ T-cells of normoglycemic 10-week-old and hyperglycemic untreated NOD mice (Fig. 2C). Interestingly, CD4+ T-cells extracted from splenocytes obtained from normoglycemic anti-CD22/cal mAb–treated NOD mice at 15 and 35 weeks of age are capable of mounting an immune response to alloantigen similar to the response by CD4+ T-cells extracted from normo- or hyperglycemic untreated control NOD mice (at 35 weeks: anti-CD22/cal mAb–treated, 15,210 ± 5,524 vs. normoglycemic control, 11,863 ± 2,470, NS, and vs. hyperglycemic control, 12,389 ± 897 [3H]thymidine incorporation counts/min, NS), indicating that the CD4+ T-cells are immunocompetent.
Lack of B-cells prevents expansion of autoreactive T-cells in an adoptive transfer model.
We then tracked the effect of B-cell depletion on survival and proliferation of autoreactive CD4+ T-cells in vivo (24–26). NOD.SCID mice were reconstituted with splenocytes from normoglycemic 10-week-old NOD mice. After 7 days (thereby allowing reconstitution of the immune system), mice were either treated with anti-CD22/cal mAb or were left untreated. After another 7 days, to allow ample time for B-cell depletion, isolated BDC2.5 T-cell receptor (TCR) Tg+ CD4+ cells extracted from splenocytes were transferred into B-cell–depleted or untreated NOD.SCID mice. After 72 h, mice were killed and examined for autoreactive CD4+ cell frequency in the spleen of recipients (easily tracked using the anti-ideotypic antibody against the Vβ4 chain of the TCR) (26). Interestingly, when B-cells are absent, fewer BDC2.5 TCR Tg+ CD4+ cells can be recovered from the host (reduction of 50%) (Fig. 2D and E, bottom quadrant) compared with the anti-CD22/cal mAb–treated NOD mice (Fig. 2D and E, top quadrant).
Islets in anti-CD22/cal mAb–treated mice showed reduced infiltration and preserved morphology even after complete B-cell recovery.
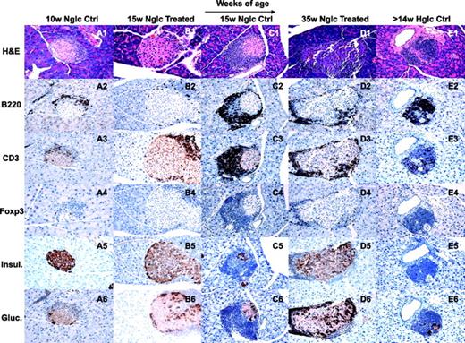
In the anti-CD22/cal mAb–treated NOD mice at 15 weeks of age, infiltrates were reduced compared with untreated control NOD mice and baseline untreated 10-week-old normoglycemic NOD mice (Fig. 3A1, B1, and C1). As expected, B220+ cells were very few in the anti-CD22/cal mAb–treated NOD mice but not in the control and in the baseline group (Fig. 3A2, B2, and C2). Surprisingly, very few CD3+ cells were apparent in the anti-CD22/cal mAb–treated NOD mice but not in the control and in the baseline group (Fig. 3A3, B3, and C3). Insulin (Fig. 3A5, B5, and C5) and glucagon (Fig. 3A6, B6, and C6) staining showed well-preserved islets in all the three groups. An increase in FoxP3+ cells was evident within the islets of the anti-CD22/cal mAb–treated group compared with the baseline and the untreated control group (Fig. 3A4, B4, and C4).
At 35 weeks of age, despite the complete recovery of the B-cell pool in the originally anti-CD22/cal mAb–treated group, pancreatic islets appeared to contain much less infiltrate than untreated control hyperglycemic NOD mice (Fig. 3D1 and E1). Again, neither the B220+ nor the CD3+ cells infiltrated the islets but instead remained at the islet border in the anti-CD22/cal mAb–treated group but not in the control group (Fig. 3D2, E2, D3, and E3). Insulin and glucagon staining confirmed the presence of many well-preserved islets in the anti-CD22/cal mAb–treated but not in the control group (Fig. 3D5, E5, D6, and E6). FoxP3 staining of islet infiltrate revealed reduced FoxP3 expression, particularly when compared with the massive presence of T-cells, in the untreated control but not in the anti-CD22/cal mAb–treated NOD mice (Fig. 3D4 and E4).
Finally, insulitis score revealed more well-preserved islets (0–50% of infiltration) in the anti-CD22/cal mAb–treated compared with untreated control NOD mice (Fig. 2G).
Anti-CD22/cal mAb treatment restores normoglycemia in newly hyperglycemic NOD mice.
Newly hyperglycemic female NOD mice (defined on the basis of glucose levels >250 mg/dl for 3 consecutive days) were treated with a protocol identical to what is outlined above using the anti-CD22/cal mAb. A rapid reversal of hyperglycemia (within 2 days) was observed in all the B-cell–depleted NOD mice (10 of 10; Fig. 4A). Six of 10 remained normoglycemic in the long term (for >100 days). Three mice remained normoglycemic for 20–40 days and then reverted to hyperglycemia (Fig. 4A). One mouse remained normoglycemic for >50 days and then reverted to hyperglycemia (Fig. 4A). No consistent correlation was evident between glucose levels at baseline and the ability to restore or maintain normoglycemia after treatment (data not shown). None of the control NOD mice (n = 10) ever reverted from hyperglycemia spontaneously after 3 consecutive days of hyperglycemia (Fig. 4B). When hyperglycemic NOD mice were treated with anti-CD22/cal mAb after 5 days (n = 6) from hyperglycemia onset, a transient return to normoglycemia was evident in five of six NOD mice, which lasted for 20 days (Fig. 4B); subsequently, all mice then reverted to hyperglycemia. These data suggest that for treatment to be most effective, it must be initiated early after onset of hyperglycemia. We then treated newly hyperglycemic NOD mice with GC5/cal (n = 5), and no effect was observed in three of five mice treated, whereas in two NOD mice treated, some glycemic oscillations were observed before a return to stable hyperglycemia (Fig. 4B). Finally, B-cell depletion appeared to be mandatory for the restoration of normoglycemia. In fact, when B-cells composed >3–5% of the blood, normoglycemia was not restored. Only 2 of 10 partially depleted (with unconjugated CD22 treatment) hyperglycemic NOD mice showed a transient return to normoglycemia with a quick reappearance of hyperglycemia (Fig. 4B). Taken together, these data clearly indicate that optimal therapeutic efficacy for reversal of diabetes requires early initiation of therapy that effectively depletes B-cells in hyperglycemic animals.
Anti-CD22/cal mAb treatment reduces proinflammatory peripheral cytokine levels in hyperglycemic NOD mice.
Remarkably, a change in peripheral cytokine levels was observed during the restoration of normoglycemia (Fig. 4C). Most proinflammatory cytokines were reduced 10 days after treatment, when normoglycemia was restored (Fig. 4C). Particularly, 10 days after injection in the normoglycemic anti-CD22/cal mAb–treated mice, interleukin (IL)-17 levels were significantly reduced compared with hyperglycemic untreated controls (P = 0.01). Interestingly, although in the long-term hyperglycemic untreated control NOD mice, peripheral levels of tumor necrosis factor-α (TNF-α) (P = 0.06), IL-17 (P = 0.03), and IFN-γ (P = 0.03) were higher than in baseline hyperglycemic NOD mice, those normoglycemic NOD mice treated with anti-CD22/cal mAb showed peripheral levels of proinflammatory cytokines similar to newly hyperglycemic NOD mice (Fig. 4C).
In the course of reversal, anti-CD22/cal mAb treatment is associated with changes in the percentage of CD4+CD25+FoxP3+ cells.
The percentage of CD4+CD25+FoxP3+ cells was significantly increased in normoglycemic anti-CD22/cal mAb–treated long-term tolerant mice compared with hyperglycemic untreated control NOD mice, in both the pancreatic lymph nodes (anti-CD22/cal mAb–treated, 14.3 ± 1.9 vs. normoglycemic 10-week-old mice, 6.4 ± 0.7, P = 0.007, and vs. hyperglycemic mice, 8.7 ± 1.1%, P = 0.03; Fig. 4D) and in the spleen (anti-CD22/cal mAb–treated, 12.8 ± 1.7 vs. normoglycemic 10-week-old mice, 7.9 ± 0.4, P = 0.02, and vs. hyperglycemic mice, 8.4 ± 0.2%, P = 0.01; Fig. 4E).
Between normoglycemic anti-CD22/cal mAb–treated and hyperglycemic untreated control NOD mice, 100 days after injection, the effector-to-regulatory T-cell (Treg) ratio in the pancreatic lymph nodes and spleen was similar (data not shown).
Islets from anti-CD22/cal mAb–treated NOD mice demonstrated an absence of T- and B-cell infiltrates long after B-cell recovery.
After 3 days of hyperglycemia, islets are extensively infiltrated by lymphoid cells (Fig. 5A1) with disrupted structure, marked reduction in insulin staining, and a smaller reduction in glucagon staining (Fig. 5A5 and A6). The lymphoid infiltrate is composed predominately of B220+ cells with a smaller population of CD3+ cells (Fig. 5A2 and A3) and very few FoxP3+ cells (Fig. 5A4).
After 10 days, pancreas histology and immunohistochemistry show in untreated control NOD mice that all of the above features worsen (Fig. 5B1–B3, B5, and B6). Surprisingly, in the anti-CD22/cal mAb–treated NOD mice 10 days after treatment, islets showed very mild infiltrates confined to the borders of β-cells (Fig. 5C1) with an almost complete absence of B220+ and CD3+ cells (Fig. 5C2 and C3) and well-maintained and preserved insulin and glucagon staining (Fig. 5C5 and C6). In the anti-CD22/cal mAb–treated NOD mice 10 days after treatment but not in the controls, more infiltrating cells appeared to be FoxP3+ cells (Fig. 5B4 and C4).
In the anti-CD22/cal mAb–treated NOD mice, 100 days after treatment, two histological patterns were observed; islets still appeared almost completely free of infiltrates (Fig. 5D1) with very few B220+ and CD3+ cells inside islets (Fig. 5D2 and D3). Many small but well-preserved islets were present in the pancreas (Fig. 5D5 and D6) without a clear increase in FoxP3+ cells (Fig. 5D4). A smaller subset of islets showed an abundant infiltrate of B220+ and CD3+ B-cells (Fig. 5E1, E2, and E3), which remained, however, largely confined to the periphery of the islets. A high percentage of FoxP3+ Tregs (Fig. 5E4) and well-preserved islets (Fig. 5E5 and E6) were evident. Insulitis score confirmed that anti-CD22/cal mAb–treated NOD mice showed better preserved and less infiltrated islets compared with untreated control NOD mice (Fig. 4F).
Transcriptome analysis revealed a reprogramming of reemerging B-cells compared with naïve B-cells.
We examined the gene expression profile of reemerging B-cells (obtained from normoglycemic NOD mice treated with anti-CD22/cal mAb 100 days after B-cell depletion) and compared it with that of B-cells obtained from naïve normoglycemic 10-week-old or hyperglycemic untreated control NOD mice. CD19+ cells were extracted from splenocytes with microbeads. Interestingly, a significant downregulation of inducible gene transcription was observed within the reemerging B-cell pool. Almost 200 genes were downregulated in reemerging B-cells compared with B-cells extracted from normoglycemic 10-week-old NOD mice (Fig. 6A), and 38 genes were downregulated in reemerging B-cells compared with B-cells extracted from hyperglycemic NOD mice (Fig. 6B).
When all three groups of B-cells were compared (naïve normoglycemic 10-week-old NOD mice, naïve hyperglycemic NOD mice, and reemerging), 21 genes appeared to be downregulated in the reemerging B-cell population (Table 1; Fig. 6C). It should be noted that the downregulation of many extracellular lytic enzyme products (elastase 1 and 2, lysozime, chymotrypsinogen B1, and amylase) may be associated with directed islet damage or a sustained proinflammatory effect (Table 1; Fig. 6C). Genes of the complement cascade (Fcna and C1qb) and proinflammatory (heme binding protein 1 [Hebp1], paired immunoglobin-like type 2 receptor β1 [Pilrb1], peroxisome proliferator–activated receptor-γ [PPARγ], and heme oxygenase-1 [Hmox-1]) genes are downregulated in reemerging B-cells as well. Hebp1 has been recently shown to be involved in monocyte chemotaxis (27); Pilrb1 is a receptor that can activate natural killer cells, dendritic cells, and monocytes (28); PPARγ has been related to dendritic cell/platelet activation/function (29); and Hmox-1 is an antioxidant gene (Table 1; Fig. 6C).
Phenotype of reemerging B-cells in contrast to naïve B-cells.
We then analyzed by fluorescence-activated cell sorting (FACS) the proportion of different B-cell subpopulations before B-cell depletion and after B-cell reconstitution with respect to expression of CD80, CD86, CD40, IgM, and major histocompatibility complex (MHC) class II and with respect to the presence of anergic B-cells; the latter can be identified as a small population of B220+CD93+CD23+IgMlo cells (30).
No differences were detected in CD80, CD86, CD40, IgM, and MHC class II expression between naïve and reemerging B-cells obtained from splenocytes (too few B-cells can be recovered from pancreatic lymph nodes) of normoglycemic treated NOD mice (Fig. 7A). No differences were detected in the frequency of marginal zone B-cells or B-cell subpopulations as well (Fig. 7A). A small percentage of anergic B-cells is evident in naïve B-cells from either normo- or hyperglycemic untreated control NOD mice (Fig. 7B), whereas in the reemerging B-cell population obtained from normoglycemic treated NOD mice, an increase of B220+CD93+CD23+IgMlo cells was detected, with a restoration of the original frequency found in naïve NOD mice, which was reduced in hyperglycemic NOD mice (Fig. 7B).
Reemerging B-cells have a reduced ability to present autoantigen in vitro and to reduce proinflammatory cytokine production by autoreactive T-cells.
We also evaluated the functional ability of reemerging and naïve B-cells to present autoantigen to T-cells in vitro. We designed and optimized an in vitro assay in which B-cells are used as APCs and autoreactive BDC2.5 TCR Tg+ CD4+ cells are used as responders in the presence of the BDC2.5 peptide. Although B-cells from hyperglycemic untreated control NOD mice were capable of presenting autoantigen and stimulating IFN-γ production by CD4+ T-cells (Fig. 7C), reemerging B-cells obtained from normoglycemic treated NOD mice were defective in this capacity (Fig. 7C). In the same experiment, we evaluated the ability of reemerging B-cells to modulate cytokines profile of autoreactive BDC2.5 TCR Tg+ CD4+ cells; supernatant was therefore collected, and cytokines were evaluated with a Luminex assay. Interestingly, when reemerging B-cells but not naïve B-cells were used, BDC2.5 TCR Tg+ CD4+ cells downregulated their production of proinflammatory cytokines (Fig. 7F–I). Particularly, when reemerging B-cells obtained from normoglycemic treated NOD mice were used, BDC2.5 TCR Tg+ CD4+ cells produced less TNF-α compared with naïve B-cells extracted from normoglycemic and hyperglycemic untreated control NOD mice (P < 0.05 vs. both), less IL-17 compared with hyperglycemic untreated control NOD mice (P = 0.004), and less IFN-γ compared with hyperglycemic untreated control NOD mice (P = 0.02) (Fig. 7F–I).
Reemerging B-cells are regulatory in vivo and halt the transfer of diabetes from diabetogenic CD4+ T-cells to NOD.SCID recipients.
To compare the regulatory functions of reemerging and naïve B-cells in vivo, diabetogenic CD4+ T-cells extracted with magnetic beads from splenocytes obtained from hyperglycemic NOD mice were adoptively transferred into NOD.SCID hosts. We then coadoptively transferred CD19+ cells extracted with magnetic beads either from splenocytes of normoglycemic anti-CD22/cal mAb–treated mice at 100 days (i.e., reemerging B-cells) or from untreated control NOD mice from our prevention studies at 35 weeks of age. Interestingly, when B-cells from untreated controls were transferred, NOD.SCID developed diabetes (particularly when naïve B-cells were extracted from hyperglycemic NOD mice) (Fig. 7D). Conversely, when reemerging B-cells were used, the onset of diabetes mediated by the transfer of CD4+ T-cells from hyperglycemic NOD mice was completely abrogated (Fig. 7D). To determine whether this protection is related to induction/expansion of Tregs in vivo, we analyzed the percentage of CD4+CD25+FoxP3+ cells (Tregs) in spleen of the NOD.SCID recipients of the diabetogenic CD4+ T-cells and reemerging B-cells or controls (B-cells from hyperglycemic animals or no cells) at day 30 after adoptive transfer. As seen in Fig. 7E, no differences were detected among the three groups. These data suggest that the reemerging B-cells may function to inhibit autoreactivity by a mechanism distinct from induction/expansion of Tregs, although further studies are required to define the exact mechanisms in vivo.
DISCUSSION
B-cell–depleting strategies are rapidly growing in popularity as a treatment approach for autoimmune diseases, thanks to the availability of an anti-CD20 mAb in humans. A recent paper from Yale University (8) showed that the human anti-CD20 mAb is capable of preventing autoimmune diabetes and reverses established diabetes in transgenic NOD mice expressing the human CD20 receptor on B-cells. Another recent paper showed that a murine anti-CD20 protects from diabetes onset when given at an early time point (4 weeks) and delays diabetes onset when given later on (15 weeks) (31). In this study, no data on reversal of diabetes were reported, and B-cell depletion was not complete (5% of B-cells were still found in NOD mice).
Our approach is novel for the following reasons: 1) We established a B-cell–depleting protocol in naïve NOD mice and not in transgenic NOD mice; 2) we targeted a new pathway, CD22, because CD22 expression is found on more mature B-cells and plasma cells and this may also have a positive effect on autoantibody production; 3) for the first time, the complete gene profiling of naïve NOD B-cells and reemerging B-cells has been identified; 4) our therapy not only depletes B-cells but also reprograms the entire pool of reemerging B-cells, generating a novel functionally impaired and regulatory B-cell population; and 5) anti-CD22 antibodies are available for human use as well, and this therapy is potentially different from an anti-CD20 approach in humans. Although anti-CD20 therapy can efficiently deplete B-cells in the blood, a number of reports suggest a potential incomplete depletion in lymphoid organs (32–35). This issue raises the question of whether pancreatic B-cells are depleted, and it is likely that the current ongoing trial will not clarify this issue due to the impossibility of performing pancreatic biopsies. On the contrary, anti-CD22 therapy seems to be more comprehensive regarding B-cell depletion (36).
We made use of a novel agent targeting CD22 (13) to develop and study a B-cell–depleting approach in naïve NOD mice as a model for human type 1 diabetes. Anti-CD22 treatment has been tested in humans, both for the immunoregulatory properties of CD22 engagement and for the possibility of depleting mature B-cells, with promising results in the fields of autoimmune disease (37,38) and B-cell malignancies (39). Surprisingly, the effect of targeting CD22 has never been tested in diabetes.
Our data show that anti-CD22/cal mAb treatment is capable of delaying diabetes onset in pre-diabetic NOD mice and, more importantly, of restoring normoglycemia in new-onset hyperglycemic NOD mice. In our experiments, complete B-cell depletion is required for restoration of normoglycemia; this is relevant from a clinical point of view, given that inefficient B-cell depletion after anti-CD20 mAb therapy (Rituximab) is a well-recognized phenomenon that can result in poor clinical outcome (32). Our data indicate that the absence of B-cells increases Tregs and reduces autoreactive T-cell proliferation, highlighting the importance of a persistent interaction of B-cells and autoreactive T-cells in maintaining the autoimmune response.
More than 150 treatments are capable of delaying diabetes in NOD mice (40–42); however, only anti-CD3 (43) and a few other strategies were found to be capable of restoring normoglycemia in NOD mice (44–46). Thus far, only the anti-CD3 regimen has been translated into clinical use in humans (47). Regarding our reversal studies, it is surprising how rapidly B-cell depletion rids islets of cellular infiltrates, because even treatment with anti-CD3 mAb appeared to be slower than B-cell depletion in restoring normoglycemia, and 20% of anti-CD3 treated animals did not revert from hyperglycemia (48). In our studies, 100% of hyperglycemic NOD mice reverted to normoglycemia within 2–3 days.
Our studies also show for the very first time that reemerging B-cells in NOD mice display a different phenotype confirmed by our transcriptome analysis, are functionally impaired in their ability to present antigen, and can regulate the autoimmune response, resulting in long-term tolerance to autoantigens in vivo. Our adoptive transfer studies show that reemerging B-cells can abrogate the transfer of diabetes in NOD.SCID by diabetogenic CD4+ T-cells.
In conclusion, we have shown for the very first time that anti-CD22 immunotherapy can deplete and reprogram B-cells, thereby reversing autoimmune diabetes in naïve NOD mice. Our study provides valuable knowledge to develop an approach using anti-CD22 in patients affected by type 1 diabetes.
Depletion studies. Splenocytes were extracted from normoglycemic 10-week-old NOD mice (n = 5) and were analyzed by flow cytometry for CD19 and CD22 expression on B220+ cells and CD138+ cells (plasma cells). CD19 and CD22 were similarly expressed on B220+ cells (A and B), and CD22 was expressed on CD138+ cells (C). We then examined by flow cytometry the infiltrating cells in the pancreata of 4-, 8-, and 12-week-old and hyperglycemic NOD mice (>14 weeks old) (n = 5 mice/group). Most of the infiltrate is constituted by CD45+CD19+ cells (B-cells) (D). B-cell pancreatic infiltration in NOD mice peaked around 8–10 weeks (P < 0.05; D), whereas CD45+CD3+ cells (T-cells) remained stable over time (E). The percentage of CD45+CD19+ cells (B-cells) was significantly higher than CD45+CD3+ cells (T-cells) in the pancreata of 8-week-old NOD mice (B-cells, 65.1 ± 5.0 vs. T-cells, 30.2 ± 3.2%, P = 0.004) (E). Two injections (160 μg i.p. 5 days apart, day 0 and day 5) of anti-CD22/cal mAb elicits a quick and profound depletion of B-cells in the peripheral blood of 10-week-old NOD mice (n = 6 mice/group) by 1 week that lasts for 6–7 weeks (F and H). Control NOD mice did not appear to be depleted (F and G), whereas the group treated with unconjugated anti-CD22 mAb shows a transient and partial B-cell depletion (F and I). At 8–10 weeks after depletion, B-cells recovered almost completely (F and H).
Depletion studies. Splenocytes were extracted from normoglycemic 10-week-old NOD mice (n = 5) and were analyzed by flow cytometry for CD19 and CD22 expression on B220+ cells and CD138+ cells (plasma cells). CD19 and CD22 were similarly expressed on B220+ cells (A and B), and CD22 was expressed on CD138+ cells (C). We then examined by flow cytometry the infiltrating cells in the pancreata of 4-, 8-, and 12-week-old and hyperglycemic NOD mice (>14 weeks old) (n = 5 mice/group). Most of the infiltrate is constituted by CD45+CD19+ cells (B-cells) (D). B-cell pancreatic infiltration in NOD mice peaked around 8–10 weeks (P < 0.05; D), whereas CD45+CD3+ cells (T-cells) remained stable over time (E). The percentage of CD45+CD19+ cells (B-cells) was significantly higher than CD45+CD3+ cells (T-cells) in the pancreata of 8-week-old NOD mice (B-cells, 65.1 ± 5.0 vs. T-cells, 30.2 ± 3.2%, P = 0.004) (E). Two injections (160 μg i.p. 5 days apart, day 0 and day 5) of anti-CD22/cal mAb elicits a quick and profound depletion of B-cells in the peripheral blood of 10-week-old NOD mice (n = 6 mice/group) by 1 week that lasts for 6–7 weeks (F and H). Control NOD mice did not appear to be depleted (F and G), whereas the group treated with unconjugated anti-CD22 mAb shows a transient and partial B-cell depletion (F and I). At 8–10 weeks after depletion, B-cells recovered almost completely (F and H).
Diabetes prevention studies. We observed a significant delay in diabetes onset in anti-CD22/cal mAb–treated female 10-week-old NOD mice (n = 20) compared with controls (n = 30, P < 0.01) (A). The calicheamicin alone–treated group developed diabetes similarly to untreated controls (n = 10, P < 0.01 vs. anti-CD22/cal mAb–treated NOD mice) (A). Unconjugated anti-CD22 treatment slightly delayed diabetes onset (n = 10, P = 0.06 vs. untreated controls) (A). At 35 weeks of age, an increase in the percentage of CD4+CD25+FoxP3+ cells was evident in the pancreatic lymph nodes of anti-CD22/cal mAb–treated NOD mice (n = 4) compared with 10-week-old untreated control NOD (n = 4, P = 0.02) and compared with hyperglycemic >14-week-old NOD mice (n = 4, P = 0.009) (B). CD4+ cells extracted from splenocytes of anti-CD22/cal mAb–treated NOD mice at 35 weeks of age produced less IFN-γ when challenged with the BDC2.5 peptide compared with CD4+ cells extracted from splenocytes of untreated age-matched control hyperglycemic NOD mice (P = 0.001) and 10-week-old NOD mice (P = 0.04) (n = 4 mice/group) (C). Isolated autoreactive BDC2.5 TCR Tg+ CD4+ cells were transferred into NOD.SCID mice previously reconstituted with NOD splenocytes and then treated with anti-CD22/cal mAb or left untreated. Fewer autoreactive BDC2.5 TCR Tg+ CD4+ cells were recovered (D) in the anti-CD22/cal mAb–treated NOD.SCID hosts (E, top quadrant) compared with the untreated controls (E, bottom quadrant). Insulitis score analysis revealed better-preserved islets in the anti-CD22/cal mAb–treated NOD mice at 15 and 35 weeks of age (F). (Please http://dx.doi.org/10.2337/db08-0420 for a high-quality digital representation of this figure.)
Diabetes prevention studies. We observed a significant delay in diabetes onset in anti-CD22/cal mAb–treated female 10-week-old NOD mice (n = 20) compared with controls (n = 30, P < 0.01) (A). The calicheamicin alone–treated group developed diabetes similarly to untreated controls (n = 10, P < 0.01 vs. anti-CD22/cal mAb–treated NOD mice) (A). Unconjugated anti-CD22 treatment slightly delayed diabetes onset (n = 10, P = 0.06 vs. untreated controls) (A). At 35 weeks of age, an increase in the percentage of CD4+CD25+FoxP3+ cells was evident in the pancreatic lymph nodes of anti-CD22/cal mAb–treated NOD mice (n = 4) compared with 10-week-old untreated control NOD (n = 4, P = 0.02) and compared with hyperglycemic >14-week-old NOD mice (n = 4, P = 0.009) (B). CD4+ cells extracted from splenocytes of anti-CD22/cal mAb–treated NOD mice at 35 weeks of age produced less IFN-γ when challenged with the BDC2.5 peptide compared with CD4+ cells extracted from splenocytes of untreated age-matched control hyperglycemic NOD mice (P = 0.001) and 10-week-old NOD mice (P = 0.04) (n = 4 mice/group) (C). Isolated autoreactive BDC2.5 TCR Tg+ CD4+ cells were transferred into NOD.SCID mice previously reconstituted with NOD splenocytes and then treated with anti-CD22/cal mAb or left untreated. Fewer autoreactive BDC2.5 TCR Tg+ CD4+ cells were recovered (D) in the anti-CD22/cal mAb–treated NOD.SCID hosts (E, top quadrant) compared with the untreated controls (E, bottom quadrant). Insulitis score analysis revealed better-preserved islets in the anti-CD22/cal mAb–treated NOD mice at 15 and 35 weeks of age (F). (Please http://dx.doi.org/10.2337/db08-0420 for a high-quality digital representation of this figure.)
Histology of prevention studies. At baseline, NOD mice showed mild perinsulitis (A1) with many B220+ cells (A2) and some CD3+ cells (A3) but still with well-preserved insulin and glucagon staining (A5 and A6). FoxP3+ cells are merely present at baseline (A4). Interestingly, at 15 weeks of age, treated NOD mice showed reduced infiltrate (B1) with no B220+ cells (B2) and fewer CD3+ cells (B3), whereas in the control, B220+ and CD3+ cells are abundantly represented with increased infiltrate (C1–C3). At 35 weeks of age, the treated group showed cleaner pancreata compared with the untreated control hyperglycemic NOD mice (D1 and E1). B220+ and CD3+ cells did not infiltrate the islets in the treated group (D2 and D3), whereas in the controls, islets were extensively infiltrated by B220+ and CD3+ cells (E2 and E3). Islet morphology is well-preserved in the treated group at 15 and 35 weeks of age (B5, B6, D5, and D6) but not in the control group (C5, C6, E5, and E6). FoxP3 staining of islet infiltrate revealed a persistent reduced expression of FoxP3 in untreated compared with treated NOD mice at 15 and 35 weeks of age, particularly when compared with the massive presence of T-cells in the control (B4, D4, C4, and E4). (Please see http://dx.doi.org/10.2337/db08-0420 for a high-quality digital representation of this image.)
Histology of prevention studies. At baseline, NOD mice showed mild perinsulitis (A1) with many B220+ cells (A2) and some CD3+ cells (A3) but still with well-preserved insulin and glucagon staining (A5 and A6). FoxP3+ cells are merely present at baseline (A4). Interestingly, at 15 weeks of age, treated NOD mice showed reduced infiltrate (B1) with no B220+ cells (B2) and fewer CD3+ cells (B3), whereas in the control, B220+ and CD3+ cells are abundantly represented with increased infiltrate (C1–C3). At 35 weeks of age, the treated group showed cleaner pancreata compared with the untreated control hyperglycemic NOD mice (D1 and E1). B220+ and CD3+ cells did not infiltrate the islets in the treated group (D2 and D3), whereas in the controls, islets were extensively infiltrated by B220+ and CD3+ cells (E2 and E3). Islet morphology is well-preserved in the treated group at 15 and 35 weeks of age (B5, B6, D5, and D6) but not in the control group (C5, C6, E5, and E6). FoxP3 staining of islet infiltrate revealed a persistent reduced expression of FoxP3 in untreated compared with treated NOD mice at 15 and 35 weeks of age, particularly when compared with the massive presence of T-cells in the control (B4, D4, C4, and E4). (Please see http://dx.doi.org/10.2337/db08-0420 for a high-quality digital representation of this image.)
Hyperglycemia reversal studies. A rapid reversal of hyperglycemia was observed in all treated hyperglycemic NOD mice (A). Six of 10 remained normoglycemic in the long term. None of the untreated newly hyperglycemic control NOD mice reverted from hyperglycemia (B). After 5 days from hyperglycemia onset (n = 6), anti-CD22/cal mAb was not able to restore normoglycemia in the long term (B). Either calicheamicin alone (GG5/cal) (n = 5) or CD22 unconjugated treatment failed to restore normoglycemia in the long term (B). Proinflammatory cytokines (IL-17, TNF-α, and slightly IFN-γ) are reduced 10 days after treatment compared with untreated controls (C). CD4+CD25+FoxP3+ cell percentage increases in anti-CD22/cal mAb–treated long-term tolerant compared with untreated control NOD mice in the pancreatic lymph nodes (anti-CD22/cal mAb–treated vs. normoglycemic 10-week-old mice, P = 0.007, and vs. hyperglycemic, P = 0.03; D) and in the spleen as well (anti-CD22/cal mAb–treated vs. normoglycemic 10-week-old mice, P = 0.02, and vs. hyperglycemic, P = 0.01; E). Insulitis score confirmed that anti-CD22/cal mAb–treated NOD mice showed better preserved and less infiltrated islets compared with untreated control NOD mice both at baseline and 10 days after hyperglycemia onset (F).
Hyperglycemia reversal studies. A rapid reversal of hyperglycemia was observed in all treated hyperglycemic NOD mice (A). Six of 10 remained normoglycemic in the long term. None of the untreated newly hyperglycemic control NOD mice reverted from hyperglycemia (B). After 5 days from hyperglycemia onset (n = 6), anti-CD22/cal mAb was not able to restore normoglycemia in the long term (B). Either calicheamicin alone (GG5/cal) (n = 5) or CD22 unconjugated treatment failed to restore normoglycemia in the long term (B). Proinflammatory cytokines (IL-17, TNF-α, and slightly IFN-γ) are reduced 10 days after treatment compared with untreated controls (C). CD4+CD25+FoxP3+ cell percentage increases in anti-CD22/cal mAb–treated long-term tolerant compared with untreated control NOD mice in the pancreatic lymph nodes (anti-CD22/cal mAb–treated vs. normoglycemic 10-week-old mice, P = 0.007, and vs. hyperglycemic, P = 0.03; D) and in the spleen as well (anti-CD22/cal mAb–treated vs. normoglycemic 10-week-old mice, P = 0.02, and vs. hyperglycemic, P = 0.01; E). Insulitis score confirmed that anti-CD22/cal mAb–treated NOD mice showed better preserved and less infiltrated islets compared with untreated control NOD mice both at baseline and 10 days after hyperglycemia onset (F).
Histology of hyperglycemia reversal studies. Untreated, hyperglycemic mice at baseline show islets heavily infiltrated by lymphocytes (A1) predominantly composed of B220+ and CD3+ cells (A2 and A3) with few FoxP3+ Tregs (A4). Few insulin-positive cells and more glucagon-positive cells can be detected (A5 and A6). Ten days after treatment with anti-CD22/cal mAb, islets appeared scarcely infiltrated compared with untreated controls (B1 and C1), with few B220+ and CD3+ cells (B2, B3, C2, and C3) but with an increase in FoxP3+ cells (B4 and C4). In treated animals but not in the untreated controls, islets show abundant stainable insulin (B5 and C5) and glucagon (B6 and C6). Two histological patterns are seen in the treated group 100 days after treatment: Many of the islets show essentially no lymphoid infiltrate at all (D1–D3), and few cells stain for insulin whereas more stain for glucagon (D5 and D6). A smaller subset of islets show an abundant B220+/CD3+ infiltrate (E1, E2, and E3). However, the infiltrate remains largely confined to the periphery of the islets, with a greater percentage of FoxP3+ Tregs (E4). Glucagon is easily detected (E6), but insulin staining is low (E5). (Please see http://dx.doi.org/10.2337/db08-0420 for a high-quality digital representation of this image.)
Histology of hyperglycemia reversal studies. Untreated, hyperglycemic mice at baseline show islets heavily infiltrated by lymphocytes (A1) predominantly composed of B220+ and CD3+ cells (A2 and A3) with few FoxP3+ Tregs (A4). Few insulin-positive cells and more glucagon-positive cells can be detected (A5 and A6). Ten days after treatment with anti-CD22/cal mAb, islets appeared scarcely infiltrated compared with untreated controls (B1 and C1), with few B220+ and CD3+ cells (B2, B3, C2, and C3) but with an increase in FoxP3+ cells (B4 and C4). In treated animals but not in the untreated controls, islets show abundant stainable insulin (B5 and C5) and glucagon (B6 and C6). Two histological patterns are seen in the treated group 100 days after treatment: Many of the islets show essentially no lymphoid infiltrate at all (D1–D3), and few cells stain for insulin whereas more stain for glucagon (D5 and D6). A smaller subset of islets show an abundant B220+/CD3+ infiltrate (E1, E2, and E3). However, the infiltrate remains largely confined to the periphery of the islets, with a greater percentage of FoxP3+ Tregs (E4). Glucagon is easily detected (E6), but insulin staining is low (E5). (Please see http://dx.doi.org/10.2337/db08-0420 for a high-quality digital representation of this image.)
Transcriptome analysis of reemerging B-cells. We extracted B-cells (using CD19 magnetic beads) from 10-week-old NOD mice, from hyperglycemic NOD mice, and from the reemerging B-cell pool from age-matched B-cell–depleted NOD mice in which the B-cell repertoire is recovered. A gene array analysis was performed to evaluate gene expression of >40,000 genes. Genes that are differentially expressed in naïve B-cells extracted from normoglycemic 10-week-old or hyperglycemic NOD mice and reemerging B-cells are shown in the heat map (A–C). Blue represents lesser expression and red higher expression. Two hundred genes are downregulated in the reemerging B-cells compared with naïve B-cells from 10-week-old NOD mice (A). Thirty-eight genes are downregulated in the reemerging B-cells compared with naïve B-cells from hyperglycemic NOD mice (B). Twenty-one genes are downregulated similarly in the reemerging B-cells compared with naïve B-cells from 10-week-old and hyperglycemic NOD mice (C).
Transcriptome analysis of reemerging B-cells. We extracted B-cells (using CD19 magnetic beads) from 10-week-old NOD mice, from hyperglycemic NOD mice, and from the reemerging B-cell pool from age-matched B-cell–depleted NOD mice in which the B-cell repertoire is recovered. A gene array analysis was performed to evaluate gene expression of >40,000 genes. Genes that are differentially expressed in naïve B-cells extracted from normoglycemic 10-week-old or hyperglycemic NOD mice and reemerging B-cells are shown in the heat map (A–C). Blue represents lesser expression and red higher expression. Two hundred genes are downregulated in the reemerging B-cells compared with naïve B-cells from 10-week-old NOD mice (A). Thirty-eight genes are downregulated in the reemerging B-cells compared with naïve B-cells from hyperglycemic NOD mice (B). Twenty-one genes are downregulated similarly in the reemerging B-cells compared with naïve B-cells from 10-week-old and hyperglycemic NOD mice (C).
Functional studies of reemerging B-cells. FACS analysis of CD80, CD86, CD40, Class II, and IgM did not reveal any differences between reemerging and naïve B-cells extracted from splenocytes (the latter from either normo- or hyperglycemic NOD mice) (representative of five mice; A). Interestingly, we observed by FACS analysis a higher percentage of anergic B-cells (B220+CD93+CD23+IgMlo cells) in the reemerging B-cell pool compared with naïve B-cells from hyperglycemic age-matched untreated NOD mice (representative of five mice [B, with anergic B-cells circled]). We customized an in vitro assay in which B-cells are used as APCs and autoreactive BDC2.5 TCR Tg+ CD4+ cells are used as responders in the presence of the BDC2.5 peptide. When reemerging B-cells were APCs, a lower IFN-γ production by BDC2.5 TCR Tg+ CD4+ cells was evident compared with when naïve B-cells were used (C). Supernatants were collected from the experiment described above, and cytokine profile was assessed with a Luminex assay. Interestingly, when reemerging B-cells, but not naïve B-cells, were used as APCs, BDC2.5 autoreactive CD4+ cells downregulated the production of proinflammatory cytokines (IL-2, IL-17, TNF-α, and IFN-γ) (F–I). We then coadoptively transferred CD19+ cells (obtained from reemerging or from naïve B-cell pool) into NOD.SCID recipients with diabetogenic CD4+ cells obtained from hyperglycemic NOD mice. When reemerging B-cells, but not naive B-cells, were transferred, they completely abrogated the onset of diabetes mediated by the transfer of diabetogenic CD4+ cells (n = 5 mice/group) (D). We also analyzed the percentage of CD4+CD25+FoxP3+ cells in the spleen of NOD.SCID recipients of diabetogenic CD4+ T-cells and reemerging B-cells or controls (B-cells from hyperglycemic animals or no cells) at day 30 after adoptive transfer. E: There is no difference between the groups (n = 5 mice/group).
Functional studies of reemerging B-cells. FACS analysis of CD80, CD86, CD40, Class II, and IgM did not reveal any differences between reemerging and naïve B-cells extracted from splenocytes (the latter from either normo- or hyperglycemic NOD mice) (representative of five mice; A). Interestingly, we observed by FACS analysis a higher percentage of anergic B-cells (B220+CD93+CD23+IgMlo cells) in the reemerging B-cell pool compared with naïve B-cells from hyperglycemic age-matched untreated NOD mice (representative of five mice [B, with anergic B-cells circled]). We customized an in vitro assay in which B-cells are used as APCs and autoreactive BDC2.5 TCR Tg+ CD4+ cells are used as responders in the presence of the BDC2.5 peptide. When reemerging B-cells were APCs, a lower IFN-γ production by BDC2.5 TCR Tg+ CD4+ cells was evident compared with when naïve B-cells were used (C). Supernatants were collected from the experiment described above, and cytokine profile was assessed with a Luminex assay. Interestingly, when reemerging B-cells, but not naïve B-cells, were used as APCs, BDC2.5 autoreactive CD4+ cells downregulated the production of proinflammatory cytokines (IL-2, IL-17, TNF-α, and IFN-γ) (F–I). We then coadoptively transferred CD19+ cells (obtained from reemerging or from naïve B-cell pool) into NOD.SCID recipients with diabetogenic CD4+ cells obtained from hyperglycemic NOD mice. When reemerging B-cells, but not naive B-cells, were transferred, they completely abrogated the onset of diabetes mediated by the transfer of diabetogenic CD4+ cells (n = 5 mice/group) (D). We also analyzed the percentage of CD4+CD25+FoxP3+ cells in the spleen of NOD.SCID recipients of diabetogenic CD4+ T-cells and reemerging B-cells or controls (B-cells from hyperglycemic animals or no cells) at day 30 after adoptive transfer. E: There is no difference between the groups (n = 5 mice/group).
Downregulated genes in reemerging B-cells compared with B-cells extracted from naïve normoglycemic or hyperglycemic NOD mice
| Symbol . | Name . | Function . | Process . | Component . |
|---|---|---|---|---|
| Acp2 | Acid phosphatase 2, lysosomal | Acid phosphatase, hydrolase | Lysosome organization and biogenesis | Lysosome |
| Amy2 | Amylase 2 | Amylase/hydrolase | Metabolic process | Extracellular space |
| C1qb | Complement component 1, β polypeptide | Complement activation, immune response | Cytoplasm, extracellular space | |
| Ctrb1 | Chymotrypsinogen B1 | Chymotripsin, hydrolase/peptidase | Digestion/proteolysis | Extracellular space |
| Dgat2 | Diacylglycerol O-acyltransferase 2 | Diacylglycerol O-acyltransferase | Glycerol/lipidic metabolic process | Endoplasmic reticulum, membrane |
| Ela1 | Elastase 1 | Hydrolase/peptidase | Proteolysis/digestion | Extracellular space |
| Ela2 | Elastase 2 | Hydrolase/peptidase | Leukocyte migration, proteolysis, phagocytosis | Extracellular space |
| Fcna | Ficolin A | Receptor binding, sugar binding | Signal transduction, complement activation | Cytoplasm, extracellular space |
| Hebp1 | Heme-binding protein 1 | Heme binding | Heme metabolic process, chemotaxis | Cytoplasm, mitochondrion |
| Hmox1 | Heme oxygenase (decycling) 1 | Heme oxygenase, ion binding, oxidoreductase | Heme oxidation, immune response, stress response | Membrane, microsome |
| Hs3st2 | Heparan sulfate | Transferase | Biological process | Golgi apparatus, membrane |
| Igf1 | Insulin-like growth factor 1 | Growth factor, hormone | Antiapoptosis/metabolic process and cell growth, IGF pathway | Extracellular space |
| Lyzs | Lysozime | Hydrolase | Cell wall catabolic process/cytolysis, host defense | Extracellular space |
| Nr1h3 | Nuclear receptor subfamily 1 | Transcription factor, steroid hormone receptor | Transcription | Nucleus |
| Pilrb | Paired immunoglobin-like type 2 receptor β1 | Molecular function | Biological process | Membrane |
| Pparg | Peroxisome proliferator–activated receptor γ | Transcription factor, receptor activity, metal ion binding | Transcription, inflammatory response, fat cell differentiation | Cytosol, nucleus |
| Tgfbi | Transforming growth factor, β induced | Protein binding | Cell adhesion | Extracellular space |
| Tgm1 | Transglutaminase 1 | Acyltransferase ion binding | Morphogenesis, peptide cross linking, protein metabolic process | Adherens junction, membrane |
| Symbol . | Name . | Function . | Process . | Component . |
|---|---|---|---|---|
| Acp2 | Acid phosphatase 2, lysosomal | Acid phosphatase, hydrolase | Lysosome organization and biogenesis | Lysosome |
| Amy2 | Amylase 2 | Amylase/hydrolase | Metabolic process | Extracellular space |
| C1qb | Complement component 1, β polypeptide | Complement activation, immune response | Cytoplasm, extracellular space | |
| Ctrb1 | Chymotrypsinogen B1 | Chymotripsin, hydrolase/peptidase | Digestion/proteolysis | Extracellular space |
| Dgat2 | Diacylglycerol O-acyltransferase 2 | Diacylglycerol O-acyltransferase | Glycerol/lipidic metabolic process | Endoplasmic reticulum, membrane |
| Ela1 | Elastase 1 | Hydrolase/peptidase | Proteolysis/digestion | Extracellular space |
| Ela2 | Elastase 2 | Hydrolase/peptidase | Leukocyte migration, proteolysis, phagocytosis | Extracellular space |
| Fcna | Ficolin A | Receptor binding, sugar binding | Signal transduction, complement activation | Cytoplasm, extracellular space |
| Hebp1 | Heme-binding protein 1 | Heme binding | Heme metabolic process, chemotaxis | Cytoplasm, mitochondrion |
| Hmox1 | Heme oxygenase (decycling) 1 | Heme oxygenase, ion binding, oxidoreductase | Heme oxidation, immune response, stress response | Membrane, microsome |
| Hs3st2 | Heparan sulfate | Transferase | Biological process | Golgi apparatus, membrane |
| Igf1 | Insulin-like growth factor 1 | Growth factor, hormone | Antiapoptosis/metabolic process and cell growth, IGF pathway | Extracellular space |
| Lyzs | Lysozime | Hydrolase | Cell wall catabolic process/cytolysis, host defense | Extracellular space |
| Nr1h3 | Nuclear receptor subfamily 1 | Transcription factor, steroid hormone receptor | Transcription | Nucleus |
| Pilrb | Paired immunoglobin-like type 2 receptor β1 | Molecular function | Biological process | Membrane |
| Pparg | Peroxisome proliferator–activated receptor γ | Transcription factor, receptor activity, metal ion binding | Transcription, inflammatory response, fat cell differentiation | Cytosol, nucleus |
| Tgfbi | Transforming growth factor, β induced | Protein binding | Cell adhesion | Extracellular space |
| Tgm1 | Transglutaminase 1 | Acyltransferase ion binding | Morphogenesis, peptide cross linking, protein metabolic process | Adherens junction, membrane |
Published ahead of print at http://diabetes.diabetesjournals.org on 8 August 2008.
Readers may use this article as long as the work is properly cited, the use is educational and not for profit, and the work is not altered. See http://creativecommons.org/licenses/by-nc-nd/3.0/ for details.
The costs of publication of this article were defrayed in part by the payment of page charges. This article must therefore be hereby marked “advertisement” in accordance with 18 U.S.C. Section 1734 solely to indicate this fact.
Article Information
P.F. is the recipient of an American Society of Transplantation (AST)–Juvenile Diabetes Research Foundation (JDRF) Faculty Grant and a JDRF Career Development Award. A.V. is the recipient of an AST-JDRF fellowship grant. R.A. is the recipient of a JDRF Regular Grant. M.H.S. is the recipient National Institutes of Health (NIH) Grant PO1-AI-41521, JDRF Grant 4-2007-1065, JDRF R&D Grant 4-2007-1065, and support from the Scott and Heidi Schuster Foundation. Microarray studies were performed by the Molecular Genetics Core Facility at Children's Hospital Boston supported by NIH Grants P50-NS-40828 and P30-HD-18655.






![FIG. 7. Functional studies of reemerging B-cells. FACS analysis of CD80, CD86, CD40, Class II, and IgM did not reveal any differences between reemerging and naïve B-cells extracted from splenocytes (the latter from either normo- or hyperglycemic NOD mice) (representative of five mice; A). Interestingly, we observed by FACS analysis a higher percentage of anergic B-cells (B220+CD93+CD23+IgMlo cells) in the reemerging B-cell pool compared with naïve B-cells from hyperglycemic age-matched untreated NOD mice (representative of five mice [B, with anergic B-cells circled]). We customized an in vitro assay in which B-cells are used as APCs and autoreactive BDC2.5 TCR Tg+ CD4+ cells are used as responders in the presence of the BDC2.5 peptide. When reemerging B-cells were APCs, a lower IFN-γ production by BDC2.5 TCR Tg+ CD4+ cells was evident compared with when naïve B-cells were used (C). Supernatants were collected from the experiment described above, and cytokine profile was assessed with a Luminex assay. Interestingly, when reemerging B-cells, but not naïve B-cells, were used as APCs, BDC2.5 autoreactive CD4+ cells downregulated the production of proinflammatory cytokines (IL-2, IL-17, TNF-α, and IFN-γ) (F–I). We then coadoptively transferred CD19+ cells (obtained from reemerging or from naïve B-cell pool) into NOD.SCID recipients with diabetogenic CD4+ cells obtained from hyperglycemic NOD mice. When reemerging B-cells, but not naive B-cells, were transferred, they completely abrogated the onset of diabetes mediated by the transfer of diabetogenic CD4+ cells (n = 5 mice/group) (D). We also analyzed the percentage of CD4+CD25+FoxP3+ cells in the spleen of NOD.SCID recipients of diabetogenic CD4+ T-cells and reemerging B-cells or controls (B-cells from hyperglycemic animals or no cells) at day 30 after adoptive transfer. E: There is no difference between the groups (n = 5 mice/group).](https://ada.silverchair-cdn.com/ada/content_public/journal/diabetes/57/11/10.2337_db08-0420/3/m_zdb0110855030007.jpeg?Expires=1713056028&Signature=XQRnAVoCB8TnksvJB1clk4Tf0wh20oKQoQOY7I9I0zSA57pi3UbAMx3tBuYwesQSRRGkhArj5KekSVRkCSwzwbVtptQGw0F-lfYr6MLLoapCqRYTWRlOb7FRDczwxTEhlgLOEVek1G~FScSiua0i8r4INjf6Ao~aQbOT9SJMxFveZTTnNdrh165zLL1u2Zi31WR8Jx1E-kIOIgm3KF5eHiAaQsJyChca783dCOlpJVXikhwYTn3Dgb~N01wzgd-xQScJYEfUm2cRfi02aLN3YsZHQNKJozVH-GMHtenGGiV8LgOvuKvAr1dctJnaA1zUvSaQ3M13xxgEo19cL8ph3g__&Key-Pair-Id=APKAIE5G5CRDK6RD3PGA)