OBJECTIVE—Leukocyte adhesion in retinal microvasuculature substantially contributes to diabetic retinopathy. Involvement of the Rho/Rho kinase (ROCK) pathway in diabetic microvasculopathy and therapeutic potential of fasudil, a selective ROCK inhibitor, are investigated.
RESEARCH DESIGN AND METHODS—Localization of RhoA/ROCK and Rho activity were examined in retinal tissues of rats. Impact of intravitreal fasudil administration on retinal endothelial nitric oxide synthase (eNOS) and myosin phosphatase target protein (MYPT)-1 phosphorylation, intercellular adhesion molecule-1 (ICAM-1) expression, leukocyte adhesion, and endothelial damage in rat eyes were investigated. Adhesion of neutrophils from diabetic retinopathy patients or nondiabetic control subjects to cultured microvascular endothelial cells was quantified. The potential of fasudil for endothelial protection was investigated by measuring the number of adherent neutrophils and terminal transferase-mediated dUTP nick-end labeling–positive endothelial cells.
RESULTS—RhoA and ROCK colocalized predominantly in retinal microvessels. Significant Rho activation was observed in retinas of diabetic rats. Intravitreal fasudil significantly increased eNOS phosphorylation, whereas it reduced MYPT-1 phosphorylation, ICAM-1 expression, leukocyte adhesion, and the number of damaged endothelium in retinas of diabetic rats. Neutrophils from diabetic retinopathy patients showed significantly higher adhesion to cultured endothelium and caused endothelial apoptosis, which was significantly reduced by fasudil. Blockade of the Fas-FasL interaction prevented endothelial apoptosis. The protective effect of fasudil on endothelial apoptosis was significantly reversed by Nω-nitro-l-arginine methyl ester, a NOS inhibitor, whereas neutrophil adhesion remained unaffected.
CONCLUSIONS—The Rho/ROCK pathway plays a critical role in diabetic retinal microvasculopathy. Fasudil protects the vascular endothelium by inhibiting neutrophil adhesion and reducing neutrophil-induced endothelial injury. ROCK inhibition may become a new strategy in the management of diabetic retinopathy, especially in its early stages.
Diabetic retinopathy, a prevalent complication of diabetes, is a leading cause of vision loss (1). Early nonproliferative stages of diabetic retinopathy are characterized by retinal microvascular damage that leads to vascular hyperpermeability. Although visual acuity is rarely affected in this early stage, progression of the diseased states leads to proliferative retinopathy that can cause severe vision loss. Vitreous hemorrhage caused by a rupture of neovascular vessels and tractional retinal detachment associated with a cicatrical contraction of proliferative membranes are hallmark of the later diabetic retinopathy stages.
Despite considerable recent advances in vitreoretinal surgery, generally performed in later diabetic retinopathy stages, a satisfying visual acuity cannot be always achieved. Even in the early diabetic retinopathy stages that might be detected by routine eye exams, management of general factors, such as blood glucose level (2) and blood pressure (3), currently constitute the only preventive measures. New approaches for amelioration and treatment of diabetic retinopathy, especially in the earlier stages, are thus urgently needed.
The various clinical findings in the retinal vasculature throughout diabetic retinopathy, such as capillary occlusion and leakage, are related to endothelial damage secondary to increased leukocyte adhesion at least in part (4,5). Diabetic leukocyte adhesion in retinal microvessels is mediated by adhesion molecules, including intercellular adhesion molecule-1 (ICAM-1) and leukocyte β2-integrins (CD18/CD11a and CD18/CD11b) (6). In experimental diabetes, the expressions of these molecules are increased, and their blockade prevents leukocyte adhesion and endothelial damage (7). The interaction of endothelial Fas with Fas ligand (FasL), expressed on adherent neutrophils, causes endothelial damage and apoptosis in experimental diabetes (8). However, the role of the Fas/FasL pathway in human diabetic microvasculopathy remains to be investigated.
Rho/Rho kinase (ROCK) pathway plays an important role in pathological vascular conditions, such as cerebral and coronary spasm (9), hypertension (10), and arteriosclerosis (11). Fasudil, a potent and selective ROCK inhibitor, is relatively safe and effective in the treatment of cardiovascular disease (12). Recent studies have shown that the Rho/ROCK pathway is also involved in the pathogenesis of diabetes complications in rat renal cortex (13) and aorta (14). In vitro, Rho activity is increased in bovine aortic endothelial cells treated with high glucose (15).
Rho/ROCK pathway promotes leukocyte adhesion to the microvasculature by affecting the expression and function of adhesion molecules. For instance, Rho/ROCK activation increases ICAM-1 expression (16). In addition, Rho/ROCK signaling is associated with ICAM-1 clustering (17) and activation of ezrin, radixin, and moesin in endothelial cells, which jointly form the anchoring structures for leukocyte integrins (18,19). Activation of the Rho/ROCK pathway stimulates phosphorylation of myosin regulatory light chain (MLC) (20), causing firm adhesion of leukocytes to the microvasculature by promoting the higher affinity state of integrins (21) and their assembly (22).
Endothelial nitric oxide (NO) synthase (eNOS) generates NO, a potent vasodilator (23) and antiapoptotic factor (24,25). eNOS expression and function through phosphorylation is decreased in diabetic rat aorta (26) and myocardium (27). In vitro, eNOS phosphorylation is also reduced by high glucose in coronary artery endothelial cells (28) or bovine aortic endothelial cells (29). Because Rho/ROCK activation dephosphorylates eNOS in human umbilical venous cells (30), we hypothesize that ROCK inhibition may be antiapoptotic in retinal endothelium during diabetes.
In the present study, we investigate the mechanisms of endothelial damage in diabetic microvasculopathy using neutrophils from diabetic patients. We reveal the critical role of Rho/ROCK pathway in retinal microvascular damage associated with diabetes. Moreover, we examine the potential benefit of fasudil as a therapeutic agent in amelioration and treatment of diabetes-induced microvascular damage especially in the early diabetic retinopathy stages.
RESEARCH DESIGN AND METHODS
Anti-RhoA mouse monoclonal antibody (mAb), anti-ROCK1 (sc-5561), ROCK2 (sc-5561) rabbit polyclonal antibody (pAb), and anti-CD34 mAb were obtained from Santa Cruz Biotechnology (Santa Cruz, CA). Alexa Fluor 488–conjugated anti-rabbit pAb and anti-mouse pAb, Alexa Fluor 555–conjugated anti-mouse pAb, and DAPI were obtained from Molecular Probes (Eugene, OR). For flow cytometry, anti-rat mAbs (CD11a, CD11b, CD18, and FasL) were purchased from BD PharMingen (San Diego, CA). Anti-human mAbs (CD11a, CD11b, and CD18) were from BD PharMingen except for anti-FasL (eBioscience, San Diego, CA). Recombinant human tumor necrosis factor-α (rhTNF-α) was purchased from Sigma (Tokyo). Fasudil, a potent and selective ROCK inhibitor, was a gift of Asahi Kasei Pharma (Tokyo).
Immunofluorescence microscopy.
Paraffin-embedded sections were dehydrated and subsequently incubated with antibodies against RhoA, ROCK1, and ROCK2. After washing, sections were incubated with Alexa Fluor 488–conjugated secondary antibody. For double staining, anti-CD34 mAb and Alexa Fluor 555–conjugated secondary antibody were used for staining endothelial cells. Counterstaining of nuclei was performed with DAPI. Staining was observed under a fluorscence microscope (BZ-9000; KEYENCE, Osaka, Japan).
Animal procedure.
Wistar rats (male, 4 weeks) were obtained from Kyudo (Fukuoka, Japan). The procedures adhered to the guidelines from the Association for Research in Vision and Ophthalmology for animal use in research. Each rat received single 65 mg/kg i.p. injections of streptozotocin (STZ; WAKO, Tokyo). Rats with blood glucose levels >400 mg/dl 24 h after STZ injection were considered diabetic.
Intravitreal injections were carried out as previously described (31). Fasudil was dissolved in intraocular irrigating solution (OpeguardMA, Senju Pharmaceutical, Osaka, Japan). Intravitreal injections of fasudil (5 μl, 360 μmol/l) were performed over a period of 1 min with a 33-gauge needle on a Hamilton syringe (Hamilton, Reno, NV) every 3 days after diabetes onset. Assuming a vitreous humor volume of 60 μl, the calculated final intraocular concentration of fasudil was 30 μmol/l. Sham injections (Opeguard) were performed in normal control and diabetic rats. All animals were killed 2 weeks after diabetes induction.
Rho activity in the retina.
GTP bound Rho (Rho-GTP) was examined to evaluate Rho activity in the rat retinal tissues. Rho activity in control and diabetic retinas was measured using a Rho activation assay kit (Upstate Biotechnology, Lake Placid, NY). Whole retinal lysates were extracted from one eye (∼60 μg protein) per each condition. Total protein concentrations were measured and the same amounts of protein were applied in each sample. Rho-GTP bound to rhotekin-agarose was detected by Western blotting with anti-Rho mAb, according to the manufacturer's protocol.
Myosin phosphatase target protein-1 and eNOS phosphorylation.
Retinal lysates for Western blotting were prepared as previously described (32). The blots were blocked with skim milk and incubated overnight at 4°C with rabbit phospho-myosin phosphatase target protein (MYPT)-1 (1:1,000; Thr853; CycLex, Nagano, Japan) or rabbit phospho-eNOS (1:1,000; Ser1177; Cell Signaling, Beverly, MA) and horseradish peroxidase-labeled goat anti-rabbit IgG (1:4,000; Bio-Rad, Richmond, CA) for 1 h at room temperature. Visualization was performed with an enhanced chemiluminesence detection system (Amersham, Arlington Heights, IL). The membranes were also reblotted with rabbit anti–MYPT-1 (1:2,000; Cell Signaling) and rabbit anti-eNOS (1:1,000; sc-654; Santa Cruz Biotechnology).
Lane loading differences were normalized by reblotting the membranes with an antibody against glyceraldehyde-3-phosphate dehydrogenase (GAPDH). Signal intensities were expressed as percentage ratios of phospho–MYPT-1/GAPDH or phospho-eNOS/GAPDH.
Blood processing and neutrophil isolation.
This study was approved by the institutional review board and performed in accordance with the ethical standards of the 1989 Declaration of Helsinki. Written informed consents were obtained from participants. Patients were type 2 diabetic individuals with diabetic retinopathy, who had undergone vitrectomy because of macular edema or proliferative changes. Neutrophils were isolated from whole blood as previously described (33). The purity of neutrophils was >96%, as confirmed by Giemsa staining. Cells were resuspended in RPMI 1640 (Sigma) with 5% fetal bovine serum and used immediately for experiments.
ICAM-1 enzyme-linked immunosorbent assay.
ICAM-1 concentration in the retinal lysates was measured by ELISA (R&D Systems, Minneapolis, MN). To normalize the ICAM-1 protein levels, total protein concentrations were measured using the bicinchoninic acid kit (Bio-Rad, Hercules, CA).
Flow cytometry.
To quantify CD11a, CD11b, CD18, and FasL expressions on the surface of neutrophils, the cells were incubated with CD11a mAb (1:50), CD11b mAb (1:50), CD18 mAb (1:50), and FasL mAb (1:25), which were labeled with fluorescein isothiocyanate (FITC), phycoerythrin, or biotin. To detect biotinylated mAbs, allophycocyanin-coupled streptavidin was used as the secondary reagent (1:50; BD PharMingen). Neutrophils were then washed with staining buffer, and surface fluorescence of 105 cells was analyzed with a FACSscan (Becton Dickinson, San Jose, CA). Results are expressed as fluorescence intensity on a logarithmic scale.
Leukocyte adhesion to retinal vasculature.
Retinal vessels and adhering leukocytes in control and diabetic animals were labeled with FITC-conjugated concanavalin A lectin (ConA; Vector Laboratories, Burlingame, CA), as previously described (4,34). Briefly, rats were perfused with 50 ml PBS for 5–10 min to remove intravascular content, including erythrocytes and nonadherent leukocytes. To allow drainage, a 16-gauge needle was placed into the right atrium. The perfusion was continued with FITC-coupled ConA (40 μg/ml in PBS). Retinal flat-mounts were prepared for evaluation of leukocyte accumulation. The total number of adherent leukocytes per retina was counted using a fluorescence microscope.
Endothelial damage in rat retinas.
Dead or injured endothelial cells in rat retinas were visualized by in vivo staining with propidium iodide (Molecular Probes) (4,8). Propidium iodide (1 mg/ml) and DAPI (10 mg/ml) were injected intravenously via femoral vein. After 12 h, the vasculature and adherent leukocytes in rat retinas were labeled with ConA. The retinas were then studied under a fluorescence microscope. The total number of propidium iodide–positive cells per retina was counted.
Neutrophil endothelial adhesion assay.
The adhesive property of peripheral blood neutrophils, isolated from diabetic retinopathy patients or normal subjects, to confluent monolayers of human dermal microvascular endothelial cells (HMVECs; Cambrex, East Rutherford, NJ) was evaluated using an established coculture system (7). After pretreatment with 0, 5, or 20 μmol/l fasudil for 1 h at 37°C, HMVECs were treated with 10 ng/ml rhTNF-α for 12 h at 37°C in humidified 5% CO2 atmosphere to enhance leukocyte adhesion. Neutrophils were resuspended at 106 cells/ml and labeled with 1 mmol/l Calcein-AM (BD PharMingen) for 30 min at 37°C in RPMI 1640. Labeled neutrophils were washed and coincubated (20 × 104 cells/ml, 500 μl per well) with pretreated HMVECs for 1 h at 37°C. Nonadherent cells were washed out, and the number of adherent neutrophils in four different areas of each well was counted and averaged using Image J software (NIH).
Endothelial apoptosis induced by adherent neutrophils.
HMVECs were incubated for 10 min with Hoechst 33342 (red fluorescence). After pretreatment with fasudil for 1 h, HMVECs were stimulated for 12 h with 10 ng/ml rhTNF-α at 37°C. Unlabeled neutrophils (50 × 104cells/ml) were cocultured with HMVEC for 12 h at 37°C as described above. Apoptotic and potentially necrotic cells (green fluorescence) were detected by terminal transferase-mediated dUTP nick-end labeling (TUNEL) staining with the TdT fluorescein in situ apoptosis detection kit (R&D Systems), according to the manufacturer's protocol. Apoptotic HMVECs demonstrated double labeling and appeared yellow. The number of apoptotic cells in four different areas per well was counted using fluorescence microscopy.
To determine the involvement of NO and Fas/FasL signaling in endothelial apoptosis, HMVECs were preincubated with 1 mmol/l Nω-nitro-l-arginine methyl ester (l-NAME; Sigma), an inhibitor of NOS, before fasudil treatment, and neutrophils were incubated with soluble Fas receptor (sFasR; Kamiya Biomedical, Seattle, WA), which inhibits FasL-induced apoptosis by acting as a decoy receptor, before coculture for 1 h at 37°C. To investigate the involvement of Rho/ROCK pathway in Fas/FasL signaling, HMVECs were preincubated with fasudil in the presence or absence of l-NAME before the addition of soluble FasL (Sigma) for 1 h at 37°C.
Statistical analysis.
All results were expressed as means ± SE. Statistical differences were assessed using the nonparametric Kruskal-Wallis variance analysis. To adjust for inflated α errors due to multiple comparisons, the corrected significant P value was defined using the Bonferroni correction. Statistical differences between two groups were analyzed by Mann-Whitney U test.
RESULTS
Rho/ROCK activation in retinal vessels during diabetes.
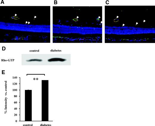
To investigate the localization of RhoA, ROCK1, and ROCK2, we harvested rat retinal tissue and performed immunohistochemistry. These proteins were mainly expressed in retinal vessels, because endothelial and vascular smooth muscle cells exhibited positive staining (Fig. 1A–C).
In addition, the levels of activated Rho (ρ-GTP) were significantly higher in the diabetic rat retinas, compared with those in nondiabetic controls (1.31-fold, P < 0.01, n = 5 each) (Fig. 1D and E).
ROCK suppression in the retina by fasudil.
Two weeks after diabetes onset, diabetic rats showed significant weight loss compared with the nondiabetic controls (nondiabetic [n = 15], 346 ± 21 g vs. diabetic [n = 15], 253 ± 15 g, P < 0.01). Fasudil treatment did not affect the diabetic weight loss (n = 15, 266 ± 6 g, NS). The average blood glucose levels (446 ± 13 mg/dl) in diabetic rats were significantly higher compared with those of nondiabetic rats (127 ± 21 mg/dl, P < 0.01), and fasudil treatment did not affect diabetic rat blood glucose levels (460 ± 26 mg/dl).
To examine the efficacy of fasudil for ROCK inhibition in the retina, we quantified the amount of phosphorylated MYPT-1 and eNOS, downstream targets of ROCK. In line with our Rho activity data (Fig. 1D and E), MYPT-1 phosphorylation was markedly increased in the retinas of vehicle-treated diabetic rats, compared with the vehicle-treated nondiabetic controls (2.7-fold, n = 6 each, P < 0.01). In comparison, treatment with fasudil in diabetic rats significantly reduced the increase of phosphorylated MYPT-1 by 72% (n = 6 each, P < 0.01) (Fig. 2B).
In addition, eNOS and eNOS phosphorylation in the retinas of vehicle-treated diabetic rats were downregulated by 35 and 57%, respectively, compared with vehicle-treated nondiabetic controls (n = 6 each, P < 0.01). Fasudil treatment almost completely reversed the decreased eNOS expression and phosphorylation in diabetic rat retinas (n = 6 each, P < 0.01; Fig. 2C and D).
Suppression of diabetes-induced retinal leukocyte adhesion by fasudil.
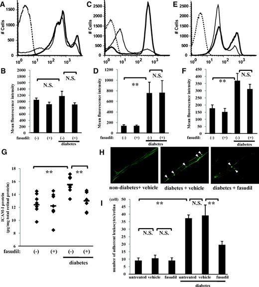
The mean fluorescence of CD11b (753 ± 209) and CD18 (369 ± 52) on diabetic rat neutrophils were significantly higher than those of normal controls (135 ± 24, P < 0.01, and 176 ± 25, P < 0.01, respectively, n = 8 each). However, the mean fluorescence intensity of CD11a in neutrophils of diabetic animals (1,170 ± 161) did not differ significantly from that of normal controls (1,049 ± 63, n = 8 each, NS) (Fig. 3A–F).
Furthermore, in diabetic retinas, ICAM-1 expression was significantly elevated compared with nondiabetic controls (1.21-fold, P < 0.01, n = 7 each; Fig. 3G). The number of firmly adhering leukocytes in retinas of the diabetic animals was 3.8-fold higher than in the nondiabetic controls (n = 7 each, P<0.01; Fig. 3H and I). ROCK inhibition by intravitreal fasudil injection significantly reduced ICAM-1 expressions in the diabetic retinas by 83% of the increase in vehicle-treated diabetic controls compared with the vehicle-treated nondiabetic controls (n = 7 each, P < 0.01; Fig. 3G). Furthermore, the diabetes-induced leukocyte adhesion to retinal vasculature was significantly suppressed by 68% in fasudil-treated animals (n = 7 each, P < 0.01; Fig. 3H and I). Leukocyte adhesion in vehicle-treated rats did not significantly differ from that in untreated control rats (n = 7 each; Fig. 3H and I). Integrin expressions in fasudil-treated diabetic animals did not significantly differ from those of vehicle-treated diabetic rats (n = 8 each; Fig. 3A–F).
Prevention of neutrophil-induced retinal endothelial damage in diabetic animals by fasudil.
The expression of FasL, an apoptosis-inducing factor, on the surface of the peripheral blood neutrophils from diabetic animals (553 ± 47, n = 8) was significantly higher compared with that from nondiabetic controls (207 ± 20, P < 0.01, n = 8). Intravitreal injection of fasudil did not significantly change the expressions of FasL on peripheral blood neutrophils (Fig. 4A and B).
In vivo, the number of propidium iodide–positive injured or dead endothelial cells per retina was significantly increased by 8.1-fold in diabetic rats compared with the nondiabetic controls (n = 5 each, P < 0.01). In the fasudil-treated diabetic animals, the number of propidium iodide–positive cells in the retina showed a significant 94% reduction of the increase in the vehicle-treated diabetic controls (P < 0.01), whereas the number of propidium iodide–positive cells in vehicle-treated rats did not significantly differ from the rats without any treatment (Fig. 4C and D).
Reduced adhesion of human diabetic neutrophils to HMVECs by fasudil.
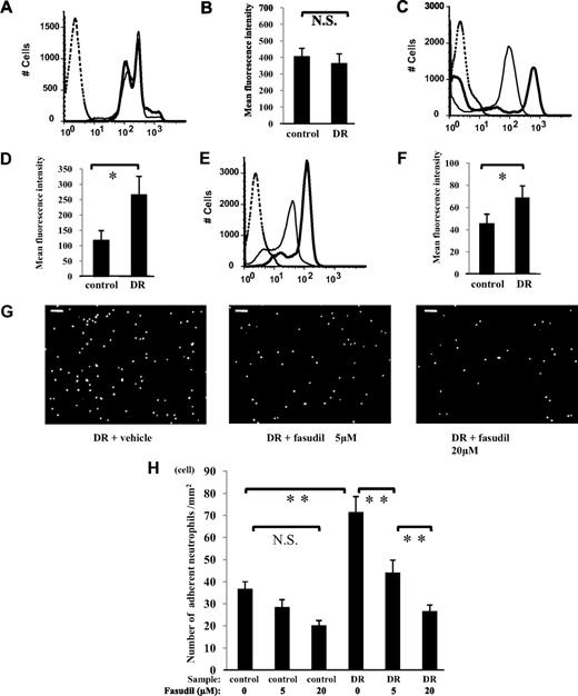
The mean fluorescence of CD18 (69 ± 11, P < 0.05 vs. control) and CD11b (266 ± 60, P < 0.05 vs. control) in neutrophils of diabetic retinopathy patients was significantly higher than in nondiabetic controls (CD18 [45 ± 9] and CD11b [118 ± 31], respectively). CD11a expression in neutrophils of diabetic retinopathy patients (363 ± 58) did not significantly differ from that of the nondiabetic control subjects (405 ± 50) (n = 20 each, Fig. 5A–F).
The number of diabetic retinopathy neutrophils that bound to HMVECs was 1.9-fold higher than that of the nondiabetic controls (n = 15, P<0.01). Fasudil significantly reduced diabetic retinopathy patients' neutrophil adhesion in a dose-dependent manner (38% reduction at 5 μmol/l, P < 0.01; 63% reduction at 20 μmol/l, n = 15 each, P < 0.01). However, the adhesion of peripheral blood neutrophils from nondiabetic controls was not significantly affected with fasudil treatment (20 μmol/l: 45% reduction, n = 15, vs. without fasudil; Fig. 5G and H).
Role of Fas/FasL in neutrophil-induced endothelial apoptosis.
To elucidate mechanisms of immune cell–mediated vascular injury during diabetes, we measured the expression of FasL on the surface of peripheral blood neutrophils from diabetic retinopathy patients and nondiabetic controls by flow cytometry. The mean fluorescence of FasL (8.6 ± 1.6) on diabetic retinopathy neutrophils was significantly higher than that of nondiabetic controls (4.2 ± 0.5, n = 17 each, P < 0.01) (Fig. 6A and B).
Endothelial apoptosis, induced by diabetic retinopathy neutrophils, was significantly inhibited by sFasR, which competitively blocks the Fas interaction with FasL, in a dose-dependent manner up to 10 μg/ml (n = 5 each, P < 0.01; Fig. 6C and D).
Prevention of sFasL or neutrophil-induced endothelial apoptosis by fasudil.
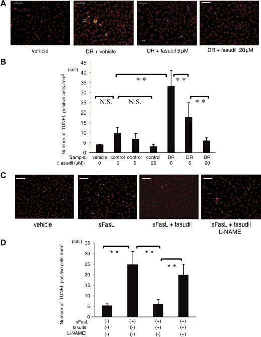
HMVEC incubation with control or diabetic retinopathy neutrophils significantly increased the number of TUNEL-positive apoptotic cells (control neutrophils, 9.8 ± 2.7cells/mm2, n = 15, P < 0.01; diabetic retinopathy neutrophils, 33.2 ± 8.0 cells/mm2, n = 15, P < 0.01 vs. no neutrophils, respectively; Fig. 7A and B). Treatment of the diabetic retinopathy neutrophils with fasudil significantly decreased endothelial apoptosis in a dose-dependent fashion (diabetic retinopathy neutrophils with fasudil at 5 μmol/l, 17.9 ± 6.9cells/mm2, P < 0.01 or at 20 μmol/l, 6.1 ± 1.4 cells/mm2, P < 0.01, vs. without fasudil, respectively, n = 15 each; Fig. 7A and B).
Incubation of HMVECs with sFasL significantly increased the number of endothelial apoptosis (with sFasL, 24.8 ± 6.1 cells/mm2, P < 0.01 vs. vehicle, 5.3 ± 0.8 cells/mm2), which was significantly reduced by fasudil treatment (sFasL with fasudil, 6.0 ± 2.2 cells/mm2, P < 0.01 vs. sFasL alone, n = 4 each; Fig. 7C and D).
Protective role of NO in neutrophil-induced endothelial apoptosis.
l-NAME, a broad inhibitor of NOSs, significantly reversed the effect of fasudil on sFasL-induced endothelial apoptosis (P < 0.01, n = 4 each; Fig. 7C and D). l-NAME did not affect the fasudil-induced decrease in the number of patient neutrophil binding to the endothelial cells compared with diabetic retinopathy neutrophils without l-NAME (n = 10 each, NS; Fig. 8A). However, the protective effect of fasudil on endothelial apoptosis was significantly reversed by l-NAME compared with diabetic retinopathy neutrophils without l-NAME (n = 10 each, P < 0.01; Fig. 8B).
DISCUSSION
The rapidly growing prevalence of diabetes necessitates the development of new therapeutic strategies for diabetic retinopathy, a blinding complication of the disease. This work introduces the role of Rho/ROCK pathway in the diabetic retinal microvascular damage. We demonstrate the therapeutic potential of fasudil, a potent and selective ROCK inhibitor, as a novel pharmacological strategy in early diabetic retinopathy treatment.
Our results show colocalization of RhoA and ROCK predominantly in retinal microvessels. We found enhanced levels of ρ-GTP and phosphorylated MYPT-1, a downstream mediator of ROCK, in retinas of diabetic rats, demonstrating the activation of the Rho/ROCK pathway in retinal microvessels during diabetes. These findings suggest involvement and elevated activity of the Rho/ROCK pathway in the pathogenesis of diabetic microvasculopathy. We thus investigated whether the inhibition of this pathway might be beneficial in amelioration or treatment of diabetic microvascular damage.
Fasudil is a selective ROCK inhibitor with minimal effects on other pathways, such as MLC kinase or protein kinase C (35). Our recent experiments have confirmed that repeated intravitreal injections of fasudil at a final concentration of 30 μmol/l in rabbit eyes and single intravitreal injection of fasudil up to 100 μmol/l in rat eyes did not cause apparent electrophysiological or morphological changes in retinal tissues or induction of inflammatory cells, compared with the untreated control eyes (36). Intravitreal injection of vehicle also did not cause significant leukocyte adhesion or endothelial damage in rat retinas, compared with untreated control. We demonstrated its efficacy for retinal ROCK inhibition after intravitreal injection, measured by MYPT-1 phosphorylation.
Our investigations of the impact of fasudil on diabetic leukocyte adhesion showed, in line with previous reports, elevated retinal ICAM-1 (34,37) and increased CD18/CD11b expression on peripheral blood neutrophils (7) of the diabetic animals. These findings indicate higher adhesive properties of both neutrophils and the vascular endothelium during diabetes. We further provide evidence that intravitreal injection of fasudil effectively suppresses the increased ICAM-1 expression and retinal leukocyte adhesion in diabetic animals. However, it appears that the dramatic effect of fasudil in reducing diabetic leukocyte adhesion may be not solely explained by the reduction of ICAM-1 expression. In addition to ICAM-1 expression, it is possible that fasudil may affect ICAM-1 clustering and assembly, because clustering (17) and assembly (18,19) of ICAM-1 at focal adhesion sites are critical for the molecule's affinity. Fasudil also dilates retinal vessels and increases blood flow (10). Therefore, it is feasible that the reduction of the retinal leukocyte adhesion in fasudil-treated diabetic animals could be in part due to improved hemodynamics in the retinal vessels.
Our experiments furthermore confirmed that the endothelial damage in retinas of diabetic animals is widely associated with leukocyte adhesion. In line with previous reports, we found elevated FasL expression on peripheral blood neutrophils in diabetic rats (8), suggesting that firmly adhering leukocytes may induce endothelial damage during diabetes via Fas/FasL signaling. Moreover, fasudil effectively suppressed endothelial damage, even when leukocytes firmly adhered to the endothelium. As a possible mechanism, in addition to attenuating retinal leukocyte adhesion, the restored eNOS phosphorylation in rat retina by fasudil might contribute to the prevention of leukocyte-induced endothelial damage.
To further elucidate the mechanisms of leukocyte-induced endothelial damage and protective effect of fasudil, we investigated the adhesion and proapoptotic effects of human neutrophils from normal subjects and diabetic retinopathy patients on the microvascular endothelium in vitro.
Similar to diabetic rats, the expressions of adhesion molecules on neutrophils from diabetic retinopathy patients were remarkably increased, compared with nondiabetic control subjects. In this study, we used TNF-α to enhance neutrophil adhesion and neutrophil-induced endothelial apoptosis in the diabetic coculture assay, because TNF-α has been implicated in the pathogenesis of diabetic microvascular damage (38–40) and diabetic retinopathy (40,41).
Compared with nondiabetic neutrophils, diabetic retinopathy neutrophils adhere significantly more to the cultured endothelium, which is effectively suppressed by fasudil treatment. Without neutrophils, only few endothelial cells were found apoptotic. In comparison, neutrophils from diabetic retinopathy patients caused significantly higher numbers of apoptosis in the endothelium, which was effectively inhibited by fasudil treatment. Furthermore, diabetic retinopathy neutrophil-induced endothelial apoptosis was significantly reduced by competitive inhibition of FasL with sFasR, indicating the critical role of endothelial Fas interaction with FasL on adherent neutrophils for apoptosis. This may in part contribute to the pathogenesis of diabetic microvasculopathy.
The fact that fasudil inhibits neutrophil-induced endothelial apoptosis and sFasL-induced endothelial apoptosis suggests that the vasculoprotective function of fasudil may be in part due to inhibition of Fas/FasL signaling, activated by adherent neutrophils. Our results further suggest that the protective effect of fasudil on endothelial apoptosis is likely NO mediated, because it was significantly blocked by NOS inhibition with l-NAME, without apparent effect on neutrophil adhesion. This suggests that fasudil may cause direct NO-mediated endothelial protection that is independent of its impact on neutrophil adhesion. Moreover, we demonstrate that l-NAME reverses sFasL-induced endothelial apoptosis. These observations indicate that fasudil protects from Fas/FasL-induced endothelial damage, a process that appears to be NO dependent. In contrast, previous reports indicate that inducible NO synthase (iNOS) is involved in leukostasis and vascular abnormality in STZ mice (42,43). NO can prevent or promote apoptosis in endothelial cells, dependent on its concentration and source. Physiological levels of NO, synthesized by eNOS, contribute to endothelial protection (44,45), whereas excessive levels of NO, synthesized by overexpression of iNOS, promote destruction of endothelial cells (46). In the retinas of our experimentally diabetic rats, iNOS expression was not significantly changed with or without fasudil treatment (data not shown). A further complication is that in vitro and in vivo eNOS expression in response to high glucose is highly time dependent, initially increasing (47), but eventually declining (26,48–50). Our study was performed when eNOS expression in retinas of diabetic rats was expected to be lower than baseline levels.
Because the course of retinal changes during diabetes in rats may differ from that in humans, further studies will be needed to assess the therapeutic potential and safety of fasudil in diabetic retinopathy patients. Our data reveal the critical role of the Rho/ROCK pathway in the pathogenesis of diabetic retinal microvasculopathy and the therapeutic potential of the ROCK inhibitor, fasudil, in reducing diabetic retinal leukocyte accumulation and endothelial damage. ROCK inhibition might become a novel therapeutic strategy in the treatment of diabetic retinopathy, especially in its earlier stages.
Localization and activity of Rho/ROCK in retinal vessels. Paraffin-embedded sections of nondiabetic rat retinas were immunohistochemically analyzed with RhoA (A), ROCK1 (B), and ROCK2 (C) antibodies (magnification ×400). Endothelial cells were stained with rhodamin-conjugated anti-CD34 (red). RhoA, ROCK1, and ROCK2 were detected by green fluorescence. Yellow (white arrowhead) indicates double-stained vasculature. D: Representative blot showing the level of ρ-GTP in nondiabetic control or STZ-induced diabetic rat retinas detected by Rho pull-down assay. E: Average signal intensities quantified and expressed as percentage of the ratio of control (**P < 0.01, n = 5 each). (Please see http://dx.doi.org/10.2337/db08-0762 for a high-quality digital representation of this figure.)
Localization and activity of Rho/ROCK in retinal vessels. Paraffin-embedded sections of nondiabetic rat retinas were immunohistochemically analyzed with RhoA (A), ROCK1 (B), and ROCK2 (C) antibodies (magnification ×400). Endothelial cells were stained with rhodamin-conjugated anti-CD34 (red). RhoA, ROCK1, and ROCK2 were detected by green fluorescence. Yellow (white arrowhead) indicates double-stained vasculature. D: Representative blot showing the level of ρ-GTP in nondiabetic control or STZ-induced diabetic rat retinas detected by Rho pull-down assay. E: Average signal intensities quantified and expressed as percentage of the ratio of control (**P < 0.01, n = 5 each). (Please see http://dx.doi.org/10.2337/db08-0762 for a high-quality digital representation of this figure.)
Impact of intravitreal fasudil on retinal ROCK activity. Phosphorylated MYPT-1 (Thr853) and eNOS (Ser1177) were detected in rat retinal preparations by Western blot analysis. Lane loading differences were normalized by reblotting the membranes with an antibody against GAPDH. A: Representative results of phospho-MYPT-1 and GAPDH in rat retinas. B: ROCK activity was expressed as the ratio of phospho-MYPT-1 to GAPDH (**P < 0.01, NS; n = 6 each). C: Representative results of phospho-eNOS and GAPDH. D: Average signal intensities quantified and expressed as percentage of the ratio of control (**P < 0.05, NS; n = 6 each).
Impact of intravitreal fasudil on retinal ROCK activity. Phosphorylated MYPT-1 (Thr853) and eNOS (Ser1177) were detected in rat retinal preparations by Western blot analysis. Lane loading differences were normalized by reblotting the membranes with an antibody against GAPDH. A: Representative results of phospho-MYPT-1 and GAPDH in rat retinas. B: ROCK activity was expressed as the ratio of phospho-MYPT-1 to GAPDH (**P < 0.01, NS; n = 6 each). C: Representative results of phospho-eNOS and GAPDH. D: Average signal intensities quantified and expressed as percentage of the ratio of control (**P < 0.05, NS; n = 6 each).
Reduction of diabetes-induced retinal leukocyte adhesion by fasudil. Intravitreal injections of fasudil at 0 μmol/l (vehicle) or 30 μmol/l (final vitreal concentration) were performed every 3 days for 2 weeks. Cell surface expressions of CD11a (A), CD11b (C), and CD18 (E) on nondiabetic control (thin line) and diabetic rat neutrophils (thick line) were analyzed by flow cytometry. Mean fluorescence intensity of CD11a (B), CD11b (D), and CD18 (F) (**P < 0.01, NS; n = 8 each; dotted line, mouse isotype control). G: Retinal ICAM-1 concentrations measured by enzyme-linked immunosorbent assay in retinas of normal and diabetic animals with and without fasudil treatment (**P < 0.01, n = 7 each). H: Representative ConA-stained flat mounts of normal and diabetic animals with and without fasudil treatment. White arrowhead, firmly adhering leukocytes. I: Quantitative analysis of the number of firmly adhering leukocytes in normal and diabetic rats with and without fasudil treatment (**P < 0.01, NS; n = 7 each). (Please see http://dx.doi.org/10.2337/db08-0762 for a high-quality digital representation of this figure.)
Reduction of diabetes-induced retinal leukocyte adhesion by fasudil. Intravitreal injections of fasudil at 0 μmol/l (vehicle) or 30 μmol/l (final vitreal concentration) were performed every 3 days for 2 weeks. Cell surface expressions of CD11a (A), CD11b (C), and CD18 (E) on nondiabetic control (thin line) and diabetic rat neutrophils (thick line) were analyzed by flow cytometry. Mean fluorescence intensity of CD11a (B), CD11b (D), and CD18 (F) (**P < 0.01, NS; n = 8 each; dotted line, mouse isotype control). G: Retinal ICAM-1 concentrations measured by enzyme-linked immunosorbent assay in retinas of normal and diabetic animals with and without fasudil treatment (**P < 0.01, n = 7 each). H: Representative ConA-stained flat mounts of normal and diabetic animals with and without fasudil treatment. White arrowhead, firmly adhering leukocytes. I: Quantitative analysis of the number of firmly adhering leukocytes in normal and diabetic rats with and without fasudil treatment (**P < 0.01, NS; n = 7 each). (Please see http://dx.doi.org/10.2337/db08-0762 for a high-quality digital representation of this figure.)
Prevention of neutrophil-induced retinal endothelial damage by fasudil. A: Cell surface expressions of FasL on nondiabetic control (thin line) and diabetic (thick line) rat neutrophils were analyzed by flow cytometry. B: Average mean fluorescence intensity of FasL on peripheral blood neutrophils from normal and diabetic rats with and without intravitreal fasudil injection (**P < 0.01, NS; n = 8 each; dotted line, mouse isotype control). C and D: In vivo visualization of dead or injured endothelial cells (red, propidium iodide [PI]) and endothelial nuclei (blue, DAPI) in rat retinas. Propidium iodide–positive cells (white arrowhead) widely coincided with adherent leukocytes (white arrow). The number of propidium iodide–positive cells per retina was significantly higher in the diabetic animals compared with the nondiabetic controls. Fasudil caused a significant reduction in the number of propidium iodide–positive cells in the retinas of the diabetic animals compared with the vehicle-treated controls (**P < 0.01, NS; n = 5 each). (Please see http://dx.doi.org/10.2337/db08-0762 for a high-quality digital representation of this figure.)
Prevention of neutrophil-induced retinal endothelial damage by fasudil. A: Cell surface expressions of FasL on nondiabetic control (thin line) and diabetic (thick line) rat neutrophils were analyzed by flow cytometry. B: Average mean fluorescence intensity of FasL on peripheral blood neutrophils from normal and diabetic rats with and without intravitreal fasudil injection (**P < 0.01, NS; n = 8 each; dotted line, mouse isotype control). C and D: In vivo visualization of dead or injured endothelial cells (red, propidium iodide [PI]) and endothelial nuclei (blue, DAPI) in rat retinas. Propidium iodide–positive cells (white arrowhead) widely coincided with adherent leukocytes (white arrow). The number of propidium iodide–positive cells per retina was significantly higher in the diabetic animals compared with the nondiabetic controls. Fasudil caused a significant reduction in the number of propidium iodide–positive cells in the retinas of the diabetic animals compared with the vehicle-treated controls (**P < 0.01, NS; n = 5 each). (Please see http://dx.doi.org/10.2337/db08-0762 for a high-quality digital representation of this figure.)
Reduced adhesion of neutrophils from diabetic retinopathy patients to HMVECs by fasudil. Cell surface expressions of CD11a (A), CD11b (C), and CD18 (E) on neutrophils from nondiabetic control subjects (thin line) and those with diabetic retinopathy (DR) (thick line) were analyzed by flow cytometry. Mean fluorescence intensity of CD11a (B), CD11b (D), CD18 (F) (*P < 0.05, NS; n = 20 each; dotted line, mouse isotype control). G and H: Confluent HMVECs in collagen-coated 24-well plates were pretreated with 0, 5, or 20 μmol/l fasudil for 1 h and subsequently stimulated with 10 ng/ml rhTNF-α for 12 h. Labeled neutrophils (1 mmol/l Calcein-AM) were coincubated (2 × 105 cells/ml, 500 μl/well) with pretreated HMVECs for 1 h at 37°C. Scale bar = 100 μm. The number of adherent neutrophils in four different areas per well was counted and averaged (**P < 0.01, NS; n = 15 each).
Reduced adhesion of neutrophils from diabetic retinopathy patients to HMVECs by fasudil. Cell surface expressions of CD11a (A), CD11b (C), and CD18 (E) on neutrophils from nondiabetic control subjects (thin line) and those with diabetic retinopathy (DR) (thick line) were analyzed by flow cytometry. Mean fluorescence intensity of CD11a (B), CD11b (D), CD18 (F) (*P < 0.05, NS; n = 20 each; dotted line, mouse isotype control). G and H: Confluent HMVECs in collagen-coated 24-well plates were pretreated with 0, 5, or 20 μmol/l fasudil for 1 h and subsequently stimulated with 10 ng/ml rhTNF-α for 12 h. Labeled neutrophils (1 mmol/l Calcein-AM) were coincubated (2 × 105 cells/ml, 500 μl/well) with pretreated HMVECs for 1 h at 37°C. Scale bar = 100 μm. The number of adherent neutrophils in four different areas per well was counted and averaged (**P < 0.01, NS; n = 15 each).
Fas/FasL-mediated endothelial apoptosis by adherent neutrophils. A: Cell surface expressions of FasL on neutrophils from nondiabetic control subjects (thin line) and diabetic retinopathy (DR) patients (thick line) were analyzed by flow cytometry. B: Mean fluorescence intensity of FasL (**P < 0.05, n = 17 each; dotted line, mouse isotype control). C and D: HMVECs were labeled with 1 mmol/l Hoechst 33342 (red fluorescence). HMVECs were stimulated for 12 h with 10 ng/ml rhTNF-α. Neutrophils were incubated with 0, 1, and 10 μg/ml sFas receptor (sFasR) before coculture for 1 h. Subsequently, unlabeled neutrophils (5 × 105cells/ml) from nondiabetic control subjects or diabetic retinopathy patients were cocultured with HMVECs for 12 h. Apoptotic HMVECs demonstrated double labeling and appeared yellow. Scale bar = 100 μm. The number of TUNEL-positive cells in four different areas per well was counted and averaged (**P < 0.01, NS; n = 5 each). (Please see http://dx.doi.org/10.2337/db08-0762 for a high-quality digital representation of this figure.)
Fas/FasL-mediated endothelial apoptosis by adherent neutrophils. A: Cell surface expressions of FasL on neutrophils from nondiabetic control subjects (thin line) and diabetic retinopathy (DR) patients (thick line) were analyzed by flow cytometry. B: Mean fluorescence intensity of FasL (**P < 0.05, n = 17 each; dotted line, mouse isotype control). C and D: HMVECs were labeled with 1 mmol/l Hoechst 33342 (red fluorescence). HMVECs were stimulated for 12 h with 10 ng/ml rhTNF-α. Neutrophils were incubated with 0, 1, and 10 μg/ml sFas receptor (sFasR) before coculture for 1 h. Subsequently, unlabeled neutrophils (5 × 105cells/ml) from nondiabetic control subjects or diabetic retinopathy patients were cocultured with HMVECs for 12 h. Apoptotic HMVECs demonstrated double labeling and appeared yellow. Scale bar = 100 μm. The number of TUNEL-positive cells in four different areas per well was counted and averaged (**P < 0.01, NS; n = 5 each). (Please see http://dx.doi.org/10.2337/db08-0762 for a high-quality digital representation of this figure.)
Prevention of neutrophil-induced endothelial apoptosis by fasudil. A and B: After pretreatment with 0, 5, or 20 μmol/l fasudil for 1 h, HMVECs were stimulated for 12 h with 10 ng/ml rhTNF-α. Subsequently, unlabeled neutrophils (5 × 105cells/ml) were cocultured with HMVECs for 12 h. Scale bar = 100 μm. The number of apoptotic cells (yellow fluorescence) in four different areas per well was counted (**P < 0.01, NS; n = 15 each). C and D: Involvement of fasudil in sFasL-induced apoptosis was investigated. HMVECs were preincubated with or without 20 μmol/l fasudil before sFasL treatment for 1 h. Furthermore, HMVECs were incubated with or without 1 mmol/l l-NAME before fasudil treatment for 1 h. Scale bar = 100 μm. The number of TUNEL-positive cells in four different areas per well was counted and averaged (**P < 0.01, NS; n = 4 each). (Please see http://dx.doi.org/10.2337/db08-0762 for a high-quality digital representation of this figure.)
Prevention of neutrophil-induced endothelial apoptosis by fasudil. A and B: After pretreatment with 0, 5, or 20 μmol/l fasudil for 1 h, HMVECs were stimulated for 12 h with 10 ng/ml rhTNF-α. Subsequently, unlabeled neutrophils (5 × 105cells/ml) were cocultured with HMVECs for 12 h. Scale bar = 100 μm. The number of apoptotic cells (yellow fluorescence) in four different areas per well was counted (**P < 0.01, NS; n = 15 each). C and D: Involvement of fasudil in sFasL-induced apoptosis was investigated. HMVECs were preincubated with or without 20 μmol/l fasudil before sFasL treatment for 1 h. Furthermore, HMVECs were incubated with or without 1 mmol/l l-NAME before fasudil treatment for 1 h. Scale bar = 100 μm. The number of TUNEL-positive cells in four different areas per well was counted and averaged (**P < 0.01, NS; n = 4 each). (Please see http://dx.doi.org/10.2337/db08-0762 for a high-quality digital representation of this figure.)
Prevention of neutrophil-induced endothelial apoptosis by fasudil. After pretreatment with 0 or 20 μmol/l fasudil for 1 h, HMVECs were stimulated for 12 h with 10 ng/ml rhTNF-α. Subsequently, unlabeled neutrophils (5 × 105cells/ml) were cocultured with HMVECs for 12 h. The number of apoptotic cells (yellow fluorescence) in four different areas per well was counted and averaged. A and B: Impact of NO on neutrophil adhesion and endothelial apoptosis. l-NAME (0 or 1 mmol/l) was preincubated with HMVECs before fasudil treatment for 1 h. The total number of TUNEL-positive cells in four different areas per well was counted and averaged (**P < 0.01, NS; n = 10 each).
Prevention of neutrophil-induced endothelial apoptosis by fasudil. After pretreatment with 0 or 20 μmol/l fasudil for 1 h, HMVECs were stimulated for 12 h with 10 ng/ml rhTNF-α. Subsequently, unlabeled neutrophils (5 × 105cells/ml) were cocultured with HMVECs for 12 h. The number of apoptotic cells (yellow fluorescence) in four different areas per well was counted and averaged. A and B: Impact of NO on neutrophil adhesion and endothelial apoptosis. l-NAME (0 or 1 mmol/l) was preincubated with HMVECs before fasudil treatment for 1 h. The total number of TUNEL-positive cells in four different areas per well was counted and averaged (**P < 0.01, NS; n = 10 each).
Published ahead of print at http://diabetes.diabetesjournals.org on 7 October 2008.
Readers may use this article as long as the work is properly cited, the use is educational and not for profit, and the work is not altered. See http://creativecommons.org/licenses/by-nc-nd/3.0/ for details.
The costs of publication of this article were defrayed in part by the payment of page charges. This article must therefore be hereby marked “advertisement” in accordance with 18 U.S.C. Section 1734 solely to indicate this fact.
Article Information
S.N. has received a Research Fellowship Award from Bausch & Lomb and a Fellowship Award from the Japan Eye Bank Association. This study has received Grant-in-Aid for Scientific Research 19592026 from the Ministry of Education, Science, Sports and Culture, Japan; National Institutes of Health Grants AI050775 and HL086933; National Eye Institute Core Grant EY14104; and support from the Massachusetts Lions Eye Research Fund, the Marion W. and Edward F. Knight Fund, and Research to Prevent Blindness.
No potential conflicts of interest relevant to this article were reported.
We thank Asahi Kasei Pharma for the gift of fasudil. We also thank Yusuke Murakami, Ri-ichiro Kohno, and Takeru Yoshimura (Department of Ophthalmology, Kyushu University) for their technical support. We appreciate the technical support from the Research Support Center, Graduate School of Medical Sciences, Kyushu University.



![FIG. 4. Prevention of neutrophil-induced retinal endothelial damage by fasudil. A: Cell surface expressions of FasL on nondiabetic control (thin line) and diabetic (thick line) rat neutrophils were analyzed by flow cytometry. B: Average mean fluorescence intensity of FasL on peripheral blood neutrophils from normal and diabetic rats with and without intravitreal fasudil injection (**P < 0.01, NS; n = 8 each; dotted line, mouse isotype control). C and D: In vivo visualization of dead or injured endothelial cells (red, propidium iodide [PI]) and endothelial nuclei (blue, DAPI) in rat retinas. Propidium iodide–positive cells (white arrowhead) widely coincided with adherent leukocytes (white arrow). The number of propidium iodide–positive cells per retina was significantly higher in the diabetic animals compared with the nondiabetic controls. Fasudil caused a significant reduction in the number of propidium iodide–positive cells in the retinas of the diabetic animals compared with the vehicle-treated controls (**P < 0.01, NS; n = 5 each). (Please see http://dx.doi.org/10.2337/db08-0762 for a high-quality digital representation of this figure.)](https://ada.silverchair-cdn.com/ada/content_public/journal/diabetes/58/1/10.2337_db08-0762/2/m_zdb0010955630004.jpeg?Expires=1649280952&Signature=S-~ZxvCLy~WE2DwoBnioGz1lU80Kta2-QXQ4V1HL9L4ebkHn5BbUZE6Viw~AT7M5uyNsk32SxsnCNipMKEW5Z92XDYHSMi0e5zCO9LwrLIOJU1lXe7ezzCQ2b1ndCBlklTeNkoMK0CGKZmAJ0JswdTTvEyV8n2fe6LMXk9p7KJs5Yq4mZ7QPtYpa0tEfYx-wOfUr6p6utU6EADSQITrxCNvqvZ~Uijq1TJ~0gweLWo0z74K50Q5TfXv9SS1Zfd9SXdo8sl6Kx0GChuRKs1qOYXAtPbZoVjRRF6MAbWhg~6vVWExPpfHZR0vzs3N18cHZACEhkdvRf-m7Ms0PtjdQUw__&Key-Pair-Id=APKAIE5G5CRDK6RD3PGA)



