Chemerin is an adipokine that affects adipogenesis and glucose homeostasis in adipocytes and increases with BMI in humans. This study was aimed at investigating the regulation of chemerin release and its effects on glucose metabolism in skeletal muscle cells.
Human skeletal muscle cells were treated with chemerin to study insulin signaling, glucose uptake, and activation of stress kinases. The release of chemerin was analyzed from in vitro differentiated human adipocytes and adipose tissue explants from 27 lean and 26 obese patients.
Human adipocytes express chemerin and chemokine-like receptor 1 (CMKLR1) differentiation dependently and secrete chemerin (15 ng/ml from 106 cells). This process is slightly but significantly increased by tumor necrosis factor-α and markedly inhibited by >80% by peroxisome proliferator–activated receptor-γ activation. Adipose tissue explants from obese patients are characterized by significantly higher chemerin secretion compared with lean control subjects (21 and 8 ng from 107 cells, respectively). Chemerin release is correlated with BMI, waist-to-hip ratio, and adipocyte volume. Furthermore, higher chemerin release is associated with insulin resistance at the level of lipogenesis and insulin-induced antilipolysis in adipocytes. Chemerin induces insulin resistance in human skeletal muscle cells at the level of insulin receptor substrate 1, Akt and glycogen synthase kinase 3 phosphorylation, and glucose uptake. Furthermore, chemerin activates p38 mitogen-activated protein kinase, nuclear factor-κB, and extracellular signal–regulated kinase (ERK)-1/2. Inhibition of ERK prevents chemerin-induced insulin resistance, pointing to participation of this pathway in chemerin action.
Adipocyte-derived secretion of chemerin may be involved in the negative cross talk between adipose tissue and skeletal muscle contributing to the negative relationship between obesity and insulin sensitivity.
Obesity is one of the most serious health hazards, especially in the Western world. Frequently, obesity is accompanied by metabolic disturbances, such as insulin resistance, hyperglycemia, dyslipidemia, hypertension, and other components of the metabolic syndrome (1,2). Insulin resistance is a hallmark of obesity, emerging early in the metabolic syndrome, and is highly associated with increased visceral adipose tissue mass. The concept of adipose tissue as a major secretory and endocrine active organ producing a variety of bioactive proteins that may regulate energy metabolism and insulin sensitivity is now widely accepted (3), and increased adipose tissue mass, especially in the visceral compartment, is now described as one of the major risk factors for the development of type 2 diabetes (4,–6). Adipocytes from obese subjects are characterized by altered metabolic and endocrine function leading to an increased secretion of proinflammatory adipokines, such as tumor necrosis factor (TNF)-α, interleukin (IL)-6, angiotensinogen, and resistin (7,8). It is likely that some of these secreted molecules may be factors underlying the association of increased body fat to insulin resistance in peripheral organs, such as skeletal muscle. We previously demonstrated that skeletal muscle cells treated with conditioned medium from adipocytes or the adipokine monocyte chemotactic protein (MCP)-1 are characterized by an impairment of insulin signaling and glucose uptake (9,10) and could thereby define the mechanism of a negative cross talk between adipose tissue and skeletal muscle.
Recently, the rapidly growing adipokine family was expanded by chemerin, a secreted chemoattractant protein. Initially discovered in body fluids associated with inflammatory processes (11), chemerin and its receptor, chemokine-like receptor 1 (CMKLR1, or ChemR23) are also highly expressed in adipose tissue (12,13). In adipocytes, chemerin and CMKLR1 are necessary for adipogenesis (13). In vivo data revealed that chemerin is elevated in adipose tissue of diabetic Psammomys obesus compared with control subjects (12). However, no difference in chemerin levels between diabetic and control patients could be observed, despite a correlation of chemerin levels with BMI, blood triglycerides, and blood pressure (12). Because skeletal muscle is the major postprandial glucose-uptaking organ, the current study was meant to describe effects of the novel adipokine chemerin on skeletal muscle insulin sensitivity in the context of the negative cross talk between adipose tissue and skeletal muscle.
RESEARCH DESIGN AND METHODS
BSA (fraction V, fatty acid free) was obtained from Roth (Karlsruhe, Germany). Reagents for SDS-PAGE were supplied by GE Healthcare (München, Germany) and by Sigma (München, Germany). Polyclonal antibodies anti–phospho-glycogen synthase kinase (phospho-GSK)3α/β (Ser21/9), anti–phospho-Akt (Ser473), anti–phospho-nuclear factor-κB (NF-κB [p65, Ser536]), anti–phospho-extracellular signal–regulated kinase (phospho-ERK)-1/2 (Thr202/Tyr204), and anti–phospho-p38 mitogen-activated protein (phospho-p38 MAP) kinase (Thr180/Tyr182) were supplied by Cell Signaling Technology (Frankfurt, Germany) and anti-tubulin from Calbiochem (Merck Biosciences, Schwalbach, Germany). Chemerin, CMKLR1, actin, and adiponectin antibodies were purchased from Abcam (Cambridge, U.K.) and an antibody against myosin heavy chain (MHC) from Upstate (San Diego, CA). Horseradish peroxidase–conjugated goat anti-rabbit and anti-mouse IgG antibodies were from Promega (Mannheim, Germany). Collagenase NB4 standard grade was obtained from Serva (Heidelberg, Germany) and culture media from Life Technologies/Gibco (Berlin, Germany). Recombinant human chemerin (Escherichia coli derived, molecular mass 16 kDa) was supplied by R&D Systems (Wiesbaden-Nordenstadt, Germany). TNF-α was purchased from Sigma and adiponectin from Biovendor (Heidelberg, Germany). Primary human skeletal muscle cells and supplement pack for growth medium were obtained from PromoCell (Heidelberg, Germany). 2-Deoxy-d-[1-14C] glucose was purchased from GE Healthcare. The enzyme-linked immunosorbent assay (ELISA) kit for phospho-insulin receptor substrate-1 (phospho-IRS-1 [Ser307]; coated antibody against mouse IRS-1 and detection antibody against rabbit phosphor-IRS-1 [Ser307]) was purchased from Cell Signaling Technology. All other chemicals were of the highest analytical grade commercially available and were purchased from Sigma.
Culture of human skeletal muscle cells.
Satellite cells were isolated from rectus abdominis muscle by enzymatic digestion with trypsin followed by a purification step with fibroblast-specific magnetic beads to prevent contamination with fibroblasts. Primary human skeletal muscle cells from three different healthy Caucasian donors were supplied as proliferating myoblasts (5 × 105 cells) and cultured as described in our earlier study (14). For an individual experiment, myoblasts were seeded in six-well culture dishes at a density of 105 cells per well and were cultured in α-modified Eagle's/Ham's F-12 medium containing skeletal muscle cell growth medium supplement pack up to near confluence. The cells were then differentiated and fused by culture in α-modified Eagle's medium for 4 days before they were used in experiments. The expression of the myogenin markers myogenin, MyoD, and MHC reached a plateau at 4 days until at least 6 days of culture. Experiments were repeated with the same donor but always with a different cryo-conserved aliquot of cells. The cells were always used in the 4th passage.
Adipocyte isolation and culture.
Adipose tissue samples were obtained from the mammary fat of normal or moderately overweight women undergoing surgical mammary reduction. The procedure to obtain adipose tissue was approved by the ethical committee of Heinrich-Heine-University Duesseldorf (Duesseldorf, Germany). All subjects were healthy, free of medication, and had no evidence of diabetes according to routine laboratory tests. Adipose tissue samples were dissected from other tissues and minced in pieces of ∼10 mg in weight. Preadipocytes were isolated by collagenase digestion as we have previously described (14). Isolated cell pellets were resuspended in Dulbecco's modified Eagle's medium (DMEM)/Ham's F12 medium supplemented with 10% FCS and kept in culture for 16 h. After washing, culture was continued in an adipocyte differentiation medium (DMEM/F12, 33 μmol/l biotin, 17 μmol/l d-pantothenic acid, 66 nmol/l insulin, 1 nmol/l triiodo-l-thyronin, 100 nmol/l cortisol, 10 μg/ml apo-transferrin, 50 μg/μl gentamicin, 15 mmol/l HEPES, and 14 mmol/l NaHCO3, pH 7.4) supplemented with 5 μmol/l troglitazone for 3 initial days. After 15 days, 70–90% of seeded preadipocytes developed to differentiated adipose cells, as defined by cytoplasm completely filled with small or large lipid droplets. These cells were then used for experiments or generation of adipocyte-conditioned medium, as we have recently described (15). Briefly, after in vitro differentiation, adipocytes were washed with skeletal muscle cell differentiation medium, and conditioned medium was then generated by culturing adipocytes for 48 h in the same medium followed by collection of the medium.
We used subcutaneous adipose tissue from both abdominal and mammary areas (see subsection “Clinical studies”). There was no evidence of apparent differences in chemerin effects using preadipocytes from the two sources.
Clinical studies of chemerin release from adipose tissue.
A total of 26 obese (BMI ≥30 kg/m2) otherwise healthy and 27 lean (BMI <25 kg/m2) healthy women were investigated in the morning after an overnight fast. They were investigated ∼1 week prior to the expected start of their menstruation period. Their age (mean ± SD) was 36 ± 7 and 35 ± 8 years, respectively. A venous blood sample was obtained for analysis of glucose and insulin to be used as an estimation of insulin sensitivity in vivo, using homeostasis model assessment (HOMA) index as previously described (16). Thereafter, an abdominal subcutaneous adipose tissue biopsy was obtained by needle aspiration as previously described (17). One part of the tissue was used for measurements of chemerin release as described elsewhere (18). In brief, ∼300 mg of tissue was incubated at 37°C for 2 h in an albumin buffer (pH 7.4), and chemerin in the medium was determined and related to the number of fat cells incubated or to the adipose tissue wet weight. Methodological experiments revealed that chemerin release was linear with time for at least 3 h, suggesting no important cell damage. Another part of the tissue was subjected to collagenase administration, and mean adipocyte volume and weight were determined as previously described (19). Isolated fat cells were incubated for 2 h at 37°C in an albumin concentration buffer without or with increasing concentrations of insulin. Lipolysis or lipogenesis (incorporation of 14C glucose into lipids) was determined as previously described (19). From the insulin concentration response curves, the following parameters were determined as previously described (19): 1) half-maximum effective concentration, which was transformed to a negative logarithm value (pD2); 2) lipolysis or lipogenesis at maximum effective insulin concentration expressed either per number of fat cells or per lipid weight of the incubated cells; and 3) basal lipolysis or lipogenesis. The study was explained in detail to each woman, and written informed consent was obtained. The investigation was approved by the ethics committee at Karolinska Institutet.
Measurement of chemerin in conditioned medium and supernatant from adipose tissue explants.
Chemerin ELISA kits were purchased from Biovendor and used according to the manufacturer. The intra- and interassay coefficients of variation for the chemerin ELISA were 6.1 and 7.6%, respectively.
Immunoblotting.
Muscle cells and adipocytes were treated as indicated and lysed in a buffer containing 50 mmol/l HEPES (pH 7.4), 1% (vol/vol) Triton-X, PhosStop, and Complete protease inhibitor cocktail from Roche. After incubation for 2 h at 4°C, the suspension was centrifuged at 10,000g for 15 min. Thereafter, 5 μg of lysates were separated by SDS-PAGE using 10 or 15% horizontal gels and transferred to polyvinylidene fluoride filters in a semidry blotting apparatus (20). Detection filters were blocked with Tris-buffered saline containing 0.1% Tween-20 and 5% nonfat dry milk and subsequently incubated overnight with a dilution of appropriate antibodies in Tris-buffered saline containing 0.1% Tween-20 and 5% nonfat dry milk or 5% BSA. After washing, filters were incubated with secondary horseradish peroxidase–coupled antibody and processed for enhanced chemiluminescence detection using Uptilight (Interchim, France) or Immobilon Western detection reagents (Millipore, Schwalbach, Germany). Signals were visualized and evaluated on a LUMI Imager work station (Boehringer Mannheim, Mannheim, Germany).
Glucose uptake in skeletal muscle cells.
At 4 days after start of differentiation, skeletal muscle cells were used for glucose uptake experiments. Uptake of 2-desoxy-glucose was measured for 2 h after an acute 30-min insulin stimulus (10−7 mol/l insulin) as described before (21).
Presentation of data and statistics.
Data are the means ± SEM. Unpaired two-tailed Student t test or one-way ANOVA (post hoc test: Newman-Keuls multiple comparison test) were used to determine statistical significance. All statistical analyses were performed using Prism (GraphPad, LA Jolla, CA) considering a P value of <0.05 as statistically significant. Corresponding significance levels are indicated in the figures. Additional patient characteristics with appropriate statistics are provided as supplementary material in the online appendix, available at http://diabetes.diabetesjournals.org/cgi/content/full/db09-0277/DC1.
RESULTS
Chemerin and CMKLR1 expression in primary human adipocytes and skeletal muscle cells.
In adipocytes, we could detect chemerin protein throughout differentiation (Fig. 1,A). Chemerin levels increased with differentiation but decreased at the end of differentiation to levels similar to that of preadipocytes at day 0. In comparison to chemerin, adiponectin expression was only detectable after 3 days of differentiation and remained high until day 13 of differentiation. CMKLR1 levels also increased during differentiation and decreased again with full differentiation after 13 days (Fig. 1 A), very similar to chemerin but reaching the maximal expression already at day 1 of differentiation.
Expression of chemerin and CMKLR1 in human skeletal muscle cells and adipocytes. A: Human adipocytes from different donors were differentiated for the indicated time, and total cell lysates were resolved by SDS-PAGE. Western blots for chemerin, adiponectin, and CMKLR1 as well as normalization for actin are shown. Data are the means ± SEM of three to four independent experiments. All data were normalized to the level of actin expression and are expressed relative to the expression level at day 0. *Significantly different from day 0. B: Skeletal muscle cells from different donors were differentiated for the indicated time, and total cell lysates were resolved by SDS-PAGE. Western blots for CMKLR1 and MHC as well as normalization for tubulin are shown. Data are the means ± SEM of three independent experiments. All data were normalized to the level of tubulin expression and are expressed relative to the expression level at day 0. The right panel shows that skeletal muscle cells from two different donors (SkM1 and SkM2) have no expression of chemerin compared with adipocytes harvested at day 0, 1, and 3 of differentiation. *Significantly different from day 0.
Expression of chemerin and CMKLR1 in human skeletal muscle cells and adipocytes. A: Human adipocytes from different donors were differentiated for the indicated time, and total cell lysates were resolved by SDS-PAGE. Western blots for chemerin, adiponectin, and CMKLR1 as well as normalization for actin are shown. Data are the means ± SEM of three to four independent experiments. All data were normalized to the level of actin expression and are expressed relative to the expression level at day 0. *Significantly different from day 0. B: Skeletal muscle cells from different donors were differentiated for the indicated time, and total cell lysates were resolved by SDS-PAGE. Western blots for CMKLR1 and MHC as well as normalization for tubulin are shown. Data are the means ± SEM of three independent experiments. All data were normalized to the level of tubulin expression and are expressed relative to the expression level at day 0. The right panel shows that skeletal muscle cells from two different donors (SkM1 and SkM2) have no expression of chemerin compared with adipocytes harvested at day 0, 1, and 3 of differentiation. *Significantly different from day 0.
Skeletal muscle cells did not express chemerin but they did express CMKLR1 (Fig. 1 B). The expression of CMKLR1 was highest in undifferentiated myoblasts and decreased during differentiation. After 6–8 days of differentiation, when myotube formation was completed and fused skeletal muscle cells were characterized by high expression of the myogenic marker MHC, the levels of CMKLR1 in the myotubes was 60% lower compared with myoblasts.
Regulation of chemerin expression and secretion from adipocytes.
Chemerin expression in human adipocytes was upregulated by TNF-α but not influenced by either adiponectin or troglitazone administration (Fig. 2 A). In the same cells, adiponectin was upregulated by troglitazone administration, in accordance with the literature (22,23). CMKLR1 expression was not regulated by any of the treatments.
Regulation of chemerin and CMKLR1 expression and chemerin secretion in human adipocytes. A: Human adipocytes from different donors were differentiated and incubated with either 2.5 nmol/l TNF-α, 5 nmol/l adiponectin, or 5 μmol/l troglitazone overnight. Total cell lysates were resolved by SDS-PAGE. Western blots for chemerin, adiponectin, and CMKLR1 as well as normalization for actin are shown. Data are the means ± SEM of three to four independent experiments. All data were normalized to the level of actin expression and are expressed relative to the unstimulated control. *Significantly different from control. B: Human adipocytes from different donors were differentiated, and conditioned medium was collected after different periods of incubation. The release of chemerin was analyzed using a chemerin ELISA. Data are the means ± SEM of three independent experiments. C: Human adipocytes from different donors were treated with 2.5 nmol/l TNF-α, 5 nmol/l adiponectin, or 5 μmol/l troglitazone overnight, and the conditioned medium was collected for chemerin measurement. Data are the means ± SEM of three independent experiments. All data are expressed relative to the unstimulated control. *Significantly different from control.
Regulation of chemerin and CMKLR1 expression and chemerin secretion in human adipocytes. A: Human adipocytes from different donors were differentiated and incubated with either 2.5 nmol/l TNF-α, 5 nmol/l adiponectin, or 5 μmol/l troglitazone overnight. Total cell lysates were resolved by SDS-PAGE. Western blots for chemerin, adiponectin, and CMKLR1 as well as normalization for actin are shown. Data are the means ± SEM of three to four independent experiments. All data were normalized to the level of actin expression and are expressed relative to the unstimulated control. *Significantly different from control. B: Human adipocytes from different donors were differentiated, and conditioned medium was collected after different periods of incubation. The release of chemerin was analyzed using a chemerin ELISA. Data are the means ± SEM of three independent experiments. C: Human adipocytes from different donors were treated with 2.5 nmol/l TNF-α, 5 nmol/l adiponectin, or 5 μmol/l troglitazone overnight, and the conditioned medium was collected for chemerin measurement. Data are the means ± SEM of three independent experiments. All data are expressed relative to the unstimulated control. *Significantly different from control.
Human in vitro differentiated adipocytes secreted measurable amounts of chemerin during 48 h (Fig. 2,B). The secretion of chemerin increased constantly during 48 h to 15 ng/ml from 106 cells. The secretion of chemerin was slightly but significantly upregulated by TNF-α in accordance with increased chemerin expression in this situation (Fig. 2,A and C). Adiponectin did not influence chemerin secretion from adipocytes, whereas troglitazone administration led to a marked decrease by >80% in secretion of this adipokine. It can be concluded that at least in this setting, peroxisome proliferator–activated receptor (PPAR)-γ activation led to decreased chemerin release with unchanged intracellular chemerin levels (Fig. 2 A and C).
We also tested whether macrophages isolated from human adipose tissue, using a method described by Curat et al. (24), secrete chemerin. Chemerin could not be detected in culture media from these macrophages and in media from skeletal muscle cells (data not shown).
Chemerin secretion from adipose tissue explants increased with obesity.
Measurement of chemerin release over the course of 2 h from adipose tissue biopsies obtained from lean and obese female subjects revealed a significantly higher release of chemerin in obesity (Fig. 3). Chemerin secretion was significantly higher when expressed as nanograms of release per gram adipose tissue explant and also when expressed in relation to fat cell number.
Secretion of chemerin from adipose tissue explants derived from lean and obese female subjects. Adipose tissue explants were treated as detailed in the research design and methods section, and the release of chemerin was measured by ELISA. Data are the means ± SEM of tissue explants from 53 individuals. *Significantly different from lean control subjects.
Secretion of chemerin from adipose tissue explants derived from lean and obese female subjects. Adipose tissue explants were treated as detailed in the research design and methods section, and the release of chemerin was measured by ELISA. Data are the means ± SEM of tissue explants from 53 individuals. *Significantly different from lean control subjects.
Chemerin release correlated with BMI, waist-to-hip ratio, and fat cell volume (Fig. 4), whereas no correlation could be found for clinical parameters such as insulin, HOMA, blood lipids, and blood pressure (data not shown). However, a significant relationship could be found between secretion of chemerin and insulin sensitivity of adipocyte lipogenesis and insulin-stimulated antilipolysis. At the same time, chemerin did not correlate with basal or maximal insulin-inhibited lipolysis or lipogenesis (data not shown).
Correlation of chemerin release from adipose tissue explants with different parameters. A: Adipose tissue explants were treated as detailed in the research design and methods section, and the release of chemerin was measured by ELISA. Chemerin release was correlated with BMI, waist-to-hip ratio, and adipocyte volume. B: Lipogenesis and insulin-stimulated antilipolysis was measured as described in the research design and methods section. Values for antilipolysis are not normally distributed, but the correlation remains significant, using a nonparametric test (Spearman rank test).
Correlation of chemerin release from adipose tissue explants with different parameters. A: Adipose tissue explants were treated as detailed in the research design and methods section, and the release of chemerin was measured by ELISA. Chemerin release was correlated with BMI, waist-to-hip ratio, and adipocyte volume. B: Lipogenesis and insulin-stimulated antilipolysis was measured as described in the research design and methods section. Values for antilipolysis are not normally distributed, but the correlation remains significant, using a nonparametric test (Spearman rank test).
Chemerin impaired insulin signaling and glucose uptake in skeletal muscle cells.
After overnight incubation with chemerin, skeletal muscle cells showed a marked decrease in insulin-stimulated Akt phosphorylation at Ser473, GSK3α phosphorylation at Ser21, and GSK3β phosphorylation at Ser9 (Fig. 5,A and B). This effect was dose dependent because administration with 250 ng/ml of chemerin showed a trend toward induction of insulin resistance, whereas 1 μg/ml of chemerin provoked a significant decrease in insulin-stimulated phosphorylation of Akt and GSK3α/β. Expression of Akt and GSK3α/β remained unchanged by administration of chemerin (data not shown). Upstream of Akt, chemerin increased basal serine phosphorylation of IRS-1 and further increased insulin-stimulated phosphorylation of this substrate (Fig. 5 C). This IRS-1 serine site is targeted by several kinases and is known to negatively modulate insulin action.
Effect of chemerin on insulin signaling and glucose uptake in human skeletal muscle cells. A: Myocytes from different donors were cultured with increasing concentrations of chemerin (250 ng/ml and 1 μg/ml) for 24 h. After acute stimulation with insulin, total cell lysates were resolved by SDS-PAGE and immunoblotted with phosphospecific Akt antibody and tubulin antibody. Data are the means ± SEM of five independent experiments. All data were normalized to the level of tubulin expression and are expressed relative to the insulin-stimulated control value. B: Myocytes from different donors were cultured as outlined in A. After acute stimulation with insulin, total cell lysates were resolved by SDS-PAGE and immunoblotted with phosphospecific GSK3 antibody and GSK3 antibody. Data are the means ± SEM of four independent experiments. All data were normalized to the level of tubulin expression and are expressed relative to the insulin-stimulated control value. C and D: Skeletal muscle cells were cultured for 24 h in absence or presence of chemerin (1 μg/ml). IRS-1 phosphorylation and glucose uptake was assessed after acute stimulation with insulin, as outlined in the research design and methods section. Data are the means ± SEM of three independent experiments. *Significantly different from insulin-stimulated control; §significantly different from respective insulin-stimulated control. ■, insulin; □, basal.
Effect of chemerin on insulin signaling and glucose uptake in human skeletal muscle cells. A: Myocytes from different donors were cultured with increasing concentrations of chemerin (250 ng/ml and 1 μg/ml) for 24 h. After acute stimulation with insulin, total cell lysates were resolved by SDS-PAGE and immunoblotted with phosphospecific Akt antibody and tubulin antibody. Data are the means ± SEM of five independent experiments. All data were normalized to the level of tubulin expression and are expressed relative to the insulin-stimulated control value. B: Myocytes from different donors were cultured as outlined in A. After acute stimulation with insulin, total cell lysates were resolved by SDS-PAGE and immunoblotted with phosphospecific GSK3 antibody and GSK3 antibody. Data are the means ± SEM of four independent experiments. All data were normalized to the level of tubulin expression and are expressed relative to the insulin-stimulated control value. C and D: Skeletal muscle cells were cultured for 24 h in absence or presence of chemerin (1 μg/ml). IRS-1 phosphorylation and glucose uptake was assessed after acute stimulation with insulin, as outlined in the research design and methods section. Data are the means ± SEM of three independent experiments. *Significantly different from insulin-stimulated control; §significantly different from respective insulin-stimulated control. ■, insulin; □, basal.
To test whether the observed effect on insulin signaling also translates into changes of glucose homeostasis in the skeletal muscle cell, we measured glucose uptake. Administration of chemerin significantly decreased insulin-stimulated glucose uptake with a slight but not significant parallel impairment of basal glucose uptake (Fig. 5 D). Overall, the insulin-stimulated increase of glucose uptake over the respective basal level was significantly lower in skeletal muscle cells treated with chemerin (910 ± 110 vs. 620 ± 80 cpm/3.5 × 105 cells, respectively; n = 3).
Chemerin levels were lower in conditioned medium than the concentrations used to stimulate skeletal muscle cells. Therefore, we also used a combination of conditioned medium containing different adipokines besides chemerin and added chemerin in high concentrations to analyze whether higher chemerin levels can add to the effect of conditioned medium to induce insulin resistance, as described in earlier work (10,15). Conditioned medium and chemerin induced insulin resistance to a similar degree, whereas addition of chemerin to conditioned medium further decreased insulin-stimulated Akt phosphorylation (Fig. 6). This additive effect of conditioned medium containing low chemerin concentrations and added chemerin in a high concentration might indicate the stimulation of different pathways by adipokines present in conditioned medium and chemerin.
Additive effect of chemerin and conditioned medium (CM) on insulin signaling in skeletal muscle cells. Skeletal muscle cells from different donors were incubated with chemerin, conditioned medium, or a combination of both overnight. After insulin stimulation, total cell lysates were resolved by SDS-PAGE and immunoblotted with a phosphospecific antibody for Akt and tubulin for loading control. Representative blots are shown. Data are the means ± SEM of three to four independent experiments. *Significantly different from respective basal; §significantly different from respective insulin-stimulated control.
Additive effect of chemerin and conditioned medium (CM) on insulin signaling in skeletal muscle cells. Skeletal muscle cells from different donors were incubated with chemerin, conditioned medium, or a combination of both overnight. After insulin stimulation, total cell lysates were resolved by SDS-PAGE and immunoblotted with a phosphospecific antibody for Akt and tubulin for loading control. Representative blots are shown. Data are the means ± SEM of three to four independent experiments. *Significantly different from respective basal; §significantly different from respective insulin-stimulated control.
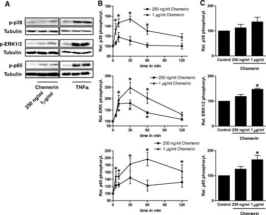
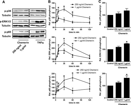
Chemerin activated the NF-κB pathway and MAP kinases in skeletal muscle cells.
Different pathways were analyzed to identify mechanisms that might mediate the effect of chemerin. Chemerin rapidly activated p38 MAP kinase and ERK-1/2 in a dose-dependent manner (Fig. 7,A and B). The activation of these kinases reached its maximum after 30 min, and the phosphorylation of both kinases slowly decreased. The NF-κB pathway was activated in a more prolonged fashion, reaching a maximal activation of p65 by chemerin after 60 min. After 24 h of chemerin administration, there was no significant increase in p38 MAP kinase phosphorylation but still significant activation of ERK and p65 (Fig. 7 C). The expression of p38 MAP kinase, ERK-1/2, and p65 remained unchanged by administration with chemerin (data not shown).
Chemerin signaling in skeletal muscle cells. A: Skeletal muscle cells from different donors were cultured with chemerin for 30 min and as a control with 2.5 nmol/l TNF-α for 10 min. Total cell lysates were resolved by SDS-PAGE and immunoblotted with phosphospecific antibodies for p38 MAP kinase, the p65 subunit of NF-κB (p65), and ERK-1/2 and tubulin for loading control. Representative blots are shown. B: Skeletal muscle cells from different donors were cultured with chemerin for 10–120 min. Total cell lysates were resolved by SDS-PAGE and immunoblotted with phosphospecific antibodies for p38 MAP kinase, the p65 subunit of NF-κB (p65), and ERK-1/2 and tubulin for loading control. Data are the means ± SEM of four to five independent experiments. *Significantly different from unstimulated control. C: Skeletal muscle cells from different donors were cultured with different concentrations of chemerin for 24 h. Total cell lysates were resolved by SDS-PAGE and immunoblotted with phosphospecific antibodies for p38 MAP kinase, the p65 subunit of NF-κB (p65), and ERK-1/2 and tubulin for loading control. Data are the means ± SEM of four to five independent experiments. *Significantly different from unstimulated control.
Chemerin signaling in skeletal muscle cells. A: Skeletal muscle cells from different donors were cultured with chemerin for 30 min and as a control with 2.5 nmol/l TNF-α for 10 min. Total cell lysates were resolved by SDS-PAGE and immunoblotted with phosphospecific antibodies for p38 MAP kinase, the p65 subunit of NF-κB (p65), and ERK-1/2 and tubulin for loading control. Representative blots are shown. B: Skeletal muscle cells from different donors were cultured with chemerin for 10–120 min. Total cell lysates were resolved by SDS-PAGE and immunoblotted with phosphospecific antibodies for p38 MAP kinase, the p65 subunit of NF-κB (p65), and ERK-1/2 and tubulin for loading control. Data are the means ± SEM of four to five independent experiments. *Significantly different from unstimulated control. C: Skeletal muscle cells from different donors were cultured with different concentrations of chemerin for 24 h. Total cell lysates were resolved by SDS-PAGE and immunoblotted with phosphospecific antibodies for p38 MAP kinase, the p65 subunit of NF-κB (p65), and ERK-1/2 and tubulin for loading control. Data are the means ± SEM of four to five independent experiments. *Significantly different from unstimulated control.
ERK inhibition partially restored insulin sensitivity in chemerin-treated skeletal muscle cells.
To analyze the role of ERK in the impairment of insulin signaling by chemerin, we preincubated skeletal muscle cells with the specific ERK inhibitor PD 98059. In short-term experiments (Fig. 8,A), preincubation with the ERK inhibitor completely blocked ERK activation by TNF-α and chemerin. After overnight incubation, the ERK inhibitor had no effect on insulin signaling itself but could partially prevent the impairment of insulin signaling by chemerin (Fig. 8,B). Similarly, inhibition of ERK could prevent a chemerin-induced decrease in glucose uptake (Fig. 8 C). We concluded that ERK activation is necessary for the specific effect of chemerin on insulin signaling in skeletal muscle cells but that other pathways could also be involved in this process because ERK inhibition is not able to completely reverse chemerin-induced reduction in insulin-stimulated Akt phosphorylation.
Prevention of chemerin-induced insulin resistance by ERK inhibition. A: Skeletal muscle cells from different donors were precultured with or without 50 μmol/l of the specific ERK inhibitor PD 98059 for 15 min before starting the administration with chemerin or TNF-α. The cells were then treated with chemerin for 30 min and as a control with 2.5 nmol/l TNF-α for 10 min. Total cell lysates were resolved by SDS-PAGE and immunoblotted with a phosphospecific antibody for ERK-1/2 and tubulin for loading control. Representative blots are shown. B and C: After pretreatment for 15 min with PD 98059 (50 μmol/l), skeletal muscle cells from different donors were treated with chemerin overnight. After insulin stimulation, total cell lysates were resolved by SDS-PAGE and immunoblotted with a phosphospecific antibody for Akt and tubulin for loading control. Representative blots are shown. Data are the means ± SEM of four independent experiments. Glucose uptake was measured as outlined in the research design and methods section. Data are the means ± SEM of three independent experiments. *Significantly different from respective insulin-stimulated control. ■, insulin; □, basal.
Prevention of chemerin-induced insulin resistance by ERK inhibition. A: Skeletal muscle cells from different donors were precultured with or without 50 μmol/l of the specific ERK inhibitor PD 98059 for 15 min before starting the administration with chemerin or TNF-α. The cells were then treated with chemerin for 30 min and as a control with 2.5 nmol/l TNF-α for 10 min. Total cell lysates were resolved by SDS-PAGE and immunoblotted with a phosphospecific antibody for ERK-1/2 and tubulin for loading control. Representative blots are shown. B and C: After pretreatment for 15 min with PD 98059 (50 μmol/l), skeletal muscle cells from different donors were treated with chemerin overnight. After insulin stimulation, total cell lysates were resolved by SDS-PAGE and immunoblotted with a phosphospecific antibody for Akt and tubulin for loading control. Representative blots are shown. Data are the means ± SEM of four independent experiments. Glucose uptake was measured as outlined in the research design and methods section. Data are the means ± SEM of three independent experiments. *Significantly different from respective insulin-stimulated control. ■, insulin; □, basal.
DISCUSSION
Adipokines such as TNF-α and interleukin (IL)-6 are significantly increased in obesity and are good predictors for the development of type 2 diabetes (25,26). TNF-α, IL-6, and MCP-1 have been identified to contribute in vitro to insulin resistance (27,28) and might be regulators of insulin sensitivity. Increased concentrations of the chemokines MCP-1, IL-8, and IP-10 (interferon-γ–inducible protein-10) have been described to be associated with incident type 2 diabetes (29,30). Their role as important immune mediators in physiological and pathological processes might also translate into increased macrophage infiltration into adipose tissue as it has been observed in obesity (31,–33). Therefore, chemoattractant proteins represent an ideal link between obesity-associated changes in adipose tissue and an increased risk for metabolic diseases such as type 2 diabetes.
Chemerin is a novel chemokine and adipokine with a described role in host survival defense, including complement fibronolysis and coagulation. Although first described as a chemokine occurring in fluids during inflammatory processes such as cancer and rheumatoid arthritis (11), chemerin is also expressed in adipose tissue. We can demonstrate that in vitro differentiated adipocytes release measurable amounts of chemerin and express CMKLR1. Several studies describe similarly that chemerin mRNA expression increases with adipogenesis in 3T3 L1 adipocytes, but two of the studies comprise completely divergent data on the regulation of CMKLR1 (12,13,34). In human adipocytes chemerin and CMKLR1 mRNA expression increase with differentiation (13), the effect being more pronounced for CMKLR1. We can also find increased expression of chemerin and CMKLR1 at the protein level during differentiation that does not, however, last until the end of differentiation. The use of freshly isolated subcutaneous adipocytes and a distinct differentiation protocol might explain this difference. In adipose tissue, chemerin can also be found in the stroma-vascular fraction, pointing to a contribution of different adipose tissue cell types to chemerin production. Unable to detect chemerin release from macrophages isolated from adipose tissue, we can demonstrate that this cell type, which is so critical for adipose tissue inflammation, does not contribute to chemerin release. However, it has been described that macrophages express CMKLR1 and are chemerin responsive (35). Chemerin is expressed similarly in human preadipocytes and adipocytes, making it possible that adipocytes and preadipocytes are the main cells secreting this adipokine within adipose tissue.
The current knowledge of chemerin is more complicated, including more targets than chemerin and CMKLR1. Chemerin is synthesized as prochemerin with low affinity to CMKLR1 (11). Prochemerin is rapidly converted into chemerin by proteolytic cleavage of a COOH-terminal peptide, involving serine proteases of the coagulation and inflammation cascades (11). COOH-terminal peptides derived from chemerin by cysteine protease cleavage bind to CMKLR1 with much higher affinity than chemerin itself and exert potent anti-inflammatory effects on activated macrophages (36,37). This divergent effect of chemerin and chemerin-derived peptides can be explained by their binding to other receptors recently identified, such as GPR1 (G-protein–coupled receptor 1) and orphan serpentine receptor chemokine (CC motif) receptor-like 2 (CCRL2) (37,38). In detail, chemerin binds with its COOH terminus to CMKLR1, directly activating cells, but chemerin can also bind CCRL2 on its NH2-terminal domain and present the COOH terminus to CMKLR1 on neighboring cells. Differently, chemerin-derived peptides can only bind to CMKLR1 and inhibit an inflammatory response, a process that is similarly known for other chemokines, such as MCP-1 or RANTES (regulated on activation, normal T expressed and secreted) (39,40). In this study, we observed a proinflammatory action of chemerin on skeletal muscle cells. The role of the novel chemerin receptors and chemerin-derived peptides in the context of obesity and type 2 diabetes is not known. Further work is also necessary to assess the effects of chemerin-derived peptides in this respect.
Chemerin expression is not increased in adipose tissue of genetically obese mice (13) or even lower in db/db mice (41), but it is higher in obese, insulin-resistant P. obesus (12). The initial study on chemerin in humans revealed a correlation of chemerin blood levels with BMI, independent of glucose tolerance (12). Very recent publications could also demonstrate an association of chemerin with markers of the metabolic syndrome and inflammation (42,–44). We can show that the release of chemerin is clearly increased from adipose tissue explants of obese patients compared with lean control subjects. Furthermore, chemerin release from adipose tissue correlated with waist-to-hip ratio and fat cell volume, whereas no correlation could be found with blood pressure and HOMA. Interestingly, chemerin secretion was negatively correlated with insulin sensitivity of the adipocytes because higher chemerin release was associated with lower insulin sensitivity of lipogenesis and lower insulin-stimulated antilipolysis. In conclusion, we could show that chemerin was released by human adipose tissue, and in obesity its amounts were increased. Chemerin correlated with insulin sensitivity of the fat cell, potentially leading to local insulin resistance in obesity. Thus, chemerin might, clinically, serve as a marker for body composition. Its possible role as marker for metabolic control and homeostasis needs to be explored further.
We demonstrated in this study that chemerin secretion by adipocytes is regulated in vitro and that the release of chemerin from adipose tissue explants correlates with various features of the metabolic syndrome. It would be interesting to also study the in vivo effect of chemerin. This is unfortunately not possible because chemerin is not registered for therapeutic use in humans. Chemerin is secreted at concentrations of ∼15 ng/ml from 106 cells, which is relatively low compared with the concentrations used on skeletal muscle cells of 250 ng/ml to 1 μg/ml. The latter reflect serum concentrations of this chemokine in lean (249 ± 71 ng/ml measured in 142 patients) (12) and obese patients (measured chemerin levels in 4 morbidly obese women of 674 ± 37 ng/ml, BMI 48–55 kg/m2, unpublished data). The contribution of liver, lung, and other chemerin-producing organs to chemerin blood levels have to be taken into account.
In accordance with chemerin secretion being elevated from adipose tissue of obese patients and published data on chemerin showing it to be related to obesity (12), the expression and secretion of this chemokine by adipocytes was upregulated by TNF-α. Interestingly, the PPAR-γ agonist troglitazone strongly suppressed the release of chemerin while having no effect on its expression. This observation might add to the wide area of action of these compounds (45). A very recent publication revealed that chemerin secretion is increased by insulin in adipose tissue explants, whereas metformin is able to reduce chemerin secretion (46). Metformin also reduces chemerin blood levels without decreasing BMI in women with polycystic ovary syndrome.
A role for chemerin was not only described in chemoattraction and macrophage infiltration into adipose tissue, but also in adipogenesis and adipocyte metabolism (13,34,41). Chemerin is necessary for normal adipogenesis, but, as we show here, also induces insulin resistance in peripheral tissues such as skeletal muscle. We observed a clear inhibitory effect of chemerin on skeletal muscle cell glucose uptake, but in 3T3 adipocytes chemerin has the opposite effect (41), namely increasing insulin-stimulated glucose uptake. Thus, chemerin may exert different action in endocrine and paracrine/autocrine ways. Other chemokines such as MCP-1 are also known to induce insulin resistance in skeletal muscle cells also involving activation of ERK-1/2 similarly to chemerin (9). However, there are differences in their mode of action because MCP-1 does not activate the NF-κB pathway, whereas chemerin does.
In summary, our data show that skeletal muscle is a target tissue for chemerin, which might be involved in the negative cross talk between skeletal muscle and adipose tissue. The possible role of chemerin as a link between obesity and diabetes needs, however, to be established by further studies because cell types other than adipocytes secrete this cytokine and may contribute to its effect on skeletal muscle cells. Other adipokines already tested for their ability to disturb insulin-stimulated glucose homeostasis in skeletal muscle are also involved in inflammation, and it must be emphasized that there is most likely not a single adipokine that is fully responsible for obesity-associated metabolic complications, including insulin resistance in skeletal muscle. It is apparent that the role of adipokines in obesity and its associate metabolic complications is complex, involving numerous proteins that may act independently or in consonance. A rather complicated interplay between a huge number of adipokines and their overlapping physiological effects adds to other environmental or genetic factors to decide the development of type 2 diabetes.
The costs of publication of this article were defrayed in part by the payment of page charges. This article must therefore be hereby marked “advertisement” in accordance with 18 U.S.C. Section 1734 solely to indicate this fact.
Acknowledgments
This work was supported by the Ministry of Science and Research of Nordrhein-Westphalen, German Federal Ministry of Health, European Union COST (European Cooperation in Science and Technology) Action BM0602, Swedish Research Council, Swedish Heart and Lung Foundation, Swedish Diabetes Association, and the Commission of the European Communities (Collaborative Project ADAPT [Adipokines as Drug Targets to Combat Adverse Effects of Excess Adipose Tissue] Contract no. HEALTH-F2-2008-201100).
No potential conflicts of interest relevant to this article were reported.
We thank Professor Liebau and her team, Department of Plastic Surgery, Florence-Nightingale-Hospital Düsseldorf, for support in obtaining adipose tissue samples. The secretarial assistance of Birgit Hurow and the technical help of Kerstin Wahlen are gratefully acknowledged.








