We investigated the function of the Prep1 gene in insulin-dependent glucose homeostasis in liver.
Prep1 action on insulin glucoregulatory function has been analyzed in liver of Prep1-hypomorphic mice (Prep1i/i), which express 2–3% of Prep1 mRNA.
Based on euglycemic hyperinsulinemic clamp studies and measurement of glycogen content, livers from Prep1i/i mice feature increased sensitivity to insulin. Tyrosine phosphorylation of both insulin receptor (IR) and insulin receptor substrate (IRS)1/2 was significantly enhanced in Prep1i/i livers accompanied by a specific downregulation of the SYP and SHP1 tyrosine phosphatases. Prep1 overexpression in HepG2 liver cells upregulated SYP and SHP1 and inhibited insulin-induced IR and IRS1/2 phosphorylation and was accompanied by reduced glycogen content. Consistently, overexpression of the Prep1 partner Pbx1, but not of p160MBP, mimicked Prep1 effects on tyrosine phosphorylations, glycogen content, and on SYP and SHP1 expression. In Prep1 overexpressing cells, antisense silencing of SHP1, but not that of SYP, rescued insulin-dependent IR phosphorylation and glycogen accumulation. Both Prep1 and Pbx1 bind SHP1 promoter at a site located between nucleotides −2,113 and −1,778. This fragment features enhancer activity and induces luciferase function by 7-, 6-, and 30-fold, respectively, in response to Prep1, Pbx1, or both.
SHP1, a known silencer of insulin signal, is a transcriptional target of Prep1. In liver, transcriptional activation of SHP1 gene by Prep1 attenuates insulin signal transduction and reduces glucose storage.
Prep1 is an homeodomain transcription factor of the three-amino acid loop extension (TALE) superclass of proteins (1) that dimerizes with Pbx1, enhancing target specificity and modulating transcription regulatory function (2,,,,,–8). Prep1 is essential for embryonic development. Indeed, Prep1 null embryos die before gastrulation (L.C. Fernandez-Diaz and F.B., unpublished observations), whereas Prep1- hypomorphic mutant mouse (Prep1i/i) embryos, which express 2 to 3% of Prep1 mRNA and up to 10% of the protein, show a leaky embryonic-lethal phenotype and defects in angiogenesis, hematopoiesis, and eye development. Part of the Prep1i/i phenotype depends on reduction of the Pbx protein level (9,–11).
In addition to Pbx, Prep1 also interacts with p160MBP in competition with Pbx (12), preventing its proteosomal degradation and enhancing its regulatory effect on PGC-1α and hence on its regulation on glucose metabolism (13). The few surviving Prep1i/i and the heterozygous Prep1i/+ mice show decreased insulin and glucagon production, prolonged insulin response, and protection from insulin-deficient diabetes. This phenotype is due to a complex tissue-specific mechanism. At the skeletal muscle level, the enhanced insulin sensitivity was due to a decrease in p160MBP, resulting in activation of PGC-1α, overexpression of GLUT4, and increased glucose uptake (13). On the other hand, the level of Pbx1 was not changed, which drastically increases the Pbx/p160 ratio. Different mechanism must operate in liver since Pbx1 and p160MBP are expressed at different levels compared with skeletal muscle.
Liver gluconeogenesis depends on the enzymes G6Pase and PEPCK, the expression of which requires PGC-1α as well as other transcription factors, including Foxo1 (14,,–17). For example, in liver, glucagon induces G6Pase and PEPCK and activates gluconeogenesis via PGC-1α (14). This agrees with the Prep1i/i phenotype that includes smaller pancreas and reduced glucagon-circulating levels (13). Whether and how Prep1 affects glucose metabolism in liver is unknown at the present, but must be clarified to elucidate how Prep1 regulates insulin-dependent glucose metabolism at the whole-body level. Indeed, PGC-1α upregulation in Prep1-deficient mice is expected to produce sustained gluconeogenesis. In contrast, these animals feature normal glucose tolerance and protection from diabetes.
In liver, insulin-dependent glucoregulatory function is controlled by a number of different mechanisms. Among these, the function of several protein tyrosine phosphatases has been reported to play a major role. PTP1B, SYP, and SHP1, for example, are known to negatively modulate insulin action on liver glucose metabolism through tyrosine dephosphorylation of the insulin receptor and/or IRS (18,–20). At variance, the ubiquitously expressed cytosolic SHP2 phosphatase was described to positively modulate insulin signaling (21,22). Thus, the balance of these individual phosphatases represents an important determinant of normal liver glucoregulation. How this balance is maintained at the physiologic and molecular levels has been only partially elucidated.
In the present work, we have focused on Prep1 action on hepatic glucose metabolism. We show that in liver, Prep1 restrains insulin action by activating transcription of the SHP1 tyrosine phosphatase gene and inhibiting insulin receptor and IRS signaling.
RESEARCH DESIGN AND METHODS
Materials.
Media, sera, antibiotics for cell culture, and the lipofectamine reagent were from Invitrogen (Grand Island, NY). The anti-Prep1 polyclonal antibody and pBOS-Prep1, pSG5-Pbx1, PSG5-Prep1HR1, pRUFneo-p160 vectors have been described previously (12,13). The PGC-1α, actin, IR, Pbx1, Syp, SHP1, PTP1B, G6Pase, and PEPCK antibodies were from Santa Cruz Biotechnology (Santa Cruz, CA). The pY, IRS1, and IRS2 antibodies were from Upstate Biotechnolgy (Lake Placid, NY). The p160 antibody was from Zymed Laboratories (San Francisco, CA). Protein electrophoresis reagents were from Bio-Rad (Richmond, VA), Western blotting and enhanced chemiluminescence (ECL) reagents from Amersham Biosciences (Arlington Heights, IL). All other chemicals were from Sigma (St. Louis, MO).
Studies in mice.
High-fat diet treatment of C57BL/6J mice was performed as described by Vigliotta et al. (23). Prep1-targeted mice were generated by gene trapping (Lexikon Genetics, The Woodlands, TX). Their general phenotype has been previously described (10,11). Weight of Prep1i/+ mice was slightly lower than that of their nonhypomorphic littermates (13). All animal handling conformed to regulations of the Ethics Committee on Animal Use of H.S. Raffaele (Institutional Animal Care and Use Committee, permission number 207). Genotyping strategy has been previously described (13).
Hepatic tissue samples were collected rapidly after mice were killed with a pentobarbitone overdose. Tissues were snap frozen in liquid nitrogen and stored at −80°C for subsequent Western blotting as previously described (13).
Cell culture procedures and transfection.
The HepG2 hepatocarcinoma cells and NMuLi mouse liver cells were cultured at 37°C in Dulbecco' s modified Eagle' s medium (DMEM) supplemented with 10% FCS, 2% l-glutamine, 10,000 units/ml penicillin, and 10,000 μg/ml streptomycin. Transient transfection of Prep1, Prep1HR1, p160 and Pbx1 plasmids or Syp (5′- CTCCGCGATGTCATGTTCCT-3′) and SHP1 (5′- GAGGTCTCGGTGAAACCACCT CACCATCCT-3′) phosphorothioate antisense oligonucleotides or scrambled control oligonucleotides Syp (5′- TCGCCACGTCGCTCATTGTT-3′) and SHP1 (5′-GTAGAGTTCCGTGAGACACCTCTCCACCAC-3′) were performed by the Lipofectamine method according to the manufacturer's instruction. In stable transfection studies, individual G418-resistant clones were selected by the limiting dilution technique (G418 effective dose, 0.8 mg/ml). The expression of Prep1 by the individual clones was quantitated by Western blotting. In both transient and stable transfection, the efficiency was consistently between 65 and 75%.
Determination of glycogen content and triglycerides levels.
Glycogen was isolated from liver tissue or HepG2 cells homogenized in 0.1% SDS, saturated with Na2SO4 for 30′ at 37°C, followed by ethanol (EtOH) precipitation. Glycogen content was determined as previously described (24,25).
The triglyceride content was extracted from frozen liver tissues and determined as described previously (25).
Euglycemic-hyperinsulinemic clamps.
Six-month-old male mice were catheterized via the right internal jugular vein under isoflorane anesthesia. After loss of pedal and corneal reflexes was assured, a catheter (platinum-cured silicone tubing, 0.020 internal diameter × 0.037 outer diameter; Harvard Apparatus, Holliston, MA) was inserted into the right internal jugular and advanced to the level of the superior vena cava. The catheter was filled with saline, tunneled, and left in a subcutaneous pocket at the back of the neck. A 6-0 silk suture was attached to the free end of the catheter and exteriorized in such a fashion as to allow retrieval of the catheter on the day of the experiment. Mice were allowed to recover on a heating pad. After 5 days of recovery, mice were subjected to clamp studies. The infusion studies lasted a total of 90 min. At t = 0 min, mice began receiving a constant infusion of HPLC-purified [3H]glucose (0.1 μCi/min; Perkin-Elemer), and insulin (3.5 mU/min/kg body weight; Humulin, Eli Lilly). A solution of glucose (20%) was infused at a variable rate as required to maintain euglycemia (140–150 mg/dl). Thereafter, plasma samples were collected to determine glucose levels (at t = 0, 30, 50, 60, 70, 80, and 90 min) as well as [3H]glucose specific activity (at t = 0, 30, 50, 60, 70, 80, and 90 min). Plasma glucose was measured by the glucose oxidase method (Glucose Analyzer, Analox GM-7 microstat).
Under steady-state conditions for plasma glucose concentration, the Rd equals the rate of glucose appearance (Ra). Ra was determined from the ratio of the infusion rate for [3H]glucose (dpm) and the specific activity of plasma [3H]glucose (dpm) under steady-state conditions. The rate of glucose production was therefore obtained from the difference between Ra and the rate of glucose infusion.
Western blot analysis and immunoprecipitation procedures.
Tissue samples were homogenized in a Polytron (Brinkman Instruments, NY) in 20 ml Tissue Protein Extraction Reagent /g of tissue according to the manufacturer's instructions (Pierce, IL). Immunoprecipitation and Western blot analysis have been performed as previously described (26).
Real-time RT-PCR analysis.
Total cellular RNA was isolated from liver tissue and HepG2 cells by using the RNeasy kit (QIAGEN Sciences, Germany), according to the manufacturer ‘s instructions. We reverse-transcribed 1 μg of tissue or cell RNA using Superscript II Reverse Transcriptase (Invitrogen, CA). PCR reactions were analyzed using SYBR Green mix (Invitrogen, CA). Reactions were performed using Platinum SYBR Green qPCR Super-UDG using an iCycler IQ multicolor Real Time PCR Detection System (Biorad, CA). All reactions were performed in triplicate and β-actin was used as an internal standard. Primer sequences used were as follows. G6Pase R 5′-GTACCTCAGGAAGCTGCCA-3′, G6Pase F: 5′-TTTGCTATTTTACGTAAATCACCCT-3′, PEPCK R 5′-AATGTCATC ACCCACACA TTC- 3′, PEPCK F: 5′-ATG TATGTCATC CCA TTC AGC- 3′,PGC-1α R 5′-AGGGTCATCGTTTGTGGTCAG-3′, PGC-1α F 5′CAGCGGTCTTAGCAC TCA G-3′, hSyp R 5′-GCTCTCAAAAGCCCTGTGTC-3′, hSyp F 5′ GCTGGGACAAGCTGAAAGTC-3′, hSHP1 R 5′-GTCTCCAAACCACCCACTGT-3′, hSHP1 F 5′-GACGTTTCTTGTGCGTGAGA-3′, hPTP1B R5′-GCTCTCAAAAGCCCTGTGTC-3′, hPTP1B F 5′-GCTGGGACAAGCTGAAAGTC-3′, mSyp R 5′-TGCCCAGCGTCTCCACCATG-3′, mSyp F 5′-AGCAACGACGGCAAGTCCAAAG-3′, mSHP1 R 5′ TCCTCCGACTCCTGCTTCTTG 3′, mSHP1 F 5′ GACCTGGTGGAGCACTTCAAG 3′, mPTP1B R 5′ CTCTATGCAACCCAAGGAACTG 3′, mPTP1B F 5′ CTTCAGGTGGTGGAGACAGG 3′, β-actin F 5′-GCGTGACATCAAAGAGAAG-3′ and β-actin R 5′-ACTGTGTTGGCATAGAGG-3′.
Chromatin immunoprecipitation and luciferase assays.
Chromatin immunoprecipitation (ChIP) and Re-ChIP assays were performed using nMuLi cells as previously described (27). For luciferase assays, the mouse SHP1 fragment −1,887/+335 (region n. 2) was amplified by PCR from genomic mouse DNA isolated from the murine liver cell line (NmuLi cells). The following primers were used: F: 5′-KpnI- TCGGTGTGAGATCGGTACAA-3′ and R:5′-SacI- TCCGAGTTGGTGTCTCAGTG-3′ (SHP1 n°2), (where SacI and KpnI indicate the restriction sites added to the sequence). The amplified fragments were cloned in the Plg3 promoter vector (Promega) by SacI and KpnI. HeLa cells were cotransfected with 2 μg of SHP1 n°2 promoter vector together with different amounts of Prep1 and Pbx1 expression vectors. Total DNA content (up to 4 μg/plate) was normalized to the empty vector devoid of Prep1 and Pbx1 coding sequence. Forty-eight hours after transfection, the cells were harvested and lysed as described previously (27). Luciferase activity was measured by a commercial luciferase assay kit (Promega). Values were normalized for β-galactosidase. Statistical significance was evaluated by t test analysis.
Statistical procedures.
Data were analyzed with Statview software (Abacus Concepts, Piscataway, NJ) by one-factor ANOVA. P values < 0.05 were considered statistically significant (23).
RESULTS
Hepatic glucose metabolism in Prep1-deficient mice.
To address the significance of Prep1 to the insulin-resistant and diabetic liver, we first examined its expression in high-fat diet-treated (HFD) and in diabetic db/db mice. Hepatic expression of Prep1 was 37 and 67% higher, respectively, in the HFD and db/db compared with the control mice (Fig. 1,A), suggesting a role of Prep1 in the altered liver glucose metabolism and glucoregolatory function in the murine models. To investigate this issue in greater detail, we compared liver glycogen and triglyceride content in Prep1 hypomorphic mice (Prep1i/+; Prep1i/i) and in their nonhypomorphic littermates (wild type). Glycogen content was significantly increased in the hypomorphic mice and a Prep1 gene dosage effect was evidenced (Fig. 1,B; increases were twofold and threefold, respectively, in the Prep1i/+ and the Prep1i/i mice). At variance, liver triglyceride content was reduced in the Prep1-deficient mice (3.3 ± 1.7 and 14 mg/g ± 2.5 tissue, respectively, in the Prep1i/+ and the nonhypomorphic mice) (Fig. 1,C). However, no significant difference was detected in liver weight between Prep1 hypomorphic and wild-type (WT) animals (data not shown). Expression of the major gluconeogenic enzymes G6Pase and PEPCK was, respectively, 45 and 30% reduced in these mice compared with controls, both at the mRNA and the protein levels (Fig. 1,D; P < 0.01). We then measured liver sensitivity to insulin and assessed glucose production by euglycemic hyperinsulinemic clamp in conscious Prep1 hypomorphic mice. In these studies, the rate of insulin infusion was selected to generate a physiologic increase in plasma insulin (to 8 ng/ml) to submaximally stimulate glucose uptake and inhibit glucose production (28). As shown in Fig. 1,E, basal glucose production (mainly gluconeogenic after 16-h starvation) was slightly but significantly lower in the hypomorphic mice. Insulin suppressed hepatic glucose production to lower levels in Prep1i/+ mice (8 ± 2.2 mg/kg/min) compared with WT (15 ± 3.1 mg/kg/min), reflecting enhanced hepatic sensitivity to insulin. The increased hepatic sensitivity to insulin in the hypomorphyc mice was further supported by the higher glucose infusion rate (GIR) required to maintain euglycemia during the clamp (60 ± 6 mg/kg/min in the Prep1i/+ vs. 40 mg/kg/min ± 6 in the WT) (Fig. 1 F).
Hepatic phenotype in HFD, db/db and in Prep1i/+ mice. A: Livers from WT, HFD, db/+, and db/db mice were dissected, solubilized, and Western blotted with anti-Prep1 antibodies. Blots were revealed by ECL and autoradiography and bands quantitated by laser densitometry and normalized for actin. Each bar represents the mean ± SD of duplicate determinations in seven mice per group. B: Prep1 hypomorphic and their nonhypomorphic littermates (WT) were injected with insulin intraperitoneally (0.75 mU/g body weight). After 2 h, livers were isolated and glycogen content was measured as described in research design and methods. Bars represent the means ± SD of determinations in 12 mice per group. C: Intrahepatic triglyceride content was measured as described in research design and methods. Bars represent the means ± SD of determinations in nine mice per group. D: G6Pase and PEPCK mRNA and protein content was determined by real-time RT-PCR analysis of total RNA isolated from liver of Prep1i/+ and control mice injected with insulin for 1 h, using β-actin as internal control. Bars represent the mean ± SD of four independent experiments, in each of which reactions were performed in triplicate using the pooled total RNAs obtained from six mice per genotype. Glucose production (E) and glucose infusion rate (F) were assessed by euglycemic hyperinsulinemic clamp. All measurements were performed during the final 40 min of the 90-min clamp procedure, after steady-state conditions for plasma glucose and insulin concentrations, glucose specific activity, and rates of glucose infusion were achieved as described in research design and methods. Asterisks denote statistically significant differences (*P < 0.05; **P < 0.01; ***P < 0.001).
Hepatic phenotype in HFD, db/db and in Prep1i/+ mice. A: Livers from WT, HFD, db/+, and db/db mice were dissected, solubilized, and Western blotted with anti-Prep1 antibodies. Blots were revealed by ECL and autoradiography and bands quantitated by laser densitometry and normalized for actin. Each bar represents the mean ± SD of duplicate determinations in seven mice per group. B: Prep1 hypomorphic and their nonhypomorphic littermates (WT) were injected with insulin intraperitoneally (0.75 mU/g body weight). After 2 h, livers were isolated and glycogen content was measured as described in research design and methods. Bars represent the means ± SD of determinations in 12 mice per group. C: Intrahepatic triglyceride content was measured as described in research design and methods. Bars represent the means ± SD of determinations in nine mice per group. D: G6Pase and PEPCK mRNA and protein content was determined by real-time RT-PCR analysis of total RNA isolated from liver of Prep1i/+ and control mice injected with insulin for 1 h, using β-actin as internal control. Bars represent the mean ± SD of four independent experiments, in each of which reactions were performed in triplicate using the pooled total RNAs obtained from six mice per genotype. Glucose production (E) and glucose infusion rate (F) were assessed by euglycemic hyperinsulinemic clamp. All measurements were performed during the final 40 min of the 90-min clamp procedure, after steady-state conditions for plasma glucose and insulin concentrations, glucose specific activity, and rates of glucose infusion were achieved as described in research design and methods. Asterisks denote statistically significant differences (*P < 0.05; **P < 0.01; ***P < 0.001).
The increased insulin sensitivity in muscle from Prep1 hypomorphic mice is largely contributed by reduced p160 stability, followed by higher PGC-1α levels in this tissue (13). At variance with muscle, p160 abundance was very low in liver and did not change in Prep1 hypomorphic mice (Fig. 2,A). PGC-1α levels also showed no change in hypomorphic liver (Fig. 2,B), suggesting that the action of Prep1 on insulin sensitivity may involve different mechanisms in liver and skeletal muscle. Also, at variance with muscle (13), Pbx1 was abundantly expressed in liver from WT mice but extremely reduced in those from their Prep1-deficient littermates (Fig. 2 C).
P160, PGC-1α, and Pbx1 levels in muscle and liver of the WT or Prep1-hypomorphic mice. Tisues from Prep1 hypomorphic and control mice were dissected, solubilized, and 100-μg protein samples analyzed by Western blot with p160 (A), PGC-1α (B), or Pbx1(C) antibodies. Actin antibodies were used for normalization. Blots were revealed by ECL and autoradiographs subjected to densitometric analysis. Each autoradiograph shown on the top of the graphics is representative of four independent experiments. Bars represent the mean ± SD of duplicate determinations in 10 mice per group. Asterisks denote statistically significant differences (*P < 0.05; **P < 0.01).
P160, PGC-1α, and Pbx1 levels in muscle and liver of the WT or Prep1-hypomorphic mice. Tisues from Prep1 hypomorphic and control mice were dissected, solubilized, and 100-μg protein samples analyzed by Western blot with p160 (A), PGC-1α (B), or Pbx1(C) antibodies. Actin antibodies were used for normalization. Blots were revealed by ECL and autoradiographs subjected to densitometric analysis. Each autoradiograph shown on the top of the graphics is representative of four independent experiments. Bars represent the mean ± SD of duplicate determinations in 10 mice per group. Asterisks denote statistically significant differences (*P < 0.05; **P < 0.01).
Prep1 effect on the insulin signaling pathway in mouse liver.
To further analyze Prep1 action on liver sensitivity to insulin, we first profiled the initial steps of the insulin-signaling cascade, both at the intracellular abundance and at the activation levels. No change was evidenced in either insulin receptor, IRS1 or IRS2 protein levels (Fig. 3,A). However, tyrosine phosphorylation of all of these proteins was significantly and gene dosage-dependently increased in the hypomorphic mice. These changes were accompanied by no change in the amount as well as the phosphorylation of known negative regulators of the insulin receptor kinase, including PKCα and -δ, ERK1/2, JNK, and GRB10 (data not shown). Interestingly, protein levels of the tyrosine phosphatases SYP and SHP1 were reduced, respectively, by threefold and twofold in the Prep1i/i mouse livers (Fig. 3,B; P < 0.001) and more moderately in the Prep1i/+ mice. This reduction seemed at least in part transcriptional as it was observed also at the mRNA level and was specific for the two phosphatases (Fig. 3 C). Indeed, PTP1B tyrosine phosphatase levels showed no difference in the hypomorphic mice and in their nontransgenic littermates. Activation of the downstream insulin pathway was also observed, with increased phosphorylation of both AKT and Foxo1 (data not shown).
Insulin signaling in liver of Prep1-hypomorphic mice. A: Protein lysates (250 μg) from liver of WT and Prep1-hypomorphic mice were immunoprecipitated with IR, IRS1 or IRS2 antibodies followed by blotting with pY, IR, IRS1, or IRS2 antibodies. Actin antibodies were used for the normalization. B: SYP, PTP1B, and SHP1 protein abundance was measured by Western blot on hepatic tissues from hypomorphic and control mice using specific antibodies. Actin antibodies were used for the normalization. All blots were revealed by ECL and subjected to autoradiography. The autoradiographs shown are representative of three (A) and four (B) independent experiments. Each bar in panel B represents the mean ± SD of duplicate determinations in 10 mice per group. C: The abundance of the indicated mRNA was determined by real-time RT-PCR analysis of total RNA isolated from the liver of hypomorphic and control mice, using β-actin as internal standard. Bar represents the mean ± SD of four independent experiments, in each of which reactions were performed in triplicate using the pooled total RNAs obtained from six mice per genotype. Asterisks denote statistically significant differences (*P < 0.05; **P < 0.01; ***P < 0.001).
Insulin signaling in liver of Prep1-hypomorphic mice. A: Protein lysates (250 μg) from liver of WT and Prep1-hypomorphic mice were immunoprecipitated with IR, IRS1 or IRS2 antibodies followed by blotting with pY, IR, IRS1, or IRS2 antibodies. Actin antibodies were used for the normalization. B: SYP, PTP1B, and SHP1 protein abundance was measured by Western blot on hepatic tissues from hypomorphic and control mice using specific antibodies. Actin antibodies were used for the normalization. All blots were revealed by ECL and subjected to autoradiography. The autoradiographs shown are representative of three (A) and four (B) independent experiments. Each bar in panel B represents the mean ± SD of duplicate determinations in 10 mice per group. C: The abundance of the indicated mRNA was determined by real-time RT-PCR analysis of total RNA isolated from the liver of hypomorphic and control mice, using β-actin as internal standard. Bar represents the mean ± SD of four independent experiments, in each of which reactions were performed in triplicate using the pooled total RNAs obtained from six mice per genotype. Asterisks denote statistically significant differences (*P < 0.05; **P < 0.01; ***P < 0.001).
Prep1 regulates insulin action in HepG2 cells.
We have transiently transfected a Prep1 cDNA in the HepG2 hepatoma cells. As shown in Fig. 4,A, Prep1 overexpression almost completely prevented insulin-induced tyrosine phosphorylation of the insulin receptor, IRS1 and IRS2. No change was evidenced in the abundance of any of these proteins. However, Prep1 transfection upregulated SYP and SHP1 expression at both the mRNA and the protein levels, but had no effect on PTP1B (Fig. 4 B).
Effect of the overexpression of Prep1 and Prep1HR1 mutant on insulin signaling in HepG2 cells. A: HepG2 cells were transiently transfected with the Prep1 and Prep1HR1 mutant and exposed to 100 nmol/l insulin for 5 min. Cells were then solubilized and lysates were immunoprecipitated with anti IR, IRS1, or IRS2 antibodies followed by blotting with pY, IR, and IRS1 or IRS2 antibodies. Actin antibodies were used for normalization. Bands were revealed by ECL and autoradiography. The autoradiograph shown is representative of five independent experiments. B: Lysates from HepG2 cells overexpressing Prep1 or the Prep1HR1 mutant were blotted with SYP, PTP1B, and SHP1 antibodies, followed by ECL and densitometry. Each bar represents the mean ± SD of duplicate determinations in four independent experiments. The levels of SYP, PTP1B, and SHP1 mRNAs in cells transfected with the Prep1 and Prep1HR1 mutant cDNAs was quantitated by real-time RT-PCR analysis, using β actin as internal standard. Bars represent the mean ± SD of four independent experiments. Asterisks denote statistically significant differences (**P < 0.01; ***P < 0.001).
Effect of the overexpression of Prep1 and Prep1HR1 mutant on insulin signaling in HepG2 cells. A: HepG2 cells were transiently transfected with the Prep1 and Prep1HR1 mutant and exposed to 100 nmol/l insulin for 5 min. Cells were then solubilized and lysates were immunoprecipitated with anti IR, IRS1, or IRS2 antibodies followed by blotting with pY, IR, and IRS1 or IRS2 antibodies. Actin antibodies were used for normalization. Bands were revealed by ECL and autoradiography. The autoradiograph shown is representative of five independent experiments. B: Lysates from HepG2 cells overexpressing Prep1 or the Prep1HR1 mutant were blotted with SYP, PTP1B, and SHP1 antibodies, followed by ECL and densitometry. Each bar represents the mean ± SD of duplicate determinations in four independent experiments. The levels of SYP, PTP1B, and SHP1 mRNAs in cells transfected with the Prep1 and Prep1HR1 mutant cDNAs was quantitated by real-time RT-PCR analysis, using β actin as internal standard. Bars represent the mean ± SD of four independent experiments. Asterisks denote statistically significant differences (**P < 0.01; ***P < 0.001).
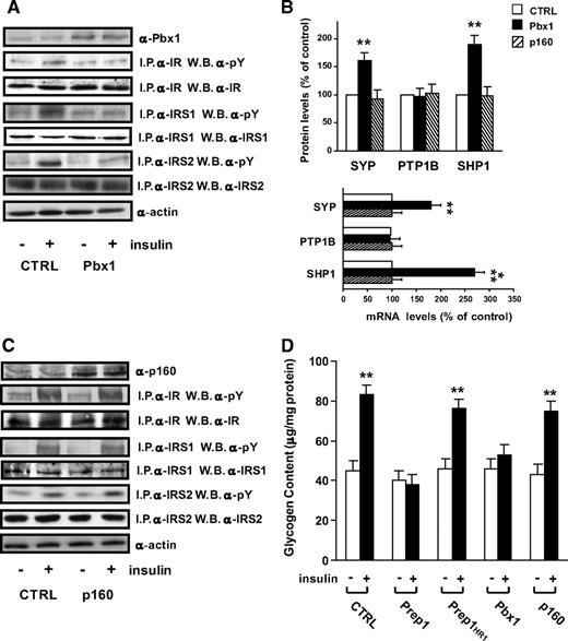
Prep1 transfection upregulated Pbx1 levels in the HepG2 cells (Fig. 4,A). Interestingly, transfection of the Prep1HR1 mutant cDNA, which is unable to bind Pbx1 (12), had no effect on either the phosphorylation of insulin receptor, IRS1 and IRS2 or the levels of SYP and SHP1 tyrosine phosphatase (Fig. 4 B). This indicates that the Prep1-Pbx1 dimer controls insulin action in liver cells.
Consistent with this hypothesis, overexpression of a Pbx1 cDNA in HepG2 cells mimicked Prep1 effects on insulin-stimulated tyrosine phosphorylation of the insulin receptor and IRS-1/2 (Fig. 5,A), as well as on the level of SYP and SHP1 (Fig. 5,B). At variance, liver cell overexpression of the other major Prep1 partner, p160, elicited no effect on these early steps in the insulin signaling cascade (Fig. 5,C). Importantly, transfection of the Prep1 or Pbx1 cDNAs, but not that of the Prep1HR1 mutant, abolished insulin-induced glycogen accumulation in the HepG2 cells (Fig. 5 D). The failure of Prep1HR1 to mimic Prep1 effects indicated that Prep1 action is exerted via dimerization with Pbx1 rather than via p160.
Effect of Pbx1 and p160 overexpression on insulin signaling in HepG2 cells. HepG2 cells transiently overexpressing Pbx1 (A) or p160 (C) were treated with 100 nmol/l insulin for 5 min, lysed, immunoprecipitated with anti IR, IRS1, or IRS2 antibodies, and analyzed by Western blot with pY, IR, IRS1, or IRS2 antibodies. Identical aliquots of the lysates were also blotted with Pbx1 (A) or p160 (C) or actin antibodies (A and C). Bands were revealed by ECL and autoradiography. The autoradiograph shown is representative of five independent experiments. B: HepG2 cells were transiently transfected with Pbx1 and p160, and the lysates were blotted with SYP, PTP1B, and SHP1 antibodies. Blots were revealed by ECL and autoradiography, and autoradiographs subjected to densitometry. Bars represent the mean ± SD of duplicate determinations in four independent experiments. The levels of SYP, PTP1B, and SHP1 mRNAs in cells transfected with p160 and Pbx1 cDNAs were quantitated by real-time RT-PCR analysis, using β actin as internal standard. Bars represent the mean ± SD of four independent experiments. D: HepG2 cells transfected with the Prep1, Prep1HR1 mutant, p160, and Pbx1 cDNAs or with the empty vector (control [CTRL]) were exposed to 100 nmol/l insulin, and glycogen content was assayed as described in research design and methods. Bars represent mean values ± SD of determinations in four independent experiments, each in duplicate. Asterisks denote statistically significant differences (**P < 0.01; ***P < 0.001).
Effect of Pbx1 and p160 overexpression on insulin signaling in HepG2 cells. HepG2 cells transiently overexpressing Pbx1 (A) or p160 (C) were treated with 100 nmol/l insulin for 5 min, lysed, immunoprecipitated with anti IR, IRS1, or IRS2 antibodies, and analyzed by Western blot with pY, IR, IRS1, or IRS2 antibodies. Identical aliquots of the lysates were also blotted with Pbx1 (A) or p160 (C) or actin antibodies (A and C). Bands were revealed by ECL and autoradiography. The autoradiograph shown is representative of five independent experiments. B: HepG2 cells were transiently transfected with Pbx1 and p160, and the lysates were blotted with SYP, PTP1B, and SHP1 antibodies. Blots were revealed by ECL and autoradiography, and autoradiographs subjected to densitometry. Bars represent the mean ± SD of duplicate determinations in four independent experiments. The levels of SYP, PTP1B, and SHP1 mRNAs in cells transfected with p160 and Pbx1 cDNAs were quantitated by real-time RT-PCR analysis, using β actin as internal standard. Bars represent the mean ± SD of four independent experiments. D: HepG2 cells transfected with the Prep1, Prep1HR1 mutant, p160, and Pbx1 cDNAs or with the empty vector (control [CTRL]) were exposed to 100 nmol/l insulin, and glycogen content was assayed as described in research design and methods. Bars represent mean values ± SD of determinations in four independent experiments, each in duplicate. Asterisks denote statistically significant differences (**P < 0.01; ***P < 0.001).
SHP1 mediates the effect of Prep1 on insulin signaling.
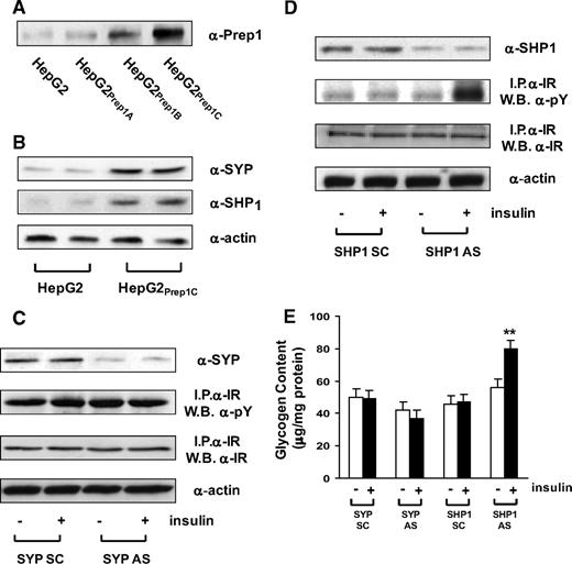
To explore the significance of SYP and SHP1 tyrosine phosphatases to Prep1 regulation of insulin signaling in liver, we have stable transfected a Prep1 full-length cDNA in the HepG2 cells. Several clones were obtained, and three of those, expressing increasing levels of Prep1, were selected and further characterized (Fig. 6,A). The HepG2Prep1c clone overexpressed Prep1 by fivefold and featured a fourfold and threefold increased cellular content of SYP and SHP1, respectively (Fig. 6,B). SYP and SHP1 levels in the HepG2Prep1a and HepG2Prep1b cells directly paralleled the lower level of Prep1 overexpression in each clone (data not shown). Transient transfection of the HepG2Prep1c cells with phosphorothioate antisense oligonucleotides specific for SYP (SYP-AS) caused a >65% reduction in SYP levels but elicited almost no change in insulin-stimulated phosphorylation of the insulin receptor, suggesting no change in insulin action in these cells (Fig. 6,C). At variance, treatment with SHP1 antisense oligonucleotides (SHP1-AS) silenced SHP1 by only 50% but increased insulin receptor tyrosine phosphorylation by almost threefold (Fig. 6,D). Indeed, the impaired insulin-dependent accumulation of glycogen observed in liver cells overexpressing Prep1 was unaffected by SYP silencing but was rescued by the SHP1 AS (Fig. 6 E). Thus, the SHP1 gene mediates Prep1 control on insulin signaling in the HepG2 hepatoma cells.
Effect of SYP and SHP1 antisense oligonucleotides on insulin signaling in HepG2 cells stable transfected with Prep1. A: HepG2 cells were stable transfected with a Prep1 cDNA, as described under research design and methods. Clones of cells expressing varying levels of Prep1 (HepG2Prep1A, HepG2Prep1B, HepG2Prep1C) and the untransfected cells (HepG2) were analyzed by immunoblotting with Prep1 antibodies and autoradiography. B: Lysates from HepG2or HepG2Prep1c cells were analyzed by immunoblotting with SYP, SHP1 or actin antibodies followed by ECL and autoradiography. C and D: HepG2or HepG2Prep1c cells were transfected with SYP (SYP-AS) (C) or SHP1 (SHP1-AS) (D) specific phosphorothioate antisense oligonucleotides, stimulated with 100 nmol/l insulin for 5 min and immunoprecipitated with insulin receptor antibodies followed by blotting with either pY or IR antibodies. For control, identical aliquots of the lysates were also blotted with SYP, SHP1, or actin antibodies. Bands were revealed by ECL and autoradiography as reported under research design and methods. The autoradiographs shown are representative of four independent experiments. E: The HepG2Prep1c cells were transfected with SYP-AS and the SHP1-AS and further stimulated with 100 nmol/l insulin for 5 min. Glycogen content was then assayed as described under research design and methods. Bars represent mean values ± SD of determinations in four independent experiments, each in duplicate. Asterisks denote statistically significant differences (**P < 0.01).
Effect of SYP and SHP1 antisense oligonucleotides on insulin signaling in HepG2 cells stable transfected with Prep1. A: HepG2 cells were stable transfected with a Prep1 cDNA, as described under research design and methods. Clones of cells expressing varying levels of Prep1 (HepG2Prep1A, HepG2Prep1B, HepG2Prep1C) and the untransfected cells (HepG2) were analyzed by immunoblotting with Prep1 antibodies and autoradiography. B: Lysates from HepG2or HepG2Prep1c cells were analyzed by immunoblotting with SYP, SHP1 or actin antibodies followed by ECL and autoradiography. C and D: HepG2or HepG2Prep1c cells were transfected with SYP (SYP-AS) (C) or SHP1 (SHP1-AS) (D) specific phosphorothioate antisense oligonucleotides, stimulated with 100 nmol/l insulin for 5 min and immunoprecipitated with insulin receptor antibodies followed by blotting with either pY or IR antibodies. For control, identical aliquots of the lysates were also blotted with SYP, SHP1, or actin antibodies. Bands were revealed by ECL and autoradiography as reported under research design and methods. The autoradiographs shown are representative of four independent experiments. E: The HepG2Prep1c cells were transfected with SYP-AS and the SHP1-AS and further stimulated with 100 nmol/l insulin for 5 min. Glycogen content was then assayed as described under research design and methods. Bars represent mean values ± SD of determinations in four independent experiments, each in duplicate. Asterisks denote statistically significant differences (**P < 0.01).
Prep1 regulation of SHP1 gene transcription.
We therefore examined the further possibility that Prep1 directly regulates SHP1 gene function. Bioinformatic analysis revealed the presence of several potential binding sites for both Prep1 and Pbx1 in the 4,000 base pair region upstream the SHP1 transcription initiation site. By ChIP, two of these sites bound Prep1 (Fig. 7,A; positions nucleotide [nt] −2,489 to −2,139, nt −2,113 to −1,778), but re-ChIP assays revealed that Pbx1 was simultaneously present only at position nt −2,113 to −1,778. To investigate whether this last region features enhancer activity, we subsequently cloned this fragment in the pgl3 basic construct upstream the luciferase gene (pgl3LUC). The construct was then cotransfected in HeLa cells together with the Prep1, Pbx1 cDNAs or both and luciferase activity was measured (Fig. 7 B). Prep1 and Pbx1 increased the SHP1 reporter activity, respectively, by 7.1-fold and 6-fold. Simultaneous cotransfection of the two plasmids caused an almost 30-fold induction, indicating SHP1 transcriptional regulation by the Prep1/Pbx1 complex.
Prep1/Pbx1 binding to the SHP1 DNA sequences and regulation of SHP1 reporter gene activity. A: Schematic representation of 5′ sequences upstream the putative SHP1 transcription start site including the potential binding sites for Prep1 and Pbx1. Soluble chromatin was prepared from NMuLi mouse liver cells and immunoprecipitated with Prep1 antibodies. Total (input) and immunoprecipitated DNAs were amplified using primer pairs covering the indicated SHP1 fragments. Re-ChIP assay with Pbx1 antibodies was performed as described under research design and methods. B: HeLa cells were transfected with 2 μg of the SHP1-enhancer luciferase construct alone or in combination with Prep1, Pbx1, or both the cDNA plasmids. Luciferase activity was assayed and normalized as described in research design and methods. Bars represent mean values ± SD of determinations in four independent experiments. Asterisks denote statistically significant differences (**P < 0.01; ***P < 0.001).
Prep1/Pbx1 binding to the SHP1 DNA sequences and regulation of SHP1 reporter gene activity. A: Schematic representation of 5′ sequences upstream the putative SHP1 transcription start site including the potential binding sites for Prep1 and Pbx1. Soluble chromatin was prepared from NMuLi mouse liver cells and immunoprecipitated with Prep1 antibodies. Total (input) and immunoprecipitated DNAs were amplified using primer pairs covering the indicated SHP1 fragments. Re-ChIP assay with Pbx1 antibodies was performed as described under research design and methods. B: HeLa cells were transfected with 2 μg of the SHP1-enhancer luciferase construct alone or in combination with Prep1, Pbx1, or both the cDNA plasmids. Luciferase activity was assayed and normalized as described in research design and methods. Bars represent mean values ± SD of determinations in four independent experiments. Asterisks denote statistically significant differences (**P < 0.01; ***P < 0.001).
DISCUSSION
Previous studies have identified Prep1 as a physiologic regulator of insulin-mediated glucose metabolism in skeletal muscle (13). In Prep1-deficient mice, muscle sensitivity to insulin action on glucose disposal is significantly increased, due to downregulation of the major Prep1 partner p160 and induction of the GLUT4 gene activator PGC-1 α (13). In the present paper, we show that in high-fat diet-treated or db/db mice, hepatic Prep1 levels are increased, suggesting a role of Prep1 in controlling insulin sensitivity and glucose metabolism in this organ as well. Indeed, Prep1-deficient mice showed increased hepatic glycogen content and decreased glucose output and triglyceride levels. Hypoinsulinemia, which represents a prominent feature of the Prep1-deficient mice (13), is likely essential to enable these animals to maintain plasma glucose levels only slightly below those of their nonhypomorphyc littermates. The mechanisms responsible for Prep1 action in liver differ from those in the skeletal muscle, however. First, at variance with muscle, Prep1 major functional partner in liver appears to be Pbx1 rather than p160. We have shown that in this organ, Prep1 expression determines Pbx1 levels as Prep1-hypomorphic mice exhibit a very significant reduction of liver Pbx1. Importantly, Pbx1 mimics Prep1 action on glycogen content in hepatocytes, whereas p160, which is expressed at very low levels in this cell type and is not regulated by Prep1, does not. Second, Prep1 does not induce repression of PGC-1α levels in the liver cells. Indeed, the repression of PGC-1α occurring in skeletal muscle is achieved by Prep1 increase in p160 half-life which directly represses PGC-1α (13). Foxo1 nuclear localization is a major event determining PGC-1α induction of the key gluconeogenetic genes G6Pase and PEPCK (17). In Prep1-hypomorphic mice, Akt as well as Foxo1 phosphorylation is increased, indicating induced nuclear export (data not shown). We suggest that the reduced nuclear abundance of Foxo1 may, at least in part, explain how the upregulated insulin signaling observed in Prep1i/i mice downregulates G6Pase and PEPCK gene transcription in the presence of unaltered PGC-1α levels.
Analysis of the initial steps in insulin signaling in the Prep1-deficient mouse liver revealed increased tyrosine phosphorylation of both insulin receptor and the major IRSs present in these cells. Interestingly, although no change in the intracellular levels of these proteins was detected, the levels of both the SYP and SHP1 tyrosine phosphatases were found significantly decreased in Prep1-hypomorphic mouse liver and underwent opposite changes in cultured liver cells transiently transfected with a Prep1 cDNA. Previously published data from gene knockout and transgenic overexpression models have identified an important role of phosphotyrosine phosphatases in the regulation of insulin sensitivity and glucose homeostasis in vivo (19,20,22). The PTP1B phosphotyrosine phosphatase has received particular attention as genetic and biochemical findings indicate a key inhibitory role for PTP1B in modulating insulin signaling (29,30). However, PTP1B levels were unaffected both in liver tissue from Prep1-deficient mice and in cells overexpressing Prep1, indicating specificity in Prep1 control of phosphotyrosine phosphatase. More recent studies in SHP1-deficient mice have shown an important role for SHP1 in the modulation of insulin sensitivity and glucose metabolism at the whole-body as well as liver levels (31). In this study, the functional relevance of Prep1 control of SHP1 versus SYP expression to hepatic sensitivity to insulin was assessed in further experiments in HepG2 liver cells stable transfected with Prep1. These cells feature a very significant reduction of insulin effect on glycogen accumulation. However, antisense silencing of SHP1, though not of SYP, rescued insulin effect in these cells, thus establishing SHP1 as the functionally relevant target of Prep1 in the liver. Previous in vitro and in vivo studies of SHP1 function have identified the insulin receptor as the primary target of SHP1 action in the upstream insulin signaling cascade (31,32). Based on this information, we propose that enhanced insulin action in the liver of Prep1-deficient mice results from reduced SHP1-insulin receptor binding and attenuated dephosphorylation with secondary activation of the IRS system.
SHP1 downregulation in liver tissue from the Prep1-hypomorphic mice occurred both at the protein and at the mRNA levels, raising the possibility that Prep1 acts, at least in part, by regulating SHP1 gene expression. Indeed, we show that the regulatory region of SHP1 gene contains several Prep1 binding sites in the 4,000 base-pair region upstream SHP1 transcription initiation site and one Prep1/Pbx1 binding site responding to the ectopic expression of Prep1 and Pbx1 in cotransfection experiments in vitro. In these assays, a fragment containing single Prep1/Pbx1 binding site displays a powerful enhancer function. In addition, ChIp experiments with Prep1 and Pbx1 antibodies showed that these proteins bind the SHP1 regulatory region, suggesting that SHP1 gene is a target of the Prep1/Pbx1 complex and not just Prep1. However, since Pbx1 increases the nuclear localization of Prep1 (7,8), it is also possible that the forced expression of Pbx1 causes the nuclear accumulation of Prep1, thereby enhancing its transcriptional effect on SHP1.
At variance with the liver, in muscle cells, the prevalent association of Prep1 with p160, rather than with Pbx1, may account for the lack of significant SHP1 upregulation by Prep1 (data not shown) and the reported lower abundance of SHP1, particularly in the nuclear compartment of muscle cells (33,34). Thus, at least in part, different partners may account for the tissue specificity in Prep1 regulatory functions. Variation in Prep1 action in the major insulin-responsive tissues are likely relevant to the phenotype of Prep1-hypomorphic and are paralleled by the phenotype of SHP1-deficient mice. Both of these mice are markedly glucose tolerant and insulin sensitive, at both muscle and hepatic levels (31,13). In both mouse models, SHP1 downregulation causes improved insulin-dependent suppression of hepatic glucose output. However, the enhanced peripheral (muscle) sensitivity to insulin in the SHP1-deficient mice is further contributed by p160 repression in the Prep1-hypomorphic mouse muscles (13).
In conclusion, we have identified the SHP1 tyrosine phosphatase, a known negative regulator of insulin signaling, as a novel transcriptional target of Prep1. In the liver, Prep1 silencing enhances insulin signaling, thereby increasing glucose storage and reducing glucose output. This effect might be further amplified by the reduction in glucagon levels which also occurs in Prep1 hypomorphic mice (13). Indeed, these mice feature a slower recovery from insulin-induced hypoglycemia when compared with their nonhypomorphic littermates, and they appear to continue to accumulate glycogen (13). The findings reported in the present paper might have clinical relevance as preliminary evidence in our laboratory indicates that Prep1 gene is overexpressed in euglycemic offspring of type 2 diabetic individuals. These subjects have a very high risk of diabetes (35) and are known to be insulin resistant, suggesting that Prep1 overexpression may provide an early contribution to diabetes progression in these individuals. Whether and how genetic variability at the Prep1 locus affects glucose tolerance in humans is an important issue that deserves to be investigated in detail.
The costs of publication of this article were defrayed in part by the payment of page charges. This article must therefore be hereby marked “advertisement” in accordance with 18 U.S.C. Section 1734 solely to indicate this fact.
ACKNOWLEDGMENTS
This work was supported by the European Foundation for the Study of Diabetes, the European Community's PREPOBEDIA (201681), grants from the Associazione Italiana per la Ricerca sul Cancro (AIRC), and from the Ministero dell'Università e della Ricerca Scientifica (PRIN and Fondo pergli Investimenti della Ricerca di Base: RBIP0689BS). The financial support of Telethon, Italy, to F.Be. and F.Bl. is also gratefully acknowledged.
No potential conflicts of interest relevant to this article were reported.
F.O. and S.I. generated data, discussion, and manuscript writing. S.C., A.C., and E.L. researched data, performed experimental work, and contributed to discussion. C.M., P.U., P.F., and F.Bl. contributed to critical discussion and experimental planning. F.Be. directed and planned research.
The authors thank Dr. Silvana Obici, Dr. Paulo Martins and Michael Haas (Metabolic Diseases Institute, Division of Endocrinology, Department of Internal Medicine, University of Cincinnati, Cincinnati, OH) for their advice regarding euglycemic hyperinsulinemic clamps.




![FIG. 5. Effect of Pbx1 and p160 overexpression on insulin signaling in HepG2 cells. HepG2 cells transiently overexpressing Pbx1 (A) or p160 (C) were treated with 100 nmol/l insulin for 5 min, lysed, immunoprecipitated with anti IR, IRS1, or IRS2 antibodies, and analyzed by Western blot with pY, IR, IRS1, or IRS2 antibodies. Identical aliquots of the lysates were also blotted with Pbx1 (A) or p160 (C) or actin antibodies (A and C). Bands were revealed by ECL and autoradiography. The autoradiograph shown is representative of five independent experiments. B: HepG2 cells were transiently transfected with Pbx1 and p160, and the lysates were blotted with SYP, PTP1B, and SHP1 antibodies. Blots were revealed by ECL and autoradiography, and autoradiographs subjected to densitometry. Bars represent the mean ± SD of duplicate determinations in four independent experiments. The levels of SYP, PTP1B, and SHP1 mRNAs in cells transfected with p160 and Pbx1 cDNAs were quantitated by real-time RT-PCR analysis, using β actin as internal standard. Bars represent the mean ± SD of four independent experiments. D: HepG2 cells transfected with the Prep1, Prep1HR1 mutant, p160, and Pbx1 cDNAs or with the empty vector (control [CTRL]) were exposed to 100 nmol/l insulin, and glycogen content was assayed as described in research design and methods. Bars represent mean values ± SD of determinations in four independent experiments, each in duplicate. Asterisks denote statistically significant differences (**P < 0.01; ***P < 0.001).](https://ada.silverchair-cdn.com/ada/content_public/journal/diabetes/60/1/10.2337_db10-0860/5/m_zdb0121064020005.jpeg?Expires=1710906597&Signature=4lcX-rDpscE24lpdvPlU~8itDzIzPKgAqIbBkeKocUOOT25S2JWZgKAbf5q7VD6Mcy36leYz9nZVKYCpICDLxPbEAje6nK7IV9kEoq9vQC4j7Fc~e-qHiOAUKOntWUOHtwPYHCY7bbUErV4DoHnzlP97ZbaIFyku4KR93tsrhhorOCCD0j6-6RxpixwXsBvuoy8u44LNZ1H4NEYbf9V4GEs88~jntLWPoEb6HOgrPAGHabfuJzYhAIBgEbbebRMa3LRJDSaqDSf2NPI5M22V3i13eftS3KsZQWOLVCuvC1VbgVWvIs4P6AsIXd-KtxD7tRSBwr6sQMbShti-EA1v7A__&Key-Pair-Id=APKAIE5G5CRDK6RD3PGA)


