The beneficial metabolic actions of estrogen-based therapies are mainly mediated by estrogen receptor α (ERα), a nuclear receptor that regulates gene transcription through two activation functions (AFs): AF-1 and AF-2. Using mouse models deleted electively for ERαAF-1 (ERαAF-1°) or ERαAF-2 (ERαAF-2°), we determined their respective roles in the actions of estrogens on body composition and glucose homeostasis in response to either a normal diet or a high-fat diet (HFD). ERαAF-2° males and females developed accelerated weight gain, massive adiposity, severe insulin resistance, and glucose intolerance—quite reminiscent of the phenotype observed in mice deleted for the entire ERα protein (ERα−/−). In striking contrast, ERαAF-1° and wild-type (wt) mice shared a similar metabolic phenotype. Accordingly, 17β-estradiol administration regulated key metabolic genes in insulin-sensitive tissues and conferred a strong protection against HFD-induced metabolic disturbances in wt and ERαAF-1° ovariectomized mice, whereas these actions were totally abrogated in ERαAF-2° and ERα−/− mice. Thus, whereas both AFs have been previously shown to contribute to endometrial and breast cancer cell proliferation, the protective effect of estrogens against obesity and insulin resistance depends on ERαAF-2 but not ERαAF-1, thereby delineating new options for selective modulation of ERα.
Estrogens are now recognized as key regulators of energy balance and glucose homeostasis since estrogen deficiency promotes visceral adiposity and insulin resistance in menopausal women, resulting in an increased risk of type 2 diabetes (1). Accordingly, in experimental animal models, bilateral ovariectomy induces metabolic disturbances, including significant weight gain, adipose tissue accumulation, and glucose intolerance. Noteworthy, 17β-estradiol (E2) prevents or even reverses this phenotype (2,3). The beneficial role of estrogens on energy metabolism is also observed in humans. Indeed large randomized clinical trials evidenced that estrogen-based replacement therapies improve insulin sensitivity and strongly reduce type 2 diabetes incidence in postmenopausal women (4–6). Although all data concur to demonstrate that estrogens elicit beneficial actions on body composition and glucose metabolism, their proliferative effects on reproductive tissues, uterus and breast, majorly contribute to limit the use of hormone replacement therapy in menopausal women.
The actions of estrogens are mainly mediated by two nuclear receptors, estrogen receptor α (ERα) and β (ERβ), respectively encoded by Esr1 and Esr2 genes (7,8). The major influence of ERα in the control of body composition and glucose homeostasis was first suggested by the unique clinical observation of a man bearing a mutation in the Esr1 gene, who developed premature visceral adiposity and insulin resistance associated with vascular dysfunction (9). Accordingly, both male and female ERα-null (ERα−/−) mutant mice demonstrated dysmetabolic characteristics with massive adiposity, insulin resistance, and impaired glucose tolerance (10,11). Finally, whereas chronic E2 administration prevents fat mass accumulation and insulin resistance in wild-type (wt) ovariectomized mice submitted to a high-fat diet (HFD), this hormonal treatment appears totally ineffective in ERα−/− mice (12). Although the major role of ERα in the control of energy metabolism has now been evidenced, the corresponding molecular mechanisms are still unknown but could depend on the molecular structure of the receptor.
As a member of the nuclear receptor family, ERα shares the six-domain (A–F) structure, which includes two distinct activation functions (AF-1 and AF-2) located in the A/B and E domains, respectively (13). The regulation of gene transcription by ERα can be promoted through a functional cooperation between both AFs or through each AF independently (14). Upon estrogen binding, ERα undergoes a conformational change that facilitates the recruitment of coregulators to the promoter regions of target genes, either directly through interaction with cognate DNA sequences (estrogen-responsive element [ERE]) or through protein/protein interaction with transcriptional binding sites such as AP1 and SP1 (8).
Although the pivotal metabolic role of ERα is well established, the involvement of its two AFs has never been reported to date. We here explored in vivo their respective contribution to energy and glucose homeostasis, thanks to recent mouse models deficient in either ERαAF-1 (ERαAF-1° mice) or ERαAF-2 (ERαAF-2° mice) (15,16). We first investigated the metabolic phenotype of ERαAF-1° and ERαAF-2° mice fed with a chow diet or submitted to an HFD. In ovariectomized mice, we then determined the contribution of each ERαAF to E2-mediated regulation of key metabolic genes in peripheral insulin-sensitive tissues as well as protection against HFD-induced obesity and insulin resistance.
RESEARCH DESIGN AND METHODS
Animals.
ERα-deficient (ERα−/−), ERαAF-1–deficient (ERαAF-1°), and ERαAF-2–deficient (ERαAF-2°) mice (all on a C57BL6/J background) have been previously described (15–18). Wt littermates were systematically used as control. Animals were housed in groups of six and kept in a specific pathogen-free and temperature-controlled facility on a 12-h light/dark cycle. All experimental procedures were performed in accordance with the principles and guidelines established by the National Institute of Medical Research and approved by the local Animal Care and Use Committee.
According to the experimental settings, mice were fed with either a normal chow diet (NCD; 2.9 kcal/g; SAFE, Augy, France) or HFD (45% fat, 3.7 kcal/g; Research Diets, New Brunswick, NJ). To standardize the chronic exposure to estrogens, 4-week-old female mice were ovariectomized, and then a placebo or E2-releasing (0.1 mg for 60 days, i.e., 80 µg/kg/day; Innovative Research of America, Sarasota, FL) pellet was subcutaneously implanted. Food intake and body weight were recorded weekly, and glucose tolerance tests were performed before sacrifice. Body composition determination by EchoMRI, assessment of basal metabolism in metabolic cages, insulin tolerance tests, and hyperinsulinemic-euglycemic clamps were performed as previously described (12).
Primary hepatocyte and adipocyte cultures.
Cells were isolated from 10-week-old, NCD-fed, ovariectomized female mice. Hepatocytes were then 12-h cultured in 60-mm petri dishes (2.5 × 106 cells per well) in Dulbecco’s modified Eagle’s medium (BE12-614F; LONZA) supplemented with 10% steroid-free FCS, 1% penicillin/streptomycin, and 0.2 nmol/L l-glutamine. Mature adipocytes were placed in fibrin gels (1.5 mg fibrinogen/mL; Sigma-Aldrich) supplemented with thrombin (25 units/mL, 1/3 vol/vol; Sigma-Aldrich) and cultured in Dulbecco’s modified Eagle’s medium supplemented with 1% steroid-free FCS, 1% penicillin/streptomycin, and 0.2 nmol/L l-glutamine. Then, cells were cultured for 24 h with 17β-estradiol (10−8 mol/L; Sigma-Aldrich) or vehicle alone (DMSO), lysed with TriPure reagent (Roche), and stored at −20°C for RNA extraction.
Real-time quantitative PCR.
Total mRNAs were extracted from tissues or primary cell cultures using TriPure reagent (Roche) and reverse transcribed (High-Capacity cDNA Reverse Transcription Kits; Applied Biosystems). The relative gene expression was determined by RT–quantitative PCR performed on Biomark (Fluidigm) using the specific primers listed in Supplementary Table 1.
Adipose tissue histology.
Paraffin-embedded 95% ethanol-fixed adipose tissue sections were stained with hematoxylin-eosin. The number and mean size of adipocytes were estimated by using the ImageJ quantification software.
Biochemical analysis.
Plasma levels of insulin and adipokines were determined using the Multiplex Immunoassay Technology Xmap (MILLIPEX, 4 Plex; Millipore, Saint-Quentin-en-Yveline, France). Homeostasis model assessment of insulin resistance (HOMA-IR) was calculated as follows: (insulin [mU/L]/glycemia [mg/dL])/405. Testosterone and 17β-estradiol were measured by gas chromatography–mass spectrometry according to the protocol described by Liere et al. (19), with minor modifications.
Statistical analysis.
Results are presented as mean ± SEM. Statistical analyses were performed using GraphPad Prism 4.00 (GraphPad Software, San Diego, CA). Since no significant differences between groups were observed for all the studied parameters, data from wt littermates (ERα+/+, AF1+/+, and AF2+/+) were pooled for statistical analyses. One-way or one-way repeated ANOVA tests were performed to address the influence of genotype in intact mice. Two-way ANOVA test was used to explore the respective effect of E2 treatment and day/night period on activity and metabolic parameters. The effect of E2 administration was considered in each genotype using Student t test.
RESULTS
ERαAF-2° mice spontaneously develop adiposity and glucose intolerance.
To address the respective role of each ERαAF in body composition and glucose homeostasis regulation, ERα−/−, ERαAF-1°, and ERαAF-2° mutant mice and their respective wt littermates were first maintained on an NCD from weaning to 7 months of age. These animal models have been previously characterized (15–17). Nevertheless, prior to our analyses, we confirmed the profile of ERα protein expression in each genotype (Supplementary Fig. 1).
As expected, female ERα−/− mice exhibited a significant rise in weight gain, compared to wt mice (Fig. 1A). No difference was observed between ERαAF-1° and wt mice, whereas weight gain significantly increased in ERαAF-2° mice, although to a lesser extent than in ERα−/− mice (Fig. 1A). Importantly, daily food consumption was not influenced by the different genotypes (Supplementary Fig. 2). At sacrifice, quantification of adipose tissues revealed the significant expansion of subcutaneous (dorsolombar, inguinal, and gluteal fat pads) and deep (perigonadic and mesenteric) adiposity in ERα−/− and ERαAF-2° mice (Fig. 1B), with an important increase in mean adipocyte size (Fig. 1C), and larger heterogeneity in adipocyte size distribution within perigonadic samples (Supplementary Fig. 2). In striking contrast, adipose tissue accumulation and histological characteristics were similar in ERαAF-1° and wt control mice (Fig. 1B and C). A significant increase in HOMA-IR was observed in ERα−/− and, to a lesser extent, in ERαAF-2° female mice, contrasting with the identical values in wt and ERαAF-1° (Fig. 1D). Finally, as ERα−/− mice, female ERαAF-2° mice spontaneously developed pronounced glucose intolerance, whereas an intermediate but significant hyperglycemic value was only observed 30 min after glucose challenge in ERαAF-1° females, as compared with wt controls (Fig. 1E). Males displayed characteristics similar to females since both ERα−/− and ERαAF-2° exhibited an increased body weight gain, adiposity, and glucose intolerance, as compared with ERαAF-1° and wt mice (Fig. 1A–E and Supplementary Fig. 2).
ERαAF-2° mice develop obesity and glucose intolerance under NCD. ERα−/−, ERαAF-1°, and ERαAF-2° female and male mice and their wt littermates were maintained on an NCD until they were killed at 7 months of age. A: Body weight gain during the follow-up period. B: Subcutaneous (SC), perigonadic (Pg), and mesenteric (Mes) adipose tissue distribution at sacrifice. C: Adipocyte mean area in perigonadic deposits (µm2). D: HOMA-IR. E: Plasma glucose (mg/dL) during intraperitoneal glucose tolerance test. The inset represents the area under the curve for each group. Data are means ± SEM (n = 7–14 animals per group). One-way repeated ANOVA (A and E) or one-way ANOVA (B, C, and D) statistical analyses: *P < 0.05, **P < 0.01, and ***P < 0.001 for ERα−/−, ERαAF-1°, or ERαAF-2° vs. wt mice.
ERαAF-2° mice develop obesity and glucose intolerance under NCD. ERα−/−, ERαAF-1°, and ERαAF-2° female and male mice and their wt littermates were maintained on an NCD until they were killed at 7 months of age. A: Body weight gain during the follow-up period. B: Subcutaneous (SC), perigonadic (Pg), and mesenteric (Mes) adipose tissue distribution at sacrifice. C: Adipocyte mean area in perigonadic deposits (µm2). D: HOMA-IR. E: Plasma glucose (mg/dL) during intraperitoneal glucose tolerance test. The inset represents the area under the curve for each group. Data are means ± SEM (n = 7–14 animals per group). One-way repeated ANOVA (A and E) or one-way ANOVA (B, C, and D) statistical analyses: *P < 0.05, **P < 0.01, and ***P < 0.001 for ERα−/−, ERαAF-1°, or ERαAF-2° vs. wt mice.
ERαAF-2° females are prone to HFD-induced obesity and insulin resistance in contrast to ERαAF-1° mice.
To further investigate the involvement of the two ERαAFs in the preventive action of estrogens against obesity and type 2 diabetes, female mutant mice and their respective wt littermates were then submitted to a 3-month HFD period. Both ERα−/− and ERαAF-2° mice gained more weight than wt controls and developed a severe obese phenotype (Fig. 2A and B), although monitoring of daily food intakes revealed no change between wt and mutant mice (Fig. 2C). They were also characterized by a greater increase in adiposity, with identical histological characteristics demonstrating adipose hypertrophy (Fig. 2D–F and Supplementary Fig. 3). On the contrary, weight gain and adipose tissue deposits were similar in ERαAF-1° and wt mice (Fig. 2A–F and Supplementary Fig. 3).
ERαAF-2 deficiency worsens the obese and insulin-resistant phenotype induced by HFD. Four-week-old ERα−/−, ERαAF-1°, and ERαAF-2° female mice and their wt littermates were fed with HFD for 3 months. A: Mice appearance at time they were killed. B: HFD-induced body weight gain. C: Daily food intake. D: Subcutaneous (SC), perigonadic (Pg), and mesenteric (Mes) adipose tissue distribution. E: Representative photomicrographs of perigonadic adipose tissue sections (hematoxylin-eosin staining; original magnification ×250). F: Adipocyte mean area in perigonadic deposits (µm2). G: Fasting plasma insulin levels (pg/mL). H: Fasting plasma leptin levels (ng/mL). I: Fasting plasma resistin levels (ng/mL). J: Fasting plasma adiponectin levels (pg/mL). K: Intraperitoneal insulin tolerance test (0.6 mU/kg). The inset represents the area under the curve (AUC) for each group. L: Intraperitoneal glucose tolerance test (1 g/kg). The inset represents the AUC for each group. Data are means ± SEM (n = 6–15 animals per group). One-way repeated ANOVA (B, K, and L) or one-way ANOVA (C, D, F–J) statistical analyses: *P < 0.05, **P < 0.01, and ***P < 0.001 for ERα−/−, ERαAF-1°, or ERαAF-2° vs. wt mice.
ERαAF-2 deficiency worsens the obese and insulin-resistant phenotype induced by HFD. Four-week-old ERα−/−, ERαAF-1°, and ERαAF-2° female mice and their wt littermates were fed with HFD for 3 months. A: Mice appearance at time they were killed. B: HFD-induced body weight gain. C: Daily food intake. D: Subcutaneous (SC), perigonadic (Pg), and mesenteric (Mes) adipose tissue distribution. E: Representative photomicrographs of perigonadic adipose tissue sections (hematoxylin-eosin staining; original magnification ×250). F: Adipocyte mean area in perigonadic deposits (µm2). G: Fasting plasma insulin levels (pg/mL). H: Fasting plasma leptin levels (ng/mL). I: Fasting plasma resistin levels (ng/mL). J: Fasting plasma adiponectin levels (pg/mL). K: Intraperitoneal insulin tolerance test (0.6 mU/kg). The inset represents the area under the curve (AUC) for each group. L: Intraperitoneal glucose tolerance test (1 g/kg). The inset represents the AUC for each group. Data are means ± SEM (n = 6–15 animals per group). One-way repeated ANOVA (B, K, and L) or one-way ANOVA (C, D, F–J) statistical analyses: *P < 0.05, **P < 0.01, and ***P < 0.001 for ERα−/−, ERαAF-1°, or ERαAF-2° vs. wt mice.
Moreover, fasting plasma insulin concentrations and insulin tolerance tests demonstrated that ERα−/− and ERαAF-2° female mice developed a severe insulin-resistant state under HFD (Fig. 2G and K). Plasma concentrations of leptin and resistin were also considerably increased in ERα−/− and ERαAF-2° mice as compared with wt and ERαAF-1° females, whereas no differences were observed between the different strains in plasma adiponectin levels (Fig. 2H–J). Plasma lipid profiles only showed a significant increase in total and HDL cholesterol levels in ERα−/− mice (Supplementary Table 2). Although fasting plasma glucose levels were higher in ERα−/− than in ERαAF-2° mice, these mouse models showed a similar profile of glucose intolerance when submitted to a glucose challenge (Fig. 2L). Noteworthy, no signs of insulin resistance were observed in ERαAF-1° mice since insulin and adipokine plasma concentrations, as well as their responses to insulin and to glucose challenge, were not different from those observed in wt mice (Fig. 2G–L).
Both ERαAF-1 and ERαAF-2 deficiencies affect plasma levels of sexual steroids.
Targeting ERα signaling affects the hypothalamic-pituitary-gonadal axis and the reproductive tract, in agreement with previous reports (7,15–17). Indeed, ERα−/− and ERαAF-2° female mice displayed a severe uterine hypoplasia, not related to the type of diet (Fig. 3A and B). Suggesting a different level of involvement of each activation function in the postpubertal development of the uterus, uterine hypoplasia was significant, but less pronounced, in ERαAF-1° female mice (Fig. 3A and B). Furthermore, we noticed that under HFD conditions, circulating levels of endogenous sex steroid hormones, E2 and testosterone, were significantly altered. As compared with wt mice, the greater increase in E2 and testosterone plasma concentrations was observed in ERα−/− female mice, followed by ERαAF-2° and then ERαAF-1° mice (Fig. 3C and D). Similar trends were observed in NCD-fed mice, as previously reported (data not shown). Thus, these data confirm that the present mouse models display alterations in endogenous sexual steroid levels, with various severities according to the type of mutation.
Either ERαAF-1 or ERαAF-2 deficiency alters uterine weight and sex steroid plasma levels. Wet uterus weight at sacrifice in wt and mutant mice fed with NCD (A) and HFD (B). C: Plasma 17β-estradiol concentration in HFD-fed wt and mutant mice. D: Plasma testosterone concentration in HFD-fed wt and mutant mice. Data are means ± SEM (n = 5–6 per group). One-way ANOVA statistical analysis: *P < 0.05, **P < 0.01, and ***P < 0.001 for ERα−/−, ERαAF-1°, or ERαAF-2° vs. wt mice.
Either ERαAF-1 or ERαAF-2 deficiency alters uterine weight and sex steroid plasma levels. Wet uterus weight at sacrifice in wt and mutant mice fed with NCD (A) and HFD (B). C: Plasma 17β-estradiol concentration in HFD-fed wt and mutant mice. D: Plasma testosterone concentration in HFD-fed wt and mutant mice. Data are means ± SEM (n = 5–6 per group). One-way ANOVA statistical analysis: *P < 0.05, **P < 0.01, and ***P < 0.001 for ERα−/−, ERαAF-1°, or ERαAF-2° vs. wt mice.
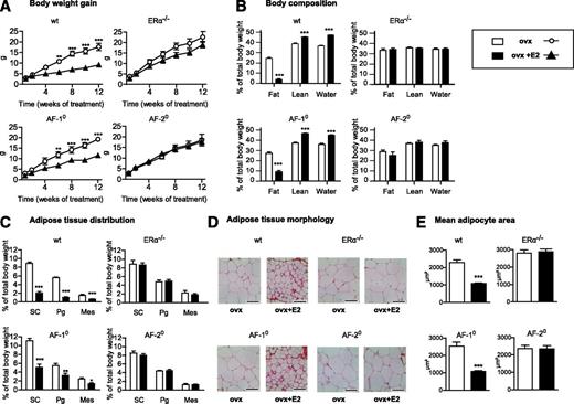
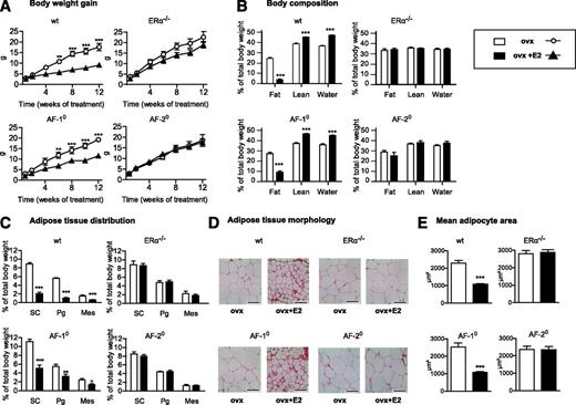
Prevention of HFD-induced adiposity by exogenous E2 is abolished in ERαAF-2° mice, but fully maintained in ERαAF-1° mice.
To standardize the exposure to estrogens and avoid interferences with endogenous sexual steroids, experiments were then carried out with HFD-fed ovariectomized female mice receiving a chronic subcutaneous administration of E2, which induces high physiological hormonal concentrations averaging 100 pg/mL (data not shown), as previously described (12,15,16). The treatment prevented uterine involution in wt mice, an effect that was totally abrogated in ERα−/− and ERαAF-2° mice and highly attenuated in ERαAF-1° females (Supplementary Fig. 4). E2 treatment exerted a strong preventative effect against HFD-induced body weight gain in wt mice. This protective effect was fully maintained in ERαAF-1° female mice but totally abolished in both ERα−/− and ERαAF-2° mice (Fig. 4A). Body composition analyses revealed that E2 administration was associated with considerable reduction in fat mass accumulation (both at subcutaneous and deep sites) in wt and ERαAF-1° mice, with a significant increase in lean mass and water content (Fig. 4B and C). In contrast, E2 administration did not influence body composition, as well as adipose tissue distribution and histology in ERα−/− and ERαAF-2° mice (Fig. 4B–E).
Exogenous estradiol prevents HFD-induced adiposity in ERαAF-1°, but not in ERαAF-2°, ovariectomized female mice. Four-week-old wt, ERα −/−, ERαAF-1°, and ERαAF-2° female mice were ovariectomized and received either 17β-estradiol (ovx+E2) or placebo (ovx) subcutaneous administration for a 3-month period and were concomitantly fed with HFD. A: Body weight gain during the treatment period. B: Body composition analysis (magnetic resonance technology). C: Subcutaneous (SC), perigonadic (Pg), and mesenteric (Mes) adipose tissue distribution. D: Representative photomicrograph of perigonadic adipose tissue sections (hematoxylin-eosin staining; original magnification ×250). E: Mean adipocyte area in perigonadic deposits (µm2). Data are means ± SEM (n = 5–13 animals per group). Student t test statistical analysis: *P < 0.05, **P < 0.01, and ***P < 0.001 for E2-treated vs. placebo-treated mice.
Exogenous estradiol prevents HFD-induced adiposity in ERαAF-1°, but not in ERαAF-2°, ovariectomized female mice. Four-week-old wt, ERα −/−, ERαAF-1°, and ERαAF-2° female mice were ovariectomized and received either 17β-estradiol (ovx+E2) or placebo (ovx) subcutaneous administration for a 3-month period and were concomitantly fed with HFD. A: Body weight gain during the treatment period. B: Body composition analysis (magnetic resonance technology). C: Subcutaneous (SC), perigonadic (Pg), and mesenteric (Mes) adipose tissue distribution. D: Representative photomicrograph of perigonadic adipose tissue sections (hematoxylin-eosin staining; original magnification ×250). E: Mean adipocyte area in perigonadic deposits (µm2). Data are means ± SEM (n = 5–13 animals per group). Student t test statistical analysis: *P < 0.05, **P < 0.01, and ***P < 0.001 for E2-treated vs. placebo-treated mice.
Daily food intakes were not affected by E2 along the follow-up period, regardless of the genotype (Supplementary Fig. 4). However, E2 raised the respiratory quotient (VCO2/VO2 ratio) in wt and ERαAF-1°, but not in ERα−/− or ERαAF-2°, ovariectomized mice (Fig. 5A and B). Accordingly, separate values of VCO2 and VO2, as well as energy expenditure measurements, were significantly influenced by E2 in wt and ERαAF-1°, but not in ERα−/− or ERαAF-2°, mice (Supplementary Fig. 5). Finally, as previously reported (20,21), E2 administration elicited a marked increase in the locomotor activity in wt and ERαAF-1° mice, mainly during the dark/active phase (night), but not in ERα−/− or ERαAF-2° mice (Fig. 5C).
Exogenous E2 enhances energy expenditure in ERαAF-1°, but not ERαAF-2°, ovariectomized female mice. Four-week-old wt, ERα −/−, ERαAF-1°, and ERαAF-2° female mice were ovariectomized, received either 17β-estradiol (ovx+E2) or placebo (ovx) subcutaneous administration for a 3-month period, and were concomitantly fed with HFD. A: Daily profile of respiratory quotient measured in metabolic chambers. B: Mean values of respiratory quotient in each group according to the day (light) and night (dark) periods. C: Total activity measured in metabolic chambers during the day (light) and night (dark) periods. Data are means ± SEM (n = 5–6 per group). Two-way ANOVA statistical analyses: *P < 0.05, **P < 0.01, and ***P < 0.001.
Exogenous E2 enhances energy expenditure in ERαAF-1°, but not ERαAF-2°, ovariectomized female mice. Four-week-old wt, ERα −/−, ERαAF-1°, and ERαAF-2° female mice were ovariectomized, received either 17β-estradiol (ovx+E2) or placebo (ovx) subcutaneous administration for a 3-month period, and were concomitantly fed with HFD. A: Daily profile of respiratory quotient measured in metabolic chambers. B: Mean values of respiratory quotient in each group according to the day (light) and night (dark) periods. C: Total activity measured in metabolic chambers during the day (light) and night (dark) periods. Data are means ± SEM (n = 5–6 per group). Two-way ANOVA statistical analyses: *P < 0.05, **P < 0.01, and ***P < 0.001.
Preservation of insulin sensitivity and glucose homeostasis by E2 depends on ERαAF-2, but not on ERαAF-1.
Besides the crucial role of ERαAF-2 to mediate the prevention of HFD-induced adiposity, we next determined the respective contribution of the two ERαAFs in the beneficial actions of E2 on insulin sensitivity and glucose tolerance. The demonstration that E2 treatment exerted a protective effect against HFD-induced insulin resistance was first evidenced by the decrease in fasting plasma insulin concentration in wt mice (Fig. 6A). This metabolic parameter was still favorably influenced by E2 in ERαAF-1° mice, but not in ERα−/− or ERαAF-2° mice (Fig. 6A). In contrast, we did not find any significant influence of E2 administration on fasting lipid profile and free fatty acid concentrations (Supplementary Table 3).
Prevention of HFD-induced insulin resistance and hyperglycemia by estradiol is abolished in ERαAF-2°, but fully maintained in ERαAF-1°, ovariectomized mice. Four-week-old wt, ERα −/−, ERαAF-1°, and ERαAF-2° female mice were ovariectomized, received either 17β-estradiol (ovx+E2) or placebo (ovx) subcutaneous administration for a 3-month period, and were concomitantly fed with HFD. A: Fasting plasma insulin levels (pg/mL). B: Glucose infusion rate (GIR) during hyperinsulinemic-euglycemic clamp procedure. C: Intraperitoneal glucose tolerance test (1 g/kg). The inset represents the area under the curve for each group. U.A., arbitrary unit. Data are means ± SEM (n = 6–16 animals per group). Student t test statistical analyses: **P < 0.01 and ***P < 0.001 for E2-treated vs. placebo-treated mice.
Prevention of HFD-induced insulin resistance and hyperglycemia by estradiol is abolished in ERαAF-2°, but fully maintained in ERαAF-1°, ovariectomized mice. Four-week-old wt, ERα −/−, ERαAF-1°, and ERαAF-2° female mice were ovariectomized, received either 17β-estradiol (ovx+E2) or placebo (ovx) subcutaneous administration for a 3-month period, and were concomitantly fed with HFD. A: Fasting plasma insulin levels (pg/mL). B: Glucose infusion rate (GIR) during hyperinsulinemic-euglycemic clamp procedure. C: Intraperitoneal glucose tolerance test (1 g/kg). The inset represents the area under the curve for each group. U.A., arbitrary unit. Data are means ± SEM (n = 6–16 animals per group). Student t test statistical analyses: **P < 0.01 and ***P < 0.001 for E2-treated vs. placebo-treated mice.
The effect of E2 on insulin sensitivity was then assessed during hyperinsulinemic-euglycemic clamps, which clearly demonstrated that E2 administration similarly improved whole insulin sensitivity in HFD-fed wt and ERαAF-1° mice, whereas this beneficial action was totally abolished in ERα−/− and ERαAF-2° mice (Fig. 6B). Finally, chronic E2 administration similarly preserved wt and ERαAF-1° mice from HFD-induced glucose intolerance, contrasting the severe hyperglycemia observed after glucose challenge in both placebo- and E2-treated ERα−/− and ERαAF-2° mice (Fig. 6C).
ERα-mediated gene regulation in insulin-sensitive tissues depends on ERαAF-2.
As the ERαAFs contribute to the effects of estrogens through the modulation of target gene transcription, we finally explored the expression profiles of genes that have been previously shown to be regulated by chronic exposure to estrogens in insulin-sensitive tissues (liver, adipose tissues, and skeletal muscles) (22–24). First, we considered several genes involved in the lipogenic pathway in the liver (Stat3, Srebp1C, Scd1, and Fas) and found that E2 significantly influenced their expression in wt and ERαAF-1° mice, but not in ERα−/− or ERαAF-2° mice (Fig. 7A). Next, genes (Fas, Acc1, Acc2, and Perilipin2) that contribute to lipogenesis and lipid storage in white adipose tissues were studied. In wt mice, E2 downregulates the abundance of these gene mRNAs. This E2-induced downregulation only reached a significant level for Acc1 and Perilipin2 in ERαAF-1° mice, but was totally abrogated in ERα−/− and ERαAF-2° mice (Fig. 7B). LPL gene expression was not influenced by E2, irrespective of the genotype (data not shown). Then, we examined several mRNAs encoding for proteins involved in skeletal muscle metabolism (Pgc1α, Pparα, Pparγ1, Pparγ2, Pdk4, and Ucp3) (Supplementary Fig. 6A). All genes were regulated by E2 in wt and, except Pparγ2, in ERαAF-1° mice, but this regulation was abolished in ERα−/− and ERαAF-2° mice (Supplementary Fig. 6A). E2 also significantly increases the expression of genes involved in brown adipose tissue metabolism (Pgc1α, Pparγ1, Pparγ2, and Ucp1) in wt mice. This enhancing effect was totally abrogated in ERα−/− and ERαAF-2° mice, whereas Pgc1α and Ucp1 expression remained increased by E2 in ERαAF-1° mice (Supplementary Fig. 6B).
Regulation of metabolic gene expression by estradiol is abrogated in peripheral tissues from ERαAF-2° mice. Four-week-old wt, ERα −/−, ERαAF-1°, and ERαAF-2° female mice were ovariectomized, received either 17β-estradiol (ovx+E2) or placebo (ovx) subcutaneous administration for a 3-month period, and were concomitantly fed with HFD. Quantification of mRNA levels (relative to Hprt), expressed in terms of fold change relative to wt ovx mice, from selected metabolic genes in the liver (A) and subcutaneous adipose tissue (B). Data are means ± SEM (n = 4–6 animals per group). Student t test statistical analyses: *P < 0.05, **P < 0.01, and ***P < 0.001 for E2-treated vs. placebo-treated mice.
Regulation of metabolic gene expression by estradiol is abrogated in peripheral tissues from ERαAF-2° mice. Four-week-old wt, ERα −/−, ERαAF-1°, and ERαAF-2° female mice were ovariectomized, received either 17β-estradiol (ovx+E2) or placebo (ovx) subcutaneous administration for a 3-month period, and were concomitantly fed with HFD. Quantification of mRNA levels (relative to Hprt), expressed in terms of fold change relative to wt ovx mice, from selected metabolic genes in the liver (A) and subcutaneous adipose tissue (B). Data are means ± SEM (n = 4–6 animals per group). Student t test statistical analyses: *P < 0.05, **P < 0.01, and ***P < 0.001 for E2-treated vs. placebo-treated mice.
Finally, we aimed to confirm the respective role of ERαAF-1 and ERαAF-2 in gene regulation at the cellular level, in response to short-term exposure to E2. Thus, hepatocytes and mature adipocytes were isolated from ovariectomized female mice and were cultured for 24 h in the presence of 10−8 mol/L E2 or vehicle. E2 significantly enhanced the Stat3 mRNA level in hepatocytes from wt and ERαAF-1° mice, but not in cells from ERα−/− or ERαAF-2° mice (Fig. 8A). The expression of two key genes of the lipogenic pathway in the liver (Srebp-1c and Scd1) was also only repressed in wt and ERαAF-1° hepatocytes (Fig. 8A). In contrast to in vivo treatment, the Fas mRNA level was significantly decreased by E2, but only in freshly isolated wt and ERαAF-1° hepatocytes (Fig. 8A). E2 exerted no influence on Acc-2 and Perilipin2 gene expression in primary adipocyte cultures (Fig. 8B). However, according to our in vivo data, E2 significantly downregulated Fas and Acc-1 mRNA levels in adipocytes from both wt and ERαAF-1° mice, but not in cells from ERα−/− or ERαAF-2° mice (Fig. 8B). These data provide further evidence that the regulation of crucial metabolic genes by E2 absolutely requires ERαAF-2 activation, whereas ERαAF-1 appears to be dispensable.
Regulation of gene expression in isolated hepatocytes and mature adipocytes requires ERαAF-2, but not ERαAF-1, activation. Cells were isolated from 10-week-old wt, ERα−/−, ERαAF-1°, and ERαAF-2° mice, previously ovariectomized at 4 weeks of age. These cells were cultured for 24 h with 17β-estradiol (10−8 mol/L) or vehicle (DMSO). A: Relative gene expression of Stat3, Srebp-1c, Scd1, and Fas in primary isolated hepatocytes. B: Relative gene expression of Fas, Acc-1, Acc-2, and perilipin in primary isolated mature adipocytes. Data are means ± SEM (n = 3–4 individual animals per group from three separate experiments). Student t test statistical analyses: *P < 0.05, **P < 0.01, and ***P < 0.001 for cells stimulated with E2 vs. vehicle.
Regulation of gene expression in isolated hepatocytes and mature adipocytes requires ERαAF-2, but not ERαAF-1, activation. Cells were isolated from 10-week-old wt, ERα−/−, ERαAF-1°, and ERαAF-2° mice, previously ovariectomized at 4 weeks of age. These cells were cultured for 24 h with 17β-estradiol (10−8 mol/L) or vehicle (DMSO). A: Relative gene expression of Stat3, Srebp-1c, Scd1, and Fas in primary isolated hepatocytes. B: Relative gene expression of Fas, Acc-1, Acc-2, and perilipin in primary isolated mature adipocytes. Data are means ± SEM (n = 3–4 individual animals per group from three separate experiments). Student t test statistical analyses: *P < 0.05, **P < 0.01, and ***P < 0.001 for cells stimulated with E2 vs. vehicle.
DISCUSSION
Although strong clinical and experimental evidence supports a pivotal role for ERα in the regulation of metabolism (i.e., energy balance, adipose tissue distribution, insulin sensitivity, and glucose homeostasis), the molecular mechanisms involved in these beneficial actions remain largely unknown (25,26). The current study demonstrates that the activation of ERαAF-2 is absolutely required to mediate the protective actions of estrogens against adiposity, insulin resistance, and hyperglycemia.
Indeed, we first confirmed that both female and male ERα−/− mice spontaneously develop global adiposity, insulin resistance, and glucose intolerance, as previously reported (10,11), and demonstrated that ERαAF-2 deficiency results in a very close obese and dysmetabolic phenotype. In contrast, either on NCD or HFD, the body composition and glucose homeostasis showed no significant differences between ERαAF-1° and wt mice, except for the glycemic peak at 30 min in response to glucose challenge in NCD-fed intact ERαAF-1° female mice. We report that ERα deficiency, but also ERαAF-1– or ERαAF-2–specific targeting, alters plasma concentrations of endogenous sexual steroids under HFD, as previously reported under chow diet (17). This confirms that both ERαAFs are involved in the negative feedback of estrogens. Since increased levels of E2 and testosterone are more pronounced in ERα−/− and ERαAF-2° than in ERαAF-1° females, we considered the hypothesis that this complex endocrine profile could have contributed to the dysmetabolic phenotype. However, after suppression of endogenous hormones by ovariectomy, the administration of exogenous E2 highly prevented adiposity and insulin resistance in wt and ERαAF-1° mice, whereas this protective effect was totally abrogated in ERα−/−, as in ERαAF-2°, mice, definitely demonstrating the crucial role of this latter AF in the metabolic actions of estrogens.
It is now recognized that the beneficial actions of estrogens on energy balance, insulin sensitivity, and glucose homeostasis result from their combined effects on numerous ER-expressing tissues (25,26). For instance, new important insights on the action of estrogens on the central nervous system have been provided in the last years, demonstrating that hypothalamic ERα plays an essential role in the control of energy balance and glucose homeostasis (21,27–29). Altogether, the data indicate that the obese and dysmetabolic phenotype induced by the disruption of ERα signaling results from decreased energy expenditure rather than from increased food intake (20,21,27,28). Although most of these previous studies reported an anorexic action of estrogens, in our experiments neither endogenous nor exogenous estrogens influenced food intake, irrespective of both genotype and type of diet. In contrast and in perfect agreement with previous reports, E2 administration significantly promotes physical activity and thereby enhanced energy expenditure. Interestingly, this effect was totally abolished in ERαAF-2° mice but fully maintained in ERαAF-1° mice, suggesting that ERαAF-1 activation is dispensable for recruiting the central action of estrogens involved in the control of energy expenditure.
Estrogens are also recognized to exert specific influences on peripheral tissues involved in the maintenance of insulin sensitivity (22,23,29–31). Particularly, estrogens regulate energy balance in adipose tissue, acting on both lipogenesis and lipolysis processes to prevent adipocyte hypertrophy (22,32). Like ERα−/− mice, ERαAF-2° mice are characterized by severe adipocyte hypertrophy, whereas either endogenous or exogenous estrogens protect ERαAF-1° mice, in accordance with the E2-mediated downregulation of lipogenesis genes in this latter mutant strain. We previously demonstrated that E2 administration significantly enhances insulin-mediated glucose utilization by both adipose tissues and skeletal muscles in HFD-fed ovariectomized mice (12). In addition, specific deletion of hepatic ERα was recently shown to induce severe steatosis and insulin resistance in the liver, resulting in a significant alteration of whole-body insulin sensitivity, without any influence on body weight and adiposity (33). The total abolition of estrogen-protective effects on adiposity, whole-body insulin sensitivity, and glucose tolerance in ERαAF-2° mice suggests that the crucial role of ERαAF-2 also applies to these peripheral tissues, contrasting with the dispensable role of ERαAF-1 on the same targets. Interestingly, since ERα activation by estrogens has been recognized to enhance glucose-stimulated insulin biosynthesis and to promote β-cell survival (34), future studies should also investigate the role of the respective ERαAFs on the endocrine pancreas.
Our data indicate that the influence of estrogens on the expression of some crucial metabolic genes in vivo relies on ERαAF-2 activation. Indeed, we considered metabolic genes previously shown to be regulated by estrogens in adipose tissues, skeletal muscle, and the liver (22–24) and found that the regulation of most of them by E2 absolutely required ERαAF-2, but not ERαAF-1. Only Pparγ2 expression in skeletal muscle, Fas expression in the liver and adipose tissue, and Pparγ1 and Pparγ2 in brown adipose tissue were not significantly influenced by the hormone in ERαAF-1° mice. Importantly, in vitro gene regulation by E2 in hepatocytes and mature adipocytes freshly isolated from ovariectomized mice led to similar conclusions, demonstrating at the cellular level the dispensable role of ERαAF-1. Experimental settings, including the fasting state of animals at sacrifice, timing of E2 administration (short-term versus chronic), and potential cellular interactions in vivo, could have contributed to the opposite regulation of Fas gene expression in hepatocytes during in vivo and in vitro experiments, and to the lack of E2 effect on Acc2 and Perilipin2 mRNAs in adipocyte cultures.
So far, the respective roles of each ERαAF have been explored mainly in cultured cell lines, and these in vitro studies revealed that the impact of ERαAF-1 and ERαAF-2 on ligand-induced transcriptional activity of ERα varied in a cellular type– and cell differentiation stage–dependent manner (35–38). These cell-specific variations mainly depend on cofactor expression and posttranslational modifications. Besides, several studies suggested ERαAF-1 and ERαAF-2 synergism for the recruitment of different cofactors (39–43). However, although minor contribution of ERαAF-1 cannot be excluded in the beneficial effects of E2 on body composition, insulin sensitivity, and glucose homeostasis, the full preventative effect observed in ERαAF-1° mice clearly demonstrates that ERαAF-1 activation is dispensable for mediating these protective effects of estrogens.
Our results suggest that estrogen metabolic actions mainly result from their direct regulatory effects on gene expression, but the contribution of nongenomic actions, also called membrane-initiated steroid signaling (MISS), remains to be addressed (21). These effects are mediated by a pool of intracellular receptors localized at the plasma membrane in caveolae rafts and have been mainly described in cultured cells in vitro (44,45). In vivo, a significant increase in body weight and visceral fat was reported in a transgenic mouse model that only expresses a functional E domain of ERα at the plasma membrane (MOER), leading to the conclusion that the control of body composition by estrogens requires nuclear ERα signaling (46). Furthermore, the lack of E2 effect in our ERαAF-2° mice probably indicates that MISS effects are not sufficient to mediate E2 metabolic protective actions. Indeed, these MISS effects appear to be, at least in part, preserved in these mutant mice since we recently showed that E2-induced reendothelialization, the unique MISS effect of estrogens described in vivo to date (47), is totally preserved in ERαAF-2° mice (16). It is also tempting to speculate that the persistence of MISS effects in ERαAF-2° mice could contribute to a partial negative feedback of estrogens on the hypothalamus/pituitary structures. However, the development of new appropriate mouse models is now required to definitely address the role of MISS effects in ERα-mediated metabolic protection.
We, and others, previously showed that the protective effects of estrogens on arteries (15,16) and bone (17) are essentially ERαAF1 independent and ERαAF-2 dependent. From our present results, it also appears to hold true with the beneficial actions of estrogens on energy balance, body composition, insulin resistance, and glucose homeostasis. Of major importance, this is in striking contrast with their influence on the reproductive tract, where both ERαAF-1 and ERαAF-2 are clearly involved in uterine hypertrophy (15–17). Furthermore, in a newly generated ERαAF2-mutated ERα knock-in (AF2ERKI) mouse model, Arao et al. (48) demonstrated that ERαAF-2 activation is absolutely required for endometrial proliferation. We recently confirmed this observation in ERαAF-2° mice and found that ERαAF-1 deficiency also abolished E2-induced endometrial proliferation (49). Interestingly, in vitro studies also demonstrated that a full ERαAF1 activity is absolutely required for the E2-dependent proliferation of cultured MCF-7 (38,50). Altogether, these data thus provide a molecular proof of concept of the ability to uncouple ERα-mediated protective actions of estrogens from their potentially deleterious effects on reproductive target organs.
In conclusion, the current study reinforces the hypothesis that a selective modulation of ERαAF-2, with minimal activation of ERαAF-1, would retain many protective effects of E2 not only on arteries and bone, but also on glucose metabolism, and would not elicit the deleterious proliferative effect on uterus and breast. The identification of the respective role of ERα subfunctions in vivo would therefore represent a crucial step toward the development of an optimized therapeutic approach to overcome the rising risk of abdominal obesity, metabolic syndrome, and type 2 diabetes in postmenopausal women.
See accompanying commentary, p. 3996.
ACKNOWLEDGMENTS
This work was supported by INSERM, Université Toulouse III, Faculté de Médecine Toulouse-Rangueil, and P.G. is supported by a grant (Contrat Interface) from INSERM.
This work was also supported by a grant from Sanofi France. No other potential conflicts of interest relevant to this article were reported.
S.H. and E.R. researched and analyzed the data and wrote the manuscript. A.F. contributed to the experiments and discussed the data. A.W. and P.L. performed clamp studies and hormone measurements, respectively. R.B., A.K., P.C., and J.-F.A. contributed to discussion and reviewed and edited the manuscript. P.G. designed the experiments, supervised experiments and data analysis, and reviewed and edited the manuscript. S.H., E.R., and P.G. are the guarantors of this work and, as such, had full access to all the data in the study and take responsibility for the integrity of the data and the accuracy of the data analysis.
The authors thank F. Lenfant and C. Fontaine (INSERM U1048) for helpful discussion and manuscript revision. The authors also thank M.J. Fouque, F. Boudou, and J.C. Albouys (INSERM U1048) for their excellent technical support. The authors thank J.J. Maoret and F. Martins (GeT-TQ Genopole Facility, Toulouse, France) for their contribution to quantitative RT-PCR experiments, and A. Desquesnes (Plateforme d’Expérimentation Fonctionnelle, Toulouse, France) for her skillful assistance.








