GLP-1 and incretin mimetics, such as exenatide, have been shown to attenuate hepatocyte steatosis in vivo and in vitro, but the specific underlying mechanism is unclear. SIRT1, an NAD+-dependent protein deacetylase, has been considered as a crucial regulator in hepatic lipid homeostasis by accumulated studies. Here, we speculate that SIRT1 might mediate the effect of the GLP-1 receptor agonist exenatide (exendin-4) on ameliorating hepatic steatosis. After 8 weeks of exenatide treatment in male SIRT1+/− mice challenged with a high-fat diet and their wild-type (WT) littermates, we found that lipid deposition and inflammation in the liver, which were improved dramatically in the WT group, diminished in SIRT1+/− mice. In addition, the protein expression of SIRT1 and phosphorylated AMPK was upregulated, whereas lipogenic-related protein, including SREBP-1c and PNPLA3, was downregulated in the WT group after exenatide treatment. However, none of these changes were observed in SIRT1+/− mice. In HepG2 cells, exendin-4–reversed lipid deposition induced by palmitate was hampered when SIRT1 was silenced by SIRT1 RNA interference. Our data demonstrate that SIRT1 mediates the effect of exenatide on ameliorating hepatic steatosis, suggesting the GLP-1 receptor agonist could serve as a potential drug for nonalcoholic fatty liver disease (NAFLD), especially in type 2 diabetes combined with NAFLD, and SIRT1 could be a therapeutic target of NAFLD.
Introduction
Nonalcoholic fatty liver disease (NAFLD) is a burgeoning health problem that begins with the aberrant accumulation of triglyceride in the liver. It includes isolated fatty liver and nonalcoholic steatohepatitis (NASH), the latter of which can progress to cirrhosis and liver cancer in some individuals (1). In addition, NAFLD is mostly common in obesity and metabolic syndrome, both of which are strongly associated with insulin resistance. The most challenging problem is that no drug therapy has been approved for NAFLD so far (2).
GLP-1, an incretin hormone, is a gut-derived peptide secreted by intestinal L cells after a meal. It has pleiotropic functions in mammals to promote insulin secretion of pancreatic β-cells, suppress inappropriate glucagon secretion, slow gastric emptying, and induce insulin-mediated glucose uptake (3). As a new kind of antidiabetes drug, incretin mimetics, such as exenatide (exendin-4), increasing amounts of evidence have proved that they effectively improve lipid deposition in the liver (4–6). However, the specific underlying mechanism is little known. That the GLP-1 receptor is present on human hepatocytes and has a direct role in decreasing hepatic steatosis in vitro has been reported (5). A recent study found that exendin-4 could reduce inflammation in the liver by inhibiting macrophage recruitment and activation (7). Nevertheless, the exact mechanism of the signaling pathway of GLP-1 and its mimetics on improving hepatic steatosis is not fully understood.
SIRT1, mammalian sirtuin 1, is a kind of NAD+-dependent protein deacetylase and is an important regulator of energy homeostasis in response to nutrient availability (8,9). We previously found that loss of SIRT1 leads to more serious liver steatosis in SIRT1+/− mice compared with wild-type (WT) mice after high-fat diet (HFD) induction (10). Another study also showed that hepatocyte-specific deletion of SIRT1 alters fatty acid metabolism and results in hepatic steatosis and inflammation (11). However, hepatic overexpression of SIRT1 in mice attenuates endoplasmic reticulum stress and insulin resistance in the liver (12). Activating the SIRT1 signaling program by resveratrol or SRT1720 relieves fatty liver, with reduced lipid synthesis and an increased rate of fatty acid oxidation (13,14). A recent study reported that SIRT1 mediated the activation of FGF21, which could prevent liver steatosis caused by fasting (15). Another study demonstrated that hepatic deletion of SIRT1 promoted steatosis and inflammation in response to an ethanol challenge via lipin-1, a transcriptional regulator of lipid metabolism (16). All of the above indicate that SIRT1 is vital in the lipid homeostasis of the liver.
Because SIRT1 plays such an essential role in the lipid metabolism of the liver, whether the amelioration of hepatic steatosis by the GLP-1 receptor agonist exenatide is mediated by SIRT1 remains to be investigated. Here, we presume that exenatide improves liver steatosis via the SIRT1 pathway. In our study, SIRT1+/− mice and their WT littermates were challenged with an HFD, followed by exenatide treatment. We found that GLP-1 receptor agonist treatment could reverse liver steatosis in WT mice but not in SIRT1+/− mice, which indicates that loss of SIRT1 significantly impairs the effect of the GLP-1 receptor agonist. These results, for the first time to our knowledge, point out that SIRT1 is indispensable in mediating the effect of the GLP-1 receptor agonist exenatide on ameliorating hepatic steatosis.
Research Design and Methods
Animals and Diets
SIRT1+/− mice in C57BL/6J gene background were a gift from Prof. Jianping Ye from Pennington Biomedical Research Center, Louisiana State University (10). C57BL/6J breeders (7–8 weeks old) were purchased from the Model Animal Research Center of Nanjing University, Nanjing, China. Male SIRT1+/− mice and their WT littermates were used in the study. The mice were maintained at 22 ± 2°C and 50 ± 5% relative humidity with a 12-h light/dark cycle. All mice had ad libitum access to rodent chow diet (5% fat wt/wt; Guangdong Medical Laboratory Animal Center) and water. The HFD (D12492; Research Diets), which contains 60% calories from fat, was used to induce obesity and fatty liver. After 12 weeks of the chow diet or the HFD challenge, mice were divided randomly into the following five groups: WT + chow diet, WT + HFD + saline, WT + HFD + exenatide, SIRT1+/−+ HFD + saline, and SIRT1+/−+ HFD + exenatide. Mice were treated with a daily intraperitoneal injection of exenatide (24 nmol/kg; Eli Lilly and Company, Indianapolis, IN) or normal saline control for 8 weeks. Food intake and body weight were monitored once every 2 weeks during this period. By the end of the 20th week, all the animals were fasted for 8 h, anesthetized with ether, and then killed for blood and tissue collection. All experiments were approved by the Sun Yat-Sen University Animal Ethics Committees.
Cell Culture and Treatments
HepG2 human hepatoma cells obtained from the American Type Culture Collection were cultured in minimum essential medium containing 10% (vol/vol) FBS, 2 mmol/L l-glutamine, 1 mmol/L sodium pyruvate, 100 units/mL penicillin, and 100 mg/mL streptomycin at 37°C in a humidified atmosphere containing 5% CO2. Cells were grown to 70% confluence and incubated in serum-free medium for 4 h before treatments. To knock down SIRT1 in HepG2 cells, cells were transfected with a lentivirus vector expressing SIRT1 short hairpin (sh)RNA sequence and the control vector as scramble (Genechem, Shanghai, China). HepG2 cells were treated with palmitate (#P9767; Sigma-Aldrich) and exendin-4 (#E7144; Sigma-Aldrich) or resveratrol (#R5010; Sigma-Aldrich), if indicated. Cell lysates were collected for Western blot analysis.
Intraperitoneal Glucose Tolerance Test and Insulin Tolerance Test
For the intraperitoneal glucose tolerance test (IPGTT), mice were fasted overnight and administered with glucose (2.5 g/kg wt i.p.) the next morning. The intraperitoneal insulin tolerance test (IPITT) was conducted by an injection of insulin (0.75 units/kg wt i.p., Novolin R; Novo Nordisk) after 4 h fasting, as previously described. Tail vein blood glucose was measured at 0, 30, 60, and 120 min with the Optium Xceed glucometer (Abbott Diabetes Care, Inc., Alameda, CA) in IPGTT and IPITT.
Quantitative Real-Time PCR
Tissues were collected, kept in liquid nitrogen, and stored at −80°C. Total RNA was extracted from the liver using TRIzol reagent (Invitrogen, Shanghai, China). RNA was reverse transcribed to cDNA using the Prime Script RT Reagent Kit (Takara Bio, Shiga, Japan). The primers (Applied Biosystems, Foster City, CA) included F4/80 (Mm00802530_m1), tumor necrosis factor (TNF)-α (Mm00443258_m1), and monocyte chemoattractant protein (MCP)-1 (Mm00441242_m1). The quantitative real-time PCR was conducted with the LightCycler 480II Real-Time PCR System (Roche Diagnostics, Mannheim, Germany).
Western Blot
Livers were rinsed with ice-cold PBS and stored at −80°C until Western blot analysis. Liver tissues were homogenized in the whole cell lysis buffer. Antibodies included these against SIRT1 (#2496; Cell Signaling Technology, Danvers, MA), phosphorylated (p)-AMPK (Thr1724, #2535; Cell Signaling Technology), total-AMPK (#2603; Cell Signaling Technology), p-acetyl-CoA carboxylase ([ACC] #3661; Cell Signaling Technology), ACC (#3676; Cell Signaling Technology), PNPLA3 (ab81874; Abcam, Cambridge, U.K.), SREBP-1 (#9874; Cell Signaling Technology), SREBP-1 (sc-367; Santa Cruz Biotechnology, Inc., Dallas, TX), and p-SREBP-1c (#9874; Cell Signaling Technology). β-Actin (#4970; Cell Signaling Technology) served as a loading control. The membranes were incubated with secondary antibodies (1:10,000, DyLight 800; Thermo Fisher Scientific, Waltham, MA) at room temperature for 1 h. The membranes were imaged with the Odyssey Infrared Imaging System (LI-COR Biosciences, Lincoln, NE). Band intensities were quantified by densitometry.
Liver Lipids Test
Liver tissues were homogenized in PBS (1 g/20 mL). The lipids were extracted from the liver tissue lysates using a chloroform/methanol (2:1) mixture (17). Triglyceride and glycerol were determined using the Serum Triglyceride Determination Kit (TR0100; Sigma-Aldrich). Cholesterol was determined with Cholesterol Reagent 80015 (Biovison, Milpitas, CA) according to the instructions by the manufacturer.
Hematoxylin and Eosin Staining
Fresh liver tissues were collected and fixed in 4% neutral buffered formalin solution (HT50-1-2; Sigma-Aldrich). The tissue slides were obtained through serial cross-section cutting at 6–8 μm thickness and processed with a standard procedure of hematoxylin and eosin staining.
Oil Red O Staining
Accumulation of triglyceride content in the liver and in the treated HepG2 cells was visualized by Oil Red O (Sigma-Aldrich) staining, as previously described (18). The lipids accumulation was photographed with a BX51WI microscope (Olympus, Tokyo, Japan).
Immunohistochemistry Staining
Fresh liver tissues were fixed in neutral buffered formalin, dehydrated, and embedded in paraffin. Thin tissue slides (3–5 μm) were deparaffinized, blocked, and incubated overnight at 4°C with antibody of mouse anti-rat F4/80 (sc-71087; Santa Cruz Biotechnology, Inc.). The immunoreactions were revealed using OneStep Polymer HRP anti-mouse/rat/rabbit Detection System (GTX83398; GeneTex, Inc., Irvine, CA) and using DAB as chromogen. Photomicrographs were taken under a DM 2500B microscope (Leica Microsystems, Wetzlar, Germany) with original magnification ×20 and ×40.
Statistical Analysis
The data are presented as the mean ± SEM from multiple samples (n = 5–12 for each group in the animal study). All of the in vitro experiments were replicated at least three times. The two-tailed, unpaired Student t test was used in the statistical analysis, with significance at P ≤ 0.05.
Results
The Effect of Exenatide on Reducing Body Weight and Maintaining Glucose Homeostasis Is Attenuated in SIRT1+/− Mice
First, SIRT1+/− mice and their littermate WT mice were induced with the HFD for 12 weeks and then treated with exenatide or saline as normal control for another 8 weeks. Body weight of WT mice on the HFD challenge was significantly higher than the body weight of mice fed the chow diet from 8 to 12 weeks. From 10 to 12 weeks, SIRT1+/− mice became statistically heavier than WT mice fed the HFD (Fig. 1A). No significant difference was observed in food intake (kcal/kg/h) between WT and SIRT1+/− mice fed the HFD (Fig. 1B).
The effect of exenatide on reducing body weight and maintaining glucose homeostasis is attenuated in SIRT1+/− mice. A: Body weight during HFD feeding detected every 2 weeks. *P < 0.05 WT+HFD vs. WT+chow; #P < 0.05 SHK+HFD vs. WT+HFD. B: Average food intake during HFD feeding before exenatide treatment. C: Body weight during exenatide treatment detected every 2 weeks. D: Average food intake during exenatide treatment. E: IPGTT after exenatide treatment and area under the curve. F: IPITT after exenatide treatment and area under the curve. For C, E, and F, *P < 0.05 WT+HFD vs. WT+chow; #P < 0.05 SHK+HFD vs. WT+HFD; §P < 0.05 WT+HFD+Exe vs. WT+HFD; †P < 0.05 SHK+HFD+Exe vs. WT+HFD+Exe. Data are expressed as mean ± SEM (n = 5–12). Exe, exenatide; SHK, SIRT1 heterozygous knockout mice.
The effect of exenatide on reducing body weight and maintaining glucose homeostasis is attenuated in SIRT1+/− mice. A: Body weight during HFD feeding detected every 2 weeks. *P < 0.05 WT+HFD vs. WT+chow; #P < 0.05 SHK+HFD vs. WT+HFD. B: Average food intake during HFD feeding before exenatide treatment. C: Body weight during exenatide treatment detected every 2 weeks. D: Average food intake during exenatide treatment. E: IPGTT after exenatide treatment and area under the curve. F: IPITT after exenatide treatment and area under the curve. For C, E, and F, *P < 0.05 WT+HFD vs. WT+chow; #P < 0.05 SHK+HFD vs. WT+HFD; §P < 0.05 WT+HFD+Exe vs. WT+HFD; †P < 0.05 SHK+HFD+Exe vs. WT+HFD+Exe. Data are expressed as mean ± SEM (n = 5–12). Exe, exenatide; SHK, SIRT1 heterozygous knockout mice.
After 4 weeks of exenatide administration, WT mice began to show a significant reduction of body weight compared with the saline control, which lasted until the end of the intervention period. However, this body weight–reducing effect diminished in SIRT1+/− mice, reflected by no significant difference observed between exenatide-treated mice and control mice (Fig. 1C). Food intake declined slightly after exenatide treatment in the WT and SIRT1+/− groups, yet still remained statistically comparable among all groups (Fig. 1D).
The IPGTT and IPITT were conducted after 8 weeks of exenatide administration. The fasting blood glucose (FBG) level of the HFD-challenged WT mice was higher than the level of those fed the chow diet and showed a significant reduction after exenatide treatment. SIRT1+/− mice had higher FBG compared with WT mice fed the HFD, and this difference was sustained after exenatide treatment in the two groups. However, the FBG level of SIRT1+/− mice did not show any statistical difference with or without exenatide treatment (Fig. 1E). After administration of glucose, all trends above were maintained or even stronger at 30 and 60 min (Fig. 1E). The area under the curve also revealed significantly improved glucose tolerance in WT mice after exenatide treatment. However, the impaired glucose tolerance of SIRT1+/− mice fed the HFD was not improved as much as that in the WT mice after exenatide treatment (Fig. 1E). During the IPITT test, administration of insulin led to a significant decrease of blood glucose levels in WT mice after the exenatide treatment but not in SIRT1+/− mice (Fig. 1F). The area under the curve showed statistically improved insulin sensitivity in WT mice after the exenatide treatment. However, no statistical improvement of insulin sensitivity was observed in SIRT1+/− mice fed the HFD after exenatide treatment (Fig. 1F).
All of the above results indicate that the effect of exenatide on reducing body weight and maintaining glucose homeostasis is attenuated in SIRT1+/− mice.
Exenatide-Improved Liver Weight, FBG, and Lipid Profile Are Weakened in SIRT1+/− Mice
After all of the treatments, we collected and weighed the livers, detected FBG and fasting insulin levels, and tested the lipids profile in these mice. As expected, the liver weight in WT mice fed the HFD was dramatically decreased after exenatide treatment compared with the saline control. However, this effect was weakened in SIRT1+/− mice. The same trend was observed in FBG change. The fasting insulin level did not show a significant difference among these groups due to the big variation within groups (Table 1).
Exenatide-improved liver weight, FBG, and lipid profile are weakened in SIRT1+/− mice
| Assay . | WT+chow . | WT+HFD . | SHK+HFD . | WT+HFD+Exe . | SHK+HFD+Exe . |
|---|---|---|---|---|---|
| Liver weight (g) | 1.16 ± 0.06 | 1.26 ± 0.06* | 1.36 ± 0.07# | 0.98 ± 0.05§ | 1.21 ± 0.06† |
| FBG (mmol/L) | 7.60 ± 0.38 | 11.55 ± 0.58* | 12.19 ± 0.61# | 10.10 ± 0.51§ | 11.51 ± 0.58† |
| Insulin (pg/mL) | 2,747.43 ± 393.71 | 2,379.88 ± 763.22 | 2,663.23 ± 859.33 | 2,173.86 ± 976.46 | 1,351.72 ± 602.80 |
| Serum | |||||
| Triglyceride (mg/dL) | 12.94 ± 0.65 | 20.82 ± 1.04* | 28.86 ± 1.45# | 13.10 ± 0.67§ | 28.40 ± 1.53† |
| Glycerol (mg/dL) | 8.58 ± 0.43 | 14.79 ± 0.80* | 21.96 ± 1.09# | 10.52 ± 0.53§ | 21.10 ± 1.10† |
| Cholesterol (mg/dL) | 157.23 ± 7.82 | 199.39 ± 9.97* | 218.30 ± 10.92# | 181.11 ± 9.06§ | 218.78 ± 10.88† |
| Assay . | WT+chow . | WT+HFD . | SHK+HFD . | WT+HFD+Exe . | SHK+HFD+Exe . |
|---|---|---|---|---|---|
| Liver weight (g) | 1.16 ± 0.06 | 1.26 ± 0.06* | 1.36 ± 0.07# | 0.98 ± 0.05§ | 1.21 ± 0.06† |
| FBG (mmol/L) | 7.60 ± 0.38 | 11.55 ± 0.58* | 12.19 ± 0.61# | 10.10 ± 0.51§ | 11.51 ± 0.58† |
| Insulin (pg/mL) | 2,747.43 ± 393.71 | 2,379.88 ± 763.22 | 2,663.23 ± 859.33 | 2,173.86 ± 976.46 | 1,351.72 ± 602.80 |
| Serum | |||||
| Triglyceride (mg/dL) | 12.94 ± 0.65 | 20.82 ± 1.04* | 28.86 ± 1.45# | 13.10 ± 0.67§ | 28.40 ± 1.53† |
| Glycerol (mg/dL) | 8.58 ± 0.43 | 14.79 ± 0.80* | 21.96 ± 1.09# | 10.52 ± 0.53§ | 21.10 ± 1.10† |
| Cholesterol (mg/dL) | 157.23 ± 7.82 | 199.39 ± 9.97* | 218.30 ± 10.92# | 181.11 ± 9.06§ | 218.78 ± 10.88† |
Exe, exenatide; SHK, SIRT1 heterozygous knockout mice.
After 12 weeks of HFD induction and 8 weeks of exenatide treatment, mice were fasted overnight and tail vein blood glucose concentrations were measured the next morning. The mice were anesthetized before being killed. Blood was collected first, and then livers were collected and weighed. Serum levels of insulin, triglyceride, glycerol, and cholesterol were determined. Values are mean ± SEM (n = 5–12).
*P < 0.05 WT+HFD vs. WT+chow.
#P < 0.05 SHK+HFD vs. WT+HFD.
§P < 0.05 WT+HFD+Exe vs. WT+HFD.
†P < 0.05 SHK+HFD+Exe vs. WT+HFD+Exe.
Next, the lipids profile, including triglyceride, glycerol, and total cholesterol, in serum were tested. Exenatide treatment decreased the triglyceride, glycerol, and total cholesterol level by 37%, 29%, and 9% in HFD-induced WT mice compared with the saline control, respectively (Table 1). SIRT1+/− mice had significantly higher serum lipids levels than WT mice fed the HFD, and this difference was sustained after exenatide treatment in the two groups (Table 1). However, no statistical changes were observed in SIRT1+/− mice regardless of exenatide treatment (Table 1).
Exenatide-Ameliorated Liver Steatosis Disappears in SIRT1+/− Mice
Although a recent study showed a GLP-1 receptor agonist could relieve hepatic steatosis by upregulation of SIRT1 in C57BL/6J mice (19), whether exenatide-induced hepatic steatosis attenuation is directly mediated by SIRT1 is still unclear. To test this possibility, we examined the morphology, histology, and lipids content of the livers in SIRT1+/− mice and their littermate WT mice, with or without exenatide treatment. Photographs showed the livers exhibited bigger size and white coloring in SIRT1+/− mice irrespective of exenatide treatment (Fig. 2A). Hematoxylin and eosin staining and Oil Red O staining both showed a significant increase of lipid droplets in hepatocytes of SIRT1+/− mice compared with WT mice fed the HFD (Fig. 2B, original magnification ×40). The white coloring and lipid droplets in hepatocytes were dramatically improved in HFD-induced WT mice after exenatide treatment compared with the saline control; however, all of these effects disappeared in SIRT1+/− mice (Fig. 2A and B). Consistently, triglyceride, glycerol, and total cholesterol contents in the livers were decreased by 38%, 29%, and 13% in HFD-induced WT mice with exenatide compared with the saline control, respectively. But no change was observed in lipid contents in HFD-induced SIRT1+/− mice after exenatide treatment (Fig. 2C–E).
Exenatide-ameliorated liver steatosis disappears in SIRT1+/− mice. A: General photographs show liver size. B: Liver sections with hematoxylin and eosin (H&E) staining (top row) and Oil Red O staining (bottom row). Photomicrographs were taken using a microscope with original magnification ×40. Hepatic triglyceride (C), glycerol (D), and cholesterol (E) contents were determined. Data are expressed as mean ± SEM (n = 5–12). *P < 0.05 WT+HFD vs. WT+chow; #P < 0.05 SHK+HFD vs. WT+HFD; §P < 0.05 WT+HFD+Exe vs. WT+HFD; †P < 0.05 SHK+HFD+Exe vs. WT+HFD+Exe. Exe, exenatide; SHK, SIRT1 heterozygous knockout mice.
Exenatide-ameliorated liver steatosis disappears in SIRT1+/− mice. A: General photographs show liver size. B: Liver sections with hematoxylin and eosin (H&E) staining (top row) and Oil Red O staining (bottom row). Photomicrographs were taken using a microscope with original magnification ×40. Hepatic triglyceride (C), glycerol (D), and cholesterol (E) contents were determined. Data are expressed as mean ± SEM (n = 5–12). *P < 0.05 WT+HFD vs. WT+chow; #P < 0.05 SHK+HFD vs. WT+HFD; §P < 0.05 WT+HFD+Exe vs. WT+HFD; †P < 0.05 SHK+HFD+Exe vs. WT+HFD+Exe. Exe, exenatide; SHK, SIRT1 heterozygous knockout mice.
SIRT1 Is Required by Exenatide to Alleviate Inflammation in the Liver
As we know, activation of inflammatory processes was considered to be a consequence of fatty acids accumulation in liver (20). Our previous research showed that inflammatory genes expression was enhanced in the livers of mice fed the HFD, indicated by F4/80 and TNF-α gene expression (10). Here, the results demonstrated that exenatide could reduce inflammatory gene expression, including TNF-α, F4/80, and MCP-1, in the livers of HFD-induced WT mice. However, no obvious change was observed in the expression of those genes in SIRT1+/− mice, with or without exenatide treatment (Fig. 3A–C). Macrophage infiltration was also determined using F4/80 protein expression in the liver. Immunohistochemical staining of F4/80 suggested that the F4/80 protein was remarkably reduced in the livers of WT mice after exenatide treatment compared with saline control mice, but not in SIRT1+/− mice (Fig. 3D). The data suggest that exenatide SIRT1 is required by exenatide to relieve inflammation in liver.
SIRT1 is required by exenatide to relieve inflammation in liver. Relative mRNA expression is shown for TNF-α (A), F4/80 (B), and MCP-1 (C) in the liver. D: Immunohistochemical staining with macrophage marker F4/80 in the liver. Data are expressed as mean ± SEM (n = 5–12). *P < 0.05 WT+HFD vs. WT+chow; #P < 0.05 SHK+HFD vs. WT+HFD; §P < 0.05 WT+HFD+Exe vs. WT+HFD; †P < 0.05 SHK+HFD+Exe vs. WT+HFD+Exe. Exe, exenatide; SHK, SIRT1 heterozygous knockout mice.
SIRT1 is required by exenatide to relieve inflammation in liver. Relative mRNA expression is shown for TNF-α (A), F4/80 (B), and MCP-1 (C) in the liver. D: Immunohistochemical staining with macrophage marker F4/80 in the liver. Data are expressed as mean ± SEM (n = 5–12). *P < 0.05 WT+HFD vs. WT+chow; #P < 0.05 SHK+HFD vs. WT+HFD; §P < 0.05 WT+HFD+Exe vs. WT+HFD; †P < 0.05 SHK+HFD+Exe vs. WT+HFD+Exe. Exe, exenatide; SHK, SIRT1 heterozygous knockout mice.
Exenatide-Reduced Hepatic Steatosis Depends on the SIRT1/AMPK Pathway
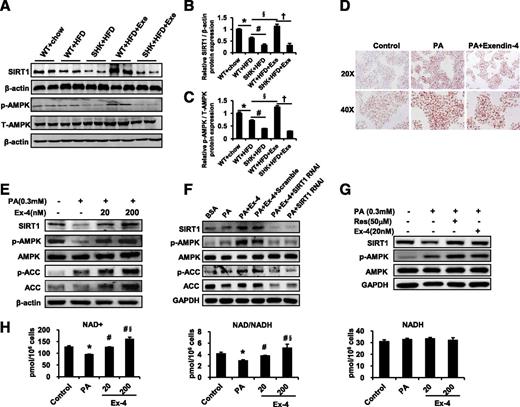
AMPK is a metabolic fuel gauge that regulates lipid metabolism through phosphorylation by sensing changes in the intracellular AMP-to-ATP ratio, especially in the liver (21). To test whether the actions of exenatide are mediated by SIRT1 through AMPK, protein expression of SIRT1 and AMPK was examined. In accordance with the upregulation of SIRT1 by exenatide in HFD-induced WT mice, p-AMPK expression was also remarkably increased compared with saline control; however, no change was observed in the livers of SIRT1+/− mice, irrespective of exenatide injection (Fig. 4A–C).
Exenatide-reduced hepatic steatosis depends on the SIRT1/AMPK pathway. A: Total protein extracted from liver lysates was used in Western blot. SIRT1, p-AMPK, and total (T-)AMPK were detected with specific antibodies. Ratios of SIRT1 to β-actin (B) and p-AMPK to T-AMPK (C) were quantified in three independent experiments per condition. Data are expressed as the mean ± SEM (n = 3). D: Oil Red O staining of HepG2 cells treated with PA (0.3 mmol/L) and Ex-4 (20 nmol/L) as indicated for 24 h. E: HepG2 cells were treated with PA (0.3 mmol/L) and Ex-4 (20 nmol/L and 200 nmol/L, respectively) as indicated for 24 h. F: HepG2 cells were transfected with lentiviral vectors expressing SIRT1 RNAi for 12 h and the medium was changed, and cells were cultured for another 48 h. Then, transfected cells were treated with PA (0.3 mmol/L) and Ex-4 (20 nmol/L) as indicated for 24 h. G: HepG2 cells were treated with PA (0.3 mmol/L) and resveratrol (50 μmol/L) or Ex-4 (20 nmol/L), as indicated, for 24 h. H: Intracellular levels of the NAD+-to-NADH ratio, NAD+, and NADH in HepG2 cells treated with PA (0.3 mmol/L) and Ex-4 (20 nmol/L and 200 nmol/L, respectively), as indicated, were quantified in three independent experiments per condition. Data are expressed as the mean ± SEM (n = 3). For H, *P < 0.05 vs. control; #P < 0.05 vs. PA; §P < 0.05 vs. Ex-4 (20 nmol/L). For B and C, *P < 0.05 WT+HFD vs. WT+chow; #P < 0.05 SHK+HFD vs. WT+HFD; §P < 0.05 WT+HFD+Exe vs. WT+HFD; †P < 0.05 SHK+HFD+Exe vs. WT+HFD+Exe. Exe, exendin; Ex-4, exendin-4; PA, palmitate; SHK, SIRT1 heterozygous knockout mice.
Exenatide-reduced hepatic steatosis depends on the SIRT1/AMPK pathway. A: Total protein extracted from liver lysates was used in Western blot. SIRT1, p-AMPK, and total (T-)AMPK were detected with specific antibodies. Ratios of SIRT1 to β-actin (B) and p-AMPK to T-AMPK (C) were quantified in three independent experiments per condition. Data are expressed as the mean ± SEM (n = 3). D: Oil Red O staining of HepG2 cells treated with PA (0.3 mmol/L) and Ex-4 (20 nmol/L) as indicated for 24 h. E: HepG2 cells were treated with PA (0.3 mmol/L) and Ex-4 (20 nmol/L and 200 nmol/L, respectively) as indicated for 24 h. F: HepG2 cells were transfected with lentiviral vectors expressing SIRT1 RNAi for 12 h and the medium was changed, and cells were cultured for another 48 h. Then, transfected cells were treated with PA (0.3 mmol/L) and Ex-4 (20 nmol/L) as indicated for 24 h. G: HepG2 cells were treated with PA (0.3 mmol/L) and resveratrol (50 μmol/L) or Ex-4 (20 nmol/L), as indicated, for 24 h. H: Intracellular levels of the NAD+-to-NADH ratio, NAD+, and NADH in HepG2 cells treated with PA (0.3 mmol/L) and Ex-4 (20 nmol/L and 200 nmol/L, respectively), as indicated, were quantified in three independent experiments per condition. Data are expressed as the mean ± SEM (n = 3). For H, *P < 0.05 vs. control; #P < 0.05 vs. PA; §P < 0.05 vs. Ex-4 (20 nmol/L). For B and C, *P < 0.05 WT+HFD vs. WT+chow; #P < 0.05 SHK+HFD vs. WT+HFD; §P < 0.05 WT+HFD+Exe vs. WT+HFD; †P < 0.05 SHK+HFD+Exe vs. WT+HFD+Exe. Exe, exendin; Ex-4, exendin-4; PA, palmitate; SHK, SIRT1 heterozygous knockout mice.
We then verified the above hypothesis in the HepG2 cell line in vitro. Because exenatide is a synthetic version of exendin-4, we used exendin-4 for the treatment in HepG2 cells to exclude the influence of auxiliary material. Intracellular lipid detection by Oil Red O staining showed that exendin-4 could reverse palmitate-induced lipid accumulation in HepG2 cells (Fig. 4D). In addition, exendin-4 (20 nmol/L and 200 nmol/L, respectively) increased SIRT1 and p-AMPK protein levels significantly in palmitate-induced HepG2 cells (Fig. 4E). The phosphorylation of ACC, a substrate enzyme of AMPK, was upregulated in parallel with p-AMPK (Fig. 4E). After silencing SIRT1 using SIRT1 RNA interference (RNAi), the effect of exendin-4 (20 nmol/L) was attenuated sharply (Fig. 4F). Resveratrol (50 μmol/L), an SIRT1 activator, was provided to compare with the effect of exendin-4 on palmitate-induced HepG2 cells. As shown, the effect of exendin-4 on activating SIRT1 and p-AMPK was comparable with resveratrol (Fig. 4G).
Because SIRT1 is NAD+ dependent, whether exendin-4 acts by altering the level of NAD+ or the NAD+-to-NADH ratio were further investigated in HepG2 cells in vitro. The results showed that exendin-4 did reverse the palmitate-reduced NAD+ level and the NAD+-to-NADH ratio in HepG2 cells in a dose-dependent way (Fig. 4H), which suggest exendin-4 could induce not only the upregulation SIRT1 of protein expression but also its activation through increasing the NAD+-to-NADH ratio.
These data support our speculation that exenatide-reduced hepatic steatosis depends on the SIRT1/AMPK pathway.
Exenatide Requires SIRT1 to Ameliorate Lipogenesis Through Inhibiting SREBP-1 in the Liver
SREBP-1c is one of the master transcription factors of de novo lipogenesis in the liver (22). PNPLA3, a target gene of SREBP-1c, also plays a role in lipogenesis in the mouse liver (23). These two factors were both examined in our study. The results showed a significant decrease of SREBP-1 and PNPLA3 protein expression in HFD-challenged WT mice with exenatide treatment compared with saline control. Not surprisingly, again, neither SREBP-1 nor PNPLA3 protein expression changed in SIRT1+/− mice, whether with or without exenatide treatment (Fig. 5A–C). In vitro, exendin-4 (20 nmol/L and 200 nmol/L) significantly decreased SREBP-1 protein expression in palmitate-induced HepG2 cells (Fig. 5D). After knocking down SIRT1 in HepG2 cells, the effect of exendin-4 (20 nmol/L) on inhibiting SREBP-1 expression was weakened dramatically (Fig. 5E). Besides, resveratrol (50 μmol/L) was provided to treat with palmitate-challenged HepG2 cells. As shown, the effect of exendin-4 on inhibiting SREBP-1 was comparable with resveratrol (Fig. 5F).
SIRT1 is required by exenatide to ameliorate lipogenesis through inhibiting SREBP-1 in the liver. A: Total protein extracted from liver lysates was used in Western blot. SREBP-1 and PNPLA3 were detected with specific antibodies. Ratios of SREBP-1 to β-actin (B) and PNPLA3 to β-actin (C) were quantified in three independent experiments per condition. Data are expressed as the mean ± SEM (n = 3). D: HepG2 cells were treated with PA (0.3 mmol/L) and Ex-4 (20 nmol/L and 200 nmol/L, respectively), as indicated, for 24 h. E: HepG2 cells were transfected with lentiviral vectors expressing SIRT1 RNAi for 12 h, the medium was changed, and cells were cultured for another 48 h. Transfected cells were then treated with PA (0.3 mmol/L) and Ex-4 (20 nmol/L), as indicated, for 24 h. F: HepG2 cells were treated with PA (0.3 mmol/L) and resveratrol (50 μmol/L) or Ex-4 (20 nmol/L), as indicated, for 24 h. *P < 0.05 WT+HFD vs. WT+chow; §P < 0.05 WT+HFD+Exe vs. WT+HFD; †P < 0.05 SHK+HFD+Exe vs. WT+HFD+Exe. Exe, exendin; Ex-4, exendin-4; PA, palmitate; SHK, SIRT1 heterozygous knockout mice.
SIRT1 is required by exenatide to ameliorate lipogenesis through inhibiting SREBP-1 in the liver. A: Total protein extracted from liver lysates was used in Western blot. SREBP-1 and PNPLA3 were detected with specific antibodies. Ratios of SREBP-1 to β-actin (B) and PNPLA3 to β-actin (C) were quantified in three independent experiments per condition. Data are expressed as the mean ± SEM (n = 3). D: HepG2 cells were treated with PA (0.3 mmol/L) and Ex-4 (20 nmol/L and 200 nmol/L, respectively), as indicated, for 24 h. E: HepG2 cells were transfected with lentiviral vectors expressing SIRT1 RNAi for 12 h, the medium was changed, and cells were cultured for another 48 h. Transfected cells were then treated with PA (0.3 mmol/L) and Ex-4 (20 nmol/L), as indicated, for 24 h. F: HepG2 cells were treated with PA (0.3 mmol/L) and resveratrol (50 μmol/L) or Ex-4 (20 nmol/L), as indicated, for 24 h. *P < 0.05 WT+HFD vs. WT+chow; §P < 0.05 WT+HFD+Exe vs. WT+HFD; †P < 0.05 SHK+HFD+Exe vs. WT+HFD+Exe. Exe, exendin; Ex-4, exendin-4; PA, palmitate; SHK, SIRT1 heterozygous knockout mice.
These results indicate that exenatide requires SIRT1 to ameliorate lipogenesis via inhibiting SREBP-1 in liver.
Discussion
NAFLD has become a worldwide health concern because the global incidence of obesity has increased. Epidemiological studies showed that NAFLD is strongly associated with type 2 diabetes mellitus (T2DM)—each is highly predictive of the other (24,25). The coincident occurrence of hepatic steatosis and insulin resistance also leads to the hypothesis that excess triglyceride in the liver causes insulin resistance, which contributes to T2DM (2). Because the ideal treatment for NAFLD has not been established, novel approaches aimed at reducing lipotoxicity and inhibiting proinflammatory cytokines are urgently needed. The incretin hormone GLP-1 and its mimetics, a new kind of antidiabetes drugs, show pleiotropic functions in pancreatic β-cells and in extrapancreatic organs in mammals (26,27). Accumulated evidence demonstrate that it could improve lipid deposition and inflammation in liver effectively (6,7,28), which indicates GLP-1 and its mimetics could be a potential drug for the treatment of NAFLD, especially in NAFLD combined with T2DM (29,30). Here, we report a new mechanism of a GLP-1 receptor agonist on improving liver steatosis, which demonstrates that SIRT1 mediates the effect of exenatide (exendin-4) on ameliorating hepatic steatosis.
SIRT1 plays a vital role in hepatic lipid metabolism by deacetylation of acetylated lysine residues on histones and various transcriptional regulators (8). Complete deletion of the SIRT1 gene leads to developmental defects and postnatal lethality (31,32), which implies that SIRT1−/− mice are not appropriate for the study for medication intervention. SIRT1+/− mice are normal in development and postnatal growth (31,32). As our animal experiments were proceeding, a study was reported that the GLP-1 receptor agonist exendin-4 attenuated fatty liver through activation of SIRT1 in HFD-induced C57BL/6J mice (19). However, whether the effect of the GLP-1 receptor agonist on improving fatty liver is mediated by SIRT1 has never been proved in a genetic model of SIRT1 knockout, and the exact underlying mechanisms remain elusive. Our data showed that hepatic steatosis, which was improved dramatically in the WT group, diminished in SIRT1+/− mice after exenatide treatment (Fig. 2B–D). This indicates that exenatide-improved lipid deposition in the liver is indeed mediated by SIRT1. We inferred the reason steatosis was not improved in response to exendin-4 in SIRT1+/− mice was that the effect of exenatide on improving liver steatosis might require not only the existence of SIRT1 but also a certain amount of SIRT1 expression. More than 50% loss of SIRT1 protein level was not able to exert the effect of exenatide on hepatocytes. After knocking down SIRT1 by RNAi in HepG2 cells (Fig. 4F), there was still very low SIRT1 expression, although much less compared with scramble control, but exendin-4 was not able to upregulate SIRT1 and its downstream factors. This indicates that low expression of SIRT1 is not enough to mediate the effect of exendin-4.
AMPK is a metabolic fuel gauge that regulates lipid metabolism through phosphorylation by sensing changes in the intracellular AMP-to-ATP ratio, especially in the liver (21). One recent study demonstrates that SIRT1 plays an essential role in the ability of moderate doses of resveratrol to stimulate AMPK and improve mitochondrial function (33). SIRT1 also mediates the effect of α-lipoic acid on regulating lipid metabolism through activation of AMPK (34). In the current study, we tested whether the actions of exenatide were mediated by SIRT1 through the activation of AMPK. Our data showed that exenatide upregulated SIRT1 and p-AMPK in the livers of HFD-induced WT mice but not in SIRT1+/− mice (Fig. 4A–C). After silencing SIRT1 by lentivirus expressing SIRT1 RNAi in palmitate-induced HepG2 cells, the effect of exendin-4 on increasing SIRT1 and p-AMPK protein levels was attenuated sharply as well (Fig. 4E and F). The results support our speculation that the role of exenatide in hepatic steatosis alleviation is mediated by SIRT1 through AMPK.
Hepatic steatosis could result from an increase of de novo lipogenesis. SREBP-1c is one of the master lipogenic transcription factors of de novo lipogenesis in the liver (22). PNPLA3, a target gene of SREBP-1c, also participates in lipogenesis in the mouse liver (23). In our study, SREBP-1 and PNPLA3 protein expression were both decreased remarkably in HFD-challenged WT mice after exenatide treatment, whereas no changes were observed in SIRT1+/− mice with exenatide treatment (Fig. 5A–C). In vitro, the effect of exendin-4 on inhibiting SREBP-1 was mediated by SIRT1 using the RNAi method to knock down SIRT1 expression in palmitate-induced HepG2 cells (Fig. 5E). We also found that exendin-4 reduced the precursor of SREBP-1 (-P) (Supplementary Fig. 1A) and that this effect was mediated by SIRT1 (Supplementary Fig. 1B). Meanwhile, exendin-4 inhibited the nuclear translocation of SREBP-1 (Supplementary Fig. 2). Besides, SREBP-1 Ser 372 phosphorylation did not change under the concentration of 20 nmol/L exendin-4 and was upregulated with the concentration of 200 nmol/L (Supplementary Fig. 1A). Our data indicated that exendin-4 inhibited the synthesis of the precursor SREBP-1 (-P) and the nuclear translocation of SREBP-1 instead of affecting its proteolytic processing. Previous study verified SREBP-1c is an in vivo target of SIRT1 and that SIRT1 deacetylates and inhibits SREBP-1c activity in the regulation of hepatic lipid metabolism (35). Our results indicate that exenatide required SIRT1 to ameliorate lipogenesis via inhibiting the synthesis of the precursor of SREBP-1c in the liver. Whether exenatide affects the acetylation/deacetylation of SREBP-1c through SIRT1 remains to be investigated.
NAFLD includes isolated fatty liver and NASH. Hepatic steatosis is usually accompanied with chronic inflammation, indicated by inflammatory cell infiltration during NAFLD progression according to liver histology findings (2). A recent study found that exendin-4 reduced inflammation in liver by reducing macrophage recruitment and activation (7). In T2DM patients, administration of liraglutide, a GLP-1 analog, improved liver inflammation and altered liver fibrosis (28). Here in our study, inflammation was reduced by exenatide in the livers of WT mice, and this effect disappeared in the livers of SIRT1+/− mice (Fig. 3). Recent studies have demonstrated SIRT1’s properties in anti-inflammation (36–38). SIRT1 knockdown led to enhanced inhibitor of κB kinase phosphorylation and nuclear factor-κB activation in adipocytes stimulated by lipopolysaccharide and also resulted in increased expression of proinflammatory cytokines such as TNF-α, interleukin-1β, and interleukin-6 (36). In line with SIRT1’s role of anti-inflammation, that SIRT1 is required by exenatide to alleviate inflammation in liver in our study is not hard to understand, although the exact mechanism remains to be investigated further.
In conclusion, the current study demonstrates that SIRT1 mediates the effect of the GLP-1 receptor agonist exenatide on relieving liver steatosis. The actions of exenatide in ameliorating lipogenesis mediated by SIRT1 are through activation of the AMPK pathway and the inhibition of SREBP-1c simultaneously; moreover, exenatide requires SIRT1 to alleviate inflammation in liver as well. Our study indicates, for the first time to our knowledge, that SIRT1 is essential for the GLP-1 receptor agonist exenatide to reduce hepatic steatosis in mice, which suggests that the GLP-1 receptor agonist could serve as a potential drug for NAFLD, especially in T2DM combined with NAFLD and that SIRT1 might be a therapeutic target of NAFLD.
Article Information
Acknowledgments. The authors thank Prof. Jianping Ye, from Pennington Biomedical Research Center, for providing the SIRT1+/− mice.
Funding. This work was supported by grants from the Program for ‘973’ project (2012CB517506 to J.W.), the National Science Fund for Distinguished Young Scholars of China (81025005 to J.W.), National Natural Science Foundation of China (NSFC)-Canadian Institutes of Health Research (81261120565), the NSFC Grant Award (81300705 to F.X., 30900506 and 81370909 to H.Lia., and 81300676 to H.X.), and the Fundamental Research Funds for the Central Universities (12ykpy41 to F.X.).
Duality of Interest. No potential conflicts of interest relevant to this article were reported.
Author Contributions. F.X. contributed to the study design, to the acquisition and interpretation of data, and to writing the manuscript. Z.L. researched data, performed animal studies, and analyzed data. X.Z. researched data, performed cell culture and lentivirus transfection, and contributed to the data analysis. H. Liu contributed to the performance of the animal studies. H.Lia. contributed to the study design and data analysis. H.X. contributed to the data interpretation and to writing the manuscript. Z.C. contributed to the performance of the animal studies. K.Z. contributed to the acquisition of data. J.W. contributed to the study design, acquisition of data, revision of the manuscript, and approval of the version to be submitted. F.X. is the guarantor of this work and, as such, had full access to all the data in the study and takes responsibility for the integrity of the data and the accuracy of the data analysis.
Prior Presentation. Parts of this study were presented in abstract form (number 1880) at the 73rd Scientific Sessions of the American Diabetes Association, Chicago, IL, 21–25 June 2013.




