High-fat diet (HFD) plays a central role in the initiation of mitochondrial dysfunction that significantly contributes to skeletal muscle metabolic disorders in obesity. However, the mechanism by which HFD weakens skeletal muscle metabolism by altering mitochondrial function and biogenesis is unknown. Given the emerging roles of microRNAs (miRNAs) in the regulation of skeletal muscle metabolism, we sought to determine whether activation of a specific miRNA pathway would rescue the HFD-induced mitochondrial dysfunction via the sirtuin-1 (SIRT-1)/ peroxisome proliferator–activated receptor γ coactivator-1α (PGC-1α) pathway, a pathway that governs genes necessary for mitochondrial function. We here report that miR-149 strongly controls SIRT-1 expression and activity. Interestingly, miR-149 inhibits poly(ADP-ribose) polymerase-2 (PARP-2) and so increased cellular NAD+ levels and SIRT-1 activity that subsequently increases mitochondrial function and biogenesis via PGC-1α activation. In addition, skeletal muscles from HFD-fed obese mice exhibit low levels of miR-149 and high levels of PARP-2, and they show reduced mitochondrial function and biogenesis due to a decreased activation of the SIRT-1/PGC-1α pathway, suggesting that mitochondrial dysfunction in the skeletal muscle of obese mice may be because of, at least in part, miR-149 dysregulation. Overall, miR-149 may be therapeutically useful for treating HFD-induced skeletal muscle metabolic disorders in such pathophysiological conditions as obesity and type 2 diabetes.
Skeletal muscles compose the largest metabolic tissue in the body and are a major site for lipid and glucose oxidation. Thus, keeping metabolically active muscles is critical for whole-body energy homeostasis and for preventing metabolic disorders like obesity (1). Mitochondria are important subcellular organelles that play a central role in glucose and lipid oxidation, especially in skeletal muscles. Studies have shown that mitochondrial impairment significantly contributes to skeletal muscle metabolic dysfunction (2,3). Thus, it is important to study signaling pathways regulating the metabolic components of mitochondria.
One protein that controls pathways regulating the metabolic components of mitochondria is the class III histone deacetylase sirtuin-1 (SIRT-1) (4). SIRT-1 directly interacts with and deacetylates the master regulator of mitochondrial activity peroxisome proliferator–activated receptor γ coactivator-1α (PGC-1α) (5–8) that in turn increases the expression of proteins that participate in mitochondrial function and biogenesis. However, the activation of PGC-1α by SIRT-1 is entirely dependent on the availability of free nuclear NAD+ (9–16), suggesting that increasing nuclear NAD+ levels would be an effective way to activate the SIRT-1/PGC-1α pathway. One way to elevate NAD+ levels in the nucleus is to inhibit other NAD+-dependent proteins.
One group of factors affected by changes in nuclear NAD+ levels is the poly(ADP-ribose) polymerases (PARPs). PARP-2 is one of the members of the PARP family. DNA damage activates PARP-2 that subsequently binds to aberrant DNA forms and catalyzes the formation of poly(ADP-ribose) polymers (PAR) onto itself and onto different acceptor proteins using NAD+ as a substrate (17–19). Interestingly, in vitro and in vivo deletion of PARP-2 increases cellular NAD+ levels and those altered NAD+ levels increase SIRT-1 activity, thereby augmenting mitochondrial biogenesis and whole-body energy expenditure (15). Furthermore, PARP-2–null mice are resistant to diet-induced obesity (15), suggesting that PARP-2 is a potential target to modulate SIRT-1 activity and global metabolism. However, the molecular mechanism of regulation of PARP-2 gene expression in skeletal muscles is unknown.
MicroRNAs (miRNAs) are a class of small noncoding RNAs that regulate gene expression at the posttranscriptional level. These noncoding RNAs have recently emerged as crucial regulators of metabolic homeostasis. Studies have shown that dysregulation of miRNAs significantly contributes to the development of many disease-related metabolic disorders including obesity (20–22), suggesting the possibility that specific miRNAs targeting PARP-2 expression would increase nuclear NAD+ levels, thus prompting SIRT-1 activity.
In the current study, we identified miR-149 as an miRNA targeting PARP-2. Inhibition of PARP-2 by miR-149 overexpression increased cellular NAD+ levels and SIRT-1 activity in C2C12 myotubes. Activation of SIRT-1 increased mitochondrial content, function, and biogenesis via its substrate PGC-1α. Furthermore, we found that skeletal muscle from high-fat diet (HFD)–fed obese mice displayed concomitant downregulation of miR-149 and upregulation of PARP-2, which resulted in decreased mitochondrial content, function, and biogenesis due to decreased activity of the SIRT-1/PGC-1α pathway. Overall, our present study provides the first experimental evidence that miR-149 is a regulator of SIRT-1/PGC-1α activation and provides a novel insight into skeletal muscle energy homeostasis.
Research Design and Methods
Animals
Male C57BL/6J mice (The Jackson Laboratory, Bar Harbor, ME) were caged and maintained in a room that has an automatic controlled 12/12-h light-dark cycle with a temperature of 72°C and humidity of 40–60%. All animal experiments were carried out according to the approved National Institutes of Health Guide for the Care and Use of Laboratory Animals and the Institutional Animal Care and Use Committee of Baylor College of Medicine animal protocols. The mice that were used for the current study included 15 mice (6 weeks old) that consumed a standard diet (SD; Research Diets, New Brunswick, NJ; 10% energy from fat, 20% energy from protein, and 70% energy from carbohydrate) and 17 mice (6 weeks old) consumed an HFD (Research Diets; 45% energy from fat, 20% energy from protein, and 35% energy from carbohydrate) ad libitum (Table 1). Mice were killed (at 18 weeks), and gastrocnemius muscles were excised as described in our previous work (23).
Cell Culture
C2C12 cells were cultured as described previously (23).
miRNA Microarray Analysis
Total RNA extraction and microarray analysis were performed as mentioned previously (24).
Reverse Transcription and Quantitative PCR
cDNA synthesis and quantitative PCR (qPCR) were performed as described earlier (24). Primer sequences are summarized in Supplementary Table 1. Glyceraldehyde-3-phosphate dehydrogenase was used to normalize mRNA levels.
Mitochondrial DNA Quantification
Gastrocnemius muscle (25 mg) was powdered in liquid nitrogen using a mortar and pestle and suspended in 150 µL of digestion buffer (1 mol/L Tris-HCl [pH 8], 0.5 mmol/L EDTA, 5 mol/L NaCl, 10% SDS, and 4 µL of proteinase K) and incubated overnight at 60°C. The next day, samples were centrifuged at 14,000 × g for 10 min, and the pellet was washed twice with 500 µL of 70% ethanol and then allowed to air dry at room temperature for 15–25 min. The pellet was resuspended in 100 µL of TE buffer (1 mol Tris [pH 8] and 0.5 mol/L EDTA), incubated at 60°C for 2 h, and then stored at 4°C until used. The content of mitochondrial DNA (mtDNA) was calculated using real-time qPCR by measuring the ratio of the mitochondrial-encoded gene and the nuclear-encoded gene (16). Primer sequences are summarized in Supplementary Table 2.
RNase Protection Assays
Expression of mature miRNAs were detected by solution hybridization detection method as stated before (24). Probe sequences are given in Supplementary Table 3.
Total Cell Extraction
Before homogenization, the muscles were powdered under liquid nitrogen using a mortar and pestle and homogenized using a Polytron homogenizer (Kinematica Inc., Bohemia, NY) in a 10-fold mass of ice-cold sucrose lysis buffer (50 mmol/L Tris [pH 7.5], 250 mmol/L sucrose, 1 mmol/L EDTA, 1 mmol/L EGTA, 1% Triton X-100, 50 mmol/L NaF, 1 mmol NaVO4Na2[PO4]2, and 0.1% dithiothreitol) with 1× protease and phosphatase inhibitors (Thermo Scientific, Rockford, IL). Supernatant was removed from the homogenate after centrifugation at 4°C for 10 min at 10,000 × g to determine protein concentration using the DC protein assay kit (Bio-Rad, Hercules, CA).
Nuclear and Cytoplasmic Extraction
Cytosolic and nuclear fractions were extracted from skeletal muscles using NE-PER kit with the addition of 1 × protease and phosphatase inhibitors (Thermo Scientific). Integrity of nuclear fractions was confirmed by immunoblotting using the cytosolic enzyme, lactate dehydrogenase, and nuclear protein histone H2B (Santa Cruz Biotechnology, Santa Cruz, CA). Immunoblottings were performed with 50 µg of protein as mentioned previously (23). All antibodies were purchased from Santa Cruz Biotechnology unless otherwise stated. Quantification of protein bands from Western blot pictures was performed by the GelQuant.NET image analysis, processing, and quantitation program (BiochemLabSolutions).
Determination of PGC-1α and Forkhead Box O1 Acetylation Status
PGC-1α and forkhead box O1 (FOXO1) acetylation was analyzed by immunoprecipitation method. Briefly, 150 g of protein from the nuclear extract was precleared with 25 µl of protein A-agarose beads and 25 µL of protein G-agarose beads (Thermo Scientific) for 1 h at 4°C. Protein was then rotated for 2 h at 4°C with anti–PGC-1α (Millipore, Billerica, MA) or anti-FOXO1 (Cell Signaling Technology, Danvers, MA). Protein A/G beads (each 25 µL) were added to the antigen and antibody complex and rotated overnight at 4°C. Agarose beads were washed three times in sucrose lysis buffer and three times in TAE buffer, and then the antigens were eluted from the bead complexes with 30 µL of 1× Laemmli SDS buffer. Eluted samples were boiled for 10 min at 90°C and cooled to room temperature prior to loading into SDS-PAGE gel. In Western blot, antiacetylated lysine (Cell Signaling Technology) was used to detect acetylation levels of PGC-1α and FOXO1. PGC-1α or FOXO1 proteins were detected with respective antibody.
Respiratory Activity of Isolated Mitochondria
Gastrocnemius muscle was excised from SD- or HFD-fed mice, washed (three times in 1× PBS), homogenized (in 3 mL prechilled buffer containing 10 mmol/L EDTA, 215 mmol/L d-mannitol, 600 mmol/L sucrose, 0.8% BSA, and 160 mmol/L HEPES [pH 7.4]), and centrifuged at 700 × g for 10 min at 4°C. The resulting pellet was resuspended in the above buffer and centrifuged again at 10,500 × g for 10 min at 4°C. After discarding the supernatant, the pellet was resuspended in 500 µL buffer (3 mmol/L EGTA, 125 mmol/L d-mannitol, 600 mmol/L sucrose, 0.8% BSA, and 160 mmol/L HEPES [pH 7.4]) and centrifuged at 10,500 × g for 10 min at 4°C, and the resulting pellet was resuspended in 100 µL buffer. The mitochondrial protein was determined by Bradford assay. Western blot analysis was used to determine the cytochrome c (Cyt C) content in cytosolic and mitochondrial fractions.
The intrinsic mitochondrial state 3 respiration was estimated in the presence of substrates after the addition of 1 mmol/L ADP at 25°C. State 4 was measured after the addition of 60 μmol/L atractyloside (a potent inhibitor of the ATP/ADP transporter) and considered the control state of respiration. The isolated mitochondria were resuspended in respiration buffer (80 in mM KCl, 50 mmol/L MOPS, 1 mmol/L EGTA, 5 mmol/L KH2PO4, and 1 mg/mL BSA) and loaded into a Gilson chamber (Gilson, Middleton, WI) attached to a Yellow Springs Instruments 5300 biological oxygen monitor (Yellow Springs Instruments, Yellow Springs, OH). Different substrates were used as follows: 5 mmol/L glutamate plus 5 mmol/L malate as complex 1 substrates, 5 mmol/L succinate plus 2.2 μmol/L rotenone (complex 1 inhibitor) as complex 2 substrates or palmitoyl-L-carnitine (55 μmol/L) in the presence of 1 mmol/L malate as β-oxidation substrates. Respiration rates were expressed as nanomoles of O2/min/mg of protein. The respiratory control ratio was calculated by dividing state 3 by state 4 respiration rates.
Cellular NAD+ Estimation
NAD+ was determined by a colorimetric method using NAD/NADH assay kit (Abcam, Cambridge, MA). Briefly, 25 mg of gastrocnemius muscle was homogenized in 400 µL of NAD/NADH extraction buffer, and the supernatant was collected after centrifugation at 14,000 rpm for 5 min at 4°C. The supernatant was passed through a 10-kDa molecular weight cutoff filter (Abcam) before performing the assay. To determine total NAD and NADH, 50 µL of supernatant was transferred into 96-well plates in triplicates. To determine NADH, 200 µL of the supernatant was heated at 60°C for 30 min to decompose NAD, and 50 µL of NAD decomposed samples was transferred into 96-well plates in triplicates. NAD cycling enzyme/buffer mix (100 µL) was added to each sample and standard, mixed, and incubated at room temperature for 5 min to convert NAD into NADH. NADH developer (10 µL) was added to each reaction and incubated at room temperature for 5 h before reading the plate at OD450nm. The standard was prepared according to the manufacturer’s protocol. The NAD/NADH ratio was calculated by NADt (NAD and NADH) − NADH/NADH formula and expressed as millimoles per kilogram of muscle.
Construction of Expression Plasmids
The pEGP–miR-149 expression construct was prepared as described previously (24). Mouse PARP-2 cDNA 3′-untranslated region (UTR) was cloned into pcDNA 3.1D/V5-His-TOPO vector (Invitrogen) according to the manufacturer’s instructions. To generate reporter vector bearing miR-149 binding sites, a 650-bp mouse PARP-2 3′-UTR sequence was synthesized and cloned into pmirGLO vector (Promega, Madison, WI) according to the manufacturer’s instructions. PCRs were performed to synthesize inserts with AccuPrime Pfx DNA polymerase according to the manufacturer’s protocols (Invitrogen). Constructs were sequenced by the DNA sequence Core Facility of the Baylor College of Medicine to verify insert identities.
Transfection and Luciferase Assays
Transfection of cells and luciferase assays were performed as described previously (24), except 2.5 µg of expression vector bearing mmu–miR-149 precursor, mouse pcDNA–PARP-2, mouse pcDNA–PARP-2 without 3′-UTR, 2.3 µg of pmirGLO-PARP-2–3′-UTR, or 400 ng of mmu–miR-149 miRCURY LNA knockdown probe (antagomir) or scrambled probe (Exiqon, Woburn, MA) was added.
Statistical Analysis
The results are expressed as means ± SEM. Comparisons among different groups were performed by one-way ANOVA followed by Bonferroni test. Paired data were evaluated by Student t test. A Pvalue of <0.05 was considered statistically significant. Each experiment was repeated at least three times in three different mice.
Results
HFD Decreases Skeletal Muscle SIRT-1 Activity and Mitochondrial Function and Biogenesis
Earlier studies have shown that HFD downregulates genes necessary for oxidative phosphorylation and mitochondrial biogenesis in mouse skeletal muscles (25,26). In this study, we have examined how HFD affects skeletal muscle metabolism by modulating mitochondrial function and biogenesis. Because SIRT-1 requires NAD+ for deacetylation, we first determined SIRT-1 expression and its cofactor NAD+ levels in gastrocnemius muscles from mice fed SD and HFD. We show that HFD decreased cellular NAD+ (Fig. 1A) and SIRT-1 mRNA levels (Fig. 1B) in gastrocnemius muscles from obese mice. The decreased SIRT-1 mRNA levels coincided with a decreased nuclear SIRT-1 protein levels (Fig. 1C). The combination of reduced NAD+ and SIRT-1 levels in gastrocnemius muscles from obese mice provided a strong rationale for assessing SIRT-1 activity in obese mice. Because PGC-1α (5) and FOXO1 (27) proteins are established substrates of SIRT-1, we determined the acetylation levels of these two proteins by immunoprecipitation assays. We show that HFD increased PGC-1α and FOXO1 acetylation levels, (Fig. 1D), indicating reduced SIRT-1 activity in gastrocnemius muscles from HFD-fed obese mice. PGC-1α is a transcriptional activator strongly linked to the regulation of mitochondrial biogenesis and oxidative metabolism. As a consequence of the reduced activation of PGC-1α by increased acetylation, the lipid oxidation enzymes malonyl-CoA decarboxylase (MCD) and medium-chain acyl-CoA dehydrogenase, the mitochondrial proteins succinate dehydrogenase and uncoupling protein 2 (UCP2), and the biomarker of oxidative muscle fibers troponin I were also lower in gastrocnemius muscles from HFD-fed obese mice (Fig. 1E). In agreement with this result, the mRNA levels of cyclooxygenase 2 (COX2) and citrate synthase (CS) were significantly lower in HFD-fed obese mice (Fig. 1F). Next, to explore the mechanisms involved in the reduction of mitochondrial content, we measured the mRNA levels of other genes implicated in mitochondrial biogenesis. As expected, the mRNA levels of COX1, Cyt C, estrogen-related receptor α (ERRα), major histocompatibility complex I, mitochondrial transcription factor A (mtTFA), NADH dehydrogenase [ubiquinone] iron-sulfur protein 2, nuclear respiratory factor 1 (NRF1), NRF2, and UCP1 were lower in HFD-fed obese mice (Fig. 1G). The lower mtDNA levels further confirm the decreased mitochondrial content (Fig. 1H). The levels of Cyt C, ERRα, mtTFA, and NRF1 proteins and mitochondrial fission (Drp1 and Fis1) and fusion (Mfn2) proteins were also lower in HFD-fed obese mice (Fig. 1I). Concerning mtDNA replication and repair, we measured the mRNA levels of both γ DNA polymerases (the catalytic subunit POLG1 and the accessory subunit POLG2) and the single-strand DNA binding protein 1 (SSBP1). As illustrated in Fig. 1J, HFD significantly decreased POLG1, POLG2, and SSBP1 mRNA levels. To investigate whether altered mitochondrial content and biogenesis in skeletal muscle of HFD-fed obese mice would affect mitochondrial function, we estimated substrate-driven oxygen consumption in isolated mitochondria. Compared with the SD-fed mice, respiration in mitochondria with complex 1–linked substrates (glutamate plus malate), but not with complex 2–linked substrates (succinate with rotenone), was significantly lower in skeletal muscle from HFD-fed obese mice during states 3 and 4 (Table 2). In addition, we observed a significant decrease in oxidation capacities during state 3 in isolated mitochondrial from HFD-fed mice when using palmitoyl-L-carnitine plus malate as substrates. These data indicate that complex 1–linked respiration and β-oxidation were lower in skeletal muscle from HFD-fed obese mice. Overall, our data indicate that HFD significantly decreases cellular NAD+ levels and as a result reduced SIRT-1 activity that subsequently reduced mitochondrial content, function, and biogenesis in gastrocnemius muscles from obese mice.
HFD decreases skeletal muscle SIRT-1 activity, mitochondrial content, and oxidative profile. Total RNA and nuclear and cytoplasmic lysates were isolated from gastrocnemius muscles from SD-fed control and HFD-fed obese mice. A: NAD+ levels in skeletal muscle were determined in SD- and HFD-fed mice. SIRT-1 mRNA (B) and protein (C) levels were determined in total muscle mRNA and nuclear lysate, respectively. Histone 2B (H2B) was used as a loading control. D: Nuclear PGC-1α and FOXO1 acetylation levels were estimated by immunoblotting (IB) after immunoprecipitation (IP). E–G: mRNA expression of the indicated genes in the total RNA was examined by qPCR. H: mtDNA was evaluated in total muscle genomic DNA by qPCR. I: Protein expression of the selected genes in the cytoplasmic lysate was determined by Western blot. J: mRNA expression of the mtDNA polymerase genes in the total RNA was examined by qPCR. Gel pictures are representative of three independent experiments. Each bar indicates mean ± SEM (n = 3). White and black bars indicate SD- and HFD-fed mice, respectively. *P < 0.05 vs. SD-fed mice. MCAD, medium-chain acyl-CoA dehydrogenase; MHCI, major histocompatibility complex I; Ndufa2, NADH dehydrogenase [ubiquinone] iron-sulfur protein 2; SDH, succinate dehydrogenase; Tropn I, troponin I.
HFD decreases skeletal muscle SIRT-1 activity, mitochondrial content, and oxidative profile. Total RNA and nuclear and cytoplasmic lysates were isolated from gastrocnemius muscles from SD-fed control and HFD-fed obese mice. A: NAD+ levels in skeletal muscle were determined in SD- and HFD-fed mice. SIRT-1 mRNA (B) and protein (C) levels were determined in total muscle mRNA and nuclear lysate, respectively. Histone 2B (H2B) was used as a loading control. D: Nuclear PGC-1α and FOXO1 acetylation levels were estimated by immunoblotting (IB) after immunoprecipitation (IP). E–G: mRNA expression of the indicated genes in the total RNA was examined by qPCR. H: mtDNA was evaluated in total muscle genomic DNA by qPCR. I: Protein expression of the selected genes in the cytoplasmic lysate was determined by Western blot. J: mRNA expression of the mtDNA polymerase genes in the total RNA was examined by qPCR. Gel pictures are representative of three independent experiments. Each bar indicates mean ± SEM (n = 3). White and black bars indicate SD- and HFD-fed mice, respectively. *P < 0.05 vs. SD-fed mice. MCAD, medium-chain acyl-CoA dehydrogenase; MHCI, major histocompatibility complex I; Ndufa2, NADH dehydrogenase [ubiquinone] iron-sulfur protein 2; SDH, succinate dehydrogenase; Tropn I, troponin I.
Skeletal Muscles From HFD-Fed Obese Mice Show Elevated PARP-2 Activity
Like SIRT-1, PARP-1 and -2 consume a considerable amount of cellular NAD+ (15,16,28). Because HFD significantly reduced cellular NAD+ levels, we sought to explore the activities of PARP-1 and -2 by determining the global protein PARylation that was higher in gastrocnemius muscles from HFD-fed obese mice compared to SD-fed mice (Fig. 2A). To expand our observations, we examined whether the higher protein PARylation in gastrocnemius muscles from HFD-fed obese mice was due to PARP-1 and/or -2 activity. Interestingly, HFD increased PARP-2 (Fig. 2B and C) but not PARP-1 mRNA and protein levels (Fig. 2D and E) in gastrocnemius muscles from obese mice. In addition, we determined the mRNA and protein levels of CD38, another NAD+ consumer protein that were not significantly different between SD- and HFD-fed obese mice (Fig. 2F and G). These results indicate that HFD induces skeletal muscle protein hyper-PARylation by increasing PARP-2 protein levels and activity rather than PARP-1 activity. Because PARP-2 consumes cellular NAD+ and PARP-2 has been shown to negatively regulate SIRT-1 gene expression (15), activated PARP-2, not PARP-1 and CD38, may be accountable for the reductions in SIRT-1 levels and activity in gastrocnemius muscles from HFD-fed obese mice.
PARP-2 mRNA and protein levels are high in HFD-induced obese mice. Total RNA and nuclear and cytoplasmic cell lysates were isolated from the skeletal muscles from SD-fed control and HFD-fed obese mice. A: Global cellular protein PARylation was determined in total cell lysate by immunoblot. B and C: PARP-2 mRNA and protein levels were determined by qPCR in total RNA and by immunoblot in nuclear lysate, respectively. D–G: PARP-1 and CD38 mRNA and protein levels were determined by qPCR in total RNA and by immunoblot in nuclear lysate, respectively. Histone 2B (H2B) was used as a loading control. Gel pictures are representative of three independent experiments. Each bar indicates mean ± SEM (n = 3). White and black bars indicate SD- and HFD-fed mice, respectively. *P < 0.05 vs. SD-fed mice.
PARP-2 mRNA and protein levels are high in HFD-induced obese mice. Total RNA and nuclear and cytoplasmic cell lysates were isolated from the skeletal muscles from SD-fed control and HFD-fed obese mice. A: Global cellular protein PARylation was determined in total cell lysate by immunoblot. B and C: PARP-2 mRNA and protein levels were determined by qPCR in total RNA and by immunoblot in nuclear lysate, respectively. D–G: PARP-1 and CD38 mRNA and protein levels were determined by qPCR in total RNA and by immunoblot in nuclear lysate, respectively. Histone 2B (H2B) was used as a loading control. Gel pictures are representative of three independent experiments. Each bar indicates mean ± SEM (n = 3). White and black bars indicate SD- and HFD-fed mice, respectively. *P < 0.05 vs. SD-fed mice.
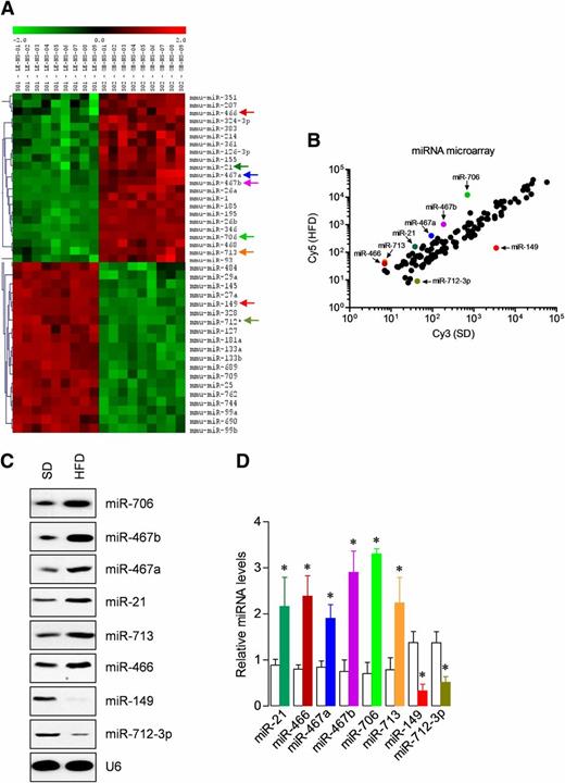
HFD Alters miRNA Expression Profiles in Skeletal Muscle
To explore the role of HFD in the regulation of miRNA expression, we performed an miRNA array screening using total RNA isolated from gastrocnemius muscles from SD- and HFD-fed obese mice. The array uncovered the induction of many miRNAs, including the highly upregulated miRNAs miR-21, miR-466, miR-467a, miR-467b, miR-706, and miR-713. However, only two miRNAs, miR-149 and miR-712–3p, were highly downregulated in skeletal muscle from HFD-fed obese mice (Fig. 3A and B). Solution hybridization and real-time PCR assays confirmed the microarray findings (Fig. 3C and D). The small nuclear RNA U6, a control and normalizer for miRNAs, was relatively unchanged that excluded the possibility of artifactual changes in miRNA recovery. These results indicate that HFD can alter the miRNA expression profile in mouse skeletal muscle.
HFD alters miRNA expression profile in skeletal muscle. A and B: Total RNA was isolated from the skeletal muscles from SD-fed control and HFD-induced obese mice and used in miRNA microarray analyses to determine the expression levels of mouse miRNAs. Data on the heat map show miRNAs significantly differentially expressed in HFD-induced obese mice (A) and the scatter plot shows log10-transformed signal intensities for each probe labeled with Cy3 for SD-fed control and Cy5 for HFD-induced obese mice (B). Each dot represents one miRNA probe. RNA used in microarray was analyzed by solution hybridization technique with 5′ biotin–labeled miR-21, miR-466, miR-467a, miR-467b, miR-706, miR-713, miR-149, miR-712–3p, and small nuclear RNA U6 (C) and in a separate experiment by qPCR to assay expression of miR-21, miR-466, miR-467a, miR-467b, miR-706, miR-713, miR-149, miR-712–3p, and U6 under the same conditions (D). U6 served as both loading control and normalizer. Gel pictures are representative of three independent experiments. Each bar indicates mean ± SEM (n = 3). White and colored bars indicate SD- and HFD-fed mice, respectively. *P < 0.05 vs. SD-fed control mice.
HFD alters miRNA expression profile in skeletal muscle. A and B: Total RNA was isolated from the skeletal muscles from SD-fed control and HFD-induced obese mice and used in miRNA microarray analyses to determine the expression levels of mouse miRNAs. Data on the heat map show miRNAs significantly differentially expressed in HFD-induced obese mice (A) and the scatter plot shows log10-transformed signal intensities for each probe labeled with Cy3 for SD-fed control and Cy5 for HFD-induced obese mice (B). Each dot represents one miRNA probe. RNA used in microarray was analyzed by solution hybridization technique with 5′ biotin–labeled miR-21, miR-466, miR-467a, miR-467b, miR-706, miR-713, miR-149, miR-712–3p, and small nuclear RNA U6 (C) and in a separate experiment by qPCR to assay expression of miR-21, miR-466, miR-467a, miR-467b, miR-706, miR-713, miR-149, miR-712–3p, and U6 under the same conditions (D). U6 served as both loading control and normalizer. Gel pictures are representative of three independent experiments. Each bar indicates mean ± SEM (n = 3). White and colored bars indicate SD- and HFD-fed mice, respectively. *P < 0.05 vs. SD-fed control mice.
PARP-2 Is a Target mRNA of miR-149
Because there is a negative correlation between PARP-2 and miR-149 and miR-712–3p expression in gastrocnemius muscles from HFD-fed obese mice, we sought to determine whether PARP-2 was a target gene of miR-149 and/or miR-712–3p. We searched for predicted miR-149 and miR-712–3p targets using the public database of animal miRNA, miRGen (available online). Interestingly, the database listed PARP-2 as one of the potential targets of miR-149 but not of miR-712–3p. Moreover, PARP-2 has a conservative miR-149 seed sequence in its 3′-UTR (Fig. 4A). These data provided a strong rationale to test the hypothesis that PARP-2 is a downstream target of miR-149. First, we tested whether miR-149 transcriptionally or posttranscriptionally suppresses endogenous PARP-2 expression. To test this hypothesis, we generated C2C12 myotubes stably transfected with either a pEGP empty vector or a pEGP–miR-149 vector. Myotubes carrying pEGP–miR-149 showed overexpression of miR-149 by approximately sixfold (Fig. 4B). Enforced expression of miR-149 significantly decreased PARP-2 mRNA levels (Fig. 4C). The decrease in PARP-2 mRNA levels was concomitant with a decrease in PARP-2 protein levels (Fig. 4D), suggesting that miR-149 predominantly suppresses PARP-2 mRNA levels. To confirm whether miR-149 influences the protein translation of PARP-2, we analyzed the protein levels of PARP-2 in cells that overexpress both miR-149 and PARP-2. We cloned full-length PARP-2 cDNA into the mammalian expression vector pcDNA 3.1 and confirmed its expression in C2C12 myotubes (Fig. 4E and F). Transfection of miR-149 suppressed PARP-2 protein levels in a concentration-dependent manner (Fig. 4G). Subsequently, we analyzed the effect of miR-149 on PARP-2 translation. To do so, a reporter construct containing the luciferase gene fused to the PARP-2 3′-UTR (luc-PARP–3′-UTR) was transfected into C2C12 myotubes with or without miR-149 overexpression vector. As shown in Fig. 4H, while cells transfected with luc-PARP–3′-UTR alone had luciferase activity, cells cotransfected with pEGP–miR-149 displayed significantly reduced luciferase activity. Introduction of miR-149 antagomir abrogated the inhibitory activity of miR-149. SC–miR-149 antagomir also rescued luc-PARP–3′-UTR luciferase activity. Finally, we tested whether miR-149 suppresses PARP-2 by base pairing on the 3′-UTR of PARP-2 mRNA. To do this, we cloned PARP-2 cDNA without its 3′-UTR in to pcDNA 3.1 vector and confirmed the expression of PARP-2 in myotubes (Fig. 4I). As shown in Fig. 4J, miR-149 was unable to influence the expression of PARP-2 without the 3′-UTR, suggesting that the PARP-2 3′-UTR contains the binding element of miR-149. However, we cannot rule out the possibility that PARP-2 may be an indirect target gene of miR-712–3p that was also highly downregulated in gastrocnemius muscle from HFD-fed obese mice. To this end, we transfected either nonspecific or miR-712–3p mimic into C2C12 myotubes for 48 h. Myotubes carrying either nonspecific or miR-712–3p mimic had no effect on PARP-2 protein levels, suggesting that PARP-2 is not a target gene of miR-712–3p (Fig. 4K). Overall, these data provide experimental evidence that PARP-2 is a direct target gene of miR-149.
PARP-2 is a target mRNA of miR-149. A: Sequence alignment of putative miR-149 targeting site in the 3′-UTR of PARP-2 shows high levels of complementarily. B: C2C12 myotubes were transfected with pEGP or pEGPmiR-149 expression construct. miR-149 overexpression was determined by qPCR assay and solution hybridization technique. U6 served as both loading control and normalizer. PARP-2 mRNA levels were analyzed 24 h after transfection by qPCR (C), and nuclear PARP-2 protein levels were analyzed 48 h after transfection by Western blot (D). Myotubes were transfected with pcDNA–PARP-2 construct, and overexpression of PARP-2 mRNA (E) and protein (F) levels were confirmed by qPCR and immunoblot, respectively. G: In a separate experiment, myotubes were transfected with pcDNA–PARP-2 construct along with indicated amount of pEGP–miR-149 construct. Nuclear PARP-2 protein levels were analyzed by immunoblot 48 h after transfection. H: C2C12 myotubes were transfected with the PARP-2 3′-UTR–luciferase construct, along with pEGP–miR-149 construct. Forty-eight hours after transfection, cells were collected, and then firefly luciferase activities were estimated and normalized to Renilla luciferase activities. *P < 0.05 vs. PARP-2 3′-UTR–luciferase construct alone. I: Myotubes were transfected with pcDNA or pcDNA–PARP-2 open reading frame (without 3′-UTR). Forty-eight hours after transfection, cells were collected for the analysis of nuclear PARP-2 protein levels by immunoblot. J: Myotubes were cotransfected with pcDNA or pcDNA–PARP-2 open reading frame and/or pEGP–miR-149. Forty-eight hours after transfection, cells were collected for the analysis of nuclear PARP-2 protein levels by immunoblot. K: C2C12 myotubes were transfected with nonspecific (NS) mimic or miR-149 mimic. Nuclear PARP-2 protein level was analyzed 48 h after transfection by immunoblot. Gel pictures are representative of three independent experiments. Each bar indicates mean ± SEM (n = 3). *P < 0.05 vs. negative control (NC). H2B, histone 2B.
PARP-2 is a target mRNA of miR-149. A: Sequence alignment of putative miR-149 targeting site in the 3′-UTR of PARP-2 shows high levels of complementarily. B: C2C12 myotubes were transfected with pEGP or pEGPmiR-149 expression construct. miR-149 overexpression was determined by qPCR assay and solution hybridization technique. U6 served as both loading control and normalizer. PARP-2 mRNA levels were analyzed 24 h after transfection by qPCR (C), and nuclear PARP-2 protein levels were analyzed 48 h after transfection by Western blot (D). Myotubes were transfected with pcDNA–PARP-2 construct, and overexpression of PARP-2 mRNA (E) and protein (F) levels were confirmed by qPCR and immunoblot, respectively. G: In a separate experiment, myotubes were transfected with pcDNA–PARP-2 construct along with indicated amount of pEGP–miR-149 construct. Nuclear PARP-2 protein levels were analyzed by immunoblot 48 h after transfection. H: C2C12 myotubes were transfected with the PARP-2 3′-UTR–luciferase construct, along with pEGP–miR-149 construct. Forty-eight hours after transfection, cells were collected, and then firefly luciferase activities were estimated and normalized to Renilla luciferase activities. *P < 0.05 vs. PARP-2 3′-UTR–luciferase construct alone. I: Myotubes were transfected with pcDNA or pcDNA–PARP-2 open reading frame (without 3′-UTR). Forty-eight hours after transfection, cells were collected for the analysis of nuclear PARP-2 protein levels by immunoblot. J: Myotubes were cotransfected with pcDNA or pcDNA–PARP-2 open reading frame and/or pEGP–miR-149. Forty-eight hours after transfection, cells were collected for the analysis of nuclear PARP-2 protein levels by immunoblot. K: C2C12 myotubes were transfected with nonspecific (NS) mimic or miR-149 mimic. Nuclear PARP-2 protein level was analyzed 48 h after transfection by immunoblot. Gel pictures are representative of three independent experiments. Each bar indicates mean ± SEM (n = 3). *P < 0.05 vs. negative control (NC). H2B, histone 2B.
miR-149 Promotes SIRT-1 Activity and Mitochondrial Biogenesis
Published data show that PARP-2 inhibits SIRT-1 expression (15). In the current study, we showed that PARP-2 is a target gene of miR-149. To determine whether overexpression of miR-149 would increase SIRT-1 activity and subsequently increase mitochondrial content, function, and biogenesis, we used C2C12 myotubes stably overexpressing miR-149. We first evaluated whether miR-149 overexpression affects NAD+ homeostasis. Myotubes overexpressing miR-149 showed high levels of NAD+ (Fig. 5A), suggesting that miR-149 regulates NAD+ homeostasis, possibly via PARP-2 inhibition. Given the impact of miR-149 on NAD+ homeostasis, we also observed high SIRT-1 expression levels and activity in these myotubes, as demonstrated by elevated SIRT-1 mRNA and protein levels (Fig. 5B and C) and reduced PGC-1α and FOXO1 acetylations (Fig. 5D), respectively. As a consequence of PGC-1α activation, myotubes overexpressing miR-149 showed higher levels of MCD, medium-chain acyl-CoA dehydrogenase, succinate dehydrogenase, troponin I, and UCP2 mRNAs compared with control myotubes (Fig. 5E). The increased content of mtDNA further confirmed that miR-149 increases mitochondrial biogenesis (Fig. 5F). The mRNA levels of COX2 and CS were higher in mitochondria isolated from miR-149–overexpressing myotubes compared with control myotubes (Fig. 5G). Consistent with this result, miR-149–overexpressing myotubes showed higher mRNA levels of genes implicated in mitochondrial biogenesis, such as COX1, Cyt C, ERRα, MCD, major histocompatibility complex I, mtTFA, NADH dehydrogenase [ubiquinone] iron-sulfur protein 2, NRF1, NRF2, and UCP1 compared with control myotubes (Fig. 5H). The increased Cyt C, ERRα, mtTFA, NRF1, Mfn2, and Drp1 protein levels also confirmed the miR-149–mediated mitochondrial biogenesis (Fig. 5I). Enforced expression of miR-149 increased POLG1, POLG2, and SSBP1 mRNA levels in myotubes (Fig. 5J). To investigate whether modulation of miR-149 would increase mitochondrial function, we measured substrate-driven oxygen consumption in mitochondria isolated from pEGP or pEGP–miR-149–overexpressing myotubes. Compared with the myotubes expressing pEGP, respiration in mitochondria with complex 1–linked substrates were significantly increased in myotubes carrying pEGP–miR-149 (Table 3) during states 3 and 4. Oxidative capacities during states 3 and 4 in isolated mitochondrial from myotubes expressing pEGP-149 was also higher when using palmitoyl-L-carnitine plus malate as substrates during states 3 and 4. In addition, we determined whether miR-712–3p could alter mitochondrial biogenesis, although it is not a candidate miRNA of PARP-2. Myotubes carrying nonspecific mimic or miR-712–3p mimic displayed no changes in genes necessary for mitochondrial biogenesis. Taken together, these results reveal miR-149 as a novel regulator of skeletal muscle SIRT-1 activity and mitochondrial function and biogenesis.
Overexpression of miR-149 increases SIRT-1 activity, mitochondrial content, and oxidative profile in cultured myotubes. C2C12 myotubes were transfected with pEGP or pEGP–miR-149 expression construct. Total RNA and nuclear and cytoplasmic lysates were isolated after 48-h transfection. A: NAD+ levels in myotubes were determined by calorimetric method. SIRT-1 mRNA (B) and protein (C) levels were determined in total mRNA and nuclear lysate, respectively. D: PGC-1α and FOXO1 acetylation lysine levels were determined in nuclear lysate by immunoblot (IB) after immunoprecipitation (IP). E: mRNA expression of the indicated genes in the total RNA was examined by qPCR. F: mtDNA was evaluated in total muscle genomic DNA by qPCR. G: COX2 and CS mRNA levels were determined by qPCR. H: mRNA expression of genes involved in mitochondrial biogenesis in the total RNA was examined by qPCR. I: Protein levels of genes involved in mitochondrial biogenesis were determined in cytoplasmic lysate by immunoblot. J: POLG1, POLG2, and SSBP1 mRNA levels were determined by qPCR. Gel pictures are representative of three independent experiments. Each bar indicates mean ± SEM (n = 3). White and black bars indicate pEGP and pEGP-149, respectively.*P < 0.05 vs. pEGP.
Overexpression of miR-149 increases SIRT-1 activity, mitochondrial content, and oxidative profile in cultured myotubes. C2C12 myotubes were transfected with pEGP or pEGP–miR-149 expression construct. Total RNA and nuclear and cytoplasmic lysates were isolated after 48-h transfection. A: NAD+ levels in myotubes were determined by calorimetric method. SIRT-1 mRNA (B) and protein (C) levels were determined in total mRNA and nuclear lysate, respectively. D: PGC-1α and FOXO1 acetylation lysine levels were determined in nuclear lysate by immunoblot (IB) after immunoprecipitation (IP). E: mRNA expression of the indicated genes in the total RNA was examined by qPCR. F: mtDNA was evaluated in total muscle genomic DNA by qPCR. G: COX2 and CS mRNA levels were determined by qPCR. H: mRNA expression of genes involved in mitochondrial biogenesis in the total RNA was examined by qPCR. I: Protein levels of genes involved in mitochondrial biogenesis were determined in cytoplasmic lysate by immunoblot. J: POLG1, POLG2, and SSBP1 mRNA levels were determined by qPCR. Gel pictures are representative of three independent experiments. Each bar indicates mean ± SEM (n = 3). White and black bars indicate pEGP and pEGP-149, respectively.*P < 0.05 vs. pEGP.
Discussion
An unresolved question regarding skeletal muscle metabolic malfunction in obesity is how HFD reduces skeletal muscle metabolism by downregulating key genes of mitochondrial biogenesis. One interesting approach to ameliorating obesity-related skeletal muscle metabolic malfunction would be to elevate intracellular NAD+ levels, thereby activating the NAD+-dependent enzyme SIRT-1 that in turn would increase metabolism by deacetylating the key transcriptional regulator of mitochondrial biogenesis PGC-1α. In conjunction with elevating cellular NAD+ levels, inhibiting other NAD+-consuming proteins would also enhance SIRT-1 activity. For example, studies have shown that deletion of the NAD+-dependent enzymes PARP-1 and -2 in mice increases skeletal muscle SIRT-1 activity, mitochondrial content, and whole-body energy expenditure (15,16). This suggests that inhibition of PARP activities is beneficial to promote skeletal muscle energy expenditure. One promising strategy to inhibit the activity of endogenous PARPs would be modulation of the miRNA-mediated pathway, which plays a key role in skeletal muscle metabolism (22,29–33). To achieve this, we attempted to identify miRNAs that control PARP expression. We identified miR-149 as a PARP-2 targeting mRNA. Enforced expression of miR-149 inhibited PARP-2 mRNA and protein levels without changing PARP-1 levels, thus elevating cellular NAD+ levels and SIRT-1 activity. Enforced expression of miR-149 also increased the mRNA levels of genes that play key roles in mitochondrial biogenesis, including PGC-1α. Interestingly, we found dysregulation of the miR-149/PARP-2/SIRT-1 pathway in the skeletal muscle from HFD-fed obese mice, which displayed increased PARP-2 expression and activity and decreased cellular NAD+ levels. The decrease in NAD+ levels was concomitant to a decrease in SIRT-1 activity, as demonstrated by increased PGC-1α and FOXO1 acetylations and reduced mitochondrial content, function and biogenesis, revealing one mechanism by which HFD weakens skeletal muscle metabolism.
In skeletal muscles, decreases in metabolism, mitochondrial biogenesis, and oxidative metabolism are often associated with obesity (2,3). Emerging studies have shown that miRNAs play key roles in skeletal muscle metabolism. For example, overexpression of let-7 inhibits Lin28, induces insulin resistance, and impaired glucose tolerance in skeletal muscle (31). As occurs in myogenic C2C12 cells, endurance exercise significantly downregulates miR-494 and upregulates its target genes mtTFA and forkhead box j3 (30) that have been shown to play important roles in mitochondrial biogenesis (34,35). Transgenic mice overexpressing miR-23a displayed a reduction in PGC-1α and mitochondrial biogenesis and function in skeletal muscle (33). Similarly, endurance exercise downregulates miR-23 levels and upregulates PGC-1α, along with several downstream targets of PGC-1α, including aminolevulinate synthase, CS, and Cyt C mRNAs (32). However, the precise role of miRNAs in HFD-induced skeletal muscle metabolic impairment is unknown. To uncover such a role, we profiled an miRNA expression in gastrocnemius muscles from HFD-fed obese mice using microarray techniques. The results, which were confirmed by solution hybridization and qPCR assays, showed that HFD altered the miRNA expression profile of skeletal muscle. This result is in agreement with other studies (36–38). We observed similar miR-21 expression patterns in mouse skeletal muscle (in the current study) and white adipose tissues (39,40) in response to HFD feeding, suggesting that miR-21 may have a similar metabolic function in these tissues. In addition to the six highly upregulated miRNAs (miR-21, miR-466, miR-467a, miR-467b, miR-706, and miR-713), HFD significantly decreased miR-149 and miR-712–3p levels. Functional analyses (both loss and gain) of miR-149 in C2C12 myotubes identified miR-149 as a regulator of the metabolic sensor NAD+, thereby providing a novel insight into the role of miRNA in the regulation of cellular NAD+ levels.
To explore the role of miR-149 in the regulation of cellular NAD+ levels, we focused on NAD+-dependent proteins, such as the SIRT-1 and PARP enzymes. Activated PARPs consume significant levels of cellular NAD+ to transfer an ADP-ribose unit from NAD+ to glutamate or aspartate residues of the target proteins (and of the PARPs themselves) during poly(ADP-ribosyl)ation (28). We found that HFD significantly increased PARP-2 levels and activity and concomitantly decreased the NAD+/NADH ratio in skeletal muscle, suggesting that the reduced NAD+/NADH ratio in skeletal muscle from HFD-fed obese mice could be due to elevated PARP-2 activity. It has been shown that treatment of C2C12 myotubes with H2O2, a known inducer of PARP activity, significantly reduces the cellular NAD+ levels, and inhibition of PARP-2 activity by PJ34 (PARP inhibitor) restored the cellular NAD+ levels following peroxide treatment (15). More importantly, the skeletal muscle of PARP-2 null mice that were resistant to diet-induced obesity, contain more skeletal muscle NAD+ than their wild-type littermates (15). In the current study, we did not detect significant changes in the expression of PARP-1, a major cellular NAD+ consumer and the predominant PARP isoform in most tissues (17,41), in skeletal muscles from SD-fed control and HFD-fed obese mice. This result suggests that PARP-2 is a regulator of global protein PARylation by consuming significant levels of cellular NAD+ in skeletal muscle from HFD-fed obese mice. In addition, miRNA expression profiling showed that miR-149 and miR-712–3p negatively correlated with the expression levels of PARP-2 in response to HFD feeding, suggesting that these two miRNAs may inhibit PARP-2 expression. Functional analyses (both loss and gain) of miR-149 confirmed that miR-149 degraded PARP-2 mRNA by directly binding to the 3′-UTR and subsequently downregulating PARP-2 protein levels. These data suggest that the reduced NAD+ levels in gastrocnemius muscles from HFD-fed obese mice could be due to the downregulation of miR-149 and corresponding upregulation of its target gene PARP-2. Because PARPs and SIRT-1 use the same cellular NAD+ pool for their activity, the increased activity of one molecule may inhibit the activity of the other. Previous studies of PARP-1 have shown that the modulation of cellular NAD+ levels by PARP-1 critically influences SIRT-1 activity (15,42). In the current study, although we did not find changes in PARP-1 levels, inhibition of PARP-2 alone by miR-149 increased SIRT-1 levels and activity and the cofactor NAD+ levels.
Studies have shown that miRNAs regulate metabolism and modulate such metabolic diseases as diabetes via SIRT-1 (43). Many lines of evidence have shown the in vivo role of SIRT-1 in mammalian metabolism (7,44,45). SIRT-1–transgenic mice were resistant to HFD-induced obesity and liver steatosis (45,46). A negative correlation between obesity and SIRT-1 gene expression has been shown in both humans and animals (47). In support of these observations, we showed in the current study that HFD decreased SIRT-1 and PGC-1α activations, thereby reducing mitochondrial content, function, and biogenesis. The miR-149–mediated inhibition of PARP-2 in C2C12 myotubes increased mitochondrial content, function, and biogenesis. These data suggest that the HFD-induced skeletal muscle metabolic dysfunction in obese individuals could be, at least partially, due to impaired SIRT-1/PGC-1α function, and such impairment may be due to miR-149 dysregulation resulting in PARP-2 upregulation.
In conclusion, our results indicate how HFD-induced PARP-2 activation is detrimental for skeletal muscle mitochondrial function by decreasing SIRT-1/PGC-1α network (Fig. 6). Findings from the previous (15) and our present studies prompt the speculation that inhibition of PARP-2 either by pharmacological inhibitor and/or miRNA-mediated therapy could be used to enhance mitochondrial function in metabolic diseases such as HFD-induced obesity, type 2 diabetes, and cardiovascular disease.
Schematic illustration of how miR-149 regulates SIRT-1 activity and skeletal muscle mitochondrial function and biogenesis. miR-149 is downregulated in HFD-fed obese mice. miR-149 inhibits PARP-2 and increases cellular NAD+ levels and as a result increases SIRT-1 activity. Activated SIRT-1 increases PGC-1α activity that promotes mitochondrial function and biogenesis. De-Ly, deacetylated lysine; NHAM, nicotinamide; P(ADP)R, poly(ADP)-ribose polymers; OAADPr, 2-O-acetyl-ADP-ribose.
Schematic illustration of how miR-149 regulates SIRT-1 activity and skeletal muscle mitochondrial function and biogenesis. miR-149 is downregulated in HFD-fed obese mice. miR-149 inhibits PARP-2 and increases cellular NAD+ levels and as a result increases SIRT-1 activity. Activated SIRT-1 increases PGC-1α activity that promotes mitochondrial function and biogenesis. De-Ly, deacetylated lysine; NHAM, nicotinamide; P(ADP)R, poly(ADP)-ribose polymers; OAADPr, 2-O-acetyl-ADP-ribose.
See accompanying article, p. 1451.
Article Information
Funding. The National Science Foundation supported this work.
Duality of Interest. No potential conflicts of interest relevant to this article were reported.
Author Contributions. J.S.M. designed and wrote the manuscript and performed most experiments. A.H. contributed to bioinformatics and statistical analyses. P.S.P. performed some experiments and edited the manuscript. A.M.B. contributed to design of the study and reviewed and edited the manuscript. All authors reviewed and take full responsibility for the contents of the manuscript. A.M.B. is the guarantor of this work and, as such, had full access to all the data in the study and takes responsibility for the integrity of the data and the accuracy of the data analysis.

![Figure 1. HFD decreases skeletal muscle SIRT-1 activity, mitochondrial content, and oxidative profile. Total RNA and nuclear and cytoplasmic lysates were isolated from gastrocnemius muscles from SD-fed control and HFD-fed obese mice. A: NAD+ levels in skeletal muscle were determined in SD- and HFD-fed mice. SIRT-1 mRNA (B) and protein (C) levels were determined in total muscle mRNA and nuclear lysate, respectively. Histone 2B (H2B) was used as a loading control. D: Nuclear PGC-1α and FOXO1 acetylation levels were estimated by immunoblotting (IB) after immunoprecipitation (IP). E–G: mRNA expression of the indicated genes in the total RNA was examined by qPCR. H: mtDNA was evaluated in total muscle genomic DNA by qPCR. I: Protein expression of the selected genes in the cytoplasmic lysate was determined by Western blot. J: mRNA expression of the mtDNA polymerase genes in the total RNA was examined by qPCR. Gel pictures are representative of three independent experiments. Each bar indicates mean ± SEM (n = 3). White and black bars indicate SD- and HFD-fed mice, respectively. *P < 0.05 vs. SD-fed mice. MCAD, medium-chain acyl-CoA dehydrogenase; MHCI, major histocompatibility complex I; Ndufa2, NADH dehydrogenase [ubiquinone] iron-sulfur protein 2; SDH, succinate dehydrogenase; Tropn I, troponin I.](https://ada.silverchair-cdn.com/ada/content_public/journal/diabetes/63/5/10.2337_db13-1364/3/m_1546fig1.jpeg?Expires=1709336627&Signature=INEp2pdK270BgajB0CsHYN2~Y6QN8zBYEgYKAhps~n8ZHIgOpTikgyP8Vt8ZCNAqZ4dYX~Eebz90oFdjZqfFyhkvJ3hYzWBzKgS3glSvc3T1jFnXX~zzHs-~BUQoHS6hE6UqFp9Bocnn6UuDXyB2vlhxoUz~iBbzah65WQnNJYU9R6XKD~jN58kW3-aMaiok-~cCiyZrlsKXQkKH72hmky6tPv2d8SnN1pdCAEptni43SaiAFtvSXabtFq1LQVVqpy5~80JHHoSRaFDVjaMIbVpIBb~eOC56ukh5g-REGwglUncPJGRvdFV9yLke5UzYtnOLMLXvP1yxhL4f13qy2g__&Key-Pair-Id=APKAIE5G5CRDK6RD3PGA)







