Islet amyloid polypeptide (IAPP) aggregates to form amyloid fibrils in patients with type 2 diabetes and acts as a potent stimulus for interleukin (IL)-1β secretion by bone marrow–derived macrophages. We sought to determine the contribution of resident islet macrophages to IAPP-induced inflammation and β-cell dysfunction. In cultured islets, macrophages (F4/80+CD11b+CD11c+ cells) were required for IAPP-induced mRNA expression of the proinflammatory cytokines IL-1β, tumor necrosis factor-α, and IL-6 and the anti-inflammatory cytokines IL-10 and IL-1 receptor antagonist. Moreover, IAPP-induced IL-1β synthesis and caspase-1 activation were detected in macrophages but not other islet cell types. Transgenic mice with β-cell human IAPP (hIAPP) expression had impaired glucose tolerance, elevated islet Il1b mRNA, and decreased Il10 and Il1rn expression following high-fat feeding. Islet macrophages were the major source of these transcripts and expressed increased cell surface Ly6C and CD11c in hIAPP transgenic mice. Clodronate liposome–mediated depletion of islet macrophages improved glucose tolerance and blocked proinflammatory gene expression in hIAPP-expressing mice, despite increasing the amount of islet amyloid. These data provide the first evidence that IAPP aggregates skew resident islet macrophages toward a proinflammatory phenotype and suggest a mechanism by which anti-inflammatory therapies may protect β-cells from IAPP-induced islet dysfunction.
Introduction
Islet amyloid formation (1), macrophage infiltration (2), and elevated expression of proinflammatory cytokines (3) are associated with β-cell dysfunction in patients with type 2 diabetes. Emerging evidence suggests that early aggregates of islet amyloid polypeptide (IAPP), the principal component of islet amyloid, interact directly with innate immune cells to promote the synthesis of proinflammatory cytokines, in particular interleukin (IL)-1β (4,5). Other amyloidogenic peptides also trigger an innate immune response by activating cell surface pattern recognition receptors (6) in addition to the NACHT, LRR, and PYD domain-containing protein 3 (NLRP3) inflammasome (7). Indeed, aggregates of human IAPP (hIAPP) but not nonamyloidogenic rodent IAPP (rIAPP) induce Il1b mRNA in bone marrow–derived macrophages (BMDMs) (5) and activate NLRP3, leading to proIL-1β cleavage by caspase-1 (4). Consistent with an important role for IAPP-induced IL-1 signaling in β-cell dysfunction, IL-1 receptor antagonist (IL-1Ra) improves glucose tolerance in recipients of hIAPP-expressing mouse islet transplants (5). Of note, differential expression of IL-1–related genes is a marked characteristic of islets from patients with type 2 diabetes (8), and recent clinical studies have suggested improved insulin secretion in response to anti-IL-1 therapy in these patients (9).
Both β-cells (10–13) and macrophages (14,15) are potential sources of proinflammatory cytokines within the islets of patients with type 2 diabetes. Healthy mouse islets each contain 8–10 macrophages in close association with the vascular endothelium. Although heterogenous, the majority of these cells are characterized by cell surface expression of CD11b, CD11c, F4/80, and major histocompatibility (MHC) class II (16). Highly phagocytic and with limited migratory capacity, these resident monocyte-derived cells are functionally more similar to macrophages than dendritic cells (17) and play an important role in immune surveillance (16). Amyloid-associated macrophages are a major source of cytokines such as IL-1β in other amyloid diseases (18,19), and IAPP fibrils have been observed within human islet macrophage lysosomes (20). The aim of the current study was to determine whether IAPP aggregates alter the phenotype of resident islet macrophages and to assess the consequences for islet function.
Research Design and Methods
Mice
FVB/N-Tg(Ins2-IAPP)RHFSoel/J (21), C57BL/6, and B6.C3-Avy/J mice were purchased from The Jackson Laboratory (Bar Harbor, ME). FVB/N-Tg(Ins2-IAPP)RHFSoel/J hemizygotes were bred with wild-type FVB mice to produce hemizygous hIAPP transgenic mice (hIAPPTg/o). FVB/N-Tg(Ins2-IAPP)RHFSoel/J mice were crossed with B6.C3-Avy/J mice to generate hIAPPTg/o mice and wild-type littermate controls with Avy/A at the agouti locus (22). Avy-expressing mice are obese and insulin resistant. Mice were maintained on normal chow diet (NCD) (13% kcal from fat) or high-fat diet (HFD) (45% kcal from fat) (Research Diets, New Brunswick, NJ). Female FVB mice were used in these studies because they develop mild hIAPP-induced glucose intolerance on HFD, allowing comparison of normoglycemic NCD-fed mice with mildly hyperglycemic HFD-fed mice and analysis of early islet dysfunction. Male Avy/A mice were used to study the role of islet macrophages in amyloid formation because they develop extensive islet amyloid (22). Mice were maintained in compliance with Canadian Council on Animal Care guidelines. Studies were approved by the University of British Columbia Committee on Animal Care.
Islet and Cell Culture
Mouse islets were isolated by ductal collagenase injection and filtration (23). Islets were maintained at 37°C with 5% CO2 in RPMI medium supplemented with 100 units/mL penicillin, 100 mg/mL streptomycin, 2 mmol/L GlutaMAX, and 10% FBS. Islet yield from Avy/A hIAPPTg/o mice with significant amyloid deposition was reduced by ∼50% compared with that of wild-type controls; otherwise, there was no difference in the islet yield among strains and treatment groups in this study. BMDMs were propagated from mouse femur marrow (5). HEK 293 cells cotransfected with human Toll-like receptor 2 (TLR2) or TLR4, the coreceptors CD-14 and MD-2, and a nuclear factor-κB (NF-κB)/AP-1–secreted alkaline phosphatase reporter gene were obtained from InvivoGen (San Diego, CA). SEAP activity was detected with HEK-Blue detection media (Invivogen) and IL-1β in cell supernatants was measured by ELISA (BioLegend, San Diego, CA).
Peptide Preparation
hIAPP and rIAPP (Bachem, Torrance, CA) were dissolved in hexafluoro-2-propanol, lyophilized, and stored at −20°C. Immediately before each experiment, IAPP was dissolved in 0.1 mol/L acetic acid and diluted in culture media. To assess amyloid fibril formation, IAPP aggregation was monitored by thioflavin-T fluorescence (24). rIAPP was assessed for potential microbial contamination by evaluation of TLR2 and TLR4 activation in HEK 293 cells (Supplementary Fig. 1).
Western Blot
Cells and islets were lysed with radioimmunoprecipitation assay buffer containing protease/phosphatase inhibitors (Cell Signaling Technology, Danvers, MA). Protein was quantified by bicinchoninic acid assay, loaded into 12.5% or 4–20% polyacrylamide gels (Bio-Rad Laboratories, Mississauga, ON) for SDS-PAGE, and blotted onto nitrocellulose. Blots were incubated overnight with goat anti-mouse IL-1β (1:1,000; R&D Systems, Minneapolis, MN) or mouse anti-mouse β-actin (1:10,000; Sigma-Aldrich, Oakville, ON). Horseradish peroxidase–conjugated secondary antibodies (1:10,000; GE Healthcare, Baie-D’Urfe, QC) were applied for 1 h at room temperature. Blots were incubated with enhanced chemiluminescence substrate and exposed to X-ray film. Band densitometry was performed with ImageJ (25).
Macrophage Depletion
For in vitro macrophage depletion, islets were treated with 1 mg/mL clodronate delivered in liposomes (26) (ClodLip BV, Amsterdam, the Netherlands). For in vivo macrophage depletion, mice were injected intraperitoneally with 100 mg/kg clodronate in liposomes or PBS control liposomes every 4 days for 4 weeks.
Flow Cytometry
Islets were dispersed in enzyme-free dissociation buffer (Invitrogen Life Technologies, Burlington, ON) and passed through a 70-μm strainer. Cells were incubated with Fc block (1:50; eBioscience, San Diego, CA) for 10 min on ice. For analysis on Aria and Canto instruments (BD Biosciences, San Jose, CA), staining was performed for 30 min on ice with anti-CD11b-Alexa 700 or anti-CD11b-PE, anti-CD11c-PerCPCy5.5, anti-F4/80-FITC or anti-F4/80-APC, anti-I-A/I-E-PECy7, and anti-Ly6C Brilliant Violet 570 (all 1:150; eBioscience). Cells were stained with fixable viability dye (1:1,000; eFluor450 or 780; eBioscience) for 30 min. Gating was performed as shown in Supplementary Fig. 2. For image analysis using the ImageStreamX (Amnis Corp., Seattle, WA), islet cells were incubated with 1 μg/mL Hoechst for 5 min at 37°C before staining. For detection of caspase-1 activity, islets were incubated with FLICA 660-YVAD-FMK (1:30; ImmunoChemistry Technologies, Bloomington, MN) for the final hour of IAPP stimulation. For analysis of IL-1β content, cells were permeabilized with BD Cytofix/Cytoperm and incubated with rabbit anti-mouse total IL-1β (1:100; Santa Cruz Biotechnology, Dallas, TX) for 1 h followed by Alexa 488 goat anti-rabbit secondary antibody (1:100; Invitrogen).
Gene Expression Analysis
RNA was isolated with a PureLink RNA Micro Kit (Invitrogen). For analysis of islet gene expression without a preceding culture period, islets were allowed to recover for 4 h following isolation before lysis. cDNA was synthesized using a qScript cDNA Synthesis Kit (Quanta BioSciences, Gaithersburg, MD). Quantitative RT-PCR (RT-qPCR) was performed with Fast SYBR Green PCR Master Mix (Applied Biosystems, Warrington, U.K.), and reactions were run on an ABI 7500 Fast Real-Time PCR System. Primer sequences were obtained from PrimerBank (27), with the following IDs: Tnf, 7305585a1; Il1b, 6680415a1; Emr1, 2078512a1; Itgam, 132626288b1; Itgax, 10946646a1; Ccl2, 6755430a1; Nlrp3, 22003870a1; Il1rn, 13624317a1; Il10, 6680389a1; Pdx1, 158518428c3; Ins2, 6680463a1; Casp1, 6753282a1; Pycard, 31560222a1; Ddit3, 31982415a1; Hspa5, 31981722a1; Il1a, 52669a1; Il6, 13624311a1; Il12b, 6680397a1; Il18, 6680413a1; Il18bp, 6754314a1; and Rplp0, 6671569a1. Differential expression was determined by the 2−ΔΔCT method (28), with Rplp0 as the internal control.
Glucose and Insulin Tolerance Tests
Mice were fasted 4 h before metabolic testing. To assess glucose tolerance, mice were injected intraperitoneally with 0.75 g/kg glucose. Tail vein glucose was monitored at 0, 15, 30, 60, and 120 min by glucometer. Blood was collected from the saphenous vein at 0, 15, and 30 min for plasma insulin measurement by ELISA (ALPCO Diagnostics, Salem, NH). To assess insulin sensitivity, mice were injected intraperitoneally with 0.5 units/kg insulin (Novolin ge Toronto; Novo Nordisk Canada, Mississauga, ON), and glycemia was measured at 0, 15, 30, 60, and 90 min. Glucose-stimulated insulin secretion in isolated islets was assessed as described previously (29).
Immunohistochemistry
Formalin-fixed, paraffin-embedded sections (5 μm) from three areas of the pancreas were deparaffinized and rehydrated. Antigen retrieval was performed with Target Retrieval Solution (Dako, Carpinteria, CA) in a steamer for 20 min. Sections were blocked with 2% normal goat serum (Vector Laboratories, Burlington, ON) for 30 min, then incubated with guinea pig anti-insulin (1:100; Dako) and rat anti-F4/80 (1:100; Cedarlane) in 0.1% BSA/PBS overnight at 4°C. Alexa 594 goat anti-guinea pig and Alexa 488 goat anti-rat secondary antibodies (1:100; Invitrogen) were applied for 1 h at room temperature. For thioflavin-S staining, sections were incubated with 0.1% thioflavin-S for 2 min followed by an ethanol wash. Slides were mounted using VECTASHIELD mounting medium with DAPI (Vector Laboratories) and imaged on a BX61 microscope (Olympus, Center Valley, PA). Quantification was performed using Image-Pro (Media Cybernetics, Bethesda, MD).
Statistical Analyses
Data were analyzed with GraphPad Prism and are expressed as mean ± SEM of the indicated number of trials. Differences between two groups were evaluated with a two-tailed t test. Differences among three or more groups were evaluated with a one-way or two-way ANOVA and Bonferroni posttests. P < 0.05 was considered significant.
Results
Stimulation of Proinflammatory Gene Expression in Pancreatic Islets by Synthetic hIAPP Requires Resident Macrophages
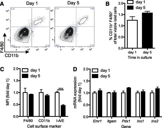
To determine whether macrophages are present in cultured islets and might contribute to islet gene expression, we evaluated the proportion of F4/80+CD11b+ cells in isolated islets after 1 and 5 days in suspension culture in RPMI at 37°C [because 22°C culture has been shown to cause macrophage depletion (30)]. F4/80+CD11b+ cells comprised 1–2% of viable islet cells, a proportion that remained unchanged with culture (Fig. 1A and B). Expression of MHC class II but not CD11b or F4/80 was significantly decreased after 5 days (Fig. 1C), suggesting a phenotypic change but no alteration in cell number. Consistent with these data, expression of the macrophage genes Emr1 and Itgam and the β-cell genes Pdx1, Ins1, and Ins2 did not change during the culture period (Fig. 1D).
Resident macrophages survive in cultured mouse islets. Islets were isolated from 12-week-old C57BL/6 mice and cultured for 1 or 5 days in RPMI at 37°C. A: Islets were dispersed for analysis of F4/80 and CD11b expression by flow cytometry. B and C: The proportion of CD11b+F4/80+ cells among all viable islet cells and mean fluorescence intensity (MFI) of the indicated cell surface marker was assessed at each time point. White bars, day 1; black bars, day 5. D: mRNA expression of macrophage and β-cell genes was assessed by RT-qPCR. Expression levels were normalized to the housekeeping gene Rplp0. Data are mean ± SEM of islets from three mice and represent two independent experiments. ***P < 0.001.
Resident macrophages survive in cultured mouse islets. Islets were isolated from 12-week-old C57BL/6 mice and cultured for 1 or 5 days in RPMI at 37°C. A: Islets were dispersed for analysis of F4/80 and CD11b expression by flow cytometry. B and C: The proportion of CD11b+F4/80+ cells among all viable islet cells and mean fluorescence intensity (MFI) of the indicated cell surface marker was assessed at each time point. White bars, day 1; black bars, day 5. D: mRNA expression of macrophage and β-cell genes was assessed by RT-qPCR. Expression levels were normalized to the housekeeping gene Rplp0. Data are mean ± SEM of islets from three mice and represent two independent experiments. ***P < 0.001.
To determine the effect of hIAPP on islet proinflammatory gene expression, we treated isolated islets with synthetic IAPP for 4 h. Both hIAPP and the TLR2 ligand FSL-1 induced expression of genes encoding the proinflammatory cytokines tumor necrosis factor-α (TNF-α), IL-1β, IL-1α, and IL-6 and the chemokine CCL2 in islets compared with nonamyloidogenic rIAPP (Fig. 2D and Supplementary Fig. 3). We did not observe effects of hIAPP on IL-12 family members, such as IL-12p40 (Supplementary Fig. 3), IL-12Rb1, or IL-12Rb2 (data not shown), or on the endoplasmic reticulum stress markers CHOP (Ddit3) or BiP (Hspa5) (Supplementary Fig. 3). To determine the contribution of macrophages to hIAPP-induced islet inflammation, freshly isolated islets were treated with clodronate-containing liposomes, which are selectively toxic to phagocytes (26). Clodronate reduced the number of F4/80-expressing islet cells as determined by immunostaining (Fig. 2A) and reduced expression of macrophage but not β-cell markers (Fig. 2B and C). Phagocyte depletion completely prevented hIAPP-induced expression of proinflammatory cytokines. Similarly, phagocyte depletion prevented upregulation of Nlrp3 (Fig. 2D) and Casp1 (Supplementary Fig. 3). Ccl2 expression was reduced by only 80%, suggesting that nonphagocytic cells, likely β-cells (5), also contribute to hIAPP–induced islet CCL2 production. The anti-inflammatory genes Il10 and Il1rn (encoding IL-10 and IL-1Ra, respectively) were also induced by hIAPP and blocked by clodronate liposome pretreatment (Fig. 2D), consistent with their upregulation in response to other acute proinflammatory stimuli and with transcriptional regulation by NF-κB (31,32). These data indicate that macrophages are major contributors to hIAPP-induced expression of both pro- and anti-inflammatory cytokines in cultured islets.
Induction of islet proinflammatory gene expression by IAPP depends on resident macrophages. Islets were isolated from 12-week-old C57BL/6 mice and immediately treated with clodronate-containing liposomes (CLOD-lip, 1 mg/mL clodronate) or control liposomes (PBS-lip) for 36 h. A: Islets were fixed with 10% formalin, and sections were stained for insulin (red), F4/80 (green), and DAPI (blue). Scale bar = 25 μm. Remaining islets were washed and allowed to recover for 6 h before incubation with hIAPP (10 μmol/L) or the TLR2 ligand FSL-1 (10 ng/mL) for 4 h. mRNA expression of macrophage (B) and β-cell markers (C) and proinflammatory cytokines, inflammasome-related proteins, and anti-inflammatory cytokines (D) was assessed by RT-qPCR, and expression levels were normalized to the housekeeping gene Rplp0. White bars, PBS-lip; black bars, CLOD-lip. Data are mean ± SEM of islets from four mice and represent three independent experiments. *P < 0.05, **P < 0.01, ***P < 0.001.
Induction of islet proinflammatory gene expression by IAPP depends on resident macrophages. Islets were isolated from 12-week-old C57BL/6 mice and immediately treated with clodronate-containing liposomes (CLOD-lip, 1 mg/mL clodronate) or control liposomes (PBS-lip) for 36 h. A: Islets were fixed with 10% formalin, and sections were stained for insulin (red), F4/80 (green), and DAPI (blue). Scale bar = 25 μm. Remaining islets were washed and allowed to recover for 6 h before incubation with hIAPP (10 μmol/L) or the TLR2 ligand FSL-1 (10 ng/mL) for 4 h. mRNA expression of macrophage (B) and β-cell markers (C) and proinflammatory cytokines, inflammasome-related proteins, and anti-inflammatory cytokines (D) was assessed by RT-qPCR, and expression levels were normalized to the housekeeping gene Rplp0. White bars, PBS-lip; black bars, CLOD-lip. Data are mean ± SEM of islets from four mice and represent three independent experiments. *P < 0.05, **P < 0.01, ***P < 0.001.
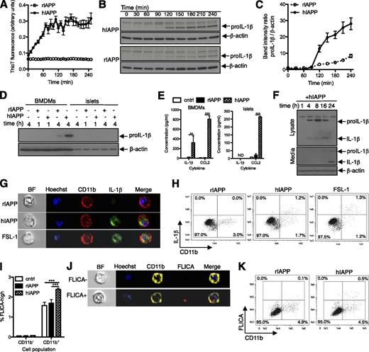
Synthetic hIAPP Induces Synthesis of Mature IL-1β in Macrophages but Not Other Islet Cell Types
We next assessed the kinetics of IL-1β production in response to aggregating hIAPP. hIAPP but not rIAPP formed amyloid fibrils, as determined by a red shift in the thioflavin-T emission spectrum (Fig. 3A). ProIL-1β was markedly increased in hIAPP-treated BMDMs compared with rIAPP-treated cells within 2 h of exposure to freshly dissolved peptide (Fig. 3B and C), suggesting induction of proIL-1β synthesis by prefibrillar aggregates before the plateau phase of the hIAPP aggregation curve. IL-1β was detected by ELISA in BMDM supernatants after 24 h (Fig. 3E) and confirmed by Western blot to comprise the mature 17-kDa form (Fig. 3F). Significant levels of mature IL-1β were not detected until 4–24 h after dissolution of the peptide (Fig. 3F), suggesting that the NLRP3 inflammasome is activated by a fibrillar hIAPP species following stimulation of proIL-1β synthesis and inflammasome priming by prefibrillar hIAPP aggregates. No induction of IL-1β was detected in whole islets, consistent with synthesis by a rare non-β-cell population (Fig. 3D and E). Indeed, total IL-1β protein was induced by hIAPP in CD11b+ but not CD11b− islet cells, as determined by imaging flow cytometry (Fig. 3G and H), suggesting that subtoxic concentrations of hIAPP do not cause proIL-1β synthesis in β-cells. Furthermore, hIAPP caused a modest increase in caspase-1 activation only in CD11b+ cells, as determined by both conventional (Fig. 3I) and imaging (Fig. 3J and K) flow cytometry, with caspase-1 puncta delineated by the fluorescent probe YVAD-FMK. Because >98% of CD11b+ islet cells were triple positive for CD11b, F4/80, and CD11c (Fig. 5D), CD11b+ islet cells primarily comprised islet macrophages. Taken together, these data provide the first direct evidence that resident macrophages are the major islet cell type in which hIAPP stimulates IL-1β synthesis and secretion.
Islet macrophages are the major source of IAPP-induced IL-1β. A: hIAPP (●) or rIAPP (○) (both 10 μmol/L) was dissolved in Dulbecco’s modified Eagle’s medium, and fibril formation was monitored by thioflavin-T (ThioT) fluorescence. B: hIAPP or rIAPP was added to BMDMs immediately following dissolution, and cells were lysed at the indicated time points for analysis of IL-1β expression by Western blot using an antibody that detects both proIL-1β (∼35 kDa) and mature IL-1β (∼17 kDa). C: Expression of proIL-1β relative to β-actin was quantified by band densitometry (no mature IL-1β was detected during this time course). D: IL-1β protein expression was evaluated in BMDMs and whole islets following 1- or 4-h culture with rIAPP or hIAPP (10 μmol/L). E: IAPP-induced secretion of IL-1β by BMDMs and islets was evaluated by ELISA after 24 h. F: Lysates and media were assessed for proIL-1β and mature IL-1β content by Western blot. G and H: Total IL-1β protein levels in whole islets treated for 4 h as indicated were determined by immunofluorescence staining and ImageStreamX analysis with representative images of CD11b+ cells shown in G. Caspase-1 activation in dispersed islets was analyzed by quantification of FLICA binding by flow cytometry (I) and ImageStreamX analysis (J and K), with representative examples of caspase-1-positive CD11b+ cells shown in J. White bars, control (vehicle); black bars, rIAPP; hatched bars, hIAPP. Data are mean ± SEM of three to four replicates (A and C) or three independent experiments (E and I). Images are representative of data from three independent experiments. **P < 0.01, ***P < 0.001. BF, brightfield.
Islet macrophages are the major source of IAPP-induced IL-1β. A: hIAPP (●) or rIAPP (○) (both 10 μmol/L) was dissolved in Dulbecco’s modified Eagle’s medium, and fibril formation was monitored by thioflavin-T (ThioT) fluorescence. B: hIAPP or rIAPP was added to BMDMs immediately following dissolution, and cells were lysed at the indicated time points for analysis of IL-1β expression by Western blot using an antibody that detects both proIL-1β (∼35 kDa) and mature IL-1β (∼17 kDa). C: Expression of proIL-1β relative to β-actin was quantified by band densitometry (no mature IL-1β was detected during this time course). D: IL-1β protein expression was evaluated in BMDMs and whole islets following 1- or 4-h culture with rIAPP or hIAPP (10 μmol/L). E: IAPP-induced secretion of IL-1β by BMDMs and islets was evaluated by ELISA after 24 h. F: Lysates and media were assessed for proIL-1β and mature IL-1β content by Western blot. G and H: Total IL-1β protein levels in whole islets treated for 4 h as indicated were determined by immunofluorescence staining and ImageStreamX analysis with representative images of CD11b+ cells shown in G. Caspase-1 activation in dispersed islets was analyzed by quantification of FLICA binding by flow cytometry (I) and ImageStreamX analysis (J and K), with representative examples of caspase-1-positive CD11b+ cells shown in J. White bars, control (vehicle); black bars, rIAPP; hatched bars, hIAPP. Data are mean ± SEM of three to four replicates (A and C) or three independent experiments (E and I). Images are representative of data from three independent experiments. **P < 0.01, ***P < 0.001. BF, brightfield.
Transgenic Mice With β-Cell hIAPP Expression Have Impaired Islet Function Associated With an Elevated Ratio of Pro- to Anti-inflammatory Cytokines
To determine whether hIAPP aggregation contributes to islet inflammation in vivo, female FVB mice expressing hIAPP under the control of the rat insulin promoter (hIAPPTg/o) were placed on HFD for 14 weeks, conditions that promote hIAPP aggregation but no detectable amyloid formation until ∼6 months of age (33). HFD but not NCD caused elevated fasting glucose (Fig. 4A) and impaired glucose tolerance (Fig. 4B and C) in hIAPPTg/o but not wild-type mice. Consistent with the previously reported resistance of FVB mice to weight gain on HFD (34), there was no significant difference in body weight among the four groups (Supplementary Fig. 4). Although no HFD-induced insulin resistance was detected by insulin tolerance testing (Supplementary Fig. 4), HFD was associated with increased plasma insulin following intraperitoneal glucose injection compared with NCD in wild-type mice (Fig. 4D). hIAPPTg/o mice did not exhibit this glucose-induced rise in plasma insulin on HFD versus NCD, suggesting inadequate β-cell compensation (Fig. 4D). Similarly, isolated islets from HFD-fed hIAPPTg/o mice had reduced glucose-stimulated insulin secretion ex vivo compared with islets from wild-type mice (Fig. 4E). hIAPP expression in mice on both NCD and HFD was associated with upregulation of the macrophage markers Emr1 and Itgam in isolated islets, with no change in the β-cell genes Pdx1 and Ins2 (Fig. 4F) or other immune cell markers, including Cd5, Cd19, Cd3ε, CD49b, and Ly6g (data not shown). HFD caused a marked decrease in expression of the anti-inflammatory cytokines Il10 and Il1rn in both wild-type and hIAPPTg/o islets (Fig. 4G). hIAPPTg/o mice on HFD had increased islet expression of Il1b and Nlrp3 but not Tnf or Ccl2 (Fig. 4H) compared with wild-type mice, suggesting that hIAPP aggregation is primarily associated with changes in the regulation of IL-1β synthesis. There was no change in expression of other inflammasome components, including caspase-1 and ASC or the IL-1 family members IL-1α and IL-18 (data not shown). The ratio of Il1b to Il1rn was significantly increased in islets from hIAPPTg/o HFD-fed mice compared with both hIAPPTg/o and wild-type NCD-fed mice (Fig. 4I). These data suggest that conditions that promote IAPP aggregation alter the balance of islet pro- and anti-inflammatory mediators toward a proinflammatory milieu.
Transgenic mice with β-cell expression of hIAPP have impaired islet function associated with an elevated ratio of pro- to anti-inflammatory cytokines. Female hIAPPTg/o and wild-type (WT) littermate controls were placed on NCD (13% kcal from fat) or HFD (45% kcal from fat) for 14 weeks starting at 10 weeks of age. Fasting glycemia (A) and glucose tolerance (B) were assessed at 14 weeks following intraperitoneal injection of 0.75 g/kg glucose and by evaluation of the area under the glycemia curve up to 120 min (C). White bars, WT; black bars, hIAPPTg/o; ○, WT, NCD; ●, hIAPPTg/o, NCD; □, WT, HFD; ■, hIAPPTg/o, HFD. D: Plasma insulin during intraperitoneal glucose tolerance test was measured by ELISA. E: Glucose-stimulated insulin secretion in isolated islets was measured by ELISA and normalized to insulin content, which did not differ among groups. White bars, WT, NCD; black bars, hIAPPTg/o, NCD; speckled bars, WT, HFD; hatched bars, hIAPPTg/o, HFD. mRNA expression of macrophage and β-cell genes (F), anti-inflammatory cytokines (G), proinflammatory markers (H), and the ratio of Il1b to Il1rn (I) was assessed by RT-qPCR, and expression levels were normalized to the housekeeping gene Rplp0. Data are mean ± SEM of 9–14 mice per group and represent three independent experiments. *P < 0.05, **P < 0.01, ***P < 0.001.
Transgenic mice with β-cell expression of hIAPP have impaired islet function associated with an elevated ratio of pro- to anti-inflammatory cytokines. Female hIAPPTg/o and wild-type (WT) littermate controls were placed on NCD (13% kcal from fat) or HFD (45% kcal from fat) for 14 weeks starting at 10 weeks of age. Fasting glycemia (A) and glucose tolerance (B) were assessed at 14 weeks following intraperitoneal injection of 0.75 g/kg glucose and by evaluation of the area under the glycemia curve up to 120 min (C). White bars, WT; black bars, hIAPPTg/o; ○, WT, NCD; ●, hIAPPTg/o, NCD; □, WT, HFD; ■, hIAPPTg/o, HFD. D: Plasma insulin during intraperitoneal glucose tolerance test was measured by ELISA. E: Glucose-stimulated insulin secretion in isolated islets was measured by ELISA and normalized to insulin content, which did not differ among groups. White bars, WT, NCD; black bars, hIAPPTg/o, NCD; speckled bars, WT, HFD; hatched bars, hIAPPTg/o, HFD. mRNA expression of macrophage and β-cell genes (F), anti-inflammatory cytokines (G), proinflammatory markers (H), and the ratio of Il1b to Il1rn (I) was assessed by RT-qPCR, and expression levels were normalized to the housekeeping gene Rplp0. Data are mean ± SEM of 9–14 mice per group and represent three independent experiments. *P < 0.05, **P < 0.01, ***P < 0.001.
Transgenic hIAPP Expression Affects the Phenotype but Not the Number of Resident Islet Macrophages
Because hIAPPTg/o islets express elevated mRNA encoding the macrophage markers CD11b and CD11c (Fig. 4F), we next characterized intraislet macrophages by flow cytometry. HFD caused a modest increase in the number of CD11b+F4/80+ cells relative to total islet cells, consistent with previous studies (2), whereas hIAPP expression had no effect on the proportion of CD11b+F4/80+ cells (Fig. 5A and C). In HFD-fed mice, increased cell surface expression of CD11b within the CD11b+F4/80+ population (Fig. 5B) was consistent with the increase in Itgam expression in hIAPPTg/o islets (Fig. 4F). Both CD11c and Ly6C, expressed by inflammatory monocytes in other tissues (35,36), were upregulated in macrophages from hIAPPTg/o mice along with CD11b, with no evidence of a distinct CD11b+ infiltrating population (Fig. 5B, D, and E). No differences in CD11b or CD11c expression were observed in cells from the spleen or peripheral blood (Supplementary Fig. 5). Fluorescence-activated cell sorting of CD11b+F4/80+ macrophages from HFD-fed mice revealed that these cells are the major source of islet cytokines, such as TNF-α, IL-1β, and IL-1Ra, but not the sole source of CCL2 (Fig. 5F). The increase in islet expression of Il1b and the decrease in Il10 and Il1rn in hIAPPTg/o islets were attributable to differential expression of these genes in islet macrophages (Fig. 5F).
β-Cell expression of hIAPP skews islet macrophages toward a proinflammatory phenotype. Female hIAPPTg/o and wild-type (WT) littermate controls were placed on NCD (13% kcal from fat) or HFD (45% kcal from fat) for 14 weeks starting at 10 weeks of age. Islets were isolated and dispersed for flow cytometric analysis of the proportion of CD11b+F4/80+ cells (A) and the mean fluorescence intensity (MFI) of the indicated cell surface marker (B). White bars, WT; black bars, hIAPPTg/o. Representative plots show staining of macrophages from HFD-fed mice gated on all islet cells (C), CD11b+ cells (D), and CD11b+F4/80+ cells (E). F: CD11b+F4/80+ cells were sorted from other islet cells from HFD-fed mice, and mRNA expression of the sorted populations was assessed by RT-qPCR. Expression levels were normalized to the housekeeping gene Rplp0. Data are mean ± SEM of six to nine mice per group and represent two independent experiments. *P < 0.05, **P < 0.01, ***P < 0.001.
β-Cell expression of hIAPP skews islet macrophages toward a proinflammatory phenotype. Female hIAPPTg/o and wild-type (WT) littermate controls were placed on NCD (13% kcal from fat) or HFD (45% kcal from fat) for 14 weeks starting at 10 weeks of age. Islets were isolated and dispersed for flow cytometric analysis of the proportion of CD11b+F4/80+ cells (A) and the mean fluorescence intensity (MFI) of the indicated cell surface marker (B). White bars, WT; black bars, hIAPPTg/o. Representative plots show staining of macrophages from HFD-fed mice gated on all islet cells (C), CD11b+ cells (D), and CD11b+F4/80+ cells (E). F: CD11b+F4/80+ cells were sorted from other islet cells from HFD-fed mice, and mRNA expression of the sorted populations was assessed by RT-qPCR. Expression levels were normalized to the housekeeping gene Rplp0. Data are mean ± SEM of six to nine mice per group and represent two independent experiments. *P < 0.05, **P < 0.01, ***P < 0.001.
Systemic Macrophage Depletion Improves hIAPP-Induced Islet Inflammation and Glucose Intolerance While Increasing Islet Amyloid
To determine whether macrophage depletion alters hIAPP-induced islet gene expression in vivo, we treated HFD-fed hIAPPTg/o and wild-type mice with clodronate liposomes or PBS control liposomes. Clodronate liposome administration dramatically improved glucose tolerance in hIAPPTg/o mice but not wild-type mice (Fig. 6A and B), with no change in body weight (Fig. 6C) and a mild improvement in insulin sensitivity in both hIAPPTg/o and wild-type mice (Fig. 6D and E). Importantly, islets isolated from clodronate liposome–treated hIAPPTg/o mice displayed improved ex vivo glucose-stimulated insulin secretion compared with those from mice treated with control liposomes (Fig. 6F), with no change in insulin content (data not shown). Clodronate liposomes caused a three- to fourfold reduction in islet Itgam and Emr1 and a modest increase in β-cell Pdx1 expression, with no effect on Ins2 mRNA (Fig. 6G). Consistent with the in vitro macrophage depletion, clodronate liposome administration reduced islet expression of Il1b and Nlrp3 (Fig. 6H) in addition to the anti-inflammatory cytokines Il10 and Il1rn (Fig. 6I). Moreover, islets pretreated with clodronate liposomes before culture under conditions that promote amyloid formation had increased insulin content and improved glucose-stimulated insulin secretion (Supplementary Fig. 6), providing further evidence that macrophage depletion affects islet function independent of systemic effects. Taken together, these data suggest that islet macrophages impair islet function in the presence of hIAPP and that they are the major source of both pro- and anti-inflammatory cytokines in islets in vivo.
Clodronate liposome–mediated macrophage depletion improves hIAPP-induced glucose intolerance and islet inflammation. Female hIAPPTg/o and wild-type (WT) littermate controls were placed on HFD (45% kcal from fat) for 14 weeks starting at 10 weeks of age. Mice were treated with 100 mg/kg clodronate-containing liposomes (CLOD-lip) or PBS-containing liposomes (PBS-lip) intraperitoneally every 4 days for the final 4 weeks of HFD. A and B: Glucose tolerance was assessed at 24 weeks following intraperitoneal injection of 0.75 g/kg glucose, and the area under the glycemia curve was evaluated up to 120 min. ○, WT, PBS-lip; ●, hIAPPTg/o, PBS-lip; □, WT, CLOD-lip; ■, hIAPPTg/o, CLOD-lip. C: Body weight was assessed at 24 weeks of age. White bars, PBS-lip; black bars, CLOD-lip. D and E: Insulin tolerance was assessed following intraperitoneal injection of 0.5 units/kg insulin, and the area under the glycemia curve was evaluated up to 60 min. F: Islets were isolated for analysis of glucose-stimulated insulin secretion (insulin content did not differ among treatment groups). Islet mRNA expression of macrophage and β-cell genes (G), proinflammatory markers (H), and anti-inflammatory cytokines (I) was assessed by RT-qPCR. Expression levels were normalized to the housekeeping gene Rplp0. Data are mean ± SEM of six to nine mice per group. *P < 0.05, **P < 0.01, ***P < 0.001.
Clodronate liposome–mediated macrophage depletion improves hIAPP-induced glucose intolerance and islet inflammation. Female hIAPPTg/o and wild-type (WT) littermate controls were placed on HFD (45% kcal from fat) for 14 weeks starting at 10 weeks of age. Mice were treated with 100 mg/kg clodronate-containing liposomes (CLOD-lip) or PBS-containing liposomes (PBS-lip) intraperitoneally every 4 days for the final 4 weeks of HFD. A and B: Glucose tolerance was assessed at 24 weeks following intraperitoneal injection of 0.75 g/kg glucose, and the area under the glycemia curve was evaluated up to 120 min. ○, WT, PBS-lip; ●, hIAPPTg/o, PBS-lip; □, WT, CLOD-lip; ■, hIAPPTg/o, CLOD-lip. C: Body weight was assessed at 24 weeks of age. White bars, PBS-lip; black bars, CLOD-lip. D and E: Insulin tolerance was assessed following intraperitoneal injection of 0.5 units/kg insulin, and the area under the glycemia curve was evaluated up to 60 min. F: Islets were isolated for analysis of glucose-stimulated insulin secretion (insulin content did not differ among treatment groups). Islet mRNA expression of macrophage and β-cell genes (G), proinflammatory markers (H), and anti-inflammatory cytokines (I) was assessed by RT-qPCR. Expression levels were normalized to the housekeeping gene Rplp0. Data are mean ± SEM of six to nine mice per group. *P < 0.05, **P < 0.01, ***P < 0.001.
Because islet macrophages could contribute to either the formation of islet amyloid (by inducing β-cell dysfunction) or its clearance (by removing IAPP aggregates), we next asked whether macrophage depletion affects amyloid severity. We generated obese hIAPPTg/o mice expressing the agouti viable yellow allele because these mice develop extensive islet amyloid formation associated with β-cell dysfunction (22). Islet macrophages were frequently found to be associated with thioflavin-S–positive amyloid fibrils in hIAPPTg/o mice (Fig. 7A). Clodronate liposome treatment significantly reduced fasting hyperglycemia in hIAPPTg/o but not wild-type mice (Fig. 7B). As in the HFD-fed FVB mice, clodronate liposome administration reduced islet Il1b and increased Pdx1 expression (Fig. 7C). Of note, the improved glycemia in clodronate liposome–treated mice was associated with increased rather than decreased amyloid severity (Fig. 7D and E) and an increase in the average area of each amyloid deposit (Fig. 7F) with no change in islet area (Fig. 7G). These data point to a discordance between amyloid deposition and islet function and suggest that prefibrillar hIAPP aggregates (present in the absence of thioflavin-S–positive plaques) rather than mature fibrils are the major species associated with islet dysfunction in this model.
Improvement of hIAPP-induced hyperglycemia is accompanied by accumulation of mature amyloid fibrils in clodronate liposome–treated mice. A: Islets from 24-week-old FVB×C57BL/6 mice expressing the agouti viable yellow allele were examined to confirm amyloid formation. Representative low power (left) and high power (right) magnification fluorescence micrographs show staining for F4/80 (red), amyloid (thioflavin-S, green), and nuclei (DAPI, blue). Scale bar = 30 μm (left) or 5 μm (right). B: Twenty-week-old FVB×C57BL/6 mice expressing the agouti viable yellow allele were treated with 100 mg/kg clodronate-containing liposomes (CLOD-lip) or PBS-containing liposomes (PBS-lip) intraperitoneally every 4 days for 4 weeks. Fasting blood glucose was assessed at 24 weeks of age. White bars, PBS-lip; black bars, CLOD-lip. C: Islets were isolated at 24 weeks of age, and mRNA expression of the indicated markers was assessed by RT-qPCR. Expression levels were normalized to the housekeeping gene Rplp0. D: Pancreata were fixed at 24 weeks of age and assessed for amyloid severity. Representative fluorescence micrograph shows staining for insulin (red), amyloid (thioflavin-S, green), and nuclei (DAPI, blue). Scale bar = 50 μm. Thioflavin-S+ (ThioS+) area relative to total islet area (E), average amyloid deposit area (F), and islet size (G) was determined by image analysis. Data are mean ± SEM of four to seven mice per group. *P < 0.05, **P < 0.01, ***P < 0.001.
Improvement of hIAPP-induced hyperglycemia is accompanied by accumulation of mature amyloid fibrils in clodronate liposome–treated mice. A: Islets from 24-week-old FVB×C57BL/6 mice expressing the agouti viable yellow allele were examined to confirm amyloid formation. Representative low power (left) and high power (right) magnification fluorescence micrographs show staining for F4/80 (red), amyloid (thioflavin-S, green), and nuclei (DAPI, blue). Scale bar = 30 μm (left) or 5 μm (right). B: Twenty-week-old FVB×C57BL/6 mice expressing the agouti viable yellow allele were treated with 100 mg/kg clodronate-containing liposomes (CLOD-lip) or PBS-containing liposomes (PBS-lip) intraperitoneally every 4 days for 4 weeks. Fasting blood glucose was assessed at 24 weeks of age. White bars, PBS-lip; black bars, CLOD-lip. C: Islets were isolated at 24 weeks of age, and mRNA expression of the indicated markers was assessed by RT-qPCR. Expression levels were normalized to the housekeeping gene Rplp0. D: Pancreata were fixed at 24 weeks of age and assessed for amyloid severity. Representative fluorescence micrograph shows staining for insulin (red), amyloid (thioflavin-S, green), and nuclei (DAPI, blue). Scale bar = 50 μm. Thioflavin-S+ (ThioS+) area relative to total islet area (E), average amyloid deposit area (F), and islet size (G) was determined by image analysis. Data are mean ± SEM of four to seven mice per group. *P < 0.05, **P < 0.01, ***P < 0.001.
Discussion
Anti-inflammatory agents represent a promising approach to treating type 2 diabetes, and several recent clinical trials have suggested that targeting IL-1 signaling can improve insulin secretion (9). Indeed, recombinant IL-1Ra improves β-cell function in patients with type 2 diabetes without altering insulin sensitivity (37), suggesting that islets are particularly susceptible to IL-1–mediated damage. We (5) and others (4) have provided evidence that hIAPP acts as a potent stimulus for macrophage activation and islet chemokine release, with a critical role for IL-1β in amplification of this response. Because phagocytic cells help to clear other amyloidogenic peptides (38), resident islet macrophages might also protect β-cells from IAPP aggregates. The major finding of the current study is that despite their possible role in limiting extracellular amyloid, phagocytic cells are required for IAPP-induced islet inflammation and dysfunction.
Previous studies have demonstrated depletion of up to 98% of islet macrophages after 4–7 days of low-temperature culture at 22–24°C in CMRL medium (15,30,39). Macrophage depletion in RPMI at 37°C has also been reported based on reduced MHC class II staining (40,41). The present data suggest no change in the size of the islet macrophage population based on CD11b and F4/80 expression after 5 days in RPMI at 37°C, despite decreased MHC class II expression. Thus, macrophages must be considered a major source of both pro- and anti-inflammatory cytokines in mouse islet cultures. Indeed, macrophages were required for islet cytokine induction by both hIAPP and the TLR2 ligand FSL-1, although Ccl2 expression levels were similar in fluorescence-activated cell–sorted macrophages compared with other cell types, consistent with β-cell production of CCL2 (5,14).
These data provide the first direct evidence that resident macrophages are the major source of hIAPP-induced islet IL-1β. Masters et al. (4) were unable to detect IL-1β in supernatants from hIAPP-treated islets, consistent with the present Western blot and ELISA data, suggesting that the islet macrophage population is too small to significantly affect total islet IL-1β. Similarly, others have used immunocytochemistry to demonstrate IL-1β expression induced by lipopolysaccharide and TNF-α in islet macrophages but not β-cells (39), although β-cells may be an important source of IL-1β in response to other stimuli, including double-stranded RNA and elevated glucose (10–13,42). The present data point to a model in which prefibrillar IAPP aggregates contribute to priming of the NLRP3 inflammasome and induction of Il1b mRNA in resident macrophages but not β-cells. NLRP3 activation by larger IAPP species likely occurs later in the course of hIAPP aggregation, when we observed cleavage of proIL-1β. Thus, like other amyloidogenic peptides, hIAPP delivers both signal 1 (for proIL-1β expression) and signal 2 (for proIL-1β processing) required for IL-1β secretion. Of note, we also observed limited induction of proIL-1β in BMDMs treated with nonamyloidogenic rIAPP (Fig. 3D). Monomeric IAPP is a weak agonist for the calcitonin gene-related peptide (CGRP) receptor (43), and because CGRP can enhance IL-1β synthesis (44), it is possible that rIAPP may also exert its effects through this pathway. This observation is unlikely to be attributable to microbial contaminants in the synthetic peptide because rIAPP did not activate TLR2 or TLR4. Furthermore, proIL-1β induction was not observed in rIAPP-treated islet macrophages by imaging flow cytometry and may therefore be cell-type specific.
The most striking differences in gene expression in islets from hIAPPTg/o versus wild-type mice were increased expression of Itgam, Emr1, and Il1b concomitant with decreased Il1rn and Il10 expression. This gene expression profile resembles that in the cerebral cortex of a mouse model of Alzheimer's disease (45). Notably, although IL-1 induces other islet cytokines and our previous global gene expression analyses pointed to an important role for regulation of IL-1 family members by hIAPP (5), IAPP aggregation cannot explain all changes in islet cytokine content associated with type 2 diabetes, including upregulation of IL-12 (46). Moreover, upregulation of some cytokines in response to acute stimulation with hIAPP in vitro did not mimic the effects of chronic hIAPP aggregation in vivo. For example, although Il1b and Nlrp3 expression were elevated in both situations, hIAPPTg/o islets did not express increased Tnf or Ccl2 mRNA, unlike hIAPP-treated BMDMs. Furthermore, both Il10 and Il1rn (decreased in islets from hIAPPTg/o mice, particularly those on HFD) were induced acutely in culture, consistent with shared signaling pathways concomitantly mediating both pro- and anti-inflammatory gene expression in response to other stimuli, such as lipopolysaccharide (31). Because both the extent of IAPP aggregation and the activation state of the macrophage population likely determine the nature of the local inflammatory response, further work is required to evaluate the mechanisms responsible for alterations in cytokine expression at different stages of amyloid formation and their implications for macrophage function during disease progression.
Of note, altered expression of Il1b, Il1rn, and Il10 mRNA was observed in NCD-fed hIAPPTg/o mice with no detectable metabolic abnormality, suggesting that hyperglycemia was not a cause of this phenotype. That these changes did not correlate with islet dysfunction except in mice on HFD suggests that 1) some hIAPP aggregation occurs in hIAPPTg/o mice on NCD and precedes the development of glucose intolerance and 2) HFD may both promote amyloid formation and alter the phenotype of macrophages leading to decreased expression of cytokines, such as IL-10 and IL-1Ra, that inhibit the synthesis or antagonize the actions of IL-1β (47). Although we cannot be certain that altered macrophage cytokine secretion is the cause of β-cell dysfunction in this model, our previous work suggests that hIAPP-induced islet dysfunction is improved with IL-1Ra treatment (5). Moreover, the improvement in glucose tolerance in hIAPPTg/o mice lacking islet macrophages suggests that these cells play a critical role in hIAPP-induced islet dysfunction.
Eguchi et al. (14) reported that the majority of resident CD11b+ islet cells did not express the granulocyte marker Ly6G, were positive for the macrophage/monocyte marker F4/80, and expressed increased Il10 and decreased Il1b compared with infiltrating monocytes following palmitate infusion. We did not observe a distinct infiltrating population in our model but did observe a skewing in the resident population away from a physiological M2-like phenotype (14). Ly6Chigh monocytes are recent immigrants from the bone marrow and have the capacity to migrate to sites of acute peripheral inflammation (48). The β2-integrins CD11b and CD11c have diverse functions, including adhesion and phagocytosis (49). We observed increased expression of these three cell surface glycoproteins in macrophages from hIAPPTg/o islets associated with elevated Il1b and decreased Il1rn and Il10 expression. Macrophages that migrate into adipose tissue during high-fat feeding also express elevated CD11b, CD11c, F4/80, and Ly6C compared with resident tissue macrophages, and this M1-like subpopulation is highly proinflammatory (36,50). The present data suggest that hIAPP aggregation may affect the differentiation state of monocytes entering the islet and that hIAPP skews resident cells toward a proinflammatory phenotype, consistent with the microenvironment driving macrophage plasticity (51). Although we did not detect changes in granulocyte, lymphocyte, or natural killer cell markers associated with hIAPP expression, further work will be required to fully characterize other intraislet leukocyte populations associated with amyloid formation, including infiltrating F4/80−CD11b−CD11c− macrophages (52).
Other studies have demonstrated improved insulin sensitivity in response to clodronate liposomes (53). Although we cannot rule out effects on the islet secondary to macrophage depletion in other tissues, wild-type mice displayed no change in glucose tolerance in response to clodronate liposomes, suggesting a unique role for macrophages in the setting of hIAPP aggregation. We observed improved glucose-stimulated insulin secretion in isolated islets from clodronate liposome–treated hIAPPTg/o mice and in clodronate liposome–treated hIAPPTg/o islets cultured in high glucose, conditions demonstrated by others to promote amyloid formation (54). Thus, improved β-cell function caused by macrophage depletion in vivo may be largely independent of peripheral effects. Of note, despite improved glucose tolerance, macrophage depletion increased the amount of islet amyloid in hIAPPTg/o mice. This observation may be attributed to increased fibril formation—perhaps as a result of reduced clearance of prefibrillar oligomers—or to decreased clearance of mature fibrils, which are phagocytosed by macrophages (55). Importantly, mature IAPP fibrils may be less damaging to the islet than prefibrillar oligomers (56), consistent with the discordance between increased fibril deposition and reduced fasting glycemia in our model. Because macrophages are a major source of islet IL-1 and our previous work suggested that blockade of the IL-1 receptor limits islet amyloid formation in transplanted islets (5), the extent of amyloid deposition at the beginning of treatment and macrophage activities other than cytokine secretion are likely critical in determining the islet amyloid burden.
Islet macrophages contribute to β-cell dysfunction by secreting IL-1β and other cytokines (15,30,39), although low levels of IL-1β are also important for normal β-cell function (57,58). The present findings suggest that resident islet macrophages, by chronic production of IL-1β in response to IAPP aggregates, may be important contributors to the pathogenesis of type 2 diabetes. Indeed, the data point to islet macrophages as the major source of islet IL-1β in response to IAPP aggregation. Thus, despite their apparent capacity to limit extracellular amyloid fibrils, inhibition of the interaction between macrophages and IAPP and suppression of macrophage IL-1β synthesis are potential therapeutic strategies to improve β-cell function in type 2 diabetes.
See accompanying article, p. 1448.
Article Information
Acknowledgments. The authors thank Derek L. Dai and Galina Soukhatcheva (University of British Columbia) for assistance with islet isolation, and Lisa Xu (University of British Columbia) for assistance with cell sorting. The authors also thank Paul Orban (University of British Columbia) for helpful discussion and critical review of the manuscript.
Funding. C.Y.W.-R. is supported by a Canadian Institutes of Health Research (CIHR)-Vanier Canada Graduate Scholarship. J.A.E. is supported by a scholar award from the Canadian Diabetes Association (CDA) and an investigator award from the Child & Family Research Institute (CFRI). This work was supported by grants to J.A.E. and C.B.V. from CIHR (PNI-120292 to J.A.E., MOP-123338 to C.B.V.) and CDA (OG-3-11-3413-CV) and by core support to CFRI from the BC Children’s Hospital Foundation and Canucks for Kids Fund Childhood Diabetes Laboratories. C.B.V. is supported by the Irving K. Barber Chair in Diabetes Research at the University of British Columbia and an investigator award from the CFRI.
Duality of Interest. No potential conflicts of interest relevant to this article were reported.
Author Contributions. C.Y.W.-R. designed and performed the experiments, analyzed the data, and wrote the manuscript. J.A.E. helped with the conception and design of the experiments and edited the manuscript. C.B.V. supervised the study, reviewed the data, and edited the manuscript. C.B.V. is the guarantor of this work and, as such, had full access to all the data in the study and takes responsibility for the integrity of the data and the accuracy of the data analysis.







