Although it is widely accepted that type 1 diabetes (T1D) is the result of the autoimmune destruction of insulin-producing β-cells in the pancreas, little is known about the events leading to islet autoimmunity. Epidemiological and genetic data have associated virus infections and antiviral type I interferon (IFN-I) response genes with T1D. Genetic variants in the T1D risk locus interferon induced with helicase C domain 1 (IFIH1) have been identified by genome-wide association studies to confer resistance to T1D and result in the reduction in expression of the intracellular RNA virus sensor known as melanoma differentiation–associated protein 5 (MDA5). Here, we translate the reduction in IFIH1 gene expression that results in protection from T1D. Our functional studies demonstrate that mice heterozygous at the Ifih1 gene express less than half the level of MDA5 protein, which leads to a unique antiviral IFN-I signature and adaptive response after virus infection that protects from T1D. IFIH1 heterozygous mice have a regulatory rather than effector T-cell response at the site of autoimmunity, supporting IFIH1 expression as an essential regulator of the diabetogenic T-cell response and providing a potential mechanism for patients carrying IFIH1 protective polymorphisms.
Introduction
Type 1 diabetes (T1D) is a devastating organ-specific disease resulting from the autoimmune destruction of pancreatic β-cells (1). The events leading to autoimmunity in T1D are complex and unclear, demanding the design of new treatments that consider both the strong genetic influence and environmental stressors linked to the disease. Identification of protective polymorphisms in the intracellular virus receptor melanoma differentiation–associated protein 5 (MDA5) gene interferon induced with helicase C domain 1 (IFIH1) that lead to a reduction in MDA5 urges further investigation of RNA virus sensing in T1D pathogenesis (2–4). Understanding how MDA5, a double-stranded RNA (dsRNA) virus sensor expressed from the T1D risk gene IFIH1, controls type I interferon (IFN-I) and consequently T1D is critical in understanding the events that lead to autoimmunity and define disease progression to develop prophylactic and therapeutic measures.
In children at risk for T1D, an IFN-I transcriptional signature precedes islet autoimmunity (5). Recent onset of T1D is strongly associated with infection by RNA viruses such as enteroviruses including coxsackievirus, further implicating the IFN-I signature (6,7). MDA5 specifically detects dsRNA intermediates from viruses like coxsackievirus that are produced in the cytoplasm during RNA virus replication. Upon recognition of its dsRNA ligand and proper assembly of a filament structure around the dsRNA stem, MDA5 activates and triggers signaling from IFN-β promoter stimulator-1 (IPS-1, also known as the mitochondrial antiviral signaling protein MAVS) and IFN regulatory factor-3 and -7 molecules to induce the transcription of IFN-β. The specificity and kinetics of MDA5-RNA binding as well as MDA5-induced IFN-I responses that result from viral infection have been well studied (8). Recently, it was demonstrated in mice that a missense mutation, G821S, in the Ifih1 gene disrupts MDA5 responsiveness to dsRNA and allows MDA5 to remain constitutively active and induce lupus-like nephritis and autoimmunity (9). Funabiki et al. (9) also demonstrated constitutive IFN-I signaling with the common T1D risk variant A946T. Further, nondiabetogenic mice (C57BL/6 mice) heterozygous at Ifih1 develop rapid hyperglycemia after infection with the pancreatropic virus encephalmyocarditis virus (EMCV)-D owing to virus-directed β-cell death (10). Unlike EMCV-D, coxsackievirus serotype B4 (CB4) infects and, without directly killing pancreatic β-cells, induces diabetes in NOD mice (11,12); more intriguingly, it has been strongly associated in recent-onset T1D in patients (6,7,13).
To better our understanding of the immunological consequences after MDA5 activation and their effects on autoimmunity in a susceptible host, we developed a mouse model resonant with IFIH1-protected patients by backcrossing mice deficient in IFIH1 (also known as MDA5) onto the accepted mouse model for T1D, NOD/Ltj mice, and studied mice heterozygote for the deficient MDA5 allele. We demonstrate that these heterozygote mice (MDA5+/−) express roughly half the level of MDA5 protein as wild-type mice (MDA5+/+) and when infected with CB4, a clinically relevant stimulator of T1D, the MDA5+/− mice were protected from T1D, thereby defining the ability of MDA5 to augment autoimmunity and control T1D.
Research Design and Methods
Mice
NOD mice were purchased from The Jackson Laboratory (Bar Harbor, ME). MDA5 knockout (MDA5−/−) mice on the C57BL/6 background were a generous gift from Dr. M. Colonna (The Washington University School of Medicine, Department of Pathology and Immunology). We successfully backcrossed MDA5−/− mice onto the NOD background and confirmed by single nucleotide polymorphism analysis (performed by our group and by DartMouse, Lebanon, NH) that they carry the full complement of NOD idd alleles. More importantly, the ability to develop spontaneous diabetes is strongly indicative that the required susceptibility loci have crossed over and, to this end, littermates to the backcrosses that were either heterozygote or wild type for the MDA5−/− alleles developed spontaneous diabetes. MDA5−/− mice were bred with NOD mice and MDA5+/− mice. MDA5+/+ progeny were bred for further use in experiments. All mice were maintained in the Centre for Disease Modeling (Life Sciences Centre, Vancouver, BC, Canada) and kept in a pathogen-free environment. Diabetes incidence was monitored by nonfasting blood glucose measurements. Disease onset was determined by two consecutive blood glucose levels >300 mg/dL. Only prediabetic mice were used for experiments. All animal work was performed in strict accordance with the recommendations of the Canadian Council for Animal Care. The protocol was approved by the Animal Care Committee of The University of British Columbia (certificate numbers A08-0415 and A08-0622).
Western Blotting
Mice were stimulated by injection with 100 μg i.p. polyinosinic:polycytidylic acid (P1530; Sigma, St. Louis, MO). After 24 h of stimulation, spleens were isolated and homogenized by sonication and tissue homogenates were lysed with CellLytic MT Mammalian Tissue Lysis Reagent (Sigma). Samples were separated on 10% SDS-PAGE, transferred to polyvinylidene fluoride membranes, blocked with Odyssey Blocking Buffer (LI-COR, Lincoln, NE) and probed with monoclonal rabbit anti-MDA5 (Cell Signaling, Danvers, MA) and polyclonal goat anti-tubulin (Santa Cruz Biotech, Santa Cruz, CA) primary antibodies and IRDye 800CW and IRDye 680 RD secondary antibodies (LI-COR). Membranes were scanned with the LI-COR Odyssey Scanner (LI-COR). Protein was quantified using LI-COR Odyssey 3.0 software.
Virus
Ten- to 12-week-old mice were infected with sublethal doses of 400 plaque-forming units i.p. CB4 Edwards strain 2 diluted in DMEM. As there is no sex bias in CB4-mediated T1D, equal numbers of male and female mice were infected with CB4. Virus stocks were prepared as previously described (11).
Virus Titer
Free virus particles were detected from tissue homogenates by plaque assay as previously described (11).
Flow Cytometry
Pancreatic lymph node and splenic single-cell suspensions were counted and stained with fluorescently conjugated monoclonal antibodies (mAbs) for cell-surface markers CD4 (clone L3T4), CD8 (53-6.7), CD25 (clone PC61), CD11b (clone M1/70), CD11c (clone HL3), CD44 (clone IM7), and CD62L (clone MEL-14); intracellular transcription factors Foxp3 (clone FJK-16s) and Helios (clone 22F6); and the inflammatory cytokine IFN-γ (XMG1.2). All mAbs were purchased from eBiosciences (San Diego, CA) with the exception of Helios from BioLegend (San Diego, CA). Stained cells were analyzed by flow cytometry with the BD Biosciences LSR II (San Jose, CA) and Flow Jo vX.0.6 software (TreeStar, Ashland, OR).
Intracellular Cytokine Staining
Single-cell suspensions from pancreatic lymph nodes and spleens were restimulated for 4 h at 37°C in Iscove modified DMEM containing 10% FBS with 500 ng/mL phorbol 12-myristate 13-acetate, 10 ng/mL ionomycin, and Golgi Plug (BD Biosciences). Cells were stained for surface markers, fixed, permeabilized, stained for inflammatory cytokine IFN-γ, and analyzed by flow cytometry.
In vitro T-Cell Activation
Splenic CD4+ T cells were isolated from uninfected MDA5+/+ mice and both CB4-infected MDA5+/+ and MDA5+/− mice at day 7 postinfection (pi) using the EasySep Mouse CD4+ T-cell pre-enrichment kit and “The Big Easy” Silver EasySep Magnet (Stemcell, Vancouver, BC). CD4+ T cells (5 × 107 cells/mL) were then enriched for CD25 activation using the EasySep Mouse CD25 Positive Selection kit (Stemcell). CD4+ CD25− T cells from uninfected MDA5+/+ mice were mixed in ratios of 2:1, 4:1, 8:1, and 16:1 with CD4+ CD25+ T cells from either CB4-infected MDA5+/+ or MDA5+/− mice (at a final total concentration of 3 × 106 cells per 1 mL of RPMI-1640 containing 10% FCS, 50 μmol/L 2-mercaptoethanol, and penicillin/streptomycin) in a 96-well plate coated for 24 h with anti-CD3e mAb (1 µg/mL; BioLegend) and anti-CD28 mAb (1 µg/mL; BD Pharmingen). Mixed cells were also cocultured in uncoated wells as a control, and all cells were cultured for 72 h at 37°C. For assessment of T-cell activation, cells were stained with anti-CD4-Pacific Blue and anti-CD25-PE (eBioscience). For assessment of T-cell effector function, cells were stimulated with phorbol 12-myristate 13-acetate and ionomycin (Sigma) in the presence of BD Golgi Plug (BD Biosciences) for 4 h at 37°C. The cells were then stained with anti-CD4-Pacific Blue and anti-CD25-PE before being fixed and permeabilized for intracellular staining with anti-IFN-γ-PECy7 (eBioscience). Data were acquired using an LSRII flow cytometer and analyzed with FlowJo software vX.0.6.
Immunohistochemical Staining (or Islet Pathology)
Pancreases were fixed in 70% ethanol for 24 h and paraffin embedded (Wax-IT, Vancouver, BC, Canada) as previously described (11). Serial tissue sections were stained using standard procedures for hematoxylin-eosin to analyze the anatomical structure and were scored for insulitis according to a three-tiered scale.
Cytokine Analysis
Cytokines interleukin (IL)-2, IL-4, IL-6, IL-10, IL-17, tumor necrosis factor-α, and IFN-γ were measured from serum at days 0, 3, and 7 post–CB4 infection in a multiplexed format using a Cytometric Bead Array (mouse Th1/Th2/Th17 cytokine kit; BD Biosciences, Mississauga, ON, Canada). Type 1 interferons IFN-α and -β were measured from serum by ELISA using VeriKine Mouse Interferon-α and -β ELISA kits (PBL Interferon Source, Piscataway, NJ).
RNA Isolation
Organs were removed and immediately snap frozen in TRIzol reagent (Life Technologies, Burlington, ON, Canada). Tissues were weighed and organs were homogenized using QIAGEN stainless steel beads and TissueLyser II benchtop homogenizer at 19/s for 10 min. Total RNA was prepared with TRIzol reagent according to the manufacturer’s protocol (TRIzol; Life Technologies). RNA was quantified using a NanoDrop-ND-1000 (Thermo Scientific, Wilmington, DE).
Reverse Transcription and Quantitative Real-Time PCR
cDNA was prepared for 1 μg RNA using a High Capacity cDNA Reverse Transcription kit (Applied Biosystems, Foster City, CA) according to the manufacturer’s instructions. RT-PCR was performed with the BioRad T-100 Thermal Cycler.
cDNA was diluted with UltraPure DNase/RNase-Free Distilled Water (Life Technologies), and a final RNA concentration equivalent to 10 μg/µL was used for real-time PCR. Gene expression for MDA5, IFN-β, IFN-α, TLR3, and GAPDH was quantified using the iQ SYBR Green Supermix (BioRad, Mississauga, ON, Canada) and specific primers (mouse MDA5 forward 5′-GTGATGACGAGGCCAGCAGTTG-3′, reverse 5′-ATTCATCCGTTTCGTCCAGTTTCA-3′; IFN-β forward 5′-GCACTGGGTGGAATGAGACTATTG-3′, reverse 5′-TTCTGAGGCATCAACTGACAGGTC-3′; IFN-α forward 5′-TGATGAGCTACTGGTCAGC-3′, reverse 5′-GATCTCTTAGCACAAGGATGGC-3′; TLR3 forward 5′-GAGAGAGATTCTGGATGCTTGTGTTTG-3′, reverse 5′-GTCTCATAATGGTTTATCATCTACAAA-3′; and GAPDH forward 5′-AGGTCGGTGTGAACGGATTTG-3′, reverse 5′-TGTAGACCATGTAGTTGAGGTCA-3′). PCR amplification was performed in 384-well plates with the ABI 7900HT Fast Real-Time PCR System (Applied Biosystems). All samples from three independent experiments were evaluated in duplicate amplification reactions. mRNA expression was normalized to GAPDH. The comparative Ct method was used as previously described (14), and data are shown as −ΔCt and fold change of −ΔCt relative to wild-type (NOD) samples (14).
Adoptive Transfer Studies
Spleens harvested from donor uninfected mice were used to generate single-cell suspensions. Cells were stained with fluorescently conjugated mAbs against CD11b and CD11c and sorted with a FACSAria flow cytometer (BD Biosciences). A total of 100,000 CD11b+CD11c− and CD11b+CD11c+ cells were sorted (found to be 96% pure) and, diluted in phosphate-buffered saline with 2% FBS, were adoptively transferred intraperitoneally into uninfected recipient mice. Recipient mice were infected intraperitoneally 24 h after adoptive transfer with CB4 Edwards strain 2, and spleens, pancreatic lymph nodes, pancreas, and serum were harvested at day 7 pi for analysis. Control mice did not receive cells and were infected with CB4 Edwards strain 2 at the same time as experimental recipient mice.
Statistical Analysis
GraphPad Prism 6.0 software (GraphPad, San Diego, CA) using the Student t test (two-tailed distribution) and a P value <0.05 determined statistical significance. Serum cytokine concentrations were determined with FCAP Array Software (BD Biosciences). Data are presented as means ± SEM.
Results
Reduction in MDA5 Protects NOD Mice From T1D
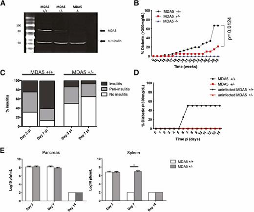
Since patients carrying IFIH1 protective variants are heterozygous, we followed T1D incidence and pathologies in NOD mice heterozygous for the MDA5 gene (MDA5+/−). MDA5+/− mice were generated by successfully backcrossing C57BL/6 MDA5−/− mice onto the NOD background and confirmed by DartMouse. Western blot confirmed that after stimulation with the RNA mimetic, polyinosinic:polycytidylic acid, MDA5−/− mice were unable to generate MDA5 protein, while MDA5+/− mice produced 48% less protein than their MDA5+/+ littermates (Fig. 1A). MDA5 expression was also markedly reduced in the spleens and in different antigen-presenting cell (APC) subsets from the pancreatic lymph nodes (PLNs) of CB4-infected MDA5+/− mice at day 3 pi compared with CB4-infected MDA5+/+ mice (Fig. 1D; Supplementary Fig. 1). Importantly, we observed that MDA5 deficiency (MDA5−/−) protected mice from spontaneous disease, while loss of a single MDA5 allele (MDA5+/−) reduced the incidence of spontaneous diabetes compared with MDA5+/+ littermates (Fig. 1B). These results implicate MDA5 signaling in the development of T1D in NOD mice and justify the study of MDA5+/− as a model for the protective IFIH1 variants found in patients.
A reduction in MDA5 protects NOD mice from spontaneous and virus-mediated T1D. A: MDA5+/+, MDA5+/−, and MDA5−/− mice were stimulated with polyinosinic:polycytidylic acid as described in 2research design and methods. After 24 h stimulation, a 48% reduction in MDA5 protein from MDA5+/− spleens compared with MDA5+/+ was confirmed by Western blot. B: Diabetes incidence was monitored in MDA5+/+ (n = 41), MDA5+/− (n = 23), and MDA5−/− (n = 20) mice for 30 weeks. Two consecutive blood glucose levels >300 mg/dL determined diabetes incidence. C: Serial sections of pancreas tissue from MDA5+/+ and MDA5+/− at days 3 and 7 post–CB4 infection were stained for hematoxylin-eosin and scored for insulitis according to a three-tiered scale (no insulitis, peri-insulitis, and insulitis). Infected 10- to 12-week-old MDA5+/+ (n = 10) and MDA5+/− (n = 15) and uninfected MDA5+/+ (n = 12) and MDA5+/− (n = 8) mice were monitored for cumulative diabetes incidence up to 14 days pi (D), and viral titers were quantified by standard plaque assay from pancreas and spleens at 3, 7, and 14 days pi (E). Results are shown as means ± SEM, and statistical significance was determined by Student t test. *P < 0.05.
A reduction in MDA5 protects NOD mice from spontaneous and virus-mediated T1D. A: MDA5+/+, MDA5+/−, and MDA5−/− mice were stimulated with polyinosinic:polycytidylic acid as described in 2research design and methods. After 24 h stimulation, a 48% reduction in MDA5 protein from MDA5+/− spleens compared with MDA5+/+ was confirmed by Western blot. B: Diabetes incidence was monitored in MDA5+/+ (n = 41), MDA5+/− (n = 23), and MDA5−/− (n = 20) mice for 30 weeks. Two consecutive blood glucose levels >300 mg/dL determined diabetes incidence. C: Serial sections of pancreas tissue from MDA5+/+ and MDA5+/− at days 3 and 7 post–CB4 infection were stained for hematoxylin-eosin and scored for insulitis according to a three-tiered scale (no insulitis, peri-insulitis, and insulitis). Infected 10- to 12-week-old MDA5+/+ (n = 10) and MDA5+/− (n = 15) and uninfected MDA5+/+ (n = 12) and MDA5+/− (n = 8) mice were monitored for cumulative diabetes incidence up to 14 days pi (D), and viral titers were quantified by standard plaque assay from pancreas and spleens at 3, 7, and 14 days pi (E). Results are shown as means ± SEM, and statistical significance was determined by Student t test. *P < 0.05.
CB4 has been isolated from patients with T1D, associated with disease onset, and found to accelerate NOD diabetes. CB4 infects, but does not directly kill, pancreatic β-cells and instead activates a preexisting population of autoreactive T cells to elicit autoimmunity (11,12). Resident APCs engulf infected β-cells, present sequestered islet and viral antigens to resting autoreactive T cells, and induce a population of T cells directed at the virus and specific to the pancreatic islets. The β-cell–directed T cells then destroy the islets and accelerate insulin loss and T1D disease pathology (11). Though strongly linked to T1D in patients, CB4 may be responsible for only a subset of new-onset cases, as other viruses such as CB1 and rotavirus have been more recently implicated (13). As CB4 is a clinically relevant inducer of T1D that stimulates MDA5 and accelerates NOD diabetes, it clearly models the events leading to T1D in mice by mimicking environmental influences that lead to T1D. Cumulative diabetes incidence was monitored after infection with CB4 in 10- to 12-week-old MDA5+/− mice. We observed that MDA5+/− mice were completely protected from the development of T1D compared with infected age-matched MDA5+/+ littermates that developed disease incidence at 50% by 14 days pi (Fig. 1D). As expected of mice 10–12 weeks old, uninfected MDA5+/− and MDA5+/+ littermates did not develop disease (Fig. 1D). It is astonishing, however, that MDA5+/− mice demonstrated sufficient antiviral responses to clear the virus similarly to MDA5+/+ mice (Fig. 1E), despite the reduction in MDA5 expression in the heterozygote mice (Fig. 1A and D; Supplementary Fig. 1). Overall, virus was cleared in both MDA5+/+ and MDA5+/− mice by day 14 pi, with an equal rate of clearance in the pancreas, and a slightly slower rate in the spleen for the MDA5+/− mice (Fig. 1E). Despite reduced expression and function of a critical innate immune sensor of CB4, the MDA5+/− mice did not exhibit immunosuppression or a reduced ability to handle virus infection.
As expected, after infection, diabetic MDA5+/+ mice exhibited a high degree of pancreatic insulitis, reflecting the observed hyperglycemia (11,12), while MDA5+/− mice at the same time pi lacked the same level of insulitis, reflecting their protected status (Fig. 1C). While mice with a full complement of MDA5 show dramatic increases in pancreatic islet insulitis from the peak of infection (day 3 pi) until the initiation of diabetes (day 7 pi), MDA5+/− mice show no increase in insulitis. This suggested that reduced MDA5 expression and function altered the ability of effector T cells to home to the pancreatic islets and destroy the pancreatic β-cells.
MDA5+/− Mice Have a Unique IFN-I Signature After CB4 Infection
After the sensing of dsRNA, MDA5 triggers a signaling pathway leading to the induction of an antiviral response driven by type 1 IFNs. Analysis of serum levels of IFN-α and -β showed a significantly different IFN-I pattern of expression in the MDA5+/− compared with MDA5+/+ mice. At 3 days post–CB4 infection, MDA5+/− showed a significantly greater amount of IFN-β in the serum compared with MDA5+/+ (Fig. 2C). By day 7, the MDA5+/− mice had returned to preinfection levels of IFN-β, where IFN-β levels in MDA5+/+ mice steadily rose over the 7-day time course, with greater IFN-β at day 7 than MDA5+/− mice (Fig. 2C). In both mice, IFN-α levels steadily rose pi, with greater levels in the MDA5+/− mice. The differences in IFN-I signature pi are best represented as a ratio of IFN-β to IFN-α, where the MDA5+/− mice show a rise at day 3 and return to balanced levels by day 7, while the MDA5+/+ mice show a steady increase in the ratio to maximum at day 7 (Fig. 2B). For establishment of whether a concomitant increase was reflected in mice deficient for the other major sensor of coxsackievirus dsRNA, NOD mice heterozygously deficient for Toll-like receptor 3 (TLR3het mice) were infected and measured for serum IFN-I. TLR3het mice show an increase in IFN-β earlier than MDA5+/− by day 2 pi and a significant rise in IFN-α at day 3 compared with MDA5+/+ mice (Fig. 2C).
MDA5 expression alters the levels of type 1 IFN and not inflammatory cytokines that respond to CB4 infection. Cytokines were measured by FACS bead array (A) and ELISA (B and C) in sera harvested from MDA5+/+ (n = 8–15) and MDA5+/− (n = 8–15) mice before infection (day 0) and days 2, 3, and 7 post–CB4 infection. Statistical significance was determined by Student t test. *P < 0.05, **P < 0.001, and ****P < 0.0001. D: Relative mRNA expression levels of MDA5, TLR3, and IFN-I from the spleen and pancreas from MDA5+/+ (n = 8–10) and MDA5+/− (n = 8–10) mice at days 0 (not shown), 3, and 7 (not shown) post–CB4 infection were quantified by quantitative real-time PCR and normalized to GAPDH. The comparative Ct method was used to calculate mean relative expression ± SEM against MDA5+/+ mice as described in 2research design and methods. Data shown are from duplicate samples from two independent experiments.
MDA5 expression alters the levels of type 1 IFN and not inflammatory cytokines that respond to CB4 infection. Cytokines were measured by FACS bead array (A) and ELISA (B and C) in sera harvested from MDA5+/+ (n = 8–15) and MDA5+/− (n = 8–15) mice before infection (day 0) and days 2, 3, and 7 post–CB4 infection. Statistical significance was determined by Student t test. *P < 0.05, **P < 0.001, and ****P < 0.0001. D: Relative mRNA expression levels of MDA5, TLR3, and IFN-I from the spleen and pancreas from MDA5+/+ (n = 8–10) and MDA5+/− (n = 8–10) mice at days 0 (not shown), 3, and 7 (not shown) post–CB4 infection were quantified by quantitative real-time PCR and normalized to GAPDH. The comparative Ct method was used to calculate mean relative expression ± SEM against MDA5+/+ mice as described in 2research design and methods. Data shown are from duplicate samples from two independent experiments.
Further, the variance in IFN-I production in the serum of our MDA5+/− mice at day 3 pi was reflected in the level of mRNA expression, where pancreas and spleen tissue from infected MDA5+/− mice also showed a unique profile of IFN-I expression (Fig. 2D). IFN-β expression was elevated in MDA5+/− pancreas, whereas IFN-α was greater in MDA5+/− spleen at day 3 pi compared with infected MDA5+/+. The increase in IFN-β expression in MDA5+/− pancreas also correlated with higher levels of MDA5 expression compared with infected MDA5+/+ pancreas. In MDA5+/− spleen, where MDA5 expression was lower than MDA5+/+, we observed elevated TLR3 and IFN-α expression (Fig. 2D). It is possible that the unique IFN-I profile observed in MDA5+/− mice acts in concert with TLR3-induced IFN-I responses to control virus infection, yet sustain a level of IFN-I production that does not abrogate further inflammation and the onset of autoimmunity.
For establishment of whether other cytokines were equally affected after infection under conditions of reduced MDA5 signaling, serum was sampled from both mice after infection and measured for inflammatory cytokines, and the levels of IL-6, IL-10, tumor necrosis factor-α, and IFN-γ were similar from both pre– and post–CB4 infection when compared between MDA5+/− mice and MDA5+/+ mice (Fig. 2A). While the differences in MDA5 innate signaling altered the IFN-I signature, no overall change was observed in other major inflammatory mediators.
Reduction in MDA5 Induces Regulatory Rather Than Effector Immune Responses
Type 1 IFNs have diverse immunomodulatory functions that play an important role in many autoimmune diseases including T1D (15). Dendritic cell activation and the presentation of sequestered self-antigens to preexisting autoreactive T cells can be directly affected by IFN-α and -β (16). To determine whether the changes in MDA5 and IFN-I expression within the infected MDA5+/− mice altered APC activation and subsequent T-cell polarization leading to protection, we analyzed the expression of MHC and costimulatory molecules (CD40, CD80, CD86, and F4/80) on APCs (CD11b+CD11c+ or CD11b+CD11c- cells) from the spleens and PLNs of MDA5+/− mice and wild-type mice. At 48 h pi, no differences in activation of APCs from both spleen and PLNs were observed between the infected mice (Supplementary Fig. 2).
Development of spontaneous diabetes in NOD mice is critically linked to the balance and polarization of effector and regulatory T cells (17). A growing pancreatic insulitis composed of diabetogenic effector T cells occurs over time and results in the loss and destruction of insulin-producing β-cells in the islets. CB4 infection acts to accelerate this insulitis by exposing infected β-cells to the autoreactive T cells causing reactivation (11). The induction of diabetes is the result of an alteration in the balance between effector autoreactive T cells and regulatory T cells forming the pancreatic insulitis. In MDA5+/− mice that show protection from diabetes, an expansion of Tregs (CD4+, CD25+, and Foxp3+) is observed by day 7 pi in the pancreas with a concomitant decrease in effector CD4+ T cells (CD4+CD44lowCD62high) compared with infected MDA5+/+ mice (Fig. 3A). A decrease in effector CD4+ T cells and a significant decrease in effector CD8+ T cells were observed in MDA5+/− spleens compared with infected MDA5+/+ mice (Fig. 3B and C). Further, at day 7 pi, CB4-challenged MDA5+/− mice harbor greater numbers of CD4+ T cells secreting IFN-γ in their spleens compared with infected MDA5+/+ mice that have greater CD4+ IFN-γ T cells in the PLNs (Fig. 3D).
Reduced MDA5 expression polarizes a regulatory T-cell response. MDA5+/− mice have increased levels of regulatory T cells (Foxp3+ of CD4+ T cells) in the PLNs (A), decreased effector CD4+ and CD8+ (CD44highCD62low) T cells in both PLNs and spleen (B and C), and increased IFN-γ–producing CD4+ T cells in the spleen compared with infected MDA5+/+ mice at day 7 post–CB4 infection (D). T cells were isolated from MDA5+/+ (n = 5) and MDA5+/− (n = 5) mice at day 7 pi and with classical activation and maturation marker antibodies for FACS analysis. Results are shown as means ± SEM of a representative from three independent experiments. P values were determined using Student two-tailed paired t test. **P < 0.01, *P < 0.05. E: Tregs from MDA5+/− mice suppress IFN-γ production from MDA5+/+ CD4+ T cells in vitro. CD4+ CD25− T cells were isolated from spleens of uninfected MDA5+/+ mice and mixed at a ratio of 2:1 (CD4+ CD25− T cells:Tregs) with MDA5+/− or MDA5+/+ CD4+ CD25+ Tregs isolated from CB4-infected mice at day 7 pi as described in 2research design and methods. Cells were mixed at CD4+ CD25− T cells:Treg ratios ranging from 2:1 to 16:1 with titratable suppression, and optimal results at the 2:1 ratio are presented here. After 72 h, cells were restimulated, and intracellular staining determined the percent of IFN-γ–producing CD4+ T cells. One of two independent experiments that yielded similar results is shown. hi, high.
Reduced MDA5 expression polarizes a regulatory T-cell response. MDA5+/− mice have increased levels of regulatory T cells (Foxp3+ of CD4+ T cells) in the PLNs (A), decreased effector CD4+ and CD8+ (CD44highCD62low) T cells in both PLNs and spleen (B and C), and increased IFN-γ–producing CD4+ T cells in the spleen compared with infected MDA5+/+ mice at day 7 post–CB4 infection (D). T cells were isolated from MDA5+/+ (n = 5) and MDA5+/− (n = 5) mice at day 7 pi and with classical activation and maturation marker antibodies for FACS analysis. Results are shown as means ± SEM of a representative from three independent experiments. P values were determined using Student two-tailed paired t test. **P < 0.01, *P < 0.05. E: Tregs from MDA5+/− mice suppress IFN-γ production from MDA5+/+ CD4+ T cells in vitro. CD4+ CD25− T cells were isolated from spleens of uninfected MDA5+/+ mice and mixed at a ratio of 2:1 (CD4+ CD25− T cells:Tregs) with MDA5+/− or MDA5+/+ CD4+ CD25+ Tregs isolated from CB4-infected mice at day 7 pi as described in 2research design and methods. Cells were mixed at CD4+ CD25− T cells:Treg ratios ranging from 2:1 to 16:1 with titratable suppression, and optimal results at the 2:1 ratio are presented here. After 72 h, cells were restimulated, and intracellular staining determined the percent of IFN-γ–producing CD4+ T cells. One of two independent experiments that yielded similar results is shown. hi, high.
To demonstrate regulatory T-cell function, we performed Treg suppression assays by stimulating CD4+ CD25− T cells from uninfected MDA5+/+ mice and testing whether CD4+ CD25+ Tregs from either infected MDA5+/− or MDA5+/+ mice limited T-cell proliferation. Cells were mixed at effector T cell–to–Treg ratios ranging from 2:1 to 16:1 with titratable suppression and optimal results at 2:1 presented in Fig. 3E. The Tregs isolated from MDA5+/−mice demonstrated a significantly greater ability to suppress IFN-γ–producing CD4+ T cells than Tregs from infected MDA5+/+ mice (Fig. 3E). An overall change in the balance of the pancreatic infiltrating effector and regulatory T cells was observed in MDA5+/− mice, and the increased suppressive function of regulatory T cells generated by day 7 pi in these mice likely leads to the observed diabetes resistance.
CD11b+ CD11c+ Cells From MDA5+/− Mice Induce Regulatory T Cells
Polarization of T cells suggested that MDA5 was acting within APCs, and for confirmation of this, APCs were isolated, subdivided (CD11b+ CD11c+ and CD11b+ CD11c−) from either MDA5+/− or MDA5+/+ donor spleens, and adoptively transferred into MDA5+/+ (Fig. 4), MDA5+/− (data not shown), and MDA5−/− (data not shown) recipients 24 h prior to CB4 challenge. After 7 days pi, we observed a significant increase in the percentage of Tregs in the PLNs of infected MDA5+/+ recipient mice that received MDA5+/− CD11b+ CD11c+ cells compared with infected MDA5+/+ recipients that did not receive cells prior to infection (no cells [Fig. 4A]). APCs transferred from MDA5+/+ donors did not induce changes in Treg levels in recipient mice but, rather, boosted CD4+ effector (CD44high CD62Llow) T cells in the PLN and spleen of MDA5+/+ recipients by day 7 pi (Supplementary Fig. 3). Both IFN-α and -β were at significantly higher detectable levels in the serum of recipient mice (MDA5+/+) that received CD11b+ CD11c+ cells from MDA5+/+ compared with MDA5+/− donors (Fig. 4B). The induction of Tregs and decreased expression of IFN-I in recipients (MDA5+/+) after transfer of CD11b+ CD11c+ cells from MDA5+/− donors versus MDA5+/+ donors strongly suggest that the cells responsible for the sustained expression of this unique IFN-I signature in MDA5+/− mice are CD11b+ CD11c+ cells.
CD11b+CD11c+ cells from MDA5+/− mice polarize a regulatory T-cell response. APCs (CD11b+ CD11c+ or CD11b+ CD11c−) isolated from MDA5+/− or MDA5+/+ spleens were adoptively transferred to MDA5+/+ (n = 10–15), MDA5+/− (not shown, n = 10–15), and MDA5−/− (not shown, n = 10–15) recipients. After 24 h, recipient mice including age-matched controls that did not receive cells (no cells) were infected with 400 pfu CB4. A: After 7 days pi, lymphocytes from spleen and PLN of infected mice were stained for FACS analysis. B: IFN-I concentrations in serum from recipient mice were measured by ELISA as described in 2research design and methods. Data shown are means ± SEM of pooled samples from three independent experiments. P values were determined using Student two-tailed paired t test. *P < 0.05.
CD11b+CD11c+ cells from MDA5+/− mice polarize a regulatory T-cell response. APCs (CD11b+ CD11c+ or CD11b+ CD11c−) isolated from MDA5+/− or MDA5+/+ spleens were adoptively transferred to MDA5+/+ (n = 10–15), MDA5+/− (not shown, n = 10–15), and MDA5−/− (not shown, n = 10–15) recipients. After 24 h, recipient mice including age-matched controls that did not receive cells (no cells) were infected with 400 pfu CB4. A: After 7 days pi, lymphocytes from spleen and PLN of infected mice were stained for FACS analysis. B: IFN-I concentrations in serum from recipient mice were measured by ELISA as described in 2research design and methods. Data shown are means ± SEM of pooled samples from three independent experiments. P values were determined using Student two-tailed paired t test. *P < 0.05.
Discussion
Our findings demonstrate that control of the interferon signature pathway after an environmental insult regulates a critical balance between effector and regulatory T cells, thereby influencing disease. In T1D, MDA5 sensing acts as an essential regulator of the diabetogenic T-cell response. We have observed that partial loss of MDA5 expression creates a unique IFN-I signature, in which a burst of IFN-I is induced early pi, likely to help clear viral infection, followed by a drop in IFN-I as the infection is cleared and likely prevents the triggering of autoimmunity. MDA5 signaling of IFN-I acts in partnership over the course of infection with another RNA sensor, TLR3, to develop a unique pathogen-specific signature. In the case of the pancreatropic virus EMCV, the loss of one MDA5 allele, though on the T1D resistant C57BL/6 mouse background, resulted in transient hyperglycemia due to direct killing of pancreatic β-cells and did not protect from EMCV-induced diabetes (10). Herein, our work demonstrates the importance of MDA5 signaling kinetics pi, as the partial loss of MDA5 expression in diabetes-susceptible NOD mice protects from the establishment of T1D through a change in the polarization of the T-cell response to increase regulation of the autoimmune response. The host response is not significantly diminished in its ability to clear virus infection, as CB4 does not replicate out of control and directly kill the pancreatic β-cells. Rather, CB4 mimics clinical diabetes onset with the presentation of self-antigen through resident CB4-infected cells in the pancreas (11), and altering MDA5 sensing simply regulates the autoreactive component of the host response to infection.
Specifically, we observed that a reduction in MDA5 alters IFN-I signaling in a tissue- and cell-specific manner that allows for Tregs in the PLN at the site of autoimmunity. Further, we have observed that CD11b+ CD11c+ cells from MDA5+/− mice (and not from MDA5+/+ donors) induce Tregs and maintain lower levels of IFN-I pi, suggesting that CD11b+ CD11c+ cells are responsible for driving the unique IFN-I signature observed in MDA5+/− mice that protects from T1D. Early intervention of plasmacytoid dendritic cell (pDC) function has recently been reported to prevent autoimmune pathologies in an autoimmune lupus model (18). Further, children at risk for T1D have shown a unique IFN-I transcriptional signature that precedes islet autoimmunity, recent onset of T1D has been strongly associated with infection by RNA viruses like coxsackievirus, and an increase in pDCs and IFN-α production, especially after CB4 infection, has been observed in recent-onset T1D patients (5,6,19–21). These studies and our work suggest an important role for natural IFN-I–producing cells like pDCs and their contribution, in response to environmental T1D-associated IFN-I stimulators like CB4, to an early IFN-I signature in the development of autoimmunity. We have shown here that a reduction in MDA5 creates a unique IFN-I signature and leads to development of a regulatory rather than an effector T-cell response after infection with a T1D-inducing RNA virus in a T1D-susceptible model.
This work identifies MDA5 as an important target for preventative and therapeutic strategies to halt T1D. Our demonstration that a reduction in MDA5 signaling induces regulatory T-cell levels at the site of autoimmunity suggests a potential protective mechanism. Ex vivo expansion and transplantation of regulatory T cells to protect β-cells from destruction have successfully prevented and reversed T1D in NOD mice and have shown great promise as a clinical intervention in children with recent onset of T1D (22–24), though current therapies aimed at expanding regulatory T cells to treat autoimmunity have been unsuccessful in maintaining protection over time (22,25). Here, by reducing MDA5 gene expression we have uncovered a unique IFN-I signature in NOD mice that has led to the expansion of regulatory T cells at the site of autoimmunity and to the protection from T1D, suggesting a new avenue for T1D therapy, in targeting MDA5, that considers both genetic and environmental factors known to alter disease pathogenesis.
Article Information
Acknowledgments. The authors are grateful to Dr. M. Colonna, of The Washington University School of Medicine, Department of Pathology and Immunology, for the generous gift of C57BL/6 MDA5−/− mice that the authors backcrossed onto the NOD background. The authors thank The University of British Columbia flow cytometry facility, especially Justin Wong and Andy Johnson, for sorting and Alissa Cait and Adam Plumb for their advice and technical expertise.
Duality of Interest. No potential conflicts of interest relevant to this article were reported.
Author Contributions. P.J.L. designed and performed the experiments and wrote the manuscript. I.S. performed the experiments. M.S.H. designed the experiments and wrote the manuscript. M.S.H. is the guarantor of this work and, as such, had full access to all the data in the study and takes responsibility for the integrity of the data and the accuracy of the data analysis.



