We investigated the physiological regulation of adiponectin exocytosis in health and metabolic disease by a combination of membrane capacitance patch-clamp recordings and biochemical measurements of short-term (30-min incubations) adiponectin secretion. Epinephrine or the β3-adrenergic receptor (AR) agonist CL 316,243 (CL) stimulated adiponectin exocytosis/secretion in cultured 3T3-L1 and in primary subcutaneous mouse adipocytes, and the stimulation was inhibited by the Epac (Exchange Protein directly Activated by cAMP) antagonist ESI-09. The β3AR was highly expressed in cultured and primary adipocytes, whereas other ARs were detected at lower levels. 3T3-L1 and primary adipocytes expressed Epac1, whereas Epac2 was undetectable. Adiponectin secretion could not be stimulated by epinephrine or CL in adipocytes isolated from obese/type 2 diabetic mice, whereas the basal (unstimulated) adiponectin release level was elevated twofold. Gene expression of β3AR and Epac1 was reduced in adipocytes from obese animals, and corresponded to a respective ∼35% and ∼30% reduction at the protein level. Small interfering RNA–mediated knockdown of β3AR (∼60%) and Epac1 (∼50%) was associated with abrogated catecholamine-stimulated adiponectin secretion. We propose that adiponectin exocytosis is stimulated via adrenergic signaling pathways mainly involving β3ARs. We further suggest that adrenergically stimulated adiponectin secretion is disturbed in obesity/type 2 diabetes as a result of the reduced expression of β3ARs and Epac1 in a state we define as “catecholamine resistance.”
Introduction
Adiponectin levels are reduced in type 2 diabetes, and high circulating levels have been shown to protect against development of the disease (1,2). The control of adiponectin release has chiefly been studied under longer-term conditions of several hours (3–7). Shorter-term regulation (30–60 min) has been investigated in only a few studies, and adiponectin release was shown to be induced by insulin (8,9) and to involve a Ca2+-dependent component (8). Moreover, our own recent work shows that white adipocyte exocytosis/adiponectin secretion is stimulated via an elevation of cAMP and activation of Epac (Exchange Protein directly Activated by cAMP) (10,11), cAMP sensors that couple cAMP production to protein kinase A (PKA)–independent signaling in a variety of cell types (12). The cAMP-stimulated adiponectin exocytosis is Ca2+ independent but can be potently augmented by a combination of Ca2+ and ATP (10,11). In view of the central roles of cAMP and Ca2+ in the regulation of short-term adiponectin secretion, it is conceivable that adrenergic signaling participates in the physiological control of adiponectin exocytosis. The role of adrenergic signaling in the regulation of white adipocyte lipolysis is well established (13–15). Catecholamine binding to adrenergic receptors (ARs) elevates cytoplasmic Ca2+ and cAMP levels via α1- and β1,2,3-receptors, respectively, whereas the activation of α2ARs results in decreased cAMP production. Consequently, a dynamic functional balance involving the different receptor subtypes can be envisaged to influence adiponectin exocytosis.
In this study, we have investigated the effect of epinephrine and the β3-adrenergic agonist CL 316,243 (CL) on white adipocyte adiponectin exocytosis using a combination of biophysical and biochemical techniques. Effects were studied in vitro using cultured 3T3-L1 adipocytes, a commonly used adipocyte model, and ex vivo in primary subcutaneous adipocytes isolated from lean or obese/type 2 diabetic mice. Our findings show, for the first time, that adiponectin exocytosis is stimulated via adrenergic signaling pathways mainly involving β3ARs. We further demonstrate that adrenergically stimulated adiponectin secretion is disturbed in adipocytes isolated from high-fat diet (HFD)–fed mice due to the reduced expression of β3ARs and Epac1 in a condition we denote as “catecholamine resistance.”
Research Design and Methods
Cell and Animal Work
3T3-L1 cells (ZenBio) were maintained and differentiated as previously described (11). Studies were carried out in mature 3T3-L1 adipocytes day 8 and 9 from the start of differentiation. Cell culture reagents were purchased from Life Technologies or Sigma-Aldrich.
Inguinal white adipose tissue (IWAT) was isolated from 8-week-old male C57BL/6J mice (Hanks’ balanced salt solution; 2% BSA). Tissue samples were minced and digested using collagenase type II (1 mg/mL; 45–60 min; 37°C) and poured through a 100-µm nylon mesh. Floating adipocytes were washed with Krebs-Ringer glucose buffer (1% BSA) and immediately used for experiments, or snap frozen in liquid nitrogen and kept at −80°C.
Five-week-old male mice were fed regular chow (Global Diet #2016; Harlan-Teklad) or HFD (60% kcal from fat; catalog #D12492; Research Diets Inc.) over 8 weeks. Animal experimentation was approved by the regional ethical review board.
Electrophysiology and [Ca2+]i Imaging
3T3-L1 adipocytes were cultured in plastic (Sarstedt) or glass (IBL) 35-mm Petri dishes. During experiments, cells were superfused with extracellular solution (EC) containing the following (in mmol/L): 140 NaCl, 3.6 KCl, 2 NaHCO3, 0.5 NaH2PO4, 0.5 MgSO4, 5 HEPES (pH 7.4 with NaOH), 2.6 CaCl2, and 5 glucose. Exocytosis was measured as increases in membrane capacitance (16) in the standard whole-cell configuration (cells clamped at −70 mV), as described previously (11). The pipette-filling solutions consisted of the following (in mmol/L): 125 K-glutamate, 10 KCl, 10 NaCl, 1 MgCl2, 3 Mg-ATP, and 5 HEPES (pH 7.15 with KOH). The solution was supplemented with (in mmol/L): IC1: 0.1 cAMP and 10 EGTA; IC2: 10 EGTA; IC3: 0.05 EGTA; IC4: 9 CaCl2 and 10 EGTA.
[Ca2+]i values were recorded with dual-wavelength ratio imaging in cells loaded with Fura-2 AM (Life Technologies), as previously described (17). Excitation wavelengths were 340 and 380 nm, and emitted light was collected at 510 nm. The absolute [Ca2+]i was calculated using Eq. 5 in the study by Grynkiewicz et al. (18) (Kd = 224 nmol/L).
Measurements were performed at 32°C.
Adiponectin Secretion in Cultured and Primary Adipocytes
Adiponectin secretion was measured in 3T3-L1 adipocytes (grown on 12-well plates; Sarstedt) and in mouse primary adipocytes during 30-min incubations at 32°C. 3T3-L1 adipocytes were preincubated in a glucose-depleted EC, supplemented with membrane-permeable Ca2+ chelator 1,2–Bis (2-aminophenoxy) ethane-N, N,N′,N′,-tetraacetic acid tetrakis (acetoxymethyl ester) (BAPTA-AM; 30 min; Life Technologies), as indicated. Primary adipocytes were diluted to 25% volume/volume. Secretion was measured in an EC containing test substances as indicated. Primary adipocyte incubations were terminated by centrifugation in diisononyl phthalate (Sigma-Aldrich) followed by snap freezing in dry ice. Tubes were cut through the oil layer at two points, separating cells from media. Cells were lysed in PBS containing SDS (2%) and protease inhibitor (1 tablet/10 mL; cOmplete Mini; Roche Diagnostics). EC aliquots and cell homogenates were stored at −80°C.
Secreted adiponectin (measured with mouse ELISA DuoSets; R&D Systems) was expressed in relation to total protein content (Bradford protein assay).
Quantitative Real-Time RT-PCR
RNA was extracted and purified using QIAzol (Qiagen) and ReliaPrep RNA Cell MiniPrep System (Promega). Total RNA was reverse transcribed to cDNA by QuantiTect Reverse Transcription Kit (Qiagen). SYBR Select Master Mix (Life Technologies) was used for quantitative RT-PCR. Gene expression was normalized against β-actin (Actb) using the relative ΔCt method (for primer sequences, see Supplementary Table 1). Primers were used at a concentration of 500 nmol/L, and PCR efficiencies were determined from the slope of the standard curve.
Small Interfering RNA Transfection
Cells were transfected with Silencer Select small interfering RNA (siRNA; Ambion) at differentiation day 6 in Opti-MEM without antibiotics using Lipofectamine 2000 (Life Technologies; siRNA identifications: s62085 [Adrb3] and s104656 [Rapgef3]). An siRNA concentration of 80 nmol/L was used. Medium was changed 8 h after transfection to antibiotic-free DMEM (10% FBS). Experiments were conducted 60 h after transfection. Knockdown was validated by quantitative RT-PCR, and adiponectin secretion was measured as described above.
Serum Glucose, Insulin, and Adiponectin Levels
Blood was collected during termination from the axillary vessels (subclavian artery and vein). Serum glucose concentrations were measured using glucose oxidase-peroxidase enzyme (catalog #P7119; Sigma-Aldrich) and o-Dianisidine dihydrochloride (catalog #F5803; Sigma-Aldrich). The insulin concentration was analyzed using ELISA Mouse Insulin Kit (catalog #10–1247–01; Mercodia). Total and high–molecular weight (HMW) adiponectin was measured by ELISA (respectively: EZMADP-60K; EMD Millipore; and MBS028367; MyBiosource).
Lipolysis and Measurements of cAMP Content
Glycerol release into the medium was measured with free glycerol assay (G7793 and F6428; Sigma-Aldrich) according to manufacturer instructions. Intracellular cAMP levels were determined in cell homogenates using Cyclic AMP XP Assay Kit (catalog #4339; Cell Signaling Technology).
Immunocytochemistry
Incubations were performed in antibody diluent (PBS; 0.1% saponin, 5% donkey serum). The primary antibody used was anti-β3AR antibody (ab94506; Abcam), and the secondary antibody used was Alexa Fluor 488 (catalog #711–545–152; Jackson ImmunoResearch).
Adipocytes were fixed in PBS containing 4% paraformaldehyde for 6 min and subsequently incubated for 60 min with PBS containing 0.1 mol/L glycine (Sigma-Aldrich). Cells were incubated with primary antibody (1:500) overnight and with secondary antibody (1:500) for 1 h. The negative control was incubated with secondary antibody only.
Image acquisition was performed on a total internal reflection (TIRF) Observer Z1 Microscope with α Plan-Apochromat 100×/1.46 oil (both Zeiss) and an electron-multiplying charge-coupled device camera (Evolve 512 Delta; Photometrics). Images were acquired using Zen Blue 2012 (Zeiss). Excitation was 488 nm, and the emission range was 500–540 nm.
Data Analysis
The rate of capacitance increase (ΔC/Δt) was measured by the application of linear fits, as previously described (11). ΔC/Δt was measured at maximal rate after substance application (ΔC/Δtmax) and at indicated later time points. The statistical significance of variance between two means was calculated using OriginPro (OriginLab Corporation) and the Student t test, paired or unpaired, as appropriate (one-way ANOVA applied when appropriate). The free [Ca2+] was calculated using MAXCHELATOR (http://www.stanford.edu/∼cpatton/maxc.html).
TIRF images, captured from one single cell, were analyzed with ImageJ (National Institutes of Health). The fluorescence intensity was determined by defining a circular region of interest (ROI) for the entire image and normalized to the area of the defined region. ROIs were corrected by the average value of a background ROI defined outside the cell. Relative image quantifications were performed to compare raw fluorescence in chow diet, HFD, and the negative control. Identical acquisition parameters (exposure time and gain) were used. Images from cells of chow diet–fed and HFD-fed mice were chosen randomly. Fits, plots, and statistics (Student t test) were performed using OriginPro.
All data are presented as the mean ± SEM for a designated number of experiments.
Results
Adrenergic Stimulation of Short-term Adiponectin Secretion in Cultured Adipocytes
Our previous findings that cAMP triggers white adipocyte exocytosis and adiponectin secretion in 3T3-L1 and human primary subcutaneous white adipocytes (11) suggest short-term adrenergic stimulation as a physiological regulator of adiponectin exocytosis. To test this, 3T3-L1 adipocytes were incubated for 30 min together with 5 μmol/L epinephrine or 1 μmol/L of the β3AR agonist CL. As shown in Fig. 1A, both epinephrine and CL stimulated adiponectin secretion ∼1.8-fold. To explore the involvement of Ca2+ (elevated via the activation of α1ARs) in this stimulation, 3T3-L1 adipocytes were preincubated with the Ca2+ chelator BAPTA-AM prior to stimulation. Epinephrine/CL-stimulated adiponectin secretion remained intact in BAPTA-treated adipocytes. CL-induced secretion was in fact elevated in Ca2+-depleted cells compared with nontreated adipocytes.
A–E: Adiponectin secretion is stimulated via adrenergic pathways in a Ca2+-independent manner. A: Adiponectin secretion in 3T3-L1 adipocytes expressed as a fold increase compared with the basal level (5 mmol/L glucose) during 30-min incubations with epinephrine (EPI; 5 μmol/L) or CL (1 μmol/L) with or without BAPTA pretreatment (50 μmol/L for 30 min). B–D: mRNA expression in undifferentiated (day 0; U) and differentiated (day 8; D) 3T3-L1 adipocytes. The PCR efficiency (log4 dilutions; starting from 5 ng RNA/reaction) was as follows: Actb 97.6%, Adra1d 97.8%, Adrb1 95.6%, Adrb2 103.6%, and Adrb3 102.1%. E: CL-stimulated adiponectin secretion (30-min incubations) in 3T3-L1 adipocytes preincubated in the absence or presence of cycloheximide (CHX; 10 µg/mL for 30 min). Data represent 8–13 experiments in A and E and 6 experiments (3 undifferentiated and 3 differentiated) in B–D. *P < 0.05; **P < 0.01; ***P < 0.001 vs. control.
A–E: Adiponectin secretion is stimulated via adrenergic pathways in a Ca2+-independent manner. A: Adiponectin secretion in 3T3-L1 adipocytes expressed as a fold increase compared with the basal level (5 mmol/L glucose) during 30-min incubations with epinephrine (EPI; 5 μmol/L) or CL (1 μmol/L) with or without BAPTA pretreatment (50 μmol/L for 30 min). B–D: mRNA expression in undifferentiated (day 0; U) and differentiated (day 8; D) 3T3-L1 adipocytes. The PCR efficiency (log4 dilutions; starting from 5 ng RNA/reaction) was as follows: Actb 97.6%, Adra1d 97.8%, Adrb1 95.6%, Adrb2 103.6%, and Adrb3 102.1%. E: CL-stimulated adiponectin secretion (30-min incubations) in 3T3-L1 adipocytes preincubated in the absence or presence of cycloheximide (CHX; 10 µg/mL for 30 min). Data represent 8–13 experiments in A and E and 6 experiments (3 undifferentiated and 3 differentiated) in B–D. *P < 0.05; **P < 0.01; ***P < 0.001 vs. control.
To certify the existence of key components of an adrenergically stimulated adiponectin exocytosis pathway, we investigated the expression of ARs, Epac and, adiponectin in 3T3-L1 adipocytes. β3ARs (Adrb3) were readily expressed, whereas β1 (Adrb1), β2 (Adrb2), and α1D (Adra1d) receptors were expressed at considerably lower levels (Fig. 1B). There are two isoforms of Epac, Epac1 (Rapgef3) and Epac2 (Rapgef4). Although the expression of Epac2 is restricted to neuroendocrine cell types, Epac1 is more generically expressed (19). Similar to findings in human preadipocytes (20) Epac1 was abundantly expressed in undifferentiated 3T3-L1 cells and reduced, although still readily detectable, in mature adipocytes. In agreement with previous observations (21), Epac2 was not expressed (Fig. 1C). As anticipated, adiponectin (Adipoq) was absent in undifferentiated cells but was highly expressed in fully differentiated 3T3-L1 adipocytes (Fig. 1D).
CL still stimulated adiponectin release approximately twofold in 3T3-L1 adipocytes pretreated with the protein synthesis inhibitor cycloheximide (10 µg/mL; Fig. 1E), supporting the concept that short-term adiponectin secretion is due to the release of prestored adiponectin-containing vesicles (11). Moreover, adiponectin expression was unaffected by CL exposure (average expression 4.3 ± 0.9 in controls vs. 3.4 ± 0.9 in CL-stimulated cells; P = 0.3; n = 4; data not shown).
Epac-Dependent Adrenergic Stimulation of Adipocyte Exocytosis
To study the adrenergic effects on adiponectin exocytosis in detail, we measured vesicle release as increases in membrane capacitance (16) in 3T3-L1 adipocytes (Fig. 2). Epinephrine or CL was applied extracellularly to the continuously superfused cell dish during the recordings, thus allowing online registrations of release dynamics. We have previously shown that membrane capacitance increases in 3T3-L1 adipocytes largely represent the release of adiponectin-containing vesicles (10,11). Consistent with this, exocytosis was triggered by a cAMP-containing but Ca2+-depleted pipette-filling solution (IC1; Fig. 2A and B). We next infused cells with the same solution lacking cAMP (IC2). In accordance with our own previous results (11), exocytosis was not triggered by the cAMP-depleted pipette solution. However, extracellular addition of epinephrine or CL during the recording stimulated exocytosis at a maximal rate similar to the ΔC/Δt induced by cAMP (Fig. 2C and D).
A–E: Extracellular epinephrine or CL stimulates 3T3-L1 adipocyte exocytosis via cAMP-mediated activation of Epac. A: Typical recording of ΔCm for cells dialyzed with a Ca2+-depleted pipette solution containing 0.1 mM cAMP (IC-1). B: Average ΔC/Δt value at indicated time points. C: Representative recordings of ΔCm for cells dialyzed with a pipette solution lacking cAMP (IC-2). Extracellular epinephrine (EPI; red) and CL (blue) were added where indicated by lines. EPI was also added to cells pretreated with 10 μmol/L ESI-09 (green). D: Average exocytotic rate (ΔC/Δt) at indicated time points after ΔC/Δtmax. The average time from the addition of EPI or CL until ΔC/Δtmax was 1.4 ± 0.3 and 1.8 ± 0.2 min, respectively. Note that there is no exocytosis at point i (representative of the initial ΔC/Δt) prior to the addition of EPI or CL (P = 0.4 for epinephrine and P = 0.8 for CL vs. cAMP; C and D). The ΔC/Δtmax values of 19 ± 4.1 and 17 ± 3.2 fF/s, respectively, for EPI and CL in D are not significantly different from the ΔC/Δt of 15 ± 2.8 fF/s (at t = 2 min) in B (P = 0.4 for EPI and P = 0.8 for CL vs. cAMP. E: Cytoplasmic cAMP levels in 3T3-L1 adipocytes expressed as a fold increase in the response to EPI or CL in the presence or absence of Ca2+, as indicated. Data are from eight recordings in B; and eight (CL), six (EPI), and seven (EPI+ESI) recordings in D. Data in E represent five to seven measurements. **P < 0.01; ***P < 0.001 vs. control.
A–E: Extracellular epinephrine or CL stimulates 3T3-L1 adipocyte exocytosis via cAMP-mediated activation of Epac. A: Typical recording of ΔCm for cells dialyzed with a Ca2+-depleted pipette solution containing 0.1 mM cAMP (IC-1). B: Average ΔC/Δt value at indicated time points. C: Representative recordings of ΔCm for cells dialyzed with a pipette solution lacking cAMP (IC-2). Extracellular epinephrine (EPI; red) and CL (blue) were added where indicated by lines. EPI was also added to cells pretreated with 10 μmol/L ESI-09 (green). D: Average exocytotic rate (ΔC/Δt) at indicated time points after ΔC/Δtmax. The average time from the addition of EPI or CL until ΔC/Δtmax was 1.4 ± 0.3 and 1.8 ± 0.2 min, respectively. Note that there is no exocytosis at point i (representative of the initial ΔC/Δt) prior to the addition of EPI or CL (P = 0.4 for epinephrine and P = 0.8 for CL vs. cAMP; C and D). The ΔC/Δtmax values of 19 ± 4.1 and 17 ± 3.2 fF/s, respectively, for EPI and CL in D are not significantly different from the ΔC/Δt of 15 ± 2.8 fF/s (at t = 2 min) in B (P = 0.4 for EPI and P = 0.8 for CL vs. cAMP. E: Cytoplasmic cAMP levels in 3T3-L1 adipocytes expressed as a fold increase in the response to EPI or CL in the presence or absence of Ca2+, as indicated. Data are from eight recordings in B; and eight (CL), six (EPI), and seven (EPI+ESI) recordings in D. Data in E represent five to seven measurements. **P < 0.01; ***P < 0.001 vs. control.
We have shown that cAMP stimulates adiponectin exocytosis via the activation of Epac (11). To investigate the role of this cAMP-binding protein in adrenergically stimulated 3T3-L1 adipocyte exocytosis, we pretreated cells with the novel Epac inhibitor ESI-09. Guided by studies of Epac function in pancreatic β-cell insulin secretion (22), we used 10 μmol/L ESI-09 during the 30-min incubations. Epinephrine-stimulated exocytosis was abolished in ESI-09–pretreated cells at all time points investigated (Fig. 2C and D), thus demonstrating that adrenergically stimulated adiponectin exocytosis is Epac dependent.
The Role of cAMP and Cytoplasmic Ca2+ in Adrenergically Stimulated Exocytosis
We measured cAMP content in 3T3-L1 adipocytes exposed to epinephrine or CL for 30 min. As shown in Fig. 2E, epinephrine elevated cAMP >7.5-fold, an increase similar to that produced by a combination of the cAMP-increasing agent forskolin and the phosphodiesterase inhibitor 3-isobutyl-1-methylxanthine (IBMX; [11]). The epinephrine-induced elevation of cAMP was largely (∼60%) reduced by Ca2+ chelation. CL elevated cytoplasmic cAMP to a similar extent as epinephrine in BAPTA-pretreated cells, and the increase was unaffected by Ca2+ buffering. Our results are indicative of the involvement of Ca2+-dependent adenylyl cyclases (ACs; enzymes that convert ATP to cAMP) in epinephrine-induced cAMP production (23).
We investigated the effect of epinephrine on adipocyte [Ca2+]i (Fig. 3A–C). Epinephrine (5 μmol/L) elevated [Ca2+]i in ∼60% of investigated cells, presumably via the activation of α1ARs. The response pattern differed between cells in the same culture dish and was characterized by high-amplitude oscillations (representative of 20% of responsive cells with a peak amplitude of 275 ± 15 nmol/L; Fig. 3A), a single peak (15% of responsive cells; Fig. 3B), or a slow increase in [Ca2+]i arising over several minutes (65% of responsive cells with an increase from a basal concentration of 104 ± 3 nmol/L to a stable concentration of 156 ± 4 nmol/L; Fig. 3C). This heterogeneous [Ca2+]i response is comparable to results in human adipocytes exposed to norepinephrine and was shown to depend on an irregular intercellular distribution of AR subtypes (24). As expected, CL (1 μmol/L) was without effect on [Ca2+]i (Fig. 3D).
A–F: Catecholamine-induced elevations of [Ca2+]i play a minor role in adrenergically stimulated adiponectin exocytosis. A–C: Example traces of typical [Ca2+]i responses in cells exposed to epinephrine (EPI). Note the heterogeneity of [Ca2+]i elevations. D: Trace showing the lack of effect of CL on [Ca2+]i. E: Example traces of ΔCm for cells dialyzed with cAMP-free solutions. CL and EPI were added at time points indicated by the lines in the presence of 1.5 μmol/L free Ca2+ (blue) and 50 μmol/L intracellular EGTA (red). F: Average ΔC/Δt analyzed at different time points, as indicated. ΔC/Δtmax was achieved 1.0 ± 0.2 min after the addition of EPI and 1.8 ± 0.3 min after the addition of CL. Recordings in A–C are representative of 17 separate experiments and 472 individually analyzed cells. Data in D are from six separate recordings and 128 analyzed cells. Results in F represent eight recordings (1.5 μmol/L Ca2+) and 6 recordings (50 μmol/L EGTA). *P < 0.05.
A–F: Catecholamine-induced elevations of [Ca2+]i play a minor role in adrenergically stimulated adiponectin exocytosis. A–C: Example traces of typical [Ca2+]i responses in cells exposed to epinephrine (EPI). Note the heterogeneity of [Ca2+]i elevations. D: Trace showing the lack of effect of CL on [Ca2+]i. E: Example traces of ΔCm for cells dialyzed with cAMP-free solutions. CL and EPI were added at time points indicated by the lines in the presence of 1.5 μmol/L free Ca2+ (blue) and 50 μmol/L intracellular EGTA (red). F: Average ΔC/Δt analyzed at different time points, as indicated. ΔC/Δtmax was achieved 1.0 ± 0.2 min after the addition of EPI and 1.8 ± 0.3 min after the addition of CL. Recordings in A–C are representative of 17 separate experiments and 472 individually analyzed cells. Data in D are from six separate recordings and 128 analyzed cells. Results in F represent eight recordings (1.5 μmol/L Ca2+) and 6 recordings (50 μmol/L EGTA). *P < 0.05.
To study the contribution of [Ca2+]i in epinephrine-stimulated exocytosis, cells were infused with a cAMP-depleted solution containing 50 μmol/L EGTA to allow [Ca2+]i to fluctuate (IC3; Fig. 3E and F). In agreement with secretion data (compared with Fig. 1A), epinephrine-triggered exocytosis was not augmented under those conditions, and ΔC/Δtmax was, if anything, reduced compared with when Ca2+ was chelated by 10 mmol/L EGTA (ΔC/Δtmax = ∼11 fF/s at 50 μmol/L EGTA vs. ∼19 fF/s with 10 mmol/L EGTA; P = 0.1). We next added CL to 3T3-L1 adipocytes infused with a cAMP-depleted solution containing ∼1.5 μmol/L free Ca2+ (IC4). Consistent with previous findings (11), exocytosis was not triggered by this solution alone. The addition of CL potently stimulated exocytosis (ΔC/Δtmax significantly higher than the rate achieved with IC3 and P = 0.1 vs. CL effect using Ca2+-free IC2 in Fig. 2C and D). Epinephrine was without effect on exocytosis when added to cells infused with cAMP-containing IC1. ΔC/Δt averaged 9.4 ± 2.5 fF/s before and 9.4 ± 2.4 fF/s 1 min after epinephrine application (data not shown), thus confirming the role of cAMP in epinephrine-stimulated exocytosis.
Together, our results indicate that adrenergic stimulation triggers adiponectin exocytosis mainly via the activation of β3ARs with consequent elevation of cytoplasmic cAMP. Adrenergically stimulated adiponectin exocytosis can be augmented by Ca2+, but the primary source of Ca2+ appears to be from Ca2+-generating pathways other than α1ARs.
Adrenergic Stimulation of Adiponectin Secretion in Primary Subcutaneous Mouse Adipocytes
To verify the physiological importance of our findings using 3T3-L1 adipocytes, we studied adrenergically stimulated adiponectin secretion in mouse IWAT adipocytes. Epinephrine (5 μmol/L) and CL (1 μmol/L) stimulated adiponectin secretion approximately twofold in 30-min incubations, thus, of a magnitude comparable to that in 3T3-L1 adipocytes (Fig. 4A; compare with Fig. 1A). Epinephrine/CL-stimulated adiponectin secretion was unaffected by Ca2+ chelation (P = 0.3 vs. epinephrine alone; P = 0.5 vs. CL alone) but abolished by preincubation with ESI-09. Thus, adiponectin exocytosis/secretion is similarly regulated in cultured 3T3-L1 adipocytes and in primary subcutaneous mouse adipocytes.
A–E: Adrenergically/cAMP-stimulated adiponectin secretion in adipocytes from lean and obese/type 2 diabetic mice. A: Effects of pretreatment with BAPTA (50 μmol/L) or Epac antagonist ESI-09 (10 μmol/L) for 30 min on adrenergic stimulation of adiponectin secretion with epinephrine (EPI) or CL in primary mouse IWAT adipocytes during 30-min incubations. B: Serum glucose (left) and insulin (right) levels in chow-fed and HFD-fed mice. C: Total (left) and HMW (right) serum adiponectin levels in chow-fed and HFD-fed animals. D: Basal (5 mmol/L glucose) adiponectin secretion from primary subcutaneous adipocytes from mice fed chow or HFD for 8 weeks. E: Adiponectin secretion in primary subcutaneous adipocytes from chow-fed or HFD-fed mice during 30-min incubations in the presence of FSK/IBMX, EPI, or CL. Data in A represent nine experiments with adipocytes isolated from three animals. Data in B–E are from 10–11 chow-fed or HFD-fed animals. *P < 0.05; **P < 0.01; ***P < 0.001 vs. control.
A–E: Adrenergically/cAMP-stimulated adiponectin secretion in adipocytes from lean and obese/type 2 diabetic mice. A: Effects of pretreatment with BAPTA (50 μmol/L) or Epac antagonist ESI-09 (10 μmol/L) for 30 min on adrenergic stimulation of adiponectin secretion with epinephrine (EPI) or CL in primary mouse IWAT adipocytes during 30-min incubations. B: Serum glucose (left) and insulin (right) levels in chow-fed and HFD-fed mice. C: Total (left) and HMW (right) serum adiponectin levels in chow-fed and HFD-fed animals. D: Basal (5 mmol/L glucose) adiponectin secretion from primary subcutaneous adipocytes from mice fed chow or HFD for 8 weeks. E: Adiponectin secretion in primary subcutaneous adipocytes from chow-fed or HFD-fed mice during 30-min incubations in the presence of FSK/IBMX, EPI, or CL. Data in A represent nine experiments with adipocytes isolated from three animals. Data in B–E are from 10–11 chow-fed or HFD-fed animals. *P < 0.05; **P < 0.01; ***P < 0.001 vs. control.
Impaired Adiponectin Secretion in IWAT Adipocytes Isolated From Obese/Type 2 Diabetic Mice
We investigated short-term (30-min) adiponectin secretion in IWAT adipocytes from mice fed chow or HFD over 8 weeks. HFD-fed mice were obese (average weight 46.3 ± 0.8 g compared with 31.8 ± 0.6 g for chow-fed animals; P < 0.001) and diabetic, as shown by elevated serum glucose and insulin levels (Fig. 4B). Serum total adiponectin levels were similar in chow-fed and HFD-fed mice (Fig. 4C). Adiponectin exists in the circulation in different forms, and it has been suggested that specifically reduced levels of HMW adiponectin are associated with metabolic aberrations (24). In agreement with this, we found that levels of HMW adiponectin were ∼50% lower in HFD-fed compared with chow-fed animals (Fig. 4C).
Basal adiponectin secretion was elevated by more than twofold in adipocytes from HFD-fed mice (HFD adipocytes) compared with adipocytes from chow-fed animals (chow adipocytes; Fig. 4D). In chow adipocytes the incubation with 10 μmol/L forskolin and 200 μmol/L IBMX (FSK/IBMX) resulted in a 2.5-fold increase of adiponectin secretion, whereas CL and epinephrine both stimulated adiponectin release approximately twofold. As shown in Fig. 4E, FSK/IBMX stimulated secretion in HFD adipocytes ∼1.5-fold (significantly reduced compared with chow). Strikingly, adiponectin release triggered by epinephrine or CL was essentially abolished in adipocytes from obese mice.
Mechanisms Underlying the Blunted Adiponectin Secretion in Adipocytes From Obese/Type 2 Diabetic Mice
To explore the mechanisms underlying the blunted adiponectin secretion in response to adrenergic stimulation, we investigated the expression of ARs and Epac (isoforms 1 and 2) in chow and HFD adipocytes. Comparable to results in 3T3-L1 adipocytes (compare with Fig. 1B), the β3ARs were amply expressed in adipocytes from chow-fed animals; whereas α1D, β1, and β2ARs were present at considerably lower levels (Fig. 5A). Interestingly, the expression of β3ARs was downregulated fivefold in HFD adipocytes. The expression of α1DARs and β1ARs was also significantly reduced. As in 3T3-L1 adipocytes, Epac1 was the isoform expressed in primary cells, and the expression was downregulated by ∼40% in adipocytes from HFD-fed mice (Fig. 5B).
A–E: Mechanisms underlying the blunted adiponectin secretion in adipocytes from obese/type 2 diabetic mice. A and B: Quantitative RT-PCR gene expression analysis in adipocytes isolated from chow-fed or HFD-fed mice. Epac2 was not detected. C: Total adiponectin content (present in the cell lysate) in subcutaneous adipocytes. The amount of released adiponectin expressed as a percentage of total adiponectin content under basal (D) and stimulated (E) conditions. The percentage of released adiponectin in E is significantly higher compared with basal levels (D) upon stimulation with FSK/IBMX (P = 0.002), epinephrine (EPI) (P = 0.004), and CL (P = 0.0002) in chow adipocytes and in HFD adipocytes after treatment with FSK/IBMX (P = 0.02). Data in A and B are from five (chow-fed) and four (HFD-fed) animals. Results in C represent 20–22 experiments, and data in D and E are from eight chow-fed and eight HFD-fed animals. *P < 0.05; **P < 0.01; ***P < 0.001.
A–E: Mechanisms underlying the blunted adiponectin secretion in adipocytes from obese/type 2 diabetic mice. A and B: Quantitative RT-PCR gene expression analysis in adipocytes isolated from chow-fed or HFD-fed mice. Epac2 was not detected. C: Total adiponectin content (present in the cell lysate) in subcutaneous adipocytes. The amount of released adiponectin expressed as a percentage of total adiponectin content under basal (D) and stimulated (E) conditions. The percentage of released adiponectin in E is significantly higher compared with basal levels (D) upon stimulation with FSK/IBMX (P = 0.002), epinephrine (EPI) (P = 0.004), and CL (P = 0.0002) in chow adipocytes and in HFD adipocytes after treatment with FSK/IBMX (P = 0.02). Data in A and B are from five (chow-fed) and four (HFD-fed) animals. Results in C represent 20–22 experiments, and data in D and E are from eight chow-fed and eight HFD-fed animals. *P < 0.05; **P < 0.01; ***P < 0.001.
We investigated whether reduced adiponectin content could explain the decreased stimulated secretion in HFD adipocytes. As shown in Fig. 5C, total adiponectin was not significantly decreased in HFD adipocytes compared with chow (P = 0.1). However, analysis of the percentage of released adiponectin demonstrated that HFD adipocytes secreted a larger fraction of the total adiponectin content under basal conditions compared with chow (Fig. 5D). Moreover, whereas chow adipocytes secreted ∼3% of their adiponectin content upon stimulation with FSK/IBMX, epinephrine, or CL, the fraction secreted by HFD adipocytes tended to be smaller upon epinephrine stimulation and was markedly reduced, amounting to only ∼0.5% in response to CL (Fig. 5E). Those results reinforce the notion that impaired regulated adiponectin exocytosis underlies the reduced adiponectin secretion in adipocytes from obese/type 2 diabetic mice. The ∼3% adiponectin released in stimulated chow adipocytes is in reasonably good agreement with the fraction of insulin (2–2.5%) released during an ∼30-min glucose stimulation of pancreatic β-cells (25,26).
Measurements of intracellular cAMP showed that basal cAMP levels were equivalent in chow and HFD adipocytes. FSK/IBMX or epinephrine elevated cAMP levels to a similar extent in chow and HFD adipocytes (P = 0.3 for FSK/IBMX and P = 0.1 for epinephrine in chow vs. HFD adipocytes). However, the CL-induced cAMP elevation was significantly reduced in HFD adipocytes (Fig. 6A). To investigate the preservation of cAMP signaling pathways other than adiponectin secretion, we measured lipolysis (Fig. 6B). FSK/IBMX, epinephrine, or CL stimulated lipolysis in chow adipocytes. FSK/IBMX remained capable of stimulating lipolysis in HFD adipocytes, whereas the lipolytic response to epinephrine or CL was blunted (P = 0.09 for epinephrine vs. control and P = 0.1 for CL vs. control). However, adrenergically stimulated lipolysis appears more intact than adiponectin secretion in HFD adipocytes (compare with abrogated adiponectin release in Fig. 4E). This may be explained by the fact that lipolysis is stimulated via the activation of PKA (15), and cAMP has been shown to exhibit a lower affinity for Epac1 than for PKA (27). Consequently, higher cAMP concentrations are expected to be required to maintain adrenergically stimulated adiponectin release.
A and B: Intracellular cAMP levels and lipolysis in adipocytes from chow-fed and HFD-fed mice. A: Levels of cAMP in chow or HFD subcutaneous adipocytes during 30-min incubations in the presence of FSK/IBMX, epinephrine (EPI), or CL. B: Lipolysis measured as glycerol release in chow and HFD adipocytes (30 min). Data in A and B are from six chow-fed and six HFD-fed animals. *P < 0.05; **P < 0.01; ***P < 0.001.
A and B: Intracellular cAMP levels and lipolysis in adipocytes from chow-fed and HFD-fed mice. A: Levels of cAMP in chow or HFD subcutaneous adipocytes during 30-min incubations in the presence of FSK/IBMX, epinephrine (EPI), or CL. B: Lipolysis measured as glycerol release in chow and HFD adipocytes (30 min). Data in A and B are from six chow-fed and six HFD-fed animals. *P < 0.05; **P < 0.01; ***P < 0.001.
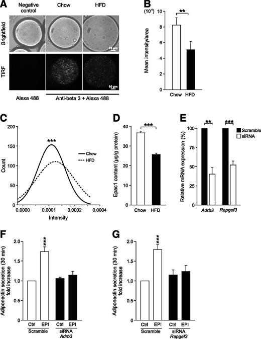
To also confirm the reduced expression of β3ARs at the protein level, we performed immunocytochemistry labeling in chow and HFD adipocytes. Quantitative TIRF imaging confirmed a lower abundance of β3ARs in HFD compared to chow adipocytes (Fig. 7A–C). Moreover, ELISA measurements showed that Epac1 protein was decreased by ∼30% in HFD adipocytes (Fig. 7D).
A–G: Reduced β3AR and Epac1 protein in HFD adipocytes as well as blunted epinephrine-stimulated adiponectin secretion upon β3AR and Epac1 siRNA knockdown. A: Representative bright-field and TIRF images of chow and HFD adipocytes immunostained with anti–β3-antibody followed by incubation with Alexa Fluor 488 secondary antibody. Negative control was incubated with secondary antibody only. B: Mean intensity/area in images of adipocytes from 20 chow-fed and 20 HFD-fed mice. C: Gaussian distribution of mean intensity for images of chow and HFD adipocytes. D: Epac1 content in chow and HFD adipocytes. E: Relative mRNA expression in 3T3-L1 adipocytes transfected with β3AR (Adrb3) or Epac1 (Rapgef3) siRNA. The siRNA expression level for each gene is normalized against its expression in concurrently scramble transfected cells. F and G: Epinephrine (EPI)-stimulated adiponectin secretion (30 min) in the β3AR or Epac1 silenced as well as scrambled siRNA-transfected adipocytes in E. Data in B and C are from cells isolated from three chow-fed and three HFD-fed animals. Data in D represent results from 20 animals (10 chow-fed and 10 HFD-fed). Results in E, F, and G are from five separate experiments. **P < 0.01; ***P < 0.001.
A–G: Reduced β3AR and Epac1 protein in HFD adipocytes as well as blunted epinephrine-stimulated adiponectin secretion upon β3AR and Epac1 siRNA knockdown. A: Representative bright-field and TIRF images of chow and HFD adipocytes immunostained with anti–β3-antibody followed by incubation with Alexa Fluor 488 secondary antibody. Negative control was incubated with secondary antibody only. B: Mean intensity/area in images of adipocytes from 20 chow-fed and 20 HFD-fed mice. C: Gaussian distribution of mean intensity for images of chow and HFD adipocytes. D: Epac1 content in chow and HFD adipocytes. E: Relative mRNA expression in 3T3-L1 adipocytes transfected with β3AR (Adrb3) or Epac1 (Rapgef3) siRNA. The siRNA expression level for each gene is normalized against its expression in concurrently scramble transfected cells. F and G: Epinephrine (EPI)-stimulated adiponectin secretion (30 min) in the β3AR or Epac1 silenced as well as scrambled siRNA-transfected adipocytes in E. Data in B and C are from cells isolated from three chow-fed and three HFD-fed animals. Data in D represent results from 20 animals (10 chow-fed and 10 HFD-fed). Results in E, F, and G are from five separate experiments. **P < 0.01; ***P < 0.001.
To further verify the importance of β3ARs and Epac1 in catecholamine-stimulated adiponectin secretion, we carried out siRNA knockdown in 3T3-L1 adipocytes (Fig. 7E and F). In five different experimental series where β3AR expression was reduced by ∼60%, catecholamine-stimulated secretion was completely blunted, whereas scramble siRNA–transfected cells remained responsive. Silencing of Epac1 (∼50%; Fig. 7G) likewise resulted in abrogated epinephrine-stimulated adiponectin secretion.
Discussion
Here we aimed to define the physiological regulation of adiponectin exocytosis and how this regulation may be perturbed in obesity/type 2 diabetes. The fact that adiponectin exocytosis is triggered by cAMP (11) suggests the existence of an unconventional physiological regulation of adiponectin secretion, quite different from how archetypical Ca2+-stimulated hormone exocytosis is controlled (28). Below we discuss the most important findings in our study as well as their pathophysiological implications.
Adiponectin Vesicle Exocytosis Is Stimulated via β3ARs and Activation of Epac1
Our studies show that adiponectin exocytosis/short-term secretion is stimulated by the catecholamine epinephrine as well as by the β3AR agonist CL and that this stimulation is dependent on Epac. These findings are consistent with our previous characterization of a cAMP-stimulated adiponectin exocytosis pathway (11). Gene expression analysis further identified Epac1 as the isoform present in both cultured and primary adipocytes. We propose that catecholamines trigger the release of adiponectin-containing vesicles according to the left part of the model presented in Fig. 8. Our model suggests catecholamine binding to β3ARs with the subsequent elevation of cytoplasmic cAMP and the activation of Epac1 as the main regulatory pathway.
Model of regulation of adiponectin exocytosis in health and in metabolic disease. Left: Exocytosis of adiponectin-containing vesicles is physiologically stimulated by adrenergic signaling, mainly via β3ARs. The postreceptor signaling involves the activation of Epac1. Right: The adrenergically stimulated adiponectin exocytosis is blunted in obesity/type 2 diabetes owing to a markedly reduced expression of β3ARs in combination with lower expression of Epac1. See text for more details.
Model of regulation of adiponectin exocytosis in health and in metabolic disease. Left: Exocytosis of adiponectin-containing vesicles is physiologically stimulated by adrenergic signaling, mainly via β3ARs. The postreceptor signaling involves the activation of Epac1. Right: The adrenergically stimulated adiponectin exocytosis is blunted in obesity/type 2 diabetes owing to a markedly reduced expression of β3ARs in combination with lower expression of Epac1. See text for more details.
The secretory response triggered via β3ARs appears unaffected by signaling via α1ARs. Epinephrine-stimulated secretion remains intact upon Ca2+ chelation (Figs. 1A and 4A), and epinephrine is unable to stimulate exocytosis at a higher rate when [Ca2+]i fluctuations are permitted (Fig. 3E and F). Our Ca2+ measurements show that the epinephrine effects on [Ca2+]i are small (60% responsive cells with a maximal [Ca2+]i, with a peak of 275 nmol/L) and are thus consistent with the low expression of α1ARs (Figs. 1B and 5A). The observation that Ca2+ chelation nonetheless decreases epinephrine-induced cAMP levels (Fig. 2E) may appear conflicting but merely indicates that Ca2+-dependent ACs are involved in adipocyte cAMP production. cAMP signaling is known to be compartmentalized because of the targeting of essential signaling proteins, such as ACs and phosphodiesterases (breaks down cAMP). Consequently, cAMP differentially regulates diverse cellular processes within discrete intracellular domains (29,30). The Ca2+-dependent cAMP production may thus be important for other signaling processes in the adipocyte; Ca2+ has for example been proposed to affect lipolysis (31,32).
The Ca2+ augmentation of adiponectin exocytosis is, however, clear (10,11), and other pathways that increase [Ca2+]i must exist. Our own preliminary observations demonstrate the occurrence of store-operated Ca2+ channels (in white adipocytes) (M.F. El Hachmane, C.S. Olofsson, unpublished observations), which are plasma membrane–bound ion channels known to function in cAMP-generating microdomains (33–35). Several studies (36–38) also suggest the existence of voltage-dependent Ca2+ (Cav) channels in white adipocytes. However, functional evidence for the presence of Cavs in adipocytes is at present unavailable.
Catecholamine Resistance in Obesity and Diabetes Leads to Defect Adiponectin Exocytosis
We further demonstrate a disruption of adrenergically stimulated adiponectin secretion in adipocytes isolated from obese/type 2 diabetic mice. As summarized in the right part of Fig. 8, we propose that adipocytes are unable to respond to catecholamine stimulation with potent adiponectin release in the obese/metabolically deprived state due to a low abundance of β3ARs. In addition, intracellular postreceptor signaling is further perturbed as a result of decreased levels of Epac1. We propose that the obesity-induced reduction of β3ARs and Epac1 results in blunted catecholamine-stimulated adiponectin secretion in a state that may be referred to as catecholamine resistance. Catecholamine resistance with ensuing lipolytic norepinephrine insensitivity has previously been described in human obesity and was attributed to a low density of β2ARs (39,40). Moreover, a recent study (41) demonstrates that obesity-induced adipose tissue inflammation leads to catecholamine resistance as a result of reduced cAMP production linked to the induction of noncanonical IκB kinases.
The magnitude of FSK/IBMX-stimulated adiponectin secretion is reduced by a magnitude similar to that of Epac1 protein levels (∼30%), suggesting decreased Epac1 as the principal postreceptor disruption of adiponectin exocytosis. It may appear surprising that the quantified ∼35% reduction of β3ARs in HFD adipocytes (Fig. 7B) results in completely abrogated adiponectin secretion. However, this decrease may well be sufficient to disturb the function of the signaling microdomains involved in adiponectin exocytosis, and the concurrent lower Epac1 level may aggravate this disturbance. Moreover, a 60% knockdown of β3ARs alone is clearly enough to entirely abolish catecholamine-stimulated adiponectin secretion (Fig. 7C and D).
The obesity-induced perturbation of adiponectin exocytosis appears not to result from reduced cellular adiponectin content (Fig. 5C) but rather to arise from a defect in cAMP/catecholamine-stimulated adiponectin exocytosis (as shown by the smaller proportion of adiponectin secreted in stimulated HFD adipocytes; Fig. 5E). Expectedly, a large reduction of adiponectin cell content would be required to affect exocytosis of the adipokine. Lipoglucotoxicity decreases the β-cell insulin content by 75% without affecting the number of hormone-containing releasable vesicles. The secretory defect is instead due to disturbances of the insulin vesicle release process (42). The reason for the higher basal adiponectin release (Figs. 4D and 5D) is unclear but may be an attempt to compensate for the disrupted stimulated adiponectin exocytosis. It remains to be determined whether different adiponectin forms (HMW, and medium– and low–molecular weight) are secreted under basal and cAMP/catecholamine-stimulated conditions.
Our study strongly suggests that a secretory defect underlies the reduced capacity of catecholamine-resistant adipocytes to respond with adequate adiponectin release. Moreover, decreased catecholamine levels in patients with type 2 diabetes (43,44) can be envisaged to further reduce adiponectin secretion.
Pathophysiological Implications and Future Directions
The involvement of adrenergic signaling in the regulation of white adipose tissue metabolic function is well established (13–15). However, our study is the first to demonstrate that adiponectin exocytosis is triggered via adrenergic signaling pathways. Considering that it is now 20 years since adiponectin was first discovered (45), it is surprising that the physiological regulation of adiponectin exocytosis has not been more extensively investigated.
Several studies have shown that long-term (numerous hours or days) AR activation leads to reduced expression and/or secretion of the adipokine (4,5,46,47). We propose that this long-term detrimental effect of catecholamines on adiponectin secretion is attributable to the depletion of adiponectin-containing vesicles, similar to how pancreatic β-cells exposed to extended stimulation of insulin release are exhausted (48).
The essential metabolic effects of adiponectin (1,2) propose adipokine as a promising target in drug discovery. The reported half-life of adiponectin (∼75 min; 49) indicates that secreted adiponectin may have effects not only on nearby organs but also systemically. Adiponectin is indeed an unconventional hormone since it is secreted from a ubiquitously distributed organ, and circulating levels are incessantly high (49). It is clear that much remains to be defined regarding the regulation of adiponectin release, the role of different adipose tissue depots in regulated adiponectin secretion as well as the relation between visceral and subcutaneous adiposity and adiponectin secretion. Nonetheless, the findings we present here compose one important piece of the puzzle that needs to be completed for successful future pharmacological adjustment of adiponectin secretory defects.
Article Information
Acknowledgments. The authors thank Birgit Linder and Ann-Marie Alborn (Department of Physiology/Metabolic Physiology) for assistance with adiponectin release measurements, adipocyte isolation, and cell culturing.
Funding. This study was supported by the Åke Wiberg Foundation (I.W.A. and C.S.O.), the Swedish Diabetes Foundation (DIA2013-070, DIA2014-074, and DIA2015-062), a Novo Nordisk Foundation Excellence Project grant (I.W.A.), the Diabetes Wellness Research Foundation (8349/2014SW), and the Swedish Medical Research Council (grants 2010-2656, 2012-2994, 2012-1601, and 2013-7107).
Duality of Interest. No potential conflicts of interest relevant to this article were reported.
Author Contributions. A.M.K. and S.M. contributed to the conception and design of the experiments; the collection, analysis, and interpretation of the data; and drafting and revising of the manuscript. E.P., A.A., M.F.E.H., and M.J. contributed to the collection, analysis, and interpretation of the data and drafting and revising of the manuscript. I.W.A. contributed to the conception and design of the experiments. C.S.O. contributed to the conception and design of the experiments; the collection, analysis, and interpretation of the data; the writing of the manuscript; and the drafting and revising of the manuscript. All authors have read and approved the final version of the manuscript. All experiments were carried out at the Department of Physiology/Metabolic Physiology, Gothenburg University. C.S.O. is the guarantor of this work and, as such, had full access to all the data in the study and takes responsibility for the integrity of the data and the accuracy of the data analysis.


![Figure 3. A–F: Catecholamine-induced elevations of [Ca2+]i play a minor role in adrenergically stimulated adiponectin exocytosis. A–C: Example traces of typical [Ca2+]i responses in cells exposed to epinephrine (EPI). Note the heterogeneity of [Ca2+]i elevations. D: Trace showing the lack of effect of CL on [Ca2+]i. E: Example traces of ΔCm for cells dialyzed with cAMP-free solutions. CL and EPI were added at time points indicated by the lines in the presence of 1.5 μmol/L free Ca2+ (blue) and 50 μmol/L intracellular EGTA (red). F: Average ΔC/Δt analyzed at different time points, as indicated. ΔC/Δtmax was achieved 1.0 ± 0.2 min after the addition of EPI and 1.8 ± 0.3 min after the addition of CL. Recordings in A–C are representative of 17 separate experiments and 472 individually analyzed cells. Data in D are from six separate recordings and 128 analyzed cells. Results in F represent eight recordings (1.5 μmol/L Ca2+) and 6 recordings (50 μmol/L EGTA). *P < 0.05.](https://ada.silverchair-cdn.com/ada/content_public/journal/diabetes/65/11/10.2337_db15-1597/4/m_db151597f3.jpeg?Expires=1709236648&Signature=J33iKXgw~X8w50bI6~LIIzPFv8Xg2bGcH3Q1sjHIo9zgjYOF2UgsPoPR9zX7StdhIKR6syPKmh73hFl7eNF6qudKF3O24bIiCd6ANva0qj7~6OT3RGdxWT6BeTkemVPXSXubE5nxj9B4iAzaNF9-pBKJHgGOQxJsyjZ6OlTkaDZ8QX7A0P2H1iRS7uSyMLrU8ZvEJP62L-Udmq74bHEGmzVEtCliosMIn-NS6x2lKlHVu2iS7KVJAe-LbfcjBtshmseRmGpRXkCEG2BgUa-uKGJsrRHfm1X~LwnTn4YN4Enl3MF8hZhOx8aQglvbpwbP5ETc2CrNeHiq5s2V6QfCdA__&Key-Pair-Id=APKAIE5G5CRDK6RD3PGA)




