Adaptive β-cell replication occurs in response to increased metabolic demand during insulin resistance. The intracellular mediators of this compensatory response are poorly defined and their identification could provide significant targets for β-cell regeneration therapies. Here we show that glucose and insulin in vitro and insulin resistance in vivo activate protein kinase C ζ (PKCζ) in pancreatic islets and β-cells. PKCζ is required for glucose- and glucokinase activator–induced proliferation of rodent and human β-cells in vitro. Furthermore, either kinase-dead PKCζ expression (KD-PKCζ) or disruption of PKCζ in mouse β-cells blocks compensatory β-cell replication when acute hyperglycemia/hyperinsulinemia is induced. Importantly, KD-PKCζ inhibits insulin resistance–mediated mammalian target of rapamycin (mTOR) activation and cyclin-D2 upregulation independent of Akt activation. In summary, PKCζ activation is key for early compensatory β-cell replication in insulin resistance by regulating the downstream signals mTOR and cyclin-D2. This suggests that alterations in PKCζ expression or activity might contribute to inadequate β-cell mass expansion and β-cell failure leading to type 2 diabetes.
Introduction
Type 2 diabetes (T2D) results from insufficient functional β-cell mass to counteract the increase in insulin demand in the body (1,2). Before this failure occurs, the body responds to an early increase in nutrient oversupply by enhancing compensatory β-cell proliferation and consequent β-cell expansion (3–6). Interest has been growing recently in identifying factors and signaling pathways that regulate β-cell expansion in acute nutrient oversupply and insulin resistance to leverage this knowledge into future therapies for β-cell regeneration in diabetes (6–10).
Genome-wide association studies have identified a number of gene sequence variants associated with T2D (11,12). Among them, several single nucleotide polymorphisms in the PRKCZ gene have been associated with increased risk of T2D development (13,14). Whether these variants are positively or negatively associated with the activity or expression of the encoded protein is still unknown. The PRKCZ gene encodes the atypical protein kinase C (PKC) ζ, a serine/threonine kinase activated by PI3K/PDK1 that is involved in cell replication, function, motility, and survival (15). Transfer of a constitutive active form of PKCζ (CA-PKCζ) to β-cells enhances their proliferation (16–18). However, the role of PKCζ in β-cell homeostasis in physiological and pathological situations has not yet been deciphered.
Glucose is a well-known β-cell mitogen that regulates the induction of multiple signaling events (3,6,19). Among them, glucose induces the activation of the mammalian target of rapamycin (mTOR) and the upregulation of cyclin-D2 in β-cells (3,6,20). Cyclin-D2 is essential for postnatal β-cell growth and the compensatory β-cell hyperplastic response to insulin resistance in rodents (21,22). mTORC1 activation regulates β-cell proliferation by increasing the expression of cyclin-D2 (6,20). Collectively, these studies suggest that the pathway mTOR–cyclin-D2 might be essential for compensatory β-cell growth. However, the upstream master regulator of the glucose-induced mTOR–cyclin-D2 signaling pathway in β-cells in the insulin resistance context is unknown. Here we report that blocking PKCζ activity or expression impairs hyperglycemia/hyperinsulinemia/insulin resistance–induced β-cell proliferation. Furthermore, PKCζ activity is required for the induction of the mTOR–cyclin-D2 pathway in this setting. To our surprise, the decrease in mTOR activity by kinase-dead PKCζ (KD-PKCζ) is independent of Akt activation. Glucose-induced human β-cell proliferation is also impaired by KD-PKCζ, indicating the potential critical importance of this kinase in the early β-cell adaptive response to insulin resistance in humans. Taken together, these results highlight PKCζ as key regulator of adaptive compensatory β-cell replication.
Research Design and Methods
Genetically Modified Mice
Transgenic (TG) mice with KD-PKCζ expression in β-cells (RIP-KD-PKCζ TG mice) were generated and identified as described previously (23). The rat KD-PKCζ (K281W) cDNA (1.8 kb) containing a hemagglutinin (HA) tag at the NH2-terminal end for monitoring expression and a mutation in Lys-281 essential for kinase activity (24,25) was provided by Dr. Alex Toker (Harvard Medical School, Boston, MA). TG mice were generated and propagated in a C57Bl6 mouse background. β-Cell–specific inducible knockout mice of PKCζ (βPKCζ-KO mice) were generated by combining MIP-Cre-ERT mice provided by Dr. Louis Philipson (University of Chicago, Chicago, IL) (26) with PKCζlox/lox mice (EUCOMM, Wellcome Trust Sanger Institute, Hinxton, U.K.), which have exon 5 flanked by loxP sites. Both mice were in a C57Bl6 mouse background. Induction of Cre-mediated recombination and disruption of PKCζ expression was achieved by intraperitoneal injection for five consecutive days of 50 μg/g body weight of tamoxifen (TM) (Sigma-Aldrich) dissolved in corn oil (27). All studies were performed with the approval of and in accordance with guidelines established by both the University of Pittsburgh and the Icahn School of Medicine at Mount Sinai Institutional Animal Care and Use Committees.
Glucose Infusion
Detailed protocols regarding mouse catheterization, tether system, housing, catheter maintenance, arterial blood sampling, and infusions were previously published (3,4). In brief, 8–10-week-old wild-type (WT) and RIP-KD-PKCζ TG male mice were fed ad libitum, catheters were inserted in the left femoral artery and vein, and 0.9% sodium chloride or 50% dextrose was infused at a constant rate of 100 μL/h for 4 days. Arterial blood glucose was measured daily and plasma stored at −80°C for insulin measurement by radioimmunoassay (Millipore). After infusion, the pancreas was removed and processed for histological studies or islet isolation. Islets were isolated after collagenase P injection through the pancreatic duct, as previously reported (23).
Acute High-Fat Diet Feeding
βPKCζ-KO and control mice were treated with TM for 5 days (see above), and 5 days later the high-fat diet (HFD) feeding experiment was started. Eight-week-old male RIP-KD-PKCζ TG, βPKCζ-KO, and their corresponding control littermate mice were randomly assigned to either a standard diet (SD) (13.1% kcal from fat; Purina PicoLab Rodent Diet no. 5053; LabDiet) or lard-based HFD (40.9% kcal from fat; TD 96001; Harlan Teklad). After 7 days, body weights were measured, nonfasting blood samples were collected for blood glucose and insulin, and then pancreata were harvested and processed for histological studies or islet isolation.
Immunohistochemistry and Analysis of β-Cell Proliferation in Pancreas
Paraffin-embedded pancreatic sections were immunostained with DAPI and antibodies for insulin (Dako), PKCζ (Santa Cruz Biotechnology), or HA and phosphoS6 (Cell Signaling) as previously described (18). β-Cell proliferation was assessed by insulin and Ki67 (Thermo Fisher Scientific) staining, and at least 2,000 β-cells were blindly counted per mouse (28). β-Cell mass was measured in three insulin-stained pancreas sections per mouse using ImageJ (National Institutes of Health) as previously described (18,28).
Glucose Homeostasis
Blood glucose was determined by glucometer and plasma insulin by radioimmunoassay (18). Intraperitoneal glucose tolerance test was performed in 16–18 h–fasted mice injected intraperitoneally with 2 g d-glucose/kg, and insulin sensitivity test was performed in random-fed mice injected intraperitoneally with human insulin (1.5 units/kg), as previously reported (18).
Generation of Adenoviruses
Adv.KD-PKCζ, Adv.LacZ, Adv.Cyclin-D2, Adv.Cre, and Adv.GFP were prepared as previously described (17). Multiplicity of infection (MOI) was determined by optical density at 260 nm and by plaque assay.
INS-1 Cells, Adenoviral Transduction, Small Interfering RNA, and [3H]thymidine Incorporation
INS-1 cells were transduced for 1 h in RPMI containing 11 mmol/L glucose, 100 units/mL penicillin, 100 μg/mL streptomycin, 10 mmol/L HEPES, 2 mmol/L l-glutamine, 1 mmol/L sodium pyruvate, and 50 μmol/L β-mercaptoethanol with 100 MOI of Adv.KD-PKCζ, or Adv.LacZ and Adv.GFP as controls (18). Cells were then incubated for 24 h in this medium containing 10% FBS before they were refed with fresh medium with 2% FBS and containing 2 or 20 mmol/L glucose. In a set of experiments, [3H]thymidine (0.5 μCi/well; Amersham Pharmacia Biotech) or rapamycin and vehicle were also added. [3H]thymidine incorporation was stopped 18–20 h later; radioactivity was corrected for protein levels measured by the Bradford method and the results were expressed as percentage of counts per minute per microgram protein in Adv-LacZ–transduced vehicle-treated cells (17). In some experiments, 100 nmol/L wortmannin was added 30 min prior to glucose addition. PKCζ activation by insulin was tested in serum-depleted cells for 6 h in the presence of 2 mmol/L glucose.
Small interfering RNA (siRNA)–mediated decrease in PKCζ and PKCλ expression was performed in INS-1 cells as previously performed (17). Twenty-four hours after transfection, cells were replated in 24-well plates and then serum depleted for [3H]thymidine incorporation studies or washed with ice-cold PBS containing 100 µmol/L Na3VO4 for Western blot (17).
Western Blots
Islet or INS-1 cell extracts were separated on 7.5–12% SDS-PAGE, transferred to Immobilon-P membranes (Millipore), blocked in 5% nonfat dry milk, and then incubated with primary antibodies against p85α-PI3K (B-9), PKCλ/ι (H-76), PKCζ (C-20), and p-PKCζ (T410) (SC-12894-R) from Santa Cruz Biotechnology; against p-PKCζ (T560) (ab62372) and CDK4 (ab3112) from Abcam; against actin (A2066) and GAPDH (G9545) from Sigma-Aldrich; against α-tubulin (CPO6) from Calbiochem; against p-mTOR-S2448 (2971), p-p70S6K-T387 (9205), p-AKT-S473 (D9E), p-AKT-T308 (D25E6), p-4E-BP1-S65 (9451), and p-GSK3 α/β-S21/9 (9331) from Cell Signaling; and against cyclin-D1 (210-P1) and cyclin-D2 (221-P1) from Neomarkers. After several washes, blots were incubated with peroxidase-conjugated secondary antibodies followed by chemiluminescence detection (18).
β-Cell Proliferation in Human and Mouse Primary Islet Cell Cultures
Islet cell cultures were prepared as previously described (17). In brief, 400 adult human (Integrated Islet Distribution Program) or mouse islets were trypsinized and cells were plated on 12-mm glass coverslips placed in 24-well plates. Islet cells were either uninfected or transduced with 100 MOI of Adv.KD-PKCζ, Adv.Cyclin-D2, Adv.Cre, or Adv.LacZ as control (17). Subsequently, 1 mL of RPMI medium containing 5 mmol/L d-glucose supplemented with 10% FBS, 100 units/mL penicillin, and 100 µg/mL streptomycin was added, and cells were incubated for 24 h. Thereafter, cells were incubated overnight in fresh medium with 5% FBS containing 2, 7, or 20 mmol/L glucose. In some experiments, 100 nmol/L wortmannin was added 30 min prior to glucose addition, and in another set of experiments, the glucokinase activator (GKA) 3-[(1S)-2hydroxy-1-methylethoxy]-5-[4-(methylsulphonyl)phenoxy]-N-1,3-thiazol-2-yl benzamide (Sigma-Aldrich) was added overnight in the presence of 7 mmol/L glucose. Then cells were rinsed with PBS and fixed in freshly prepared 4% paraformaldehyde for 30 min at room temperature. To analyze β-cell proliferation, Ki67 and insulin staining was performed as previously reported (29).
Statistical Analysis
The data are presented as means ± SE. Statistical analysis was performed using unpaired two-tailed Student t test. P < 0.05 was considered statistically significant.
Results
Glucose Increases PKCζ Activity In Vitro and In Vivo
CA-PKCζ increases β-cell replication (16–18). We previously showed that mild hyperglycemia and hyperinsulinemia in 4-day glucose-infused mice markedly increase β-cell replication (3,4). Based on this, we wondered whether glucose activates PKCζ in mouse islets in vivo and β-cells in vitro. Islets from 4-day glucose-infused mice displayed increased PKCζ phosphorylation (activity) at Thr410 and at the autophosphorylation site Thr560. This correlated with increased phosphorylation of mTOR and its downstream target p70S6K (Fig. 1A and Supplementary Fig. 1). No changes in p85-PI3K levels were observed (Fig. 1A and Supplementary Fig. 1). To address whether increased concentrations of glucose enhance PKCζ phosphorylation specifically in β-cells, we performed dose-dependent and time-dependent studies in INS-1 cells. Glucose increased PKCζ phosphorylation in a dose- and time-dependent manner (Fig. 1B and C). Glucose-mediated activation was dependent on PI3K activity since wortmannin completely eliminated the increase in PKCζ phosphorylation (Fig. 1D). Since glucose increases insulin secretion from β-cells, we next determined whether insulin activates PKCζ at 2 mmol/L glucose. As shown in Fig. 1E, insulin increased PKCζ phosphorylation.
PKCζ is activated by glucose and is required for glucose-mediated INS-1 cell replication. Representative images of Western blots showing levels and phosphorylation of different components of the PI3K/PKCζ/mTOR signaling pathway in islets isolated from 4-day glucose- and saline-infused mice (n = 4 mice per condition) (densitometric quantitation shown in Supplementary Fig. 1) (A), dose-dependent (B) and time-dependent (C) effect of glucose on PKCζ phosphorylation in INS-1 cells and the quantitation of n = 4 experiments, and effect of 100 nmol/L of the PI3K inhibitor wortmannin (Wort) on PKCζ phosphorylation induced by 20 mmol/L glucose in INS-1 cells and the quantitation of n = 4 experiments (D). E: Effect of insulin (5 min) on PKCζ phosphorylation in INS-1 cells incubated at 2 mmol/L glucose and the quantitation of n = 4 experiments. F: Effect of adenovirus KD-PKCζ (Adv.KD-PKCζ) compared with Adv.LacZ in glucose-induced proliferation in INS-1 cells measured by [3H]thymidine incorporation. Representative images of Western blots showing downregulation of PKCζ or PKCλ with siRNAs compared with untreated (UT) or scrambled siRNA (Scrb siRNA)–treated INS-1 cells (n = 3) (G), and its effect on glucose-induced INS-1 cell proliferation as in E (H). Results are means ± SEM. *P < 0.05 vs. 2 mmol/L glucose, time 0 min or no insulin added; ^P < 0.05 vs. 11 mmol/L glucose; #P < 0.05 vs. 20 mmol/L glucose control.
PKCζ is activated by glucose and is required for glucose-mediated INS-1 cell replication. Representative images of Western blots showing levels and phosphorylation of different components of the PI3K/PKCζ/mTOR signaling pathway in islets isolated from 4-day glucose- and saline-infused mice (n = 4 mice per condition) (densitometric quantitation shown in Supplementary Fig. 1) (A), dose-dependent (B) and time-dependent (C) effect of glucose on PKCζ phosphorylation in INS-1 cells and the quantitation of n = 4 experiments, and effect of 100 nmol/L of the PI3K inhibitor wortmannin (Wort) on PKCζ phosphorylation induced by 20 mmol/L glucose in INS-1 cells and the quantitation of n = 4 experiments (D). E: Effect of insulin (5 min) on PKCζ phosphorylation in INS-1 cells incubated at 2 mmol/L glucose and the quantitation of n = 4 experiments. F: Effect of adenovirus KD-PKCζ (Adv.KD-PKCζ) compared with Adv.LacZ in glucose-induced proliferation in INS-1 cells measured by [3H]thymidine incorporation. Representative images of Western blots showing downregulation of PKCζ or PKCλ with siRNAs compared with untreated (UT) or scrambled siRNA (Scrb siRNA)–treated INS-1 cells (n = 3) (G), and its effect on glucose-induced INS-1 cell proliferation as in E (H). Results are means ± SEM. *P < 0.05 vs. 2 mmol/L glucose, time 0 min or no insulin added; ^P < 0.05 vs. 11 mmol/L glucose; #P < 0.05 vs. 20 mmol/L glucose control.
PKCζ Is Required for Glucose- and GKA-Mediated β-Cell Proliferation In Vitro
To test whether PKCζ activity is required for glucose-induced β-cell replication, we transduced INS-1 cells with Ad.KD-PKCζ. INS-1 cell proliferation increased at 20 mmol/L glucose, but this effect was blocked in cells transduced with Ad.KD-PKCζ (Fig. 1F). The effect of 20 mmol/L glucose was not observed with 20 mmol/L mannitol, suggesting that glucose-induced proliferation is not due to potential hyperosmotic effects (not shown). To determine the specificity of this atypical PKC in regulating glucose-induced INS-1 cell proliferation, we decreased PKCζ and PKCλ expression using siRNA as previously reported (17) (Fig. 1G). PKCζ downregulation, but not PKCλ, completely blunted glucose-induced proliferation (Fig. 1H). Taken together, these results indicate that glucose activates PKCζ and this activation is required for glucose-induced INS-1 cell proliferation. However, these results do not address whether this is the case in primary β-cells as well.
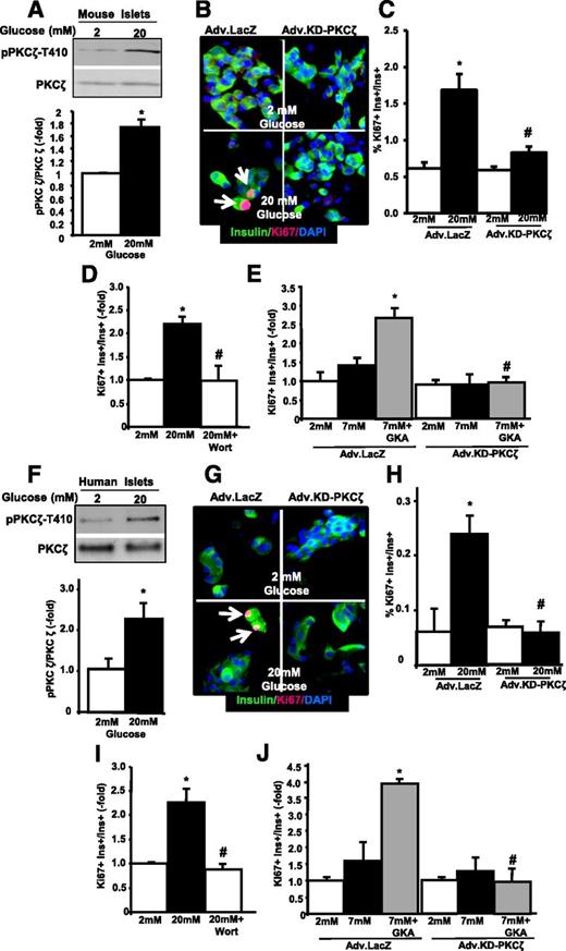
To address this point, we first analyzed whether glucose increases PKCζ phosphorylation in mouse islets. As shown in Fig. 2A, 20 mmol/L glucose significantly increased PKCζ phosphorylation. We next measured β-cell proliferation by Ki67 and insulin costaining in primary cultures of mouse islet cells transduced with Ad.KD-PKCζ and incubated with 2, 7, or 20 mmol/L glucose. Although there was a trend to enhanced β-cell proliferation with 7 mmol/L glucose (a postprandial glucose level), only 20 mmol/L glucose significantly increased mouse β-cell replication; however, this effect was not present in primary islet cells transduced with Ad.KD-PKCζ (Fig. 2B–E). PI3K inhibition with wortmannin also eliminated glucose-mediated mitogenic effect (Fig. 2D). More importantly, glucose increased PKCζ phosphorylation in human islets, and Ad.KD-PKCζ completely blocked glucose-induced human β-cell replication (Fig. 2F–J). Equally, wortmannin inhibited glucose-induced human β-cell proliferation (Fig. 2I). GKA also increased mouse and human β-cell proliferation, and this effect was decreased in islet cells transduced with Ad.KD-PKCζ, indicating that PKCζ regulates GKA-induced β-cell replication (Fig. 2E and J).
Glucose activates PKCζ in mouse and human islets, and transfer of KD-PKCζ completely blocks glucose-induced β-cell proliferation. A: Representative image of a Western blot showing the level and phosphorylation of PKCζ in mouse islets treated with 2 or 20 mmol/L glucose for 5 min and the densitometric quantitation of n = 4 experiments. B: Representative photomicrographs of mouse islet cell cultures transduced with Adv.LacZ or Adv.KD-PKCζ, treated with 2 or 20 mmol/L glucose for 24 h and stained for insulin (green), Ki67 (red), and DAPI (blue). Arrows indicate Ki67+ insulin+ cells. C: Quantitation of n = 5 experiments in duplicate as in B. D: Effect of 100 nmol/L wortmannin (Wort) on mouse β-cell proliferation induced by glucose (24 h) in n = 4 experiments in duplicate. E: Effect of 7 mmol/L glucose with or without GKA on β-cell proliferation in mouse islet cell cultures transduced with Adv.LacZ or Adv.KD-PKCζ in n = 3 experiments in duplicate. F: Representative image of a Western blot showing the level and phosphorylation of PKCζ in human islets as in A, and the densitometric quantitation of n = 5 adult human islet preparations. G: Representative photomicrographs of adult human islet cell cultures as in B. Arrows indicate Ki67+ insulin+ cells. H: Quantitation of n = 5 adult human islet preparations in duplicate. I: Effect of 100 nmol/L wortmannin on human β-cell proliferation induced by glucose (24 h) in n = 5 human islet preparations in duplicate. J: Effect of 7 mmol/L glucose with or without GKA on β-cell proliferation in human islet cell cultures transduced with Adv.LacZ or Adv.KD-PKCζ in n = 3 adult human islet preparations in duplicate. Results are means ± SEM. *P < 0.05 vs. 2 or 7 mmol/L glucose; #P < 0.05 vs. 20 mmol/L glucose or 7 mmol/L + GKA in cells transduced with Adv.LacZ.
Glucose activates PKCζ in mouse and human islets, and transfer of KD-PKCζ completely blocks glucose-induced β-cell proliferation. A: Representative image of a Western blot showing the level and phosphorylation of PKCζ in mouse islets treated with 2 or 20 mmol/L glucose for 5 min and the densitometric quantitation of n = 4 experiments. B: Representative photomicrographs of mouse islet cell cultures transduced with Adv.LacZ or Adv.KD-PKCζ, treated with 2 or 20 mmol/L glucose for 24 h and stained for insulin (green), Ki67 (red), and DAPI (blue). Arrows indicate Ki67+ insulin+ cells. C: Quantitation of n = 5 experiments in duplicate as in B. D: Effect of 100 nmol/L wortmannin (Wort) on mouse β-cell proliferation induced by glucose (24 h) in n = 4 experiments in duplicate. E: Effect of 7 mmol/L glucose with or without GKA on β-cell proliferation in mouse islet cell cultures transduced with Adv.LacZ or Adv.KD-PKCζ in n = 3 experiments in duplicate. F: Representative image of a Western blot showing the level and phosphorylation of PKCζ in human islets as in A, and the densitometric quantitation of n = 5 adult human islet preparations. G: Representative photomicrographs of adult human islet cell cultures as in B. Arrows indicate Ki67+ insulin+ cells. H: Quantitation of n = 5 adult human islet preparations in duplicate. I: Effect of 100 nmol/L wortmannin on human β-cell proliferation induced by glucose (24 h) in n = 5 human islet preparations in duplicate. J: Effect of 7 mmol/L glucose with or without GKA on β-cell proliferation in human islet cell cultures transduced with Adv.LacZ or Adv.KD-PKCζ in n = 3 adult human islet preparations in duplicate. Results are means ± SEM. *P < 0.05 vs. 2 or 7 mmol/L glucose; #P < 0.05 vs. 20 mmol/L glucose or 7 mmol/L + GKA in cells transduced with Adv.LacZ.
PKCζ Activity Is Required for Compensatory β-Cell Proliferation Induced by Hyperglycemia/Hyperinsulinemia in Glucose-Infused Mice
To determine whether PKCζ is also required for glucose-mediated β-cell proliferation in vivo, we generated two lines of TG mice expressing KD-PKCζ in β-cells. Islets from these TG mice display a similar (fourfold) increase in PKCζ expression (endogenous + transgene) (Supplementary Fig. 2A). To assess the specificity of transgene expression in β-cells, we took advantage of the presence of the HA tag in the transgene and performed insulin and HA staining of pancreatic sections. Insulin-stained cells were also positively stained for HA, indicating transgene expression in β-cells (Supplementary Fig. 2B). No obvious increase in PKCζ expression was observed in several organs of TG mice such as liver, fat, kidney, and hypothalamus (Supplementary Fig. 2C). Blood glucose, plasma insulin, glucose tolerance, insulin sensitivity, pancreatic weight, and β-cell mass were not different between WT and TG mice at 8 weeks of age (Supplementary Fig. 3), suggesting that PKCζ activity is not required for glucose and β-cell homeostasis in basal conditions.
Next, we infused glucose or saline for 4 days in WT and TG male mice (Fig. 3A) (3,4). Similar mild hyperglycemia and hyperinsulinemia were achieved in both types of mice when infused with glucose (Fig. 3B–E). Although glucose-infused TG mice displayed slightly lower insulin levels, these were not significantly different compared with the values in WT mice (Fig. 3D and E). β-Cell proliferation assessed by Ki67 and insulin staining was increased in WT mice infused with glucose (Fig. 3F and G). In contrast, β-cell proliferation in TG mice infused with glucose was similar to saline-infused WT and TG mice (Fig. 3F and G). No changes in β-cell size were observed (data not shown). This indicates that compensatory β-cell replication induced by mild hyperglycemia and hyperinsulinemia requires PKCζ activity.
Inactivation of PKCζ inhibits glucose-induced β-cell proliferation in 4-day glucose-infused RIP-KD-PKCζ TG mice. A: Schematic representation of the experiments and timeline. Catheters were placed in 8-week-old male TG and WT mice and 3 days later glucose (Gluc) or saline (Sal) was infused for 4 days. Blood glucose and plasma insulin were measured daily until mice were sacrificed and pancreata harvested for immunohistochemical analysis. Blood glucose (B), area under the curve (AUC) for the blood glucose values (C), and plasma insulin (D) and AUC (E) for the plasma insulin values from saline-infused WT (n = 7) or TG (n = 8) mice and glucose-infused WT (n = 17) or TG (n = 18) mice. F: Representative photomicrographs of islets in mouse pancreas sections stained for insulin, DAPI, and Ki67 with arrows pointing to Ki67+ insulin+ cells. G: Quantitation of β-cell proliferation by measuring the number of Ki67+ insulin+ cells in the pancreas sections from the mice described in F. Results are means ± SEM. *P < 0.05 vs. same type of mice infused with saline; #P < 0.05 vs. WT mice infused with glucose.
Inactivation of PKCζ inhibits glucose-induced β-cell proliferation in 4-day glucose-infused RIP-KD-PKCζ TG mice. A: Schematic representation of the experiments and timeline. Catheters were placed in 8-week-old male TG and WT mice and 3 days later glucose (Gluc) or saline (Sal) was infused for 4 days. Blood glucose and plasma insulin were measured daily until mice were sacrificed and pancreata harvested for immunohistochemical analysis. Blood glucose (B), area under the curve (AUC) for the blood glucose values (C), and plasma insulin (D) and AUC (E) for the plasma insulin values from saline-infused WT (n = 7) or TG (n = 8) mice and glucose-infused WT (n = 17) or TG (n = 18) mice. F: Representative photomicrographs of islets in mouse pancreas sections stained for insulin, DAPI, and Ki67 with arrows pointing to Ki67+ insulin+ cells. G: Quantitation of β-cell proliferation by measuring the number of Ki67+ insulin+ cells in the pancreas sections from the mice described in F. Results are means ± SEM. *P < 0.05 vs. same type of mice infused with saline; #P < 0.05 vs. WT mice infused with glucose.
PKCζ Is Required for Compensatory β-Cell Replication Induced by HFD Feeding in Mice
To confirm the previous observations in a more pathophysiological setting with potential clinical implications, we used a recently reported mouse model of acute 7-day HFD feeding that leads to enhanced body weight, hyperglycemia, hyperinsulinemia, and increased β-cell replication (5). PKCζ phosphorylation was increased in islets from normal mice fed HFD compared with mice fed SD (Fig. 4A). Based on this, we next fed WT and TG mice with HFD. Body weight, blood glucose, and plasma insulin were similarly increased in both types of mice fed with HFD compared with SD-fed littermates (Fig. 4B–D). β-Cell proliferation was also enhanced in WT mice fed HFD compared with SD-fed mice; however, HFD feeding did not increase β-cell replication in TG mouse littermates (Fig. 4E and F).
Inactivation of PKCζ inhibits β-cell proliferation in 1-week HFD–fed RIP-KD-PKCζ TG mice. A: Representative image of a Western blot showing PKCζ phosphorylation in mouse islets from WT mice fed for 1 week with SD or HFD and the densitometric quantitation of islets from n = 4 mice. Body weight (B), blood glucose (C), and plasma insulin (D) of WT and TG male mice (9 weeks old) fed with SD or HFD for 7 days. E: Representative photomicrographs of islets in pancreas sections from these mice stained for insulin, DAPI, and Ki67 with arrows pointing to Ki67+ insulin+ cells. F: Quantitation of β-cell proliferation by measuring the number of Ki67+ insulin+ cells in the pancreas sections from the mice described in D. Results are means ± SEM of SD-fed WT (n = 6) or TG (n = 8) mice and HFD-fed WT (n = 8) or TG (n = 8) mice. *P < 0.05 vs. same type of mice fed SD; #P < 0.05 vs. WT fed HFD.
Inactivation of PKCζ inhibits β-cell proliferation in 1-week HFD–fed RIP-KD-PKCζ TG mice. A: Representative image of a Western blot showing PKCζ phosphorylation in mouse islets from WT mice fed for 1 week with SD or HFD and the densitometric quantitation of islets from n = 4 mice. Body weight (B), blood glucose (C), and plasma insulin (D) of WT and TG male mice (9 weeks old) fed with SD or HFD for 7 days. E: Representative photomicrographs of islets in pancreas sections from these mice stained for insulin, DAPI, and Ki67 with arrows pointing to Ki67+ insulin+ cells. F: Quantitation of β-cell proliferation by measuring the number of Ki67+ insulin+ cells in the pancreas sections from the mice described in D. Results are means ± SEM of SD-fed WT (n = 6) or TG (n = 8) mice and HFD-fed WT (n = 8) or TG (n = 8) mice. *P < 0.05 vs. same type of mice fed SD; #P < 0.05 vs. WT fed HFD.
RIP-KD-PKCζ TG mice chronically express KD-PKCζ in β-cells. To confirm the importance of PKCζ in controlling acute β-cell proliferation in insulin resistance, we generated inducible βPKCζ-KO mice in which we could acutely eliminate PKCζ from β-cells. First, islets from PKCζloxP/loxP mice transduced with Adv.Cre display significantly decreased levels of PKCζ and are unable to increase β-cell replication when incubated with 20 mmol/L glucose in vitro (Fig. 5A–C). More importantly, mice with decreased expression of PKCζ in islets and β-cells after TM injection (Fig. 5D and E) displayed diminished β-cell proliferation when fed HFD compared with WT mice (Cre−/PKCζloxP/loxP and Cre+/PKCζ+/+ mice) (Fig. 5F–I). Body weight, blood glucose, and plasma insulin levels were similar between these types of mice (Fig. 5F–H). No significant differences in these parameters were observed between Cre+/PKCζ+/+ and Cre−/PKCζloxP/loxP mice (not shown) and therefore were combined in the control group. These results confirm that adaptive β-cell proliferation in acute obesity, hyperglycemia, hyperinsulinemia, and insulin resistance requires PKCζ.
Downregulation of PKCζ inhibits glucose-mediated β-cell replication in vitro and in 1-week HFD–fed βPKCζ-KO mice. A: Representative image of a Western blot showing the expression of PKCζ in protein extracts from islet cells from PKCζlox/lox mice infected with Adv.LacZ or Adv.Cre and the densitometric quantitation of islets from n = 3 mice. B: Representative photomicrographs of PKCζlox/lox mouse islet cell cultures transduced with Adv.LacZ or Adv.Cre, treated with 2 or 20 mmol/L glucose and stained for insulin, Ki67, and DAPI. Arrows indicate Ki67+ insulin+ cells. C: Quantitation of n = 5 experiments as in B in duplicate. Results are means ± SEM. *P < 0.05 vs. Adv.LacZ 2 mmol/L; #P < 0.05 vs. Adv.LacZ 2 mmol/L. D: Representative image of a Western blot showing the level of PKCζ in mouse islets from Cre+/PKCζ+/+ and Cre+/PKCζlox/lox (βPKCζ-KO) mice treated with TM for 5 days and the densitometric quantitation of n = 3 mice per condition. Results are means ± SEM. *P < 0.05 vs. Cre+/PKCζ+/+. E: Immunostaining for insulin, PKCζ, and DAPI of pancreas sections from Cre+/PKCζ+/+ and Cre+/PKCζlox/lox mice. Body weight (F), blood glucose (G), and plasma insulin (H) of Cre+ (Cre+/PKCζ+/+) and PKCζlox/lox (Cre−/PKCζlox/lox) (control) mice and Cre+/PKCζlox/lox mice (9 weeks old) fed with SD or HFD for 7 days. Results are means ± SEM of SD-fed control (n = 9) or Cre+/PKCζlox/lox mice (n = 5) and HFD-fed control (n = 10) or Cre+/PKCζlox/lox KO mice (n = 5). *P < 0.05 vs. same type of mice fed SD. I: Quantitation of β-cell proliferation by measuring the number of Ki67+ insulin+ cells in the pancreas sections from the mice described in F–H. *P < 0.05 vs. same type of mice fed SD; #P < 0.05 vs. control mice fed HFD.
Downregulation of PKCζ inhibits glucose-mediated β-cell replication in vitro and in 1-week HFD–fed βPKCζ-KO mice. A: Representative image of a Western blot showing the expression of PKCζ in protein extracts from islet cells from PKCζlox/lox mice infected with Adv.LacZ or Adv.Cre and the densitometric quantitation of islets from n = 3 mice. B: Representative photomicrographs of PKCζlox/lox mouse islet cell cultures transduced with Adv.LacZ or Adv.Cre, treated with 2 or 20 mmol/L glucose and stained for insulin, Ki67, and DAPI. Arrows indicate Ki67+ insulin+ cells. C: Quantitation of n = 5 experiments as in B in duplicate. Results are means ± SEM. *P < 0.05 vs. Adv.LacZ 2 mmol/L; #P < 0.05 vs. Adv.LacZ 2 mmol/L. D: Representative image of a Western blot showing the level of PKCζ in mouse islets from Cre+/PKCζ+/+ and Cre+/PKCζlox/lox (βPKCζ-KO) mice treated with TM for 5 days and the densitometric quantitation of n = 3 mice per condition. Results are means ± SEM. *P < 0.05 vs. Cre+/PKCζ+/+. E: Immunostaining for insulin, PKCζ, and DAPI of pancreas sections from Cre+/PKCζ+/+ and Cre+/PKCζlox/lox mice. Body weight (F), blood glucose (G), and plasma insulin (H) of Cre+ (Cre+/PKCζ+/+) and PKCζlox/lox (Cre−/PKCζlox/lox) (control) mice and Cre+/PKCζlox/lox mice (9 weeks old) fed with SD or HFD for 7 days. Results are means ± SEM of SD-fed control (n = 9) or Cre+/PKCζlox/lox mice (n = 5) and HFD-fed control (n = 10) or Cre+/PKCζlox/lox KO mice (n = 5). *P < 0.05 vs. same type of mice fed SD. I: Quantitation of β-cell proliferation by measuring the number of Ki67+ insulin+ cells in the pancreas sections from the mice described in F–H. *P < 0.05 vs. same type of mice fed SD; #P < 0.05 vs. control mice fed HFD.
Cyclin-D2 Upregulation by Glucose and HFD in β-Cells Requires PKCζ Activation
The results reported thus far indicate that PKCζ is required in insulin resistance–induced compensatory β-cell replication. However, they do not provide any insight into how PKCζ might regulate this increased proliferation. To address this point, INS-1 cells transduced with Ad.KD-PKCζ were treated with low and high glucose, and cell signaling molecules known to be activated in β-cells in this context were analyzed. Cyclin-D2, but not cyclin-D1 or cdk4, was upregulated by 20 mmol/L glucose, and this increase was not present in Ad.KD-PKCζ–transduced cells (Fig. 6A). Equally, islets from HFD-fed WT mice displayed increased expression of cyclin-D2, but this increase was not present in TG mouse littermates (Fig. 6B). This indicates that PKCζ regulates cyclin-D2 expression in the context of excessive nutrient supply. To address whether cyclin-D2 overexpression could rescue the inhibition of glucose-mediated β-cell proliferation induced by KD-PKCζ, we transduced mouse islet cells with Ad.Cyclin-D2 and Ad.KD-PKCζ and treated them with 2 and 20 mmol/L glucose. As shown in Fig. 6C and D, cyclin-D2 overexpression led to increased β-cell replication even at low glucose concentrations. This proliferation was highly exacerbated by 20 mmol/L glucose (Fig. 6D). In any case, KD-PKCζ expression did not reduce the proliferation induced by cyclin-D2 overexpression, suggesting that cyclin-D2 is downstream of PKCζ.
Glucose-mediated and HFD-induced upregulation of cyclin-D2 is impaired by inhibiting PKCζ activity. Representative image of a Western blot showing the expression of cyclin-D1, cyclin-D2, and CDK4 in protein extracts from INS-1 cells transduced with Adv.GFP or Adv.KD-PKCζ and treated with 2 or 20 mmol/L glucose (G) for 24 h (A) or islets from SD- or HFD-fed WT and RIP-KD-PKCζ TG mice for 7 days (B) and the densitometric quantitation of cyclin-D2 in n = 4 experiments/mice. Results are means ± SEM. *P < 0.05 vs. 2 mmol/L Adv.GFP or SD mice; #P < 0.05 vs. 20 mmol/L Adv.GFP or HFD-WT mice. C: Representative image of a Western blot showing the expression of cyclin-D2 in mouse islet cells transduced with Adv.Cre (control), Adv.KD-PKCζ, and Adv.Cyclin-D2 at a total MOI of 200 and treated with 2 or 20 mmol/L glucose for 24 h. This Western blot was performed three times with identical results. D: β-Cell proliferation in mouse islet cell cultures transduced with the adenoviruses indicated in C, incubated with 2 or 20 mmol/L glucose for 24 h and assessed by insulin, Ki67, and DAPI immunostaining. Results are means ± SEM. *P < 0.05 vs. 2 mmol/L Adv.LacZ; #P < 0.05 vs. 20 mmol/L Adv.LacZ; ^P < 0.05 vs. 20 mmol/L Adv.KD-PKCζ; +P < 0.0.5 vs. 2 mmol/L Adv.Cyclin-D2 or Adv.Cyclin-D2 + Adv.KD-PKCζ.
Glucose-mediated and HFD-induced upregulation of cyclin-D2 is impaired by inhibiting PKCζ activity. Representative image of a Western blot showing the expression of cyclin-D1, cyclin-D2, and CDK4 in protein extracts from INS-1 cells transduced with Adv.GFP or Adv.KD-PKCζ and treated with 2 or 20 mmol/L glucose (G) for 24 h (A) or islets from SD- or HFD-fed WT and RIP-KD-PKCζ TG mice for 7 days (B) and the densitometric quantitation of cyclin-D2 in n = 4 experiments/mice. Results are means ± SEM. *P < 0.05 vs. 2 mmol/L Adv.GFP or SD mice; #P < 0.05 vs. 20 mmol/L Adv.GFP or HFD-WT mice. C: Representative image of a Western blot showing the expression of cyclin-D2 in mouse islet cells transduced with Adv.Cre (control), Adv.KD-PKCζ, and Adv.Cyclin-D2 at a total MOI of 200 and treated with 2 or 20 mmol/L glucose for 24 h. This Western blot was performed three times with identical results. D: β-Cell proliferation in mouse islet cell cultures transduced with the adenoviruses indicated in C, incubated with 2 or 20 mmol/L glucose for 24 h and assessed by insulin, Ki67, and DAPI immunostaining. Results are means ± SEM. *P < 0.05 vs. 2 mmol/L Adv.LacZ; #P < 0.05 vs. 20 mmol/L Adv.LacZ; ^P < 0.05 vs. 20 mmol/L Adv.KD-PKCζ; +P < 0.0.5 vs. 2 mmol/L Adv.Cyclin-D2 or Adv.Cyclin-D2 + Adv.KD-PKCζ.
mTOR Activation by Glucose and HFD Requires PKCζ Activation
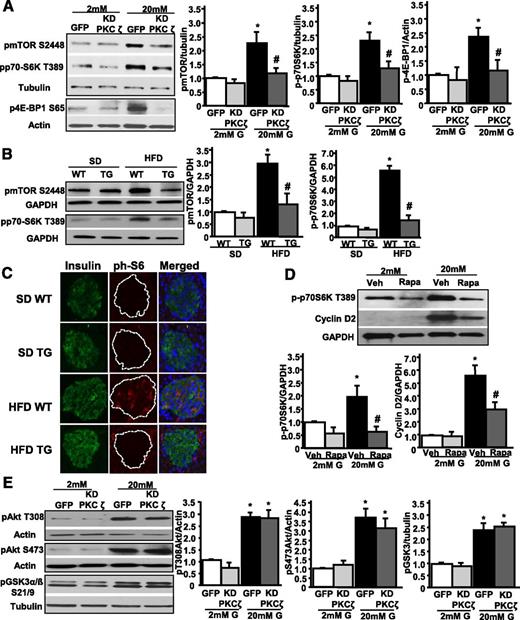
To address what signaling pathways could be modulated by PKCζ in the context of nutrient oversupply, we performed Western blot analysis of the same cells and islets indicated in the previous section. Glucose increased mTOR, p70S6K, and 4E-BP1 phosphorylation in INS-1 cells, and this increase was significantly attenuated in KD-PKCζ–transduced cells (Fig. 7A). mTOR activity was also increased in islets from HFD-fed WT mice, but this was not observed in islets from TG mice (Fig. 7B and C). Inhibition of mTOR with rapamycin decreased cyclin-D2 expression, suggesting that PKCζ could regulate cyclin-D2 levels by modulating mTORC1 (Fig. 7D). Interestingly, KD-PKCζ did not alter glucose-mediated phosphorylation of AKT and GSK-3α/β (Fig. 7E).
Glucose-mediated and HFD-induced activation of mTOR is impaired by inhibiting PKCζ activity. A: Representative image of a Western blot showing phosphorylation of Ser2448-mTOR, Thr389-p70S6K, and 4E-BP1 in protein extracts from INS-1 cells transduced with Adv.GFP or Adv.KD-PKCζ and treated with 2 or 20 mmol/L glucose (G) for 24 h. B: Representative image of a Western blot showing phosphorylation of Ser2448-mTOR and Thr389-p70S6K in protein extracts from islets from WT and TG mice fed for 7 days with SD or HFD and the densitometric quantitation of these signals in n = 4 experiments/mice. Results are means ± SEM. *P < 0.05 vs. 2 mmol/L Adv.GFP or SD-fed mice; #P < 0.05 vs. 20 mmol/L Adv.GFP or HFD-WT mice. C: Representative microphotographs of pancreatic sections from WT and TG mice fed for 7 days with SD or HFD and stained for insulin (green), phosphoS6 (red), and DAPI (blue). Notice the increase in phosphoS6 staining in islets from WT mice fed HFD compared with TG mice fed HFD or SD-fed mice. Islets are outlined with a discontinuous white line. D: Representative image of a Western blot showing the expression of cyclin-D2 in INS-1 cells treated with vehicle (Veh) or rapamycin (Rapa) and 2 or 20 mmol/L glucose for 24 h and the densitometric quantitation of cyclin-D2 in n = 4 experiments. Results are means ± SEM. *P < 0.05 vs. 2 mmol/L Veh; #P < 0.05 vs. 20 mmol/L Veh. E: Representative image of a Western blot showing the phosphorylation of Akt and GSK3α/β in protein extracts from INS-1 cells incubated with 2 or 20 mmol/L glucose for 24 h. Results are means ± SEM. *P < 0.05 vs. 2 mmol/L Adv.GFP.
Glucose-mediated and HFD-induced activation of mTOR is impaired by inhibiting PKCζ activity. A: Representative image of a Western blot showing phosphorylation of Ser2448-mTOR, Thr389-p70S6K, and 4E-BP1 in protein extracts from INS-1 cells transduced with Adv.GFP or Adv.KD-PKCζ and treated with 2 or 20 mmol/L glucose (G) for 24 h. B: Representative image of a Western blot showing phosphorylation of Ser2448-mTOR and Thr389-p70S6K in protein extracts from islets from WT and TG mice fed for 7 days with SD or HFD and the densitometric quantitation of these signals in n = 4 experiments/mice. Results are means ± SEM. *P < 0.05 vs. 2 mmol/L Adv.GFP or SD-fed mice; #P < 0.05 vs. 20 mmol/L Adv.GFP or HFD-WT mice. C: Representative microphotographs of pancreatic sections from WT and TG mice fed for 7 days with SD or HFD and stained for insulin (green), phosphoS6 (red), and DAPI (blue). Notice the increase in phosphoS6 staining in islets from WT mice fed HFD compared with TG mice fed HFD or SD-fed mice. Islets are outlined with a discontinuous white line. D: Representative image of a Western blot showing the expression of cyclin-D2 in INS-1 cells treated with vehicle (Veh) or rapamycin (Rapa) and 2 or 20 mmol/L glucose for 24 h and the densitometric quantitation of cyclin-D2 in n = 4 experiments. Results are means ± SEM. *P < 0.05 vs. 2 mmol/L Veh; #P < 0.05 vs. 20 mmol/L Veh. E: Representative image of a Western blot showing the phosphorylation of Akt and GSK3α/β in protein extracts from INS-1 cells incubated with 2 or 20 mmol/L glucose for 24 h. Results are means ± SEM. *P < 0.05 vs. 2 mmol/L Adv.GFP.
Discussion
Insulin resistance leading to hyperglycemia and hyperinsulinemia is a known inducer of compensatory pancreatic β-cell replication and expansion (1–9). However, the molecular mechanisms involved in this adaptive effect in insulin-resistant states are poorly understood. Harnessing the factors and intracellular signals that control this increase in β-cell replication could provide therapeutic targets for β-cell regeneration in diabetes. Here we show that high glucose and insulin in vitro and hyperglycemia, hyperinsulinemia, and insulin resistance in vivo activate a key intracellular kinase, atypical PKCζ. Importantly, downregulation or inactivation of PKCζ impairs compensatory β-cell replication in acute nutrient oversupply conditions. PKCζ controls cyclin-D2 upregulation by modulating mTORC1 activity independent of Akt activation (Fig. 8). Therefore, PKCζ is a master regulator of compensatory β-cell replication, suggesting both its potential as a therapeutic target for β-cell expansion in diabetes and its pathophysiological importance in the development of T2D.
Schematic representation of the signaling network regulated by PKCζ in glucose- and insulin resistance–mediated β-cell replication. GK, glucokinase.
Schematic representation of the signaling network regulated by PKCζ in glucose- and insulin resistance–mediated β-cell replication. GK, glucokinase.
Transfer of CA-PKCζ to rodent and human islet cells enhances β-cell replication (16–18). However, the physiologic role of PKCζ in situations of enhanced β-cell replication, such as acute hyperglycemia, hyperinsulinemia, and insulin resistance, was unknown. Here we demonstrate the need of PKCζ activity for glucose to increase rodent β-cell proliferation using INS-1 cells as well as mouse islet cells in primary culture. Interestingly, this effect is specific for PKCζ since downregulation of the other member of the atypical PKC family of proteins, PKCλ (15), did not affect glucose-mediated proliferation. It is important to note that PKCζ also regulates glucose-mediated human β-cell proliferation in vitro, highlighting the significance of this kinase for the adaptation of human β-cells to situations of increased metabolic demand. In both rodent and human cells, PI3K inhibition with wortmannin eliminated glucose-mediated β-cell proliferation, suggesting that the PI3K-PKCζ pathway controls glucose-mediated proliferation in vitro.
PKCζ is activated by PI3K/PDK1 and also lipid components such as phosphatidic acid (30), arachidonic acid (31), and ceramide (32). In the current study, we found that glucose increases in dose- and time-dependent fashions the activity of PKCζ through PI3K. We also observed that insulin increases PKCζ activation, as previously shown in other non–β-cell types (33). On the other hand, whether PKCζ activation requires glucose intermediary metabolites is unknown but warrants future studies. Indeed, glucokinase (Gck) haploinsufficiency leads to decreased β-cell replication in mice after HFD feeding and insulin resistance, suggesting that glucose metabolism is required for compensatory β-cell replication (34). Gck+/− mice also display a decrease in insulin secretion (31,35), suggesting the involvement of the insulin/insulin receptor substrate-2 axis in the compensatory β-cell hyperplasia in insulin resistance. Insulin receptor substrate-2 haploinsufficiency or β-cell deletion of the insulin receptor, but not IGF1 receptor, completely eliminated β-cell hyperplasia in insulin resistance (34,36). In our studies, we found that GKA-mediated β-cell proliferation is inhibited by PKCζ inactivation. In addition, mice with β-cell inactivation or disruption of PKCζ display plasma insulin levels similar to WT mice after 7-day HFD feeding, ruling out deregulated insulin secretion as the cause of the impaired compensatory β-cell proliferation in these mice. However, it suggests that insulin might require PKCζ activation to induce the compensatory growth response in insulin resistance. Even though no changes in plasma insulin levels were observed in PKCζ-deficient mice after 7-day HFD feeding, whether prolonged HFD feeding and sustained insulin resistance could lead to decreased β-cell expansion and inappropriate insulin production in these mice is unknown and warrants future studies.
It has been recently reported that TG mice carrying human growth hormone (hGH) gene sequences for transgene transcript stability express hGH in β-cells, leading to a pseudopregnancy phenotype in terms of glucose and β-cell homeostasis (37). However, RIP-KD-PKCζ TG mice carrying hGH sequences in the transgene displayed normal glucose and β-cell phenotype in basal conditions. Nevertheless, to eliminate the uncertainty of whether this could contribute to the observed phenotype of decreased β-cell replication in TG mice in insulin resistance conditions, we also analyzed β-cell proliferation in βPKCζ-KO mice fed with HFD. Importantly, in these studies, the corresponding littermates, including Cre−/PKCζloxP/loxP mice and Cre+/PKCζ+/+ mice carrying hGH gene sequences (38), were used as controls. As shown in our studies, mice with disruption of PKCζ in β-cells displayed reduced β-cell replication when fed an HFD, an identical phenotype to the one observed in TG mice with KD-PKCζ. Collectively, these studies truly describe PKCζ as essential for compensatory β-cell replication in insulin resistance.
Cyclin-D2 is required for adult β-cell proliferation and mass expansion in mice (21,22). More recently, it has been demonstrated that cyclin-D2 is essential for the compensatory β-cell hyperplastic response to insulin resistance in mice (7). Previous studies have also shown that CA-PKCζ in β-cells leads to decreased phosphorylation and increased expression of D cyclins potentially by enhancing their stability (18). This suggests that PKCζ could regulate cyclin-D2 expression in β-cells in insulin resistance. Indeed, in the current study, we observed that cyclin-D2 upregulation in mouse islets by glucose and insulin resistance is blunted by KD-PKCζ and that exogenous overexpression of this cyclin bypasses the KD-PKCζ–mediated inhibitory effect. Collectively, these studies suggest that PKCζ regulates cyclin-D2 levels and hence compensatory β-cell proliferation that requires cyclin-D2 upregulation for cell cycle progression. It is important to note that cyclin-D1 and cdk4 are not regulated by glucose or insulin resistance in islets or β-cells in our hands. At this point it is unknown how glucose selectively regulates cyclin-D2 but not cyclin-D1 in rodent β-cells. This is highly relevant since human β-cells display minimal, if any, cyclin-D2 expression compared with cyclin-D1 (39). Equally, since cyclin-D2 seems negligible in human β-cells/islets, it will be important to decipher what cell cycle molecules are modulated by PKCζ in glucose-mediated human β-cell replication.
Activation of mTOR by nutrients and growth factors is essential for cell growth and proliferation (40). mTOR forms two complexes: mTORC1 and mTORC2. mTORC1 is rapamycin sensitive and activates regulators of protein translation such as p70S6K and 4E-BP1, and its activation leads to increased β-cell replication and mass expansion (41). Hyperglycemia, hyperinsulinemia, and insulin resistance lead to mTOR activation (6). On the other hand, rapamycin inhibits β-cell proliferation in situations of increased metabolic demand, further highlighting the importance of mTORC1 in compensatory β-cell growth (42). In addition, mTORC1 activation regulates β-cell proliferation and mass by increasing the expression and stability of cyclin-D2 (20). CA-PKCζ enhances mTORC1 activation and rapamycin blocks PKCζ-induced β-cell proliferation (18). Taken together, these studies suggest that in a situation of nutrient oversupply and insulin resistance, activation of mTORC1 is essential for compensatory growth and that PKCζ could regulate this effect. The results in this study clearly show that mTORC1 is activated by glucose and insulin resistance in β-cells and islets and that KD-PKCζ blocks this activation. Importantly, glucose-induced Akt activation is unaltered by KD-PKCζ. It is important to note that although Akt was suggested as mediator of compensatory β-cell growth in insulin-resistant states in rodents (43), evidence in genetically modified mice expressing KD-Akt rules out this possibility (44). Collectively, these studies clearly place PKCζ as the key regulator of mTORC1 and compensatory β-cell replication when insulin demand rises. How PKCζ regulates mTORC1 requires further studies, but a potential double role of p70S6K as target and kinase of PKCζ and mTOR, respectively, could be implicated in this signaling event (25,45).
In summary, these studies underscore PKCζ as a novel master regulator of adaptive β-cell replication in insulin resistance by controlling the activity of the nutrient-regulated kinase mTORC1 and the levels of the essential cell cycle component cyclin-D2. Future studies will determine whether alterations in PKCζ expression and/or activity could result in deficient β-cell compensation with nutrient oversupply and progression to T2D.
Article Information
Acknowledgments. The authors thank Drs. Andrew F. Stewart and Nathalie Fiaschi-Taesch (Icahn School of Medicine at Mount Sinai) for helpful comments during the development of these studies and Dr. Karen Takane (Icahn School of Medicine at Mount Sinai), Dr. Varsha Sridhar, Taylor Rosa, Shelley Valle, Jordan Pascoe (University of Pittsburgh), and Kelly Hyles (Icahn School of Medicine at Mount Sinai) for technical help.
Funding. This work was supported in part by grants from the National Institute of Diabetes and Digestive and Kidney Diseases (DK-067351 and DK-077096 to A.G.-O., DK-065149 to D.K.S., DK-078060 to R.C.V., DK-095140 to L.C.A.) and the National Heart, Lung, and Blood Institute (HL-063767 and HL-111706 to C.P.O.).
Duality of Interest. No potential conflicts of interest relevant to this article were reported.
Author Contributions. J.L., J.C.A.-P., C.R., G.P.C., R.E.S., F.R.-P., C.P.O., and L.C.A. researched data, contributed to discussion, and reviewed and edited the manuscript. R.C.V. and D.K.S. contributed to discussion and reviewed and edited the manuscript. A.G.-O. researched data, contributed to discussion, and wrote the manuscript. A.G.-O. is the guarantor of this work and, as such, had full access to all the data in the study and takes responsibility for the integrity of the data and the accuracy of the data analysis.
![Figure 1. PKCζ is activated by glucose and is required for glucose-mediated INS-1 cell replication. Representative images of Western blots showing levels and phosphorylation of different components of the PI3K/PKCζ/mTOR signaling pathway in islets isolated from 4-day glucose- and saline-infused mice (n = 4 mice per condition) (densitometric quantitation shown in Supplementary Fig. 1) (A), dose-dependent (B) and time-dependent (C) effect of glucose on PKCζ phosphorylation in INS-1 cells and the quantitation of n = 4 experiments, and effect of 100 nmol/L of the PI3K inhibitor wortmannin (Wort) on PKCζ phosphorylation induced by 20 mmol/L glucose in INS-1 cells and the quantitation of n = 4 experiments (D). E: Effect of insulin (5 min) on PKCζ phosphorylation in INS-1 cells incubated at 2 mmol/L glucose and the quantitation of n = 4 experiments. F: Effect of adenovirus KD-PKCζ (Adv.KD-PKCζ) compared with Adv.LacZ in glucose-induced proliferation in INS-1 cells measured by [3H]thymidine incorporation. Representative images of Western blots showing downregulation of PKCζ or PKCλ with siRNAs compared with untreated (UT) or scrambled siRNA (Scrb siRNA)–treated INS-1 cells (n = 3) (G), and its effect on glucose-induced INS-1 cell proliferation as in E (H). Results are means ± SEM. *P < 0.05 vs. 2 mmol/L glucose, time 0 min or no insulin added; ^P < 0.05 vs. 11 mmol/L glucose; #P < 0.05 vs. 20 mmol/L glucose control.](https://ada.silverchair-cdn.com/ada/content_public/journal/diabetes/65/5/10.2337_db15-1398/6/m_db151398f1.jpeg?Expires=1674651050&Signature=vYoovDfeW~SYmvnR5vxDHwPfSlHol8fm8XnYF0cHkAv62EpgYwQznBJWqdLLGzOFW2iQj4DByeb2hZjFp~F4uajgoTM3HIzefmWflwn6pKBfJn~Uf2elqqkMR6lXgBeXEN4rAbnDDnsPUNd-oDd0PP6DDzdtniacBfqgUYhn23HOXxPHs8e1Ofn6qCF9TLgEoYYXQZmbxJ4akU6kCnSU0PM~xroixaigP7WcWU98ETcduKSOoWa1cKc91Vz-L6Zu~4dFY6n-MoDvhRk253IJDMJC3n7cSq51D63Lj6FJ9hKUXfGLjeO9Bo9v5KrGW1es5yq~TmfIivq9eURlDMaDIw__&Key-Pair-Id=APKAIE5G5CRDK6RD3PGA)






