Altering the gut microbiome may be beneficial to the host and recently arose as a promising strategy to manage obesity. Here, we investigated the relative contribution of ω3 polyunsaturated fatty acid (PUFA)–mediated alterations in the microbiota to metabolic parameter changes in mice. Four groups were compared: male fat-1 transgenic mice (with constitutive production of ω3 PUFAs) and male wild-type (WT) littermates fed an obesogenic (high fat/high sucrose [HFHS]) or a control diet. Unlike WT mice, HFHS-fed fat-1 mice were protected against obesity, glucose intolerance, and hepatic steatosis. Unlike WT mice, fat-1 mice maintained a normal barrier function, resulting in a significantly lower metabolic endotoxemia. The fat-1 mice displayed greater phylogenic diversity in the cecum, and fecal microbiota transplantation from fat-1 to WT mice was able to reverse weight gain and to normalize glucose tolerance and intestinal permeability. We concluded that the ω3 PUFA–mediated alteration of gut microbiota contributed to the prevention of metabolic syndrome in fat-1 mice. It occurred independently of changes in the PUFA content of host tissues and may represent a promising strategy to prevent metabolic disease and preserve a lean phenotype.
Introduction
The association of obesity and related metabolic disorders with low-grade systemic inflammation is now widely recognized (1,2). A strong correlation has been found between increased fat and energy intake and increased plasma concentrations of bacterial lipopolysaccharides (LPSs), a major component of the outer wall of Gram-negative bacteria (3,4). LPSs induce fat accumulation in liver and adipose tissue and cause insulin resistance (5). The molecular origin of this inflammation, however, is not fully elucidated (1). LPS detection involves two coreceptors, cluster of differentiation 14 (CD14) and Toll-like receptor 4 (TLR4). TLR4–knock-out (KO) mice are resistant to high-fat diet–induced inflammation, obesity, and insulin resistance (6). Similarly, CD14-KO mice are resistant to the development of LPS-induced inflammation compared with wild-type (WT) mice (5).
Endotoxemia has been closely related to intestinal dysbiosis during high-fat feeding in mice (5) and in humans (7). In addition, the modulation of gut microbiota after a high-fat diet increased intestinal permeability by reducing the expression of genes encoding tight junction (TJ) proteins such as zonula-occludens 1 (ZO-1) and occludin (3). Abnormalities in the intestinal barrier result in bacterial translocation, LPS-mediated activation of TLR4 (5), and the release of proinflammatory mediators (1,8). Interestingly, ω3 fatty acids, notably eicosapentaenoic (EPA) and docosahexaenoic (DHA) acids, were reported to preserve intestinal barrier integrity and to reduce inflammatory cytokines. For example, after intravenous injections of LPS in animal models, dietary DHA supplementation significantly increased the expression of intestinal TJ proteins, such as occludin and claudin-1, and decreased intestinal expression of TLR4 (9). However, whereas recent studies suggested that ω3 polyunsaturated fatty acid (PUFA) may influence the content of gut microbiota (10,11), other data showed that EPA- and DHA-treated mice were not protected from gut microbiota dysbiosis (12).
Gut microbiome transplantation recently arose as a successful, new, and promising intervention to manage obesity, suggesting that the replacement of a microbial population by a new one that has been manipulated to include healthy factors should confer a beneficial health effect on the host (13). This led us to investigate whether modified gut microbiome by the ω3 fatty acid environment might improve metabolic alterations caused by a high fat/high sucrose (HFHS) diet. For that, we used transgenic mice exhibiting endogenously elevated ω3 PUFA tissue content and a lower ω6-to-ω3 PUFA ratio compared with their WT littermates (14) and displaying a reduced endotoxemia and inflammatory status (15).
In the present work, we took advantage of fat-1 mice to study the effect of gut microbiome alteration versus host tissue fatty acid composition on the metabolic phenotype in mice fed an HFHS diet. The fat-1 transgenic mice encoding an n-3 fatty acid desaturase are able to catalyze the conversion of ω6 to ω3 PUFA (14), overcoming the use of dietary manipulation. Compared with conventional dietary intervention (introducing potential confounding factors), this approach is more effective in balancing the ω6-to-ω3 ratio because it not only elevates tissue concentrations of ω3 PUFA but also decreases the levels of excessive endogenous ω6 PUFA (14), which is ideal for identifying the specific roles of ω3 PUFA and addressing nutrient-gene interactions. Then, this mouse model would represent a useful in vivo system for giving new insights of the role of the ω6-to-ω3 fatty acid ratio in the context of obesity and associated metabolic disorders.
We evidenced for the first time that a fat-1 microbiome transplanted to WT mice revealed a cause-and-effect relationship between microbiome composition and metabolic changes that highlights the transmissible trait of such a lean phenotype.
Research Design and Methods
Animals
All procedures followed institutional guidelines for the use and care of laboratory animals and were approved by the University of Burgundy Ethics Committee. Male fat-1 homozygous transgenic mice and nontransgenic littermate controls (12–16 weeks old) were fed a control (CTL) diet (D12450B; Research Diets) or an HFHS diet (D12451; Research Diets) ad libitum for 18 weeks. Both diets contained 20% protein, 10 and 45% fat, and 70 and 35% carbohydrates, respectively. The ω6-to-ω3 ratios in the diets were 16.5 (CTL) and 13.6 (HFHS).
An oral glucose tolerance test (OGTT) was performed at week 16, as described previously (16). In response to the OGTT, insulinemia was determined using an ultrasensitive ELISA kit (Alpco, Salem, NH) according to the manufacturer’s protocol. The HOMA of insulin resistance index was calculated based on the following formula: area under the curve (AUC) of glucose × AUC of insulin × 10−4. Body composition (fat mass and lean mass) was measured in week 1 and 17 by EchoMRI (Echo Medical Systems, Houston, TX). At week 17, intestinal permeability was assessed by force-feeding mice with fluorescein isothiocyanate (FITC)-dextran 4 kDa, collecting blood 4 h after gavage, and measuring plasma fluorescence. At the end of the nutritional study, the fasted mice were killed by lethal intracardiac puncture, and blood was collected for LPS, glucose, and insulin quantification. Liver and adipose tissue and the jejunum and cecum contents were collected, snap-frozen in liquid nitrogen, and stored at −80°C until further analysis.
Ex Vivo Muscle Response to Insulin and Glucose Transport
Gastrocnemius skeletal muscles (200 mg) were dissected intact in the fiber axis to assess skeletal muscle glucose transport as previously described by Dardevet et al. (17).
Histological and Immunohistochemical Analysis
Samples were analyzed at the CellImaP core facility (Faculty of Medicine, Dijon, France). Histological analysis was conducted on formalin-fixed, paraffin-embedded liver sections stained with Oil Red O to study neutral lipid content. Immunohistochemistry was performed on formalin-fixed organ sections stained with hematoxylin and eosin. Jejunums and adipose tissue were dehydrated and embedded in paraffin. Paraffin blocks were sliced (5-μm-thick slices, two different levels per block), and slices of jejunum and adipose tissue were deposited onto Superfrost Plus slides. ZO-1 and F4/80 (two slides per block at two different levels) immunohistofluorescence or immunohistochemistry were performed as previously described (18).
Lipidomic Analysis
The fatty acid composition of the different sections of the gastrointestinal tract, liver, and muscle was determined by gas chromatography as described previously (19).
Real-time Quantitative PCR
Quantitative PCRs were performed using the StepOne Plus Real-Time PCR system (Applied Biosystems, Villebon Sur Yvette, France) (18). Primer sequences for the targeted human and mouse genes are presented in Supplementary Table 1.
Western Blot Analysis
Frozen jejunums were ground to a fine powder under liquid nitrogen and transferred into radioimmunoprecipitation assay protein lysis buffer (50 mmol/L Tris [pH 8.0], 150 mmol/L NaCl, 0.1% SDS, 0.5% sodium deoxycholate, and 1% Triton X-100) containing a protease and phosphatase inhibitor cocktail (Sigma-Aldrich, Saint Quentin Fallavier, France). Proteins expression was performed as described previously (18).
Determination of Intestinal Permeability
Intestinal permeability was assessed using FITC-dextran 4. Briefly, mice fasted for 6 h were force-fed with FITC-dextran 4 (600 mg/kg body weight, 120 mg/mL). After 4 h, each mouse was anesthetized with isoflurane (TEM, Bordeaux, France), and 120 μL blood was collected from the retro-orbital vein. Plasma was analyzed using a fluorescence spectrophotometer to determine FITC-dextran 4 kDa concentrations. Standard curves were produced by serial dilution of FITC-dextran 4 kDa in nontreated plasma.
Plasma LPS Quantification
LPS concentrations were assayed in total serum using a recently published method that is based on the direct quantitation of 3-β-hydroxymyristic acid by gas high-performance liquid chromatography/tandem mass spectrometry, as previously described (20). This new approach is a relevant method to quantitate endotoxin in a sample and evaluate the proinflammatory potential of LPS in vivo.
Cecal Microbiota Analysis
Ceca were recovered quickly after the mice were killed. The contents of each intact cecum were recovered by manual extrusion and snap frozen (−80°C) until use. Frozen cecal samples (∼100 mg) were used for whole-community DNA extraction in accordance with the guidelines of the QIAamp DNA Stool Mini Kit (Qiagen, Valencia, CA).
DNA samples were sequenced using universal primers targeting the hypervariable region V4 of the 16S rRNA gene (251 base pairs) via Illumina MiSeq (Illumina) sequencing, as previously described (21), to perform PCR amplification, indexing, pooling, multiplexing, and taxonomic identification using the SILVA SSU Ref NR 119 database (http://www.arb-silva.de/projects/ssu-ref-nr/) as a reference.
The paired-end sequences obtained were first quality checked and assembled with PEAR (Paired-End Read Merger) software. The assembled sequences were then denoised and processed with QIIME (Quantitative Insights Into Microbial Ecology) software (22). Briefly, reference-based chimera detection was performed using the Greengenes representative set of 16S rRNA sequences. Sequences were then clustered in operational taxonomic units (OTUs) at 97% similarity using USEARCH (23). Representative sequences for each OTU were then aligned using Python Nearest Alignment Space Termination (PyNAST) (24), and their taxonomy was assigned using the Greengenes database (http://greengenes.lbl.gov/Download/). A phylogenetic tree was then constructed using FastTree.
Diversity metrics (i.e., Faith’s Phylogenetic Diversity), richness (observed species), and evenness (Simpson’s reciprocal index), which describe the structure of microbial communities, were calculated based on rarefied OTU tables. Differences in α-diversity indexes were tested using ANOVAs, followed by Tukey honest significance difference (HSD) tests. Unweighted and weighted UniFrac distance matrices were also computed to detect global variations in the composition of microbial communities. Principal coordinates analyses (PCoAs) were then calculated and plotted.
Fecal Microbiota Transplantation
The endogenous microbiota of 12-week-old homozygous fat-1 transgenic and WT mice were depleted by treatment with a single dose of streptomycin (Sigma-Aldrich, St. Louis, MO). This process has previously been validated for fecal microbiota transplantation in conventional mice (25). It can transiently reduce by 90% the density of cecal bacteria recovered using anaerobic culture conditions and is known to return to normal levels within 3–4 days (26). Before each fecal transfer treatment, 1 g fecal pellets were collected from eight naïve donor mice, pooled, and placed in 5 mL Dulbecco’s PBS (Life Technologies, Grand Island, NY). The fecal transplantation was performed as described previously (25).
Mice from each group were individually housed from antibiotic treatment to the end of the experiment (fat-1 to WT). Instead of cecal microbiota, fecal microbiota was transplanted for convenience and to minimize the number of animals used as donors. Fecal transplants were initiated 24 h after the oral antibiotic treatment by force-feeding with controlled amounts (200 μL) of the donor fecal matter (n = 6 per group). Control groups of mice (n = 6) were force-fed with 200 μL transfer buffer alone to eliminate the effects of gavage per se. Mice underwent transplantation six times during the following 9 days after streptomycin treatment. To provide additional information on the incidence of fecal microbiota transplantation itself on the obese phenotype development in the recipient mice, we also transferred WT fecal microbiota to WT recipients (fecal to stomach) and assert that weight gain was comparable to that of WT mice force-fed with buffer alone.
Statistical Analysis
Data are expressed as mean ± SEM for each group. Because the limited sample sizes prevented a proper test of parametric test assumptions, groups were compared using the nonparametric Kruskal-Wallis test and the Dunn multiple comparisons test, except for cecal microbiota analysis, where differences in α-diversity indexes were tested using ANOVAs, followed by Tukey HSD tests. When only two groups were present, they were compared using the Mann-Whitney test. All analyses were performed using GraphPad Prism 6.05 software.
Results
fat-1 Transgenic Mice Maintain a Lean Phenotype When Fed an HFHS Diet
The HFHS diet induced a statistically significant weight gain in WT mice (+20 g relative to controls) (Fig. 1A). Weight gain under the HFHS diet was much lower in fat-1 mice (Fig. 1A and B) and remained comparable to that in their counterparts fed the CTL diet. HFHS-fed fat-1 mice exhibited much less adipose tissue than did WT mice (Supplementary Fig. 1A–C). Moreover, UCP1 mRNA expression in brown adipose tissue was much more elevated in fat-1 mice versus WT (Supplementary Fig. 1D). Food intake did not differ between the two genotypes (Supplementary Fig. 6). This finding provides further support to earlier studies that reported that the endogenous production of ω3 PUFAs and a reduction in the levels of ω6 PUFAs could induce increased energy expenditure, with no effect on energy intake (27).
The fat-1 transgenic mice maintain a lean phenotype when fed an HFHS diet. Mice (WT and fat-1 transgenic) were fed a CTL or HFHS diet for 18 weeks. A: Weight gain curves (n = 8 per group). B: OGTT and AUCs for OGTTs. C: Insulin response to OGTT. HOMA-IR, HOMA of insulin resistance. D: Representative photographs of the liver of WT and fat-1 mice fed an HFHS diet and representative Oil Red O (ORO)–stained liver sections (n = 8 per group). Data are expressed as means ± SEM. Data with different superscript letters are significantly different at P < 0.05, according to the post hoc ANOVA statistical analysis. Similar results were obtained in five independent experiments.
The fat-1 transgenic mice maintain a lean phenotype when fed an HFHS diet. Mice (WT and fat-1 transgenic) were fed a CTL or HFHS diet for 18 weeks. A: Weight gain curves (n = 8 per group). B: OGTT and AUCs for OGTTs. C: Insulin response to OGTT. HOMA-IR, HOMA of insulin resistance. D: Representative photographs of the liver of WT and fat-1 mice fed an HFHS diet and representative Oil Red O (ORO)–stained liver sections (n = 8 per group). Data are expressed as means ± SEM. Data with different superscript letters are significantly different at P < 0.05, according to the post hoc ANOVA statistical analysis. Similar results were obtained in five independent experiments.
An HFHS diet is known to have deleterious effects on glucose homeostasis and adiposity (28,29). Our results showed that fat-1 mice were protected against the whole-body glucose intolerance observed in WT mice fed the obesogenic diet (Fig. 1B–D and Supplementary Fig. 3A). In accordance with this remarkable resistance to glucose intolerance, ω3 PUFA enrichment of skeletal muscle (Supplementary Fig. 4) was associated with improved glucose uptake, independently of the presence of insulin (Supplementary Fig. 3C). Moreover, GLUT-1 mRNA expression in skeletal muscle was 2.5-fold higher in fat-1 compared with WT mice (Supplementary Fig. 3B).
Because nonalcoholic fatty liver disease is positively associated with the development of obesity, insulin resistance, and ultimately, type 2 diabetes (30,31), we examined different markers of steatosis. Oil Red O staining revealed significantly fewer and smaller lipid droplets in HFHS-fed fat-1 mice livers than in WT mice livers (Fig. 1D). This was confirmed by the unchanged total liver fatty acid mass in fat-1 mice fed the HFHS diet compared with controls, whereas WT mice fed the HFHS diet exhibited a pronounced accumulation of total liver fatty acids (Supplementary Fig. 5A) and a twofold increase in the level of hepatic oleic acid (a marker of hepatic steatosis). This level was constant in fat-1 mice, whether fed the HFHS diet or not (Supplementary Fig. 5B). In addition, levels of 20:4 and 22:6 in HFHS-fed WT mice were half those in controls. In fat-1 mice, total liver ω3 and ω6 PUFA content did not differ whether they were fed the CTL or HFHS diet, but significant increases in 20:4 and 22:6 and decreases in 18:2 and 20:5 levels occurred in fat-1 mice fed the HFHS diet (Supplementary Fig. 5B). mRNA expression of FATCD36 and peroxisome proliferator–activated receptor-γ remained comparable to controls in HFHS-fed fat-1 mouse livers and were 2 and 2.5 times higher in HFHS-fed WT mice, respectively (Supplementary Fig. 5C).
In addition, F4/80 adipose tissue labeling appeared much higher in HFHS-fed WT mice compared with controls but remained remarkably low in fat-1 mice whatever the diet (Supplementary Fig. 2).
fat-1 Mice Are Protected Against Gut Barrier Dysfunction With Consequences on Metabolic Endotoxemia
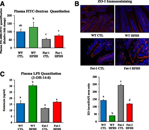
To bring insights into the beneficial properties of PUFAs in fat-1 mice, intestinal permeability was assessed. As shown in Fig. 2A, a higher flux of 4 kDa FITC-dextran 4 was observed after HFHS feeding in WT mice but not in fat-1 mice. FITC-dextran 4 can be used to assess intestinal permeability but cannot specifically target the lower part of the intestine. Measurements of plasma FITC 4 h after gavage mostly corresponded to the lower part of the gut, that is, ileum, cecum, and proximal colon, where most microbes are located (32,33). Even under the CTL diet, fat-1 mice showed lower permeability values than did their WT counterparts (Fig. 2A).
The fat-1 mice are protected against gut barrier dysfunction with consequences on metabolic endotoxemia. A: Intestinal permeability assay: plasma FITC-dextran 4 (DX, 4,000 molecular weight) oral challenge was measured in WT and fat-1 mice fed the CTL or HFHS diet for 17 weeks. B: Representative immunofluorescence staining for ZO-1 in the jejunum of WT and fat-1 mice fed the CTL or HFHS diet for 18 weeks, and ZO-1 immunostaining quantification of WT and fat-1 mice presented as ZO-1 area–to–DAPI area ratio. C: Direct plasma quantitation of 3-β-hydroxymyristic (OH) acid concentration by gas chromatography-mass spectrometry in WT and fat-1 mice fed the CTL or HFHS diet for 18 weeks (n = 8 per group). Data are means ± SEM. Groups with different superscript letters are significantly different at P < 0.05, according to the Kruskal-Wallis test and the Dunn multiple comparisons test.
The fat-1 mice are protected against gut barrier dysfunction with consequences on metabolic endotoxemia. A: Intestinal permeability assay: plasma FITC-dextran 4 (DX, 4,000 molecular weight) oral challenge was measured in WT and fat-1 mice fed the CTL or HFHS diet for 17 weeks. B: Representative immunofluorescence staining for ZO-1 in the jejunum of WT and fat-1 mice fed the CTL or HFHS diet for 18 weeks, and ZO-1 immunostaining quantification of WT and fat-1 mice presented as ZO-1 area–to–DAPI area ratio. C: Direct plasma quantitation of 3-β-hydroxymyristic (OH) acid concentration by gas chromatography-mass spectrometry in WT and fat-1 mice fed the CTL or HFHS diet for 18 weeks (n = 8 per group). Data are means ± SEM. Groups with different superscript letters are significantly different at P < 0.05, according to the Kruskal-Wallis test and the Dunn multiple comparisons test.
ZO-1 immunostaining was 70% higher in fat-1 than in WT mice fed the CTL diet. Even if the HFHS diet induced a decrease of ZO-1 expression in WT (3.6 times) and fat-1 (2 times) mice, it remained close to that of WT controls in fat-1 HFHS-fed mice (Fig. 2B).
Quantitation of LPS mass concentration by liquid chromatography–tandem mass spectrometry revealed that fat-1 mice had low plasma LPS concentrations, which were much lower than in WT mice fed the HFHS diet but comparable to values measured in WT animals fed the CTL diet (Fig. 2C).
Major ω6 and ω3 Fatty Acid Composition and ω6-to-ω3 Fatty Acid Ratio Along the Gastrointestinal Tract of WT and fat-1 Mice Fed the HFHS and CTL Diets
As shown in Fig. 3, fatty acid composition of total lipids revealed higher levels of ω3 fatty acids in fat-1 transgenic animals than in WT mice fed the CTL or HFHS diet, whereas arachidonic acid (20:4 ω6) was lower in fat-1 mice than in WT fed the CTL diet. In addition, the ratio of ω6 PUFA to the long chain ω3 PUFA was markedly decreased compared with the ratio in WT mice, with consistent data from duodenum to colon. The total lipid level did not differ in the two genotypes whatever the regimen (data not shown).
Major ω6 and ω3 fatty acid composition and ω6-to-ω3 fatty acid ratio along the gastrointestinal (GI) tract of WT and fat-1 mice fed the HFHS and CTL diets. Major fatty acid composition and ω6-to-ω3 fatty acid ratios of the different sections of the gastrointestinal tract of WT and fat-1 transgenic mice fed the HFHS and CTL diets (mean ± SEM). Groups with different superscript letters are significantly different at P < 0.05, according to the Kruskal-Wallis test and the Dunn multiple comparisons test (n = 5 per group). The ω6-to-ω3 ratio is given by (18:2 ω6 + 20:4 ω6 + 22:4 ω6 + 22:5 ω6)/(18:3 ω3 + 20:5 ω3 + 22:5 ω3 + 22:6 ω3).
Major ω6 and ω3 fatty acid composition and ω6-to-ω3 fatty acid ratio along the gastrointestinal (GI) tract of WT and fat-1 mice fed the HFHS and CTL diets. Major fatty acid composition and ω6-to-ω3 fatty acid ratios of the different sections of the gastrointestinal tract of WT and fat-1 transgenic mice fed the HFHS and CTL diets (mean ± SEM). Groups with different superscript letters are significantly different at P < 0.05, according to the Kruskal-Wallis test and the Dunn multiple comparisons test (n = 5 per group). The ω6-to-ω3 ratio is given by (18:2 ω6 + 20:4 ω6 + 22:4 ω6 + 22:5 ω6)/(18:3 ω3 + 20:5 ω3 + 22:5 ω3 + 22:6 ω3).
fat-1 and WT Mice Display Different Proportions of Cecal Microbiota Phyla and Different Expression of Intestinal Antimicrobial Peptides When Fed a CTL or HFHS Diet
We used 16S rDNA sequencing to investigate changes in the cecal microbiota of fat-1 and WT mice fed the CTL or HFHS diet. A PCoA of the unweighted UniFrac distance matrix showed drastic and significant changes (analysis of similarity, R = 0.78; P < 0.001) in the composition of the cecal microbiota caused by both the mouse genotype and diet (Fig. 4A). Shifts in composition were associated with significant changes in diversity levels (Faith’s Phylogenetic Diversity) and were also influenced by both the mouse genotype and diet (F1,25 = 15.9, P = 0.001). The fat-1 mice fed the HFHS diet displayed a significantly higher diversity level than did WT mice fed the same diet (Tukey HSD test, P < 0.05) (Fig. 4B).
WT and fat-1 mice display different proportions of cecal microbiota phyla when fed a CTL or HFHS diet. A: PCoA of the unweighted UniFrac distance matrix. Red, orange, green, and blue dots represent WT mice fed the CTL diet, fat-1 mice (Fat1) fed the CTL diet, WT mice fed the HFHS diet, and fat-1 mice fed the HFHS diet, respectively. B: Variation between groups of Faith’s Phylogenetic Diversity index. Colors are the same as in A. Groups with different letters are significantly different at P < 0.05, by the Tukey HSD test. C: Mean phylum abundances across the four treatments. D: Mean relative abundances of the most responding OTUs across the four treatments. Data in B, C, and D are means ± SEM.
WT and fat-1 mice display different proportions of cecal microbiota phyla when fed a CTL or HFHS diet. A: PCoA of the unweighted UniFrac distance matrix. Red, orange, green, and blue dots represent WT mice fed the CTL diet, fat-1 mice (Fat1) fed the CTL diet, WT mice fed the HFHS diet, and fat-1 mice fed the HFHS diet, respectively. B: Variation between groups of Faith’s Phylogenetic Diversity index. Colors are the same as in A. Groups with different letters are significantly different at P < 0.05, by the Tukey HSD test. C: Mean phylum abundances across the four treatments. D: Mean relative abundances of the most responding OTUs across the four treatments. Data in B, C, and D are means ± SEM.
At the phylum level (Fig. 4C), differences in OTUs revealed decreases in Tenericutes in fat-1 and WT mice phylum when fed the HFHS diet, with a trend of similar magnitude in both genotypes. A more abundant population of Verrucomicrobia was observed in fat-1 than in WT mice when fed the CTL diet. Under the HFHS diet, the Verrucomicrobia phylum was substantially reduced in fat-1 mice and completely disappeared in WT mice.
At the genus level, using a supervised classification approach (nearest shrunken centroid), we identified OTUs that were particularly responsive to the interaction between mouse genotype and diet (Fig. 4D). Indeed, as shown in Fig. 4D, the cecal microbiota of fat-1 mice proved to be enriched in OTUs belonging to the Akkermansia genus, especially when the mice were fed the CTL diet, compared with WT mice. We also found that OTUs belonging to the Ruminococcus genus were particularly responsive to the HFHS diet for both genotypes, but with significantly lower relative abundance in fat-1 mice than in WT mice. Members of the Clostridials family seemed to be affected by the HFHS diet, with decreasing relative abundance compared with controls for both genotypes. Finally, marked differences were found between WT and fat-1 mice fed the HFHS diet in the relative abundance of members of the S24-7 family. Indeed, although they seemed to be unaffected by the HFHS diet in fat-1 mice, the relative abundance of S24-7 members dramatically dropped in WT mice.
Antimicrobial peptides produced by the host play an important role in maintaining gut microbiota homeostasis and constitute an attractive mechanism for gut ecosystem modulation upon HFHS feeding or upon ω3 tissue enrichment. Consistent with this hypothesis, we observed that HFHS feeding affected antimicrobial peptide production in the small intestine when ω3 tissue enrichment preserved it (Supplementary Fig. 10): A dramatic decrease of Reg3g and α-defensin–Defa expressions was observed in the ileum of WT HFHS compared with WT CTL when it was maintained to the level of WT CTL in fat-1 CTL- and HFHS-fed mice. In the jejunum, Reg3g and phospholipase A2 group II (Pla2g2a) were decreased in WT HFHS compared with WT CTL; moreover, Reg3g was increased 2.5-fold in fat-1 mice, and Pla2g2a was at least maintained in fat-1 mice to the levels of WT CTL mice. Therefore, the expression of transcripts for antimicrobial peptides is affected by the HFHS diet in WT mice when it was not in fat-1 mice.
Transplantation of the ω3-Modified Fecal Microbiome as a Relevant Way to Preserve a Lean Phenotype in Mice Fed the HFHS Diet
To evaluate the relative contribution of microbiota to the protective effects of ω3 PUFAs against diet-induced obesity, WT mice underwent transplantation with fat-1 fecal microbiota and were fed an HFHS diet for 17 weeks. Food intake did not differ between WT, fat-1, and fat-1–to-WT mice (Supplementary Fig. 9). After completion of the dietary intervention, WT mice colonized with fat-1 fecal microbiota exhibited a significantly lower total weight gain (−40%) than saline force-fed WT counterparts (10.2 ± 1.1 vs. 16.2 ± 2.3 g, respectively) and a significant improvement in glucose tolerance (Fig. 5A and B). WT fecal microbiota transferred to WT recipients had no effect on the ponderal curve or total weight gain of the animals, which remained highly comparable to those observed in saline buffer force-fed control mice (14.5 ± 1.4 vs. 16.2 ± 2.3 g, respectively).
Transplantation of the ω3-modified microbiome as a relevant way to preserve a lean phenotype in mice fed the HFHS diet. After fecal microbiota transplantation from fat-1 to WT mice, the WT and fat-1 transgenic mice were fed an HFHS diet for 16 weeks. A: Weight gain curves (n = 6 per group). The inset represents the total body weight gain (g, n = 6 per group). B: Mice were fasted for 6 h, and an OGTT was performed after gavage with glucose (2 g/kg body weight). The inset represents the AUC of the three different groups. C: Plasma FITC-dextran 4 oral challenge was measured for the intestinal permeability assay in WT and fat-1 mice fed an HFHS diet for 16 weeks. D: PCoA of the weighted UniFrac distance matrix. E: Variation between groups of Faith’s Phylogenetic Diversity index. Groups with different superscript letters are significantly different at P < 0.05, according to the Kruskal-Wallis test and the Dunn multiple comparisons test.
Transplantation of the ω3-modified microbiome as a relevant way to preserve a lean phenotype in mice fed the HFHS diet. After fecal microbiota transplantation from fat-1 to WT mice, the WT and fat-1 transgenic mice were fed an HFHS diet for 16 weeks. A: Weight gain curves (n = 6 per group). The inset represents the total body weight gain (g, n = 6 per group). B: Mice were fasted for 6 h, and an OGTT was performed after gavage with glucose (2 g/kg body weight). The inset represents the AUC of the three different groups. C: Plasma FITC-dextran 4 oral challenge was measured for the intestinal permeability assay in WT and fat-1 mice fed an HFHS diet for 16 weeks. D: PCoA of the weighted UniFrac distance matrix. E: Variation between groups of Faith’s Phylogenetic Diversity index. Groups with different superscript letters are significantly different at P < 0.05, according to the Kruskal-Wallis test and the Dunn multiple comparisons test.
Intestinal permeability in nontransplanted fat-1 mice was 65% lower than in WT mice (Fig. 5C). A comparable reduction was achieved in WT mice after transplantation with fat-1 fecal microbiota, with values that no longer differed from those in nontransplanted fat-1 mice (Fig. 5C).
Finally, we examined changes in the cecal microbiota between the different groups after transplantation. Using PCoA of the weighted UniFrac distance matrix, we detected a strong clustering of mice according to the genotype (Fig. 5D) along the first axis of the PCoA plot that explained 45% of the observed variation in the composition of the cecal microbiota. However, transplanted mice still differed significantly from fat-1 mice in cecal microbial composition (analysis of similarity, R = 0.47; P < 0.001). Again, and as shown in Fig. 4B, analysis of Faith’s Phylogenetic Diversity revealed that fat-1 mice displayed the highest diversity levels (Tukey HSD test, P < 0.05) (Fig. 5E).
Discussion
Early studies investigating the effects of dietary supplementation with ω3 PUFA enrichment (34,35) and of endogenous ω3 PUFA synthesis in fat-1 transgenic mice (15,27) identified a role for ω3 PUFAs in preventing metabolic endotoxemia and low-grade inflammation related to metabolic disorders. The metabolic changes observed in the current study—using a specific diet-induced obesity diet containing only traces of cholesterol (0.14%)—are in agreement with those observed by Li et al. (27), who used a diet recommended for atherosclerosis research containing 0.2% cholesterol. Nevertheless, extending the work of these authors, we focused here on gut microbiota analysis and transplantation studies. We demonstrated that an alteration in the gut microbiota was an important factor contributing to the ω3 beneficial effects: ω3 PUFAs increased the phylogenic diversity of cecal microbiota and reduced endotoxemia. Most importantly, fecal microbiome transplantation from fat-1 to WT mice was able to prevent the metabolic disorders induced by an obesogenic HFHS diet. In addition, ω3 PUFA enrichment in fat-1 mice was able to dampen intestinal epithelial barrier dysfunction induced by an HFHS diet, despite no direct contribution of host tissue-embedded PUFAs was evidenced.
The rapid and severe 80% increase in body weight observed here was of greater magnitude than the moderate increase in body weight of WT mice fed a high ω6 PUFA diet as reported by Kaliannan et al. (15). Consistent with earlier investigations (27), our data demonstrated the complete prevention of severe diet-induced obesity in fat-1 transgenic mice, an effect that might partly relate to a stimulation of energy expenditure (27) and to an increase of UCP1 expression in brown adipose tissue (Supplementary Fig. 1D). The fat-1 transgenic mice were also protected against the metabolic disorders associated with obesity, namely hepatic steatosis, glucose intolerance, and adipose tissue inflammation (Fig. 1 and Supplementary Fig. 2). In the current study, endogenously synthesized ω3 PUFAs prevented HFHS-induced fatty liver, thus extending previous observations by Kim et al. (36) and Li et al. (27), who demonstrated that fat-1 gene expression afforded protection against high-fat diet–induced hypercholesterolemia and hepatic steatosis. Furthermore, we showed that homozygous fat-1 mice exhibited enhanced muscle glucose uptake, independently of the presence of insulin, and a huge decrease in the ω6-to-ω3 ratio compared with WT mice (Supplementary Fig. 4). This protective response might be attributed to increased docosanoid biosynthesis in muscle (37) of fat-1 mice fed a high-fat diet. Indeed, White et al. (38) evidenced that the proresolving lipid mediator, PD1 (10R,17S-dihydroxydocosa-4Z,7Z,11E,13E,15Z,19Z-hexaenoic acid) was increased by ∼176% in muscle tissue of fat-1 mice versus WT mice. Moreover, these authors demonstrated that administration of PD1 to db/db mice substantially improved their insulin sensitivity (38). In the light of these data, we may assume that the high muscle glucose uptake observed in our study could be at least partly due to increased n-3 bioavailability for proresolution mediator synthesis (as PD1) in the muscle of the fat-1 mice.
Chronic low-grade inflammation is a critical factor underlying obesity and type 2 diabetes (39), in which significant alterations in the intestinal barrier occur (5,40), resulting in a two-to-threefold increase in serum LPS concentrations, characterizing metabolic endotoxemia (5). As observed in the current study, high-fat diets in mice increase gut permeability due to reduced expression of TJ proteins (3), resulting in a leaky gut and elevated endotoxin activity (3,40,41).
Whereas high ω6 PUFA diets increase metabolic endotoxemia, ω3 PUFAs beneficially affect intestinal permeability and metabolic endotoxemia (9,35). However, whether metabolic endotoxemia is regulated when fat-1 mice are challenged with an obesogenic diet known to disrupt intestinal permeability is unknown. Importantly, we found here that endogenous ω3 PUFA synthesis in fat-1 mice preserved TJ protein expression, prevented a “leaky” intestinal epithelial barrier, and limited metabolic endotoxemia. The beneficial properties of ω3 PUFAs could not only be related to the enrichment of the jejunum in DHA, because our in vitro experiments with Caco-2/TC7 cells did not result in a significant improvement in TJ protein expression and paracellular permeability. Although previous studies (42–44) reported that DHA may directly affect epithelial cells, our results suggest that another mechanism, independently of the enrichment of host cells with ω3 PUFAs, has to be considered to account for the potent beneficial effects of ω3 PUFAs on gut barrier function.
Growing evidence supports the notion that gut microbiota play a pivotal role in energy homeostasis through the modulation of energy balance (45,46), glucose metabolism, and chronic inflammation associated with obesity (3,5,47). In addition, gut microbiota-derived LPS has been demonstrated to play a driving role in the onset and progression of inflammation and related metabolic diseases (5). We thus investigated the effect of ω3 PUFA enrichment in fat-1 mice on cecal microbiota. Our results show that besides significant differences in cecal microbiota between the two genotypes, fat-1 mice display significantly greater bacterial phylogenic diversity than do WT mice when both are fed the HFHS diet. As shown Fig. 3, cells of the gastrointestinal tract—including the lower part of the intestine where the bacteria are the most abundant—are highly enriched in ω3 fatty acids due to the expression of the fat-1 gene (see Supplementary Fig. 8) (ω6-to-ω3 ratios in fat-1 mice are two- to fourfold lower compared with their WT littermates). So, because the intestinal epithelium is continuously renewed, we may speculate that a “cellular” source of long-chain ω3 fatty acids brought to the microbiota from the intestinal cell shedding would explain how the microbiota would also be “fed” by ω3 fatty acids and would consequently have a positive effect.
The signaling pathways by which these changes influence obesity and associated metabolic parameters remain to be investigated. In this way, this could explain why some genera (in particular Akkermansia and S24-7) previously reported to be protective against weight gain and associated metabolic disorders (46,48) were present at elevated levels in fat-1 mice but not in WT mice. Interestingly, beneficial species such as Akkermansia seem to be crucial for the maintenance of mucus layer integrity (49,50), and the administration of Akkermansia as a beneficial bacteria has been reported to reduce systemic LPS levels in mice fed a high-fat diet, possibly through the preservation of mucus layer thickness and the prevention of leaky gut and endotoxemia (49). The mechanism by which Akkermansia could protect against obesity is not yet well understood, but recent data indicate that a membrane protein from Akkermansia muciniphila (Amuc_1100*)—more than the bacteria by itself—could be involved in the protective effects. This hypothesis has been reinforced by the fact that pasteurized bacteria exert similar effects (51).
Because we could not perform microbiota analysis in the upper part of the intestine, due to the paucity of biological material accessible in this specific area, directly linking events occurring in the lower part of the gut with changes observed in the upper part of the gastrointestinal tract is indeed difficult. However, it is important to note, as observed in numerous studies and also in the present one, that changing the cecal microbiota composition from the lower part of the gut (measured in the cecal or in the fecal material) can strongly influence the overall phenotype of the mice, even at distance of the colon. For example, seminal papers from Bäckhed et al. (45) showed that transferring the cecal content from mice into germ-free mice strongly affected liver and lipid metabolism. We and others have shown that changing the microbiota of the cecum and colon by using, for instance, prebiotics, may strongly affect the production of gut peptides such as glucagon-like peptide 2, which is known to directly affect the intestinal permeability of the jejunum (40).
Our data also suggest that under the HFHS diet, the host could contribute to the modulation of the microbial community by modulating the production of antimicrobial peptides (Reg3g, Defa, and Pla2g2a) in the small intestine and that ω3 tissue enrichment normalized or even increased them. We then postulate that the regulation of antimicrobial peptide expression observed in fat-1 CTL- or HFHS-fed mice may represent a potential mechanism by which the host influences the composition of the microbiota.
A number of diseases (i.e., atopic diseases, inflammatory bowel disease, diabetes, obesity, cancer, and neuropathologies) are known to be associated with a significant decrease in microbiota diversity as well as with altered barrier function and increased permeability of the epithelium (52). In the current study, and to confirm a cause-and-effect relationship between changes in cecal microbiome and the observed metabolic trait, we transferred fat-1 fecal microbiota to WT mice. We used fecal microbiota for convenience and to minimize the number of animals used as donors. Moreover, the microbiota of fecal samples were similar to those from the lower gastrointestinal tract. The community membership and structure of fecal samples is indistinguishable from samples derived from the lower gastrointestinal tract (53). The results of our fecal microbiota transplantation experiments supported the idea that the fat-1 microbiota were the driving force in lowering total weight gain, normalizing glucose tolerance, and restoring gut permeability. The pronounced effects of ω3 PUFA–mediated changes in cecal microbiota on body weight and glucose utilization were observable in the present studies in the long-term (after more than 17 weeks of dietary intervention). This suggests that the beneficial effect of ω3 PUFAs is a transmissible trait that accounts for most of the observed phenotypic differences between fat-1 and WT mice. In parallel, other beneficial effects of ω3 PUFAs on host tissue homeostasis occur as already reported (18,19,27,37).
As already mentioned in other studies, the transplantation process can affect the immune system (54–56). Thus, such effect on the immune system at the very early stage after transplantation could be responsible for metabolic changes, independently of the implantation of the microbiota. That being said, as mentioned in research design and methods, we showed that WT-to-WT transfer did not affect the phenotype (data not shown). If any effect on the immune system would have explained the phenotype observed in WT mice receiving fat-1 microbiota, this should have been seen in WT-to-WT transplantation. We may then assume that all these kinds of any potential changes were not enough to account for the phenotype observed when fat-1 fecal material was used.
In conclusion, the present transplantation study provides evidence that gut microbiota from fat-1 mice account for the protective effects observed in diet-induced obesity and associated metabolic disorders. This main finding provides strong evidence that modulation of the microbiota by ω3 PUFAs may improve the metabolic profile in obese individuals and that the microbiome would be a transmissible trait of a lean phenotype. Although future studies are required to decipher the molecular mechanisms involved, fecal microbiota profiling may become a relevant and usable means to evaluate the positive effect of ω3 PUFAs in individualized medicine.
C.B. and Q.E. participated equally in the study and share first authorship.
Article Information
Acknowledgments. The authors thank Amandine Bataille (University of Bourgogne Franche-Comté), Amandine Chlémaire (University of Bourgogne Franche-Comté), Elise Lalarme (Institut National de la Recherche Agronomique, Dijon), Loïc Roblet (University of Bourgogne Franche-Comté), and Chad Stroud (University of Bourgogne Franche-Comté) for technical assistance. The authors thank Dr. John Seubert (University of Alberta, Edmonton, Alberta, Canada) and Philip Bastable (University Hospital of Dijon, Dijon, France) for manuscript editing and Stéphane Garnier (University of Bourgogne Franche-Comté) for his expertise in statistics analysis.
Funding. This work was supported by INSERM, the Regional Council of Bourgogne, the European Regional Development Fund, the University of Bourgogne, the Fondation de France, a CIFRE grant from Valorex (Combourtillié, France), and a French government grant managed by the French National Research Agency (ANR) under the program “Investissements d’Avenir” with reference ANR-11-LABX-0021-01-LipSTIC LabEx. P.D.C. is research associate at FRS-FNRS (Fonds de la Recherche Scientifique) and supported by the FRFS-WELBIO under grant WELBIO-CGR-2017-C-02 funds Baillet Latour (grant for Medical Research 2015). P.D.C. is a recipient of an ERC Starting grant.
Duality of Interest. No potential conflicts of interest relevant to this article were reported.
Author Contributions. C.B. and Q.E. performed experiments. S.B. and L.L. analyzed data and wrote the manuscript. A.S. analyzed microbiota data and wrote the manuscript. M.G., A.G., A.B., D.D., and B.M. performed experiments. P.D.C. advised on the experimental design for intestinal studies. M.N. designed research, analyzed data, and wrote the manuscript. J.B. designed research, researched and analyzed data, and wrote the manuscript. C.B., M.N., and J.B. are the guarantors of this work and, as such, had full access to all the data in the study and take responsibility for the integrity of the data and the accuracy of the data analysis.




